
各位朋友,你们做过代购或者微商吗,就算自己没做过,朋友圈一定也有不少人做吧。反正小编的朋友圈就有一堆!

但最近有一个劲爆的消息,做代购和微商的朋友估计要注意了!

《中华人民共和国电子商务法》将于明年1月1日正式实施!

韩国化妆品、澳洲奶粉、日本的马桶盖,还有朋友圈里的欧美、泰国代购明年起还能照常代购吗?答案是:以后会受到严格监管,一旦违规最高罚款200万!

划重点
1. 不管是什么代购,都需要营业执照,还要是采购国和中国双方的营业执照;
2. 需要缴纳税务,*税偷***税漏**需承担刑事责任;
3. 没有中文标签、不是国家认监委认证工厂生产等奶粉保健品之类不得销售。
别以为自己平时在朋友圈里打打广告就没事,从现在开始可多了一个"专业名词称呼"电子商务经营者


什么是电子商务经营者

什么是电子直接点理解就是:淘宝、京东等电商平台上的代购,微信朋友圈里的微商
在直播平台中卖东西的博主都属于电子商务经营者!
以后怎么管理代购和微商
必须进行登记

如果你卖的是食品,需要申请食品流通许可证;
《电商法》明确规定,没有中文标签、不是国家认监委认证工厂生产、未未获取配方注册证的婴幼儿配方奶粉不得在网络平台销售。除了法律规定的特殊情况外,都必须依法进行登记办理营业执照!否则将面临最高1万元的罚款!
必须依法纳税

对消费者来说,是大好事!《电商法》的出台,给消费者打造更好的消费环境除了对电商、代购、微商等立法还有一些新规都很有好处!
买到假货几率小了!

《电商法》实施以后代购、微信朋友圈卖假货、劣质商品,恐怕不会那么容易了。的确,监管越来越严格,我们买到假冒伪劣商品的几率也会越来越小。
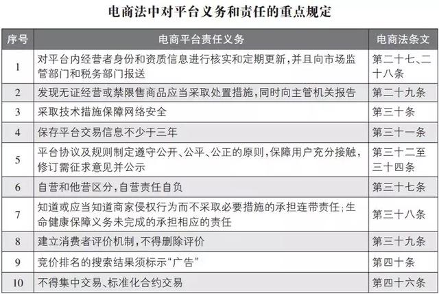
电商平台承担"连带"责任

如果平台上卖家的商品有问题,比如奶粉是假的、红酒是假冒的、化妆品是假的等等,那么平台也得承担责任。这样以后在那些大型电商平台买东西,更加放心,更有保障。
严禁"刷好评"、"删差评"

电子商务经营者不得以虚构交易、编造用户评价等方式进行虚假或者引人误解的商业宣传,欺骗、误导消费者。简单来说就是禁止"刷好评"、"删差评",否则最高罚款50万!
不得无故拒退押金

《电商法》规定,电子商务经营者按照约定向消费者收取押金的,应当明示押金退还的方式、程序,不得对押金退还设置不合理条件。消费者申请退还押金,符合押金退还条件的,电子商务经营者应当及时退还。




新规对做代购微商的朋友,可能影响非常大,但对消费者来说更有保障更安心了!
信息来源大庆长书广播