威海是一个人口数量不多的滨海小城市,虽然进入新三线之列,但经济水平和人口增长速度都落后于很多同等级的城市。当然,发展起步较晚的城市,配套上也绝对占不到优势,尤其是学区这一块。教育靠的是多年的师资沉淀与当地的学习风气共同作用下才能有质的飞跃。而经济基础是促进两者发展的一个主要原因。如今,三四线城市都在发展,人们也变得富有了,教育自然越来越被重视。

“不输在起跑线上”是目前全国绝大多数人对于子女教育的一个硬性标准,威海也是如此,即便威海人不是特别注重学区这个概念,但从幼儿园开始的琴、棋、书、画、舞、武、英、编程,一直伴随着孩子们的整个童年,孟母三迁的故事更是在当代社会反复上演。学区或多或少决定着一个家庭的买房取向。
计划中的楼市赶不上变化中的学区
按说,威海这么大点地儿,屈指可数的这些学校,划片应该非常清晰,且不会有太大变化。但近两年,威海的人口是增多了,尤其是2016年开始,原本小学一年级只有2-4个班级的水平,开始变成了4-6个,一些核心地段甚至达到了8个。这一点可能和社会人口结构有一定关系,因为这段时期正是80后一代的孩子开始就学的年龄。80后可以算是我国人口数量比较高峰的一代,也是赶上二胎放开的一代。从这个层面看也就不难理解现在的入学人数飙升的原因。
另一个方面,人口趋向主城区流动的大势所带动。下县级区域人口选择威海市区定居成了常态。不然,威海哪里来的这么多刚需客。
第三,就是一些2014年左右开发的项目,基本都在2016-2019年前后交房入住,这一批房子还算是比较集中在主城区范围内的。无形中又对片区内的学校构成了一定的压力。
所以,威海在不断的增加中小学的数量,为的就是应对这些集中过来的人口教育问题。而对于购房者来说,问题就来了。你买房的时候明明是某学校片区内的房子,结果等你孩子要入学的时候,则成了旁边学校的生源。其中最为“给力”的要数经区皇冠小学了。
2017年来自外地的刘先生,准备定居威海,买房、安家、就学等一系列问题都要面对。在反复的对比中,最后决定了买皇冠中小学的学区房。当时的片区划分是,皇冠北区、中区的生源上皇冠小学和皇冠中学,而皇冠南区的生源只对口中学学区。
片区内全是老房子,当时价格是6000出头,唯有悦海公园旁边那两个小区还算是次新房,但价格又死贵死贵的。旁边有个在建的万象城,售价也不过7000上下。但当时的万象城学区一直飘忽不定,开发商说皇冠中小学,但一期业主反应之前只能上皇冠小学,后来干脆分到青岛路小学了。
加上期房的原因,最后刘先生选择的是皇冠北区的老房子,单价跟万象城差不多,但是如今,万象城14000左右,皇冠北区的房价11000左右。看来人们都愿意买新房是有原因的啊。
比较悲催的是,刘先生2017年初买的房并落了户,同年9月份为孩子报名就学,得到的结果是皇冠小学名额有限,按照户籍、房产证等时间顺序排队,刘先生的孩子没有资格上皇冠小学,只能服从调配到长峰小学或者青岛路小学。据刘先生反映,当时脑袋直接蒙圈了,费了这么大劲,舍弃了很多东西,最后都是徒劳。但事情已定,只能接受了,小学也就算了,好在后期还能上皇冠中学。但更让人崩溃的事来了,2018年学区划分,海峰路以北无缘皇冠中学,原因就是长峰新盖了一个长峰中学,皇冠北区划归为长峰中学片区。而万象城则归入了皇冠中学。同年消息,皇冠北区划归为新建的悦海小学片区。刘先生此时的血压直线飙升了,舍弃了房价大涨的红利,舍弃了干净整洁的生活环境,结果却被皇冠中小学双双舍弃。看看现在的房价,又有几个家庭能够做到孟母三迁呢?
但事情远没有结束,塞翁失马焉知祸福。当很多皇冠北区的人抛售了房子,去购买中区同样老的但价格要贵上2000左右一平的房子的时候,2020年一纸公告,直接宣判了他们的举动也都是徒劳。

(官方通知)
此通告一出,刘先生稍许有了些安慰,毕竟正在头疼今年二孩上学的问题,结果皇冠小学自己走过来了,庆幸自己没有再去折腾房子。而那些“搬迁”的人没有想到,皇冠小学又跑到了之前的家门口。
所以说,买学区房的朋友们,还要看清你的目标学校的片区是不是在“壮大”, 如果你的房子是片区边缘区域,随时有被划归到别的片区的可能。现在更要看一下你片区内的学校容量是不是足够大,硬件指标是否符合现代教学的要求。皇冠小学搬迁是威海第一例,但绝对不是最后一例。最后请留意身边是否有新的学校在建,他很有可能就是“为你”而建。
威海在建中小学
2020年的威海政府工作报告民生实事清单中,包含“新建改扩建中小学工程项目 19个,新增学位 2.2万个。新建幼儿园 20所,新增学位 4560个,普惠性幼儿园覆盖率达到 90%以上”。这些新项目分布在6个区市,大多位于新开发楼盘周边。详细如下:
环翠区
新建环翠明湖路学校二期
续建环翠福泰中学一期
高区
续建高新区第四小学
经区
续建经区悦海小学
新建经区新港小学项目
新建经区海南路小学项目
文登区
续建文登峰山小学工程
续建文登二中教学楼工程
荣成市
续建荣成市第三中学项目
续建荣成市青山小学项目
乳山市
新建乳山一中综合楼项目
新开工乳山2所高中校舍加固工程
新开工威海机械工程高级技工学校宿舍楼改造提升工程
临港区
新建威海临港区永乐路小学
新建威海临港区黄岚小学综合楼
南海新区
新建南海现代路小学项目
新建南海实验中学项目
市直
续建威海市特殊教育学校迁建项目
续建威海市中小学生综合实践教育中心三期项目
新建幼儿园20所
环翠区
牡丹幼儿园
名流幼儿园
南苑泉都幼儿园
高区
高区汇峰爱儿堡幼儿园
盛和花园幼儿园
经区
万象城幼儿园
西曲阜幼儿园
百度城幼儿园
临港区
水韵康桥幼儿园
南海新区
南海实验幼儿园分园
文登区
海泰三期幼儿园
万利城幼儿园
九里水头幼儿园
荣成市
荣成市石岛玄镇片区幼儿园
荣成市虎山镇中心幼儿园
荣成市金悦华府小区幼儿园
荣成市富润苑小区幼儿园
荣成市河西片区幼儿园
荣成市港西镇中心幼儿园
乳山市
乳山市城区中部幼儿园
大批量新建幼、小、中学校是好事,也说明威海在变化:
1、威海本地人上完大学后回来的少,但从出生人口来看是呈上升趋势的。
2、人口趋向于中心城区流动,
3、新房子入住率开始高于老房子。
但新学校的建设也要注意一些问题,尤其是购买学区房的朋友。
1、学区划片不稳定性增加,如果本就是一般的学校就无所谓了,如果是重点学校的片区就要考虑到,后期会不会被划入新学校片区,就像上面提到的皇冠。
2、新学校到底好不好?硬件配置来说绝对算的上好,但是师资就不太好说了。以威海目前学校的有经验老师数量来看,远远不够。大多学校都是在不断的补充师资,尤其是小学这一块,新学校的师资一般都是由其他学校抽调部分老教师,然后招聘一些新老师,后期慢慢补充。老师的学历以及知识水平都没有问题,关键就是一个教学经验了。
“贴牌、蹭热度”的学区房谨慎考虑
网上查威海的教育怎么样,得到的结果多数是在说威海有什么哈理工和山大等。这两所高校自然很牛,但跟威海中小学教育有什么关系呢?难道说,住在名校旁边就可以保送入学?显然不是,高校带来的是城市配套和区域人气上的提升,让周边充满了青春活力。基础教育靠的是师资的高低和学习氛围的好坏,如果强行把高校和基础教育联系起来,我想也就是能够激励孩子努力学习,争取考入名校这一点了。
所以,买房的时候,对于周边是否有大学这个因素,不要跟学区联系在一起。
对于贴牌,目前在威海还没出现过,但是在大城市并不罕见。2013年北大附中将河北香河的一家开发商告上法庭,原因是此开发商擅自使用北大附中的商标,进行不正当竞争和虚假宣传。你可能明白了,就是某楼盘说自己是某重点学校的学区,或者某重点学校要在旁边办分校等等,以此诱导购房者买房。
7月份山大与威海高区合作打造实验学校是石锤了的事情,除此之外威海目前还没有所谓的名校分校,但不排除后期会有,因为事物都是在发展变化的。“贴牌”没有机会出现在各开发商的说辞中,不过“我们自己规划小学”、“旁边那块地是用来盖学校的”等说法还是有很多的。购房者只要去市住建局或者拨打市长热线求证即可。
学习无捷径,唯有苦读书。很多人都知道不要输在起跑线上,但忽视了只有短跑才拼起跑,而一个人的学习是跑马拉松的过程。好学校的优质教学资源必然影响孩子的学习成绩,但好的学习氛围才是让孩子去接受这些资源的前提。家校合作是目前大多数孩子教育的主流,我们要把更多的经历放在孩子和工作上,为个所谓的学区搬来搬去不叫“孟母三迁”,也达不到想要的效果。
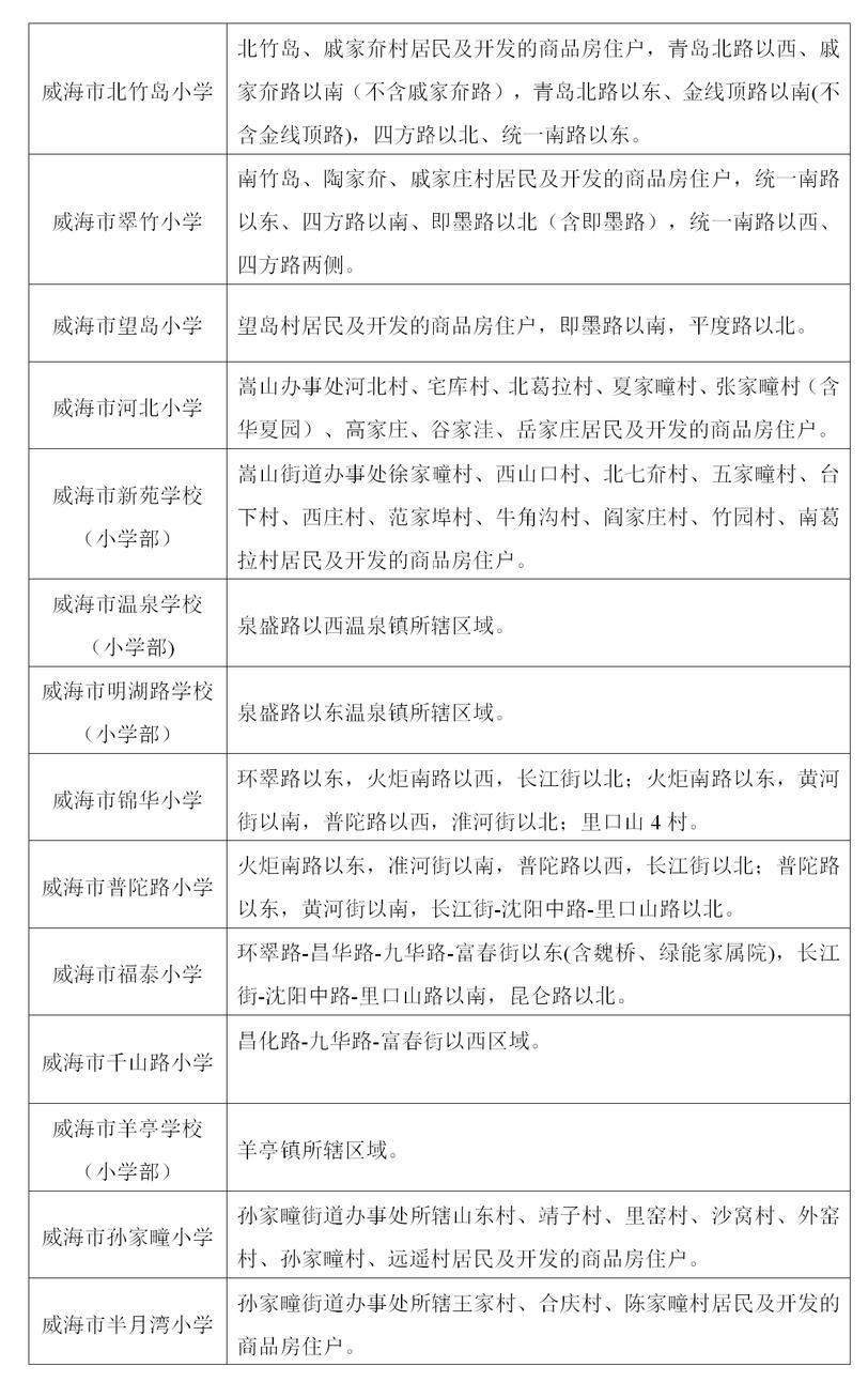
最后为大家附上2020年环翠,经区的中小学划分,更多可以参考子菜单-买房点我-学区区域里面的学区点评。整理不易,感谢转发。
2020年环翠区、经区中小学校
学区划分出炉!

环翠区2020年义务教育学校学区划分公布
义务教育学校招生入学工作涉及到广大人民群众的切身利益,事关教育的公正公平。为落实山东省教育厅《关于做好2020年义务教育学校招生入学工作的通知》(鲁教基函〔2019〕37号)威海市教育局《关于做好2020年义务教育学校招生入学工作的通知》(威教基字〔2020〕7号)的精神,做好环翠区2020年义务教育学校招生入学工作,特制定本工作意见。
一、指导思想
2020年环翠区义务教育学校招生入学工作坚持“划片招生、就近入学、整体调控、合理分流”的原则,全面落实义务教育免试就近入学规定,切实保障适龄儿童少年接受义务教育的权利,营造良好的教育生态。
二、招生对象
1. 小学招生对象:环翠区户籍及外来务工人员随迁子女年满6周岁的适龄儿童。
2. 初中招生对象:环翠区户籍及外来务工人员随迁子女的小学应届毕业生。
三、招生安排
2020年起,环翠区中小学新生入学工作与大数据中心合作,通过网上入学报名、现场证件确认、录取结果查询一体化管理的模式,实现与公安、不动产、人力资源社会保障、税务等多部门数据资源共享,推进义务教育招生管理信息化平台建设,达成一网通办。区直中小学新生入学证件由环翠区教体局组织现场确认;镇(街)中小学由镇(街)政府牵头,各中学组织现场确认。
四、招生政策
(一)严格落实招生政策
1. 保障适龄儿童入学。根据《义务教育法》《山东省义务教育条例》的规定,凡年满6周岁的儿童,其父母或其他法定监护人应当依法保证其按时入学,接受并完成义务教育。
2. 坚持控制班额招生。严格执行义务教育适龄儿童少年免试入学规定,按照省定班额标准控制起始年级学位数,小学每班不超过45人,初中每班不超过50人。根据生源总数、学校分布、学校规模、招生能力等,科学划定各学校招生区域,确保适龄儿童少年免试就近(或相对就近)入学。
3. 严格控制跨区入学。根据市政府专题会议纪要的规定,高区户籍居民子女和经区户籍居民子女符合到古寨中小学、张村镇、羊亭镇和新苑学校就读的,由高区、经区教体处负责证件审核后,统一报环翠区教体局备案,并发放入学通知书。不符合会议纪要规定的高区、经区、临港区户籍居民子女仍按原划定区域入学,不得跨区择校。
4. 规范民办学校招生。第二实验小学、环翠国际中学、大光华国际学校的招生工作纳入学校审批地教育部门统一管理,与公办学校同步进行。当报名人数超过招收计划人数的,实行电脑随机派位录取;报名人数未超过招收计划人数的,剩余学位上报市教育局备案批准,面向学校审批地或属地之外、威海市域内招生。
(二)严格入学资格审查
5. 环翠户籍居民子女入学。环翠区户籍居民子女入学,需提交户口本和房产证(含不动产登记证、正规购房合同及交款手续、*迁拆**协议及交款手续)的原件,优先安排房户一致且房户主均为法定监护人的子女;对挂靠户口的子女入学,根据所在招生区域学校的招生能力、挂靠时间、挂靠类型等统筹安排入学。
6. 外来务工人员随迁子女入学。外来务工人员随迁子女入学,需提交户口本和环翠区房产证(含不动产登记证、正规购房合同及交款手续、*迁拆**协议及交款手续)的原件;需提交户口本、同一法定监护人的正式居住证、劳动合同(或营业执照)、缴纳社保单据(或区市场监管局备案的年检材料、区税务局备案的纳税材料)。依法保障外来务工人员子女接受义务教育,根据学位实际情况,结合提交的有效证件,统筹安排入学。
7. 外籍人员子女入学。外籍人员子女入学应持境内签证、居留证、父母与子女的亲属关系证明、房产证或房屋租赁合同、体检报告等资料,到环翠区教体局申请备案,就近(或相对就近)安排到具有接收外籍学生资格的学校就读。
(三)保障特殊群体受教育权利
8. 保障残疾儿童少年入学。会同残联等有关部门对残疾儿童少年是否具备接受教育能力进行评估鉴定,对不具备接受教育能力的予以备案。依法保障具备接受普通教育能力的适龄残疾儿童少年就近就便随班就读;对不能随班就读的重度残疾儿童少年开展送教上门服务。
9. 保障特殊家庭子女入学。对持英才卡的高层次人才子女、持三联三服人才卡子女、烈士子女、驻威现役军人子女、公安英模和因公牺牲伤残警察子女,在不超省定班额标准的前提下,按照有关规定给予优先安排。根据《*共中**山东省委办公厅山东省政府办公厅关于为疫情防控一线医务人员办好十二件实事的通知》要求,对省、市卫健部门确认的新冠肺炎疫情防控一线医务人员子女,结合招生的实际情况,就近就便协调到公办学校就读。
(四)严格落实控辍保学责任
10. 做好控辍保学工作。严格落实《义务教育法》《未成年人保护法》《山东省义务教育条例》等法律规定,父母或者其他法定监护人无正当理由,未送适龄儿童少年入学接受义务教育或造成辍学,情节严重或构成犯罪的,要依法追究法律责任。建立失学辍学书面报告、联控联保和劝返复学工作机制,切实履行义务教育控辍保学法定职责,做好疑似失学辍学适龄儿童情况排查和劝返复学工作,保障适龄儿童少年接受义务教育权利,做到应入尽入。
(五)严禁违规招生行为
11. 严格落实纪律要求。遵守义务教育免试入学政策,不得以任何形式的笔试、面试、面谈、考察或擅自附加其他任何条件招生。全面取消各类特长生招生,严禁以特长生名义违规招生。严禁民办学校提前组织招生,变相“掐尖”选生源。严禁以“国学班”“读经班”“私塾”等形式替代义务教育的非法办学行为。严格落实“一人一籍、人籍一致、籍随人走”的学籍管理规定,严禁“人籍分离、学籍造假、空挂学籍”等违规行为产生。
12. 加大违规查处力度。落实教育部、省、市文件通知中的“十项严禁”和执纪问责纪律要求,规范做好招生入学工作,维护正常招生秩序,保障教育公平。严格审查报名证件的真实性,与多部门联合,实现数据资源共享,通过大数据比对的方式,确保报名信息真实有效。对弄虚作假、伪造证件等干扰招生秩序的行为,一经查实,需服从调剂入学安排,并协同相关部门依法追究责任。
五、时间安排
8月24日,公布环翠区2020年义务教育学校招生入学工作意见。
8月29日,登录环翠区中小学招生入学服务平台“公办学校结果查询”或“个人中心-入学详情”,查询新生入学录取学校。
8月30日,中小学一年级新生持电子版新生入学录取通知书(或自行打印入学通知书)到录取学校报到。报到时,须严格遵守疫情防控工作要求,测体温、出示绿码、不聚集、戴口罩、保持间隔距离。
9月1日,全区中小学开学。
环翠区2020年义务教育学校招生入学区域划分




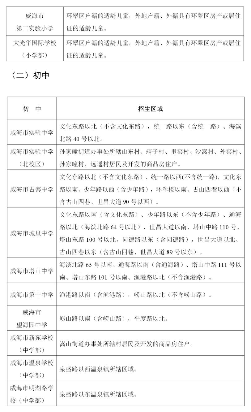
经区2020年中小学校学区划分公布
一、严格执行招生工作相关政策
1.严格控制入学年龄。根据《义务教育法》规定,小学一年级入学年龄为6周岁,即2014年8月31日以前出生的学龄前儿童。
2.严格控制学区和班额。全区根据各学校的招生能力划分学区,依据学生户口和住址,按划定的学区入学,严禁跨学区入学、严禁超班额招生。
3.严格招生程序。区直中小学新生入学报名、分生由教体处组织,崮山、泊于、桥头三镇中小学一年级新生入学由三镇学校负责安排落实,花名册报教体处审查备案。任何学校不得私自接收学生。
4.威海城区报名政策。根据威教发[2004]10号文《关于做好外来务工就业人员子女接受基础教育工作的通知》规定,威海城区内的学生仍按环翠区、高技区、经技区原来划定的区域就学,不得跨区择校。若户口是其他城区在经区租房,不得在经区报名;如户口是其他城区在经区购房,可在经区报名,但需服从调剂。
5.涉外学生入学。涉外学生由教体处按照汉语语言测试成绩、报名顺序和居住地等安排到皇冠小学、实验小学(包括实验小学九龙湾校区)、新都小学、青岛路小学、长峰小学、蒿泊小学、明珠小学、皇冠中学(包括皇冠中学长峰校区)、新都中学、凤林学校、曲阜学校、崮山中学、泊于中学。各学校外国学生数不得超过学生总数的10%。
6.只有经区居住证的学生,根据学校的容纳能力及暂住地相对就近安排到以下学校就读:
小学:崮山中学小学部、泊于中学小学部;
中学:崮山中学、泊于中学。
如果以上学校班额超过省定标准,则调剂到桥头十三中及桥头小学。
二、加大特殊群体子女入学保障力度
1.保障外来务工子女入学权利。对于接收的外来务工人员子女就学,要按规定办理入学手续,建立健全各类档案。要切实做好学校管理和教育教学工作,维护外来务工就业人员子女的正当权益,在奖励、评优、加入少先队和共青团、参加校内外活动等方面给予与当地常住户口学生同等对待。根据威海市人民政府《关于贯彻国发〔2006〕5号和鲁政发〔2006〕91号文件解决农民工问题的实施意见》(威政发〔2006〕91号)精神及我区教育实际,在执行省定班额情况下,外来务工人员子女实行就近或相对就近入学,按以下顺序录取外来务工人员子女入学:一是在学区内有父母房产证或购房合同及交款手续的;二是在学区内有工商营业执照或正式劳动合同的;三是其它情况的,按务工时间长短分配。如果居住地所在学区的学校班额已满,则由教体处按照相对就近入学原则统筹安排在其他学校就读。
2.保障残疾儿童少年入学权利。教体处要做好具有普通教育能力的残疾儿童的招生工作。对符合我区学校招生条件的,具有接受普通教育能力的残疾适龄儿童、少年,学校不能歧视,一律按正常儿童同等受教育权利给予登记,安排入读,对不能到校就读的重度残疾儿童实行送教上门服务。
3.保障特殊家庭子女入学权利。各类高层次人才子女、现役军人子女、烈士子女、*队军**转业干部随迁子女、港澳台同胞子女、华侨子女、外商子女,在招生政策范围内不超规定班额的前提下,按照有关规定给予优先安排。
三、学区划分
1.中学一年级招生区域划分
皇冠中学:海峰路以南,青岛路以东,上海路和大庆路以北,香港路以西。
皇冠中学长峰校区:华夏路以南,青岛路以西,统一南路以东,上海路以北;海峰路以南,青岛路以西,华夏路以北,嵩山路以东;海峰路以北的经区区域。
新都中学:上海路和大庆路以南,香港路以西,珠海路以北,铁路线以东的区域;华夏路以南,嵩山路以东,铁路线以西,深圳路向西延伸以北。
凤林学校中学部:香港路以东,珠海路以北;珠海路以南,青岛路以东,凤林路以北,海埠路以西。
曲阜学校中学部:凤林路以南,青岛路以东,海埠路以西,南至经区界;珠海路以南,青岛路以西的经区区域。
崮山中学:崮山镇驻地及各行政村。
泊于中学:泊于镇驻地及各行政村。
十三中:桥头镇驻地及各行政村。
2.小学一年级招生区域划分
皇冠小学:上海路以北,海滨南路以东的经区区域。
实验小学:齐鲁大道以北,青岛路以东,上海路以南,黄海路以西。
实验小学九龙湾校区:黄海路以东,大庆路以北,海埠路以西,滨海大道以南(包括华发公寓楼);黄海路以东,大庆路以南,香港路以西,齐鲁大道以北。
蒿泊小学:上海路以南,青岛路以西、珠海路以北,铁路线以东;华夏路以南,嵩山路以东,铁路线以西,深圳路向西延伸以北。
长峰小学:嵩山路以东,海滨南路以西,平度路以南,海峰路以北。
青岛路小学:嵩山路以东,海滨南路以西,海峰路以南,华夏路以北;华夏路以南,统一南路以东,海滨南路以西,上海路以北。
新都小学:齐鲁大道以南,珠海路以北,香港路以西,青岛路以东。
海埠小学:东海路以东,滨海大道以北。
凤林学校小学部:齐鲁大道以南,香港路以东,凤林路以北,海埠路以西。
海南路小学:珠海路以南,青岛路以东,凤林路以北,香港路以西;凤林路以南,青岛路以东,海埠路以西,南至经区界。
曲阜学校小学部:珠海路以南,青岛路以西的经区区域。
明珠小学:大庆路以南,香港路以东,齐鲁大道以北,海埠路以西;齐鲁大道以北,海埠路以东,滨海大道以南。
崮山中学小学部:崮山镇驻地及各行政村。
泊于中学小学部:泊于镇驻地及各行政村。
桥头小学:桥头镇驻地及各行政村。
3.新苑学校(环翠区学校)中小学一年级区域划分
经区招生范围:珠海路以北,嵩山路以西,深圳路向西延伸以南经区区域。
四、招生工作安排
8月26日前,根据招生工作要求,完成中小学分生工作。
8月27日-28日,发放入学通知书。新生到原幼儿园、小学领取入学通知书,社会报名学生携带报名号到区行政服务大厅79号教体处窗口领取入学通知书。
8月29日,全区中小学一年级新生报到。
9月1日,全区中小学开学。
五、其他
1.因皇冠小学主教学楼需维修加固,因此整体迁移至皇冠小学悦海校区。
2.因新苑学校校额已满,嵩山路以东、珠海路以北、铁路线以西、深圳路向西延伸以南区域学生安排至我区学校就读,其中中学为新都中学、曲阜学校,小学为新都小学、蒿泊小学、曲阜学校。
请关注我们了解威海买房指南,绝对能够帮得到您!
