
南岛旅客免税购物政策自2011年4月20日实施以来,已走过了整整十年的时间。期间,免税政策经过多次调整。伴随着海南自由贸易港的建设,2020年7月1日起,离岛旅客年度免税购物额度由3万元提升至10万元,免税商品种类由38类增至45类。
十年来,海南共销售免税品接近1000亿元,购物人数有2500多万人次。2021年五一期间,海南离岛免税店总销售额更是大幅增长。

然而,在“剁手”买买买的同时,也有些人动起了歪心思,纷纷“磨刀霍霍下海南”。今年来,海关总署微信公众平台曾发布多篇关于打击海南离岛免税“套代购”*私走**的相关报道。
那么问题来了,在海南离岛免税店买买买,怎么突然就变成*私走**了?
01
买买买为何演变为*私走**
什么是“套代购”?
代购,即利用自己的离岛信息为他人购买免税品牟利;套购,即利用他人的离岛信息购买免税品牟利。目前对利用离岛免税政策的“套代购”*私走**违法行为,海关始终保持“露头就打”,与“破大案、打团伙、摧网络”相结合高压严打态势。

从已公布的海南离岛免税“套代购”*私走**的报道及判决文书来看,涉案人员主要通过借用他人免税购买额度,购买产品后进行归集,再转手销售谋利。具体表现为:
①自行招募代购
被告人主动招募代购人员,支付代购人员代购费,并为代购人员购买船票、机票以获取离岛免税购物指标。确定好客户产品需求后,组织代购人员前往购买,代购人员离港后,将所购买的产品邮寄至指定地址,归集后再转售谋利。

②通过游客代购
被告人与旅行社事先沟通,由导游将团客带至免税店,提供身份信息套购免税商品,旅行社从中获取免税店给予返点,团客获取所购商品相应的积分报酬或佣金,随后再进行货物归集或通过“即购即提”模式提取货物,即支付货款并缴纳税款担保金后直接提货,担保金由出借额度人员在离岛时办理手续退回。
③通过中介代购
该方式与第一种的自行招募代购方式类似,只是被告人系通过中介公司寻找代购人员,而不是自行招募,最终由中介公司组织离港提货邮寄给被告人。
据统计,近两年来,海口海关在海关总署的指导下开展了12轮打击海南离岛免税“套代购”*私走**专项行动,共打掉79个*私走**团伙,总案值约2.5亿元。同时,海口海关会同地方政府推进对违反离岛免税政策规定人员的失信联合惩戒措施,2020年7月至今,已依法对8000余名参与海南离岛免税“套代购”违法行为的个人,限制其三年内不得享受离岛免税购物政策。
02
“套代购”面临什么样的后果?
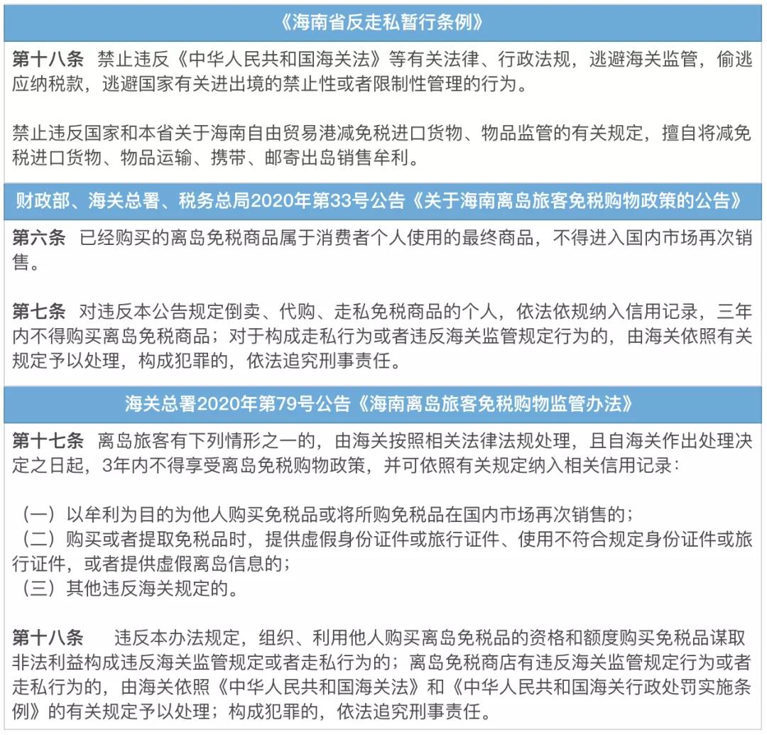
根据离岛免税监管政策规定,离岛免税商品仅限自用,不得用于销售谋利,否则将面临行政处罚,甚至还有可能面临刑事处罚。
①面临行政处罚

根据上述规定,并结合《中华人民共和国海关法》第八十二条之规定,离岛免税“套代购”*私走**行为,如尚不构成犯罪的,由海关没收*私走**货物、物品及违法所得,可以并处罚款。
②涉嫌*私走**普通货物罪
“套代购”的行为,属于《刑法》所规定的“未经海关许可并且未补缴应缴税额,擅自将特定减税、免税进口的货物、物品,在境内销售牟利”,当偷*税逃**款数额达到一定程度后,则可能涉嫌*私走**普通货物罪。
同时,该罪名要求嫌疑人在主观上具有偷*税逃**款的故意,而在此类案件当中,主观犯意往往比较容易确认,一般只要查实涉案人员系通过借用他人免税购买额度归集货品进行转售谋利的,即可认定其主观上具有利用离岛免税政策偷*税逃**款的主观故意。
那么偷*税逃**款数额达到多少时,会被追究刑事责任呢?
根据《刑法》及《最高人民法院、最高人民检察院关于办理*私走**刑事案件适用法律若干问题的解释》的相关规定,个人犯*私走**普通货物、物品罪,偷逃应缴税额达10万元即将面临刑事处罚。

单位犯*私走**普通货物、物品罪,偷逃应缴税额达20万元即将面临刑事处罚,且单位犯罪采用的是双罚制,即除对单位判处罚金外,单位直接负责的主管人员和其他直接责任人还需承担相应的刑事责任。

03
写在最后
免税政策的本质是为了给国民提供便利,让大家不用走出国门就能购买到优质商品。但是,不少人却钻政策的空子,企图非法获利。还有不少游客认为,出借免税购买额度,不仅可以买得开心,还能获得相应的积分或报酬,简直就是win-win。
在此,小编还是要提醒一句,免税不免责,根据《海南离岛旅客免税购物监管办法》的相关规定,以牟利为目的为他人购买免税品或将所购免税品在国内市场再次销售的,可能面临3年内不得享受离岛免税购物政策,并将纳入个人信用记录。
作者 林建宝
林建宝,世礼律师事务所律师,海法思享会原创团成员,世礼海关事务与贸易合规团队主要成员之一。林律师长期为包括央企在内的多家企业提供进出口关务风险、贸易合规咨询,代理企业处理多起进出口合同纠纷,同时,还专注代理涉嫌*私走**等经济型犯罪的刑事辩护,截至目前,已参与处理近百起刑事案件,其中包括数十起*私走**案件。