
一、中国人口老龄化问题
1、65岁以上老龄人口及占比
近年来,我国老龄人口的不断提升并且不断加速,据第七次人口普查数据,2020年65岁以上人口已达19064万人,同比增速高达8.3%,远超2012年的3.5%。按照联合国的定义标准,当一个国家或地区65岁及以上老年人口数量占总人口比例超过7%时,意味着整个国家或地区进入了“老龄化社会”;比例达到14%即进入“深度老龄化社会”。2020年我国65岁以上老龄人口已占总人口的13.5%,较2011年涨幅4.4pp,根据中国发展基金会预测,2022年中国65周岁及以上老年人占比将突破14%,这意味着我国即将进入“深度老龄化社会”。

资料来源:国家统计局,华经产业研究院整理
2、老年人口抚养压力
由于老龄化问题的加剧,2015至2020年,我国老年(65岁以上)抚养比逐年攀升。2020年,每100名劳动年龄人口需要抚养19.7个65岁以上老人。老年抚养比高并且向上趋势尚未转变,城镇家庭,特别是双职工家庭、单亲家庭面临严峻的赡养困境。包括养老机构的养老产业快速普及预计能够有效缓解该困境。

资料来源:国家统计局,华经产业研究院整理
3、独居和空巢老年人口
根据全国老龄办第四次中国城乡老年人生活状况抽样调查结果,我国约有4063万失能半失能老年人,占老年人口18.3%。根据《“十三五”国家老龄事业发展和养老体系建设规划》,2020年高龄老年人口将增至2900万人,独居和空巢老年人将增至1.18亿人,人口老龄化形势严峻。失能、独居和空巢老年人的居家康养是我国养老福利事业建设的重点难题,这也是我国养老机构继续发展的巨大需求来源。

资料来源:国务院,华经产业研究院整理
二、中国养老机构现状
1、养老机构数量
近年来,伴随着我国人口老龄化快速爬坡,孕育了庞大的养老服务需求,加快了我国养老院产业的发展。2015-2020年,我国养老机构数量整体呈增长趋势。2019年以后,伴随着老龄人口数量增长加速、新《养老机构管理办法》的公布,养老机构产业进入高速增长状态,数量规模2019、2020年增速均高于10%,截至2021年一季度,全国共有养老机构38670个。

资料来源:民政部,华经产业研究院整理
2、养老机构床位数量
2015-2020年,我国养老机构床位数逐年增长趋势。据民政部公布的数据显示,2020年全国共有养老机构床位483.1万张,同比增长12.6%,增速达近年新高,截至2021年一季度,全国养老机构床位已有491.8万张。

资料来源:民政部,华经产业研究院整理
从平均视角来看,2020年中国每千名老人的养老床位达到25.3张,较2012年的20.6张增长22.8%,但相较2014年偏低,这说明近年来随着老龄化加速,养老床位增速跟不上老龄人口增长速度,养老床位数量供给仍需加快。从国际视角来看,欧美发达国家每千名老年人拥有的养老床位数普遍较高,但随着老龄化形势加剧,平均床位数普遍有下降趋势;中日韩三国每千名老年人拥有的养老床位数相近并且暂无明显下降趋势,但与欧美国家有较大差距,增长空间较大。

注:平均床位=养老机构床位数/65岁以上老龄人口数。
资料来源:民政部,国家统计局,华经产业研究院整理

注:英国2019年数据为估算数据。
资料来源:Japanese Nursing Association,OECD Health Data,民政部,国家统计局,华经产业研究院整理
相关报告:华经产业研究院发布的《2021-2026年中国养老机构市场竞争策略及行业投资潜力预测报告》

三、中国养老机构面临问题:入住率低
1、养老机构入住率
近年来,我国养老服务需求快速增长,根据2015年全国老龄办发布的第四次中国城乡老年人生活状况抽样调查显示,我国城乡老年人自报需要照护的比例为15.3%,较2010年抽样调查的13.7%上升了1.6%,较2000年抽样调查的6.6%上升了9.1%。而面对快速增长的养老服务需求,我国养老院入住率却不高。2020年7月29日,民政部举行2020年第三季度例行新闻发布会,宣布我国已建养老机构床位429.1万张,收住老年人214.6万人,养老床位空置率高达50%。

资料来源:民政部,华经产业研究院整理
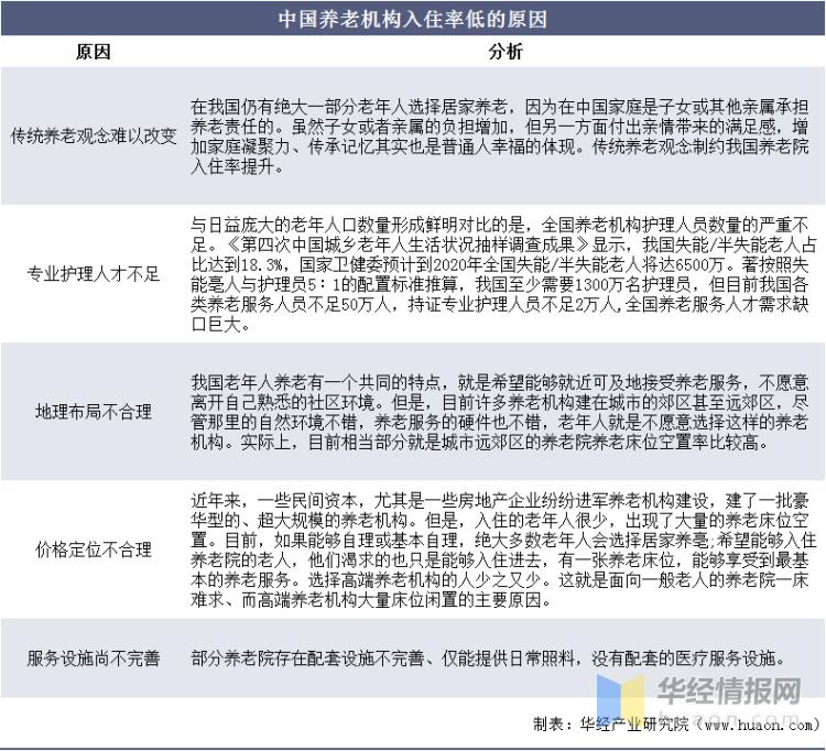
2、原因分析
养老院空置率高受传统养老观念影响大。在我国仍有绝大一部分老年人选择居家养老,因为在中国家庭是子女或其他亲属承担养老责任的。虽然子女或者亲属的负担增加,但另一方面付出亲情带来的满足感,增加家庭凝聚力、传承记忆其实也是普通人幸福的体现。
除了传统的养老观念制约我国养老院入住率提升,更显著的原因是我国养老机构质量参差不齐:部分养老机构有专业护理人才不足、选址和定价不合理、服务设施不完善等问题。按照项目针对的不同群体进行划分,我国目前的养老服务机构可划分为高端、中高端和中低端客户三类,其中每月收费在3000元以下的中低端养老机构入住率50%以上,这一类机构数量庞大,但设备并不齐全、护理人员较少;每月收费在4000-8000的中高端养老机构入住率大部分在90%以上;每月收费8000元以上的高端养老院入住率普遍较低,约在30%左右。

资料来源:公开资料整理

资料来源:公开资料整理
四、中国养老机构产业政策环境
2021年3月《中华人民共和国国民经济和社会发展第十四个五年规划和2035年远景目标纲要》提出,“十四五”期间大力发展普惠型养老服务,支持家庭承担养老功能,构建居家社区机构相协调、医养康养相结合的养老服务体系;完善社区居家养老服务网络,推动专业机构服务向社区延伸,整合利用存量资源发展社区嵌入式养老;支持培训疗养资源转型发展养老,加强对护理型民办养老机构的政策扶持等。未来,随着我国老龄化程度的加深以及我国养老服务政策的推动下,我国养老机构产业将加速发展。
“十四五”期间中国养老服务相关建设主要指标

资料来源:公开资料整理
五、中国养老机构产业发展建议
未来,随着空巢家庭的逐渐增多,将进一步弱化了家庭的养老功能,传统养老观念制约效应将逐渐减小,未来更多老年人将存在只有1-2个子女、子女多不在身边的情况,养老院将成为老年人的更优选择。因此,养老院产业将有较大增长空间,为提高养老院入住率,建议养老院加大养老人才培养力度,通过职业技能提升逐步提升护理服务能力、合理选址定价,完善养老院配套设施。
中国养老机构产业发展建议

资料来源:公开资料整理
华经情报网隶属于华经产业研究院,专注大中华区产业经济情报及研究,目前主要提供的产品和服务包括传统及新兴行业研究、商业计划书、可行性研究、市场调研、专题报告、定制报告等。涵盖文化体育、物流旅游、健康养老、生物医药、能源化工、装备制造、汽车电子、农林牧渔等领域,还深入研究智慧城市、智慧生活、智慧制造、新能源、新材料、新消费、新金融、人工智能、“互联网+”等新兴领域。