提示:
多图,建议转发收藏后,Wifi环境下观看!
若需Word源文件,请见文末!
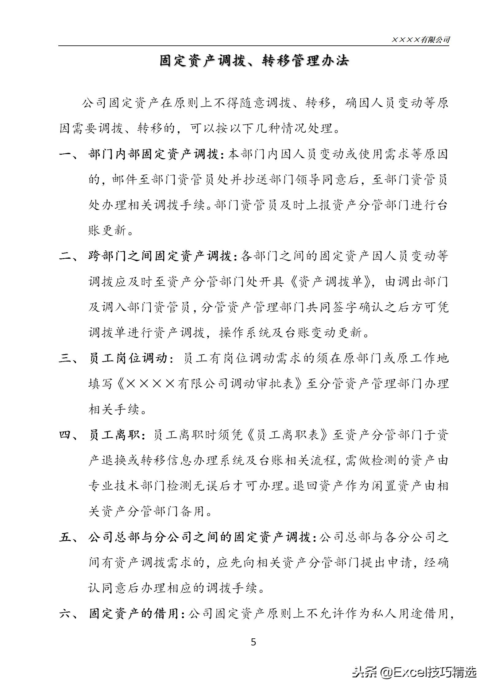
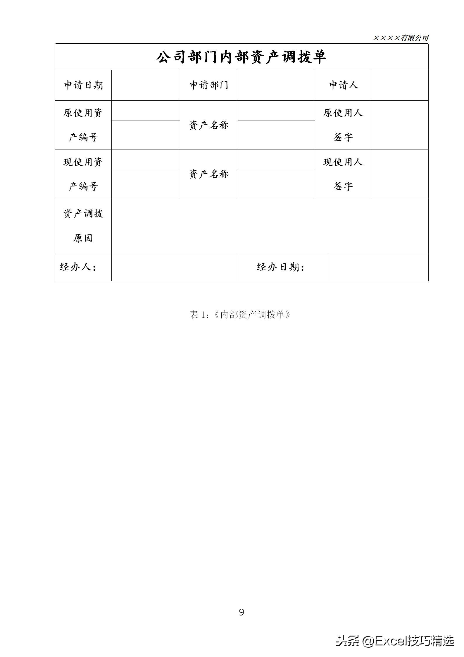
35页固定资产管理细则及流程



































正文到此结束
若需Word源文件,请 转发+点赞+私信我“资料”
推荐:
62页团队合作团队建设培训PPT课件,限时分享!
164页的企业内控培训课件完整版,不管是培训还是自学,都可以用
提示:
多图,建议转发收藏后,Wifi环境下观看!
若需Word源文件,请见文末!



































推荐:
62页团队合作团队建设培训PPT课件,限时分享!
164页的企业内控培训课件完整版,不管是培训还是自学,都可以用