最近火爆天际的某瑞新冠药,以Z门派为代表的大V们更是将其奉为不可或缺挽救国人性命的S药,今天老王就带大家学习一下某瑞中国官网上关于某瑞新冠药的说明书。

说明书很长,长达27页,那些复杂的化学结构式我们略过,直接来看适应症:用于治疗成人伴有进展为重症高风险因素的轻至中度新型冠状病毒肺炎患者。

适应症三个关键点:第一成人;第二是已经感染新冠,为轻度或中度患者;第三是有进展为重症的高风险因素。通过适应范围可以明确一点,不可作为预防和已经重症的患者使用。还有最后一行信息很重要,本品为附条件批准上市,需后续对所附条件相关研究数据评估后确认其用于中国患者的有效性和安全性,老王不清楚这个后续研究和评估是由什么机构来做的,有清楚的可以评论区告诉老王。

我们接着看不良反应,“常见”代表出现比例达到1%到10%之间,要知道这只是2200多个样本统计出来的数据,如果样本更多,恐怕这个范围会更宽。
接着我们看一下使用禁忌,这个就厉害了,截屏了3个页面还没截完,里面都是很专业的医学表述,总之,不能使用的情况非常多,看着挺吓人。



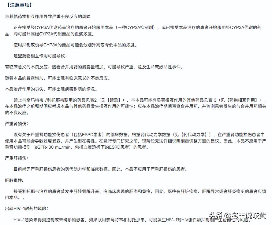
再看注意事项,依然是使用该药各种潜在风险的表述,如果完整读完这个说明书,还能使用该药者,心理素质一定是杠杠的。

再看下临床实验数据,使用本药和安慰剂组对比,死亡比例分别为0.8%和6.3%,死亡数字从66降到8,所以得出降低死亡率88%,同志们看清楚对照组是“安慰剂”,这个数字被Z门派拿出来吹嘘上天了,老王实在是无语,如果安慰剂组改为中医药治疗,定会呈现更为理想的结果,要知道样本取样时均为轻、中症患者,可以看下老王上个视频中台湾中药治疗新冠的数据。

我们来看一个以色列统计的10.9万人使用某瑞新冠药的大样本数据,统计表明该药对40-65岁人群几乎无效果,从该药说明书内容和大样本使用数据,完全看不到该药和我们的中医药对比有任何优势,而且各种确定的以及潜在的未知的风险巨大,为何又有那么多人鼓动叫嚣着一定要它来救命,这是一件非常值得警惕的事情。

下期内容我们一起学习一下某瑞新冠药在台湾省和日本的官方说明,记得点个关注,找老王不迷路。如果需要S药说明书,联系老王。
--结束--
作者老王同志,地球物理学硕士;
得缘入岐黄,已然半青囊;经年略有得,共期兴汉唐。