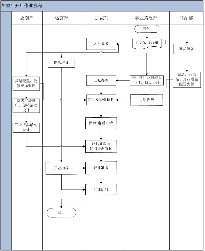
1.1 加盟店开店流程


1.1 加盟店开店流程说明
| 步骤 | 步骤描述/操作规范 | 责任部门/岗位 | 工具表单 |
| 商品配置 | 1、商品部根据平面图货架数量,陈列方式、商品品类销售分析,进行商品配置,计算出具体的数量、款号、金额。2、将详细准确的金额报财务部与运营部。 | 商品部 | |
| 非商品物资配置 | 1、根据平面图进行非商品物资配置,计算出具体数量、品种、金额。2、将详细准确的金额报财务部与运营部。 | 商品部/人力行政 | |
| 费用缴纳 | 1、运营部根据商品部提供的商品、非商品物资配置清单,计算总金额,提供加盟商开店后缴纳非商品物资配置费用。2、加盟商缴纳费用后,财务通知企划部与商品部费用已缴纳,运营部通知企划部与商品部物流商品与非商品。 | 财务部 | |
| 门店装修 | 参见《建店手册》 | ||
| 员工培训 | 运营部对加盟商员工进行培训,培训专业知识、销售技巧、操作流程。 | 运营部 | |
| 证照办理 | 事业拓展部协助加盟商办理营业执照等证照。 | 事业拓展部/加盟商 | |
| 电话网络申请 | 加盟商自行办理,在电信局以个人名义申请。 | 加盟商 | |
| 收货 | 商品与非商品物资到位后,运营部协助加盟商指导员工按收货流程对商品分类收货管理,根据物流发货单明细收货。 | 事业拓展部/加盟商 | |
| 开业宣传单派发 | 安排员工派发开业促销(DM)单,把开业信息及开业促销信息传播。 | 加盟商 | |
| 货架组装,指导陈列 | 协助货架组装,指导员工按商品品类与陈列标准上货。并且对应价格标签。 | 事业拓展部 | |
| 开业准备 | 检查开业事项:商品、卫生、陈列等。 | 加盟商 | |
| 开业 | 开业当天安排开业庆典各项活动。 | 加盟商 |