做FBM自发货的卖家现在如何?
有卖家直言:上周笑嘻嘻,这周惨兮兮。
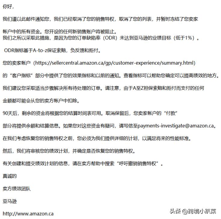
亚马逊自发货,最容易出现的问题——ODR(订单缺陷率),最影响ODR绩效的是 差评 和 亚马逊商城交易保障索赔 。
ODR一旦超标,就会收到亚马逊小红旗!(ODR绩效问题还有可能会影响自发货权限。)

(ODR绩效账户被封邮件)
亚马逊对于卖家自配送服务质量要求:
订单缺陷率:< 1%
何为订单缺陷率(ODR): 是亚马逊考量卖家服务质量的一项重要数据参考。订单缺陷率就是亚马逊在 给定的60天时间范围内 卖家店铺中 存在缺陷的所有订单 占 全部订单 的百分比。
取消率:< 2.5%
何为取消率: 是指在亚马逊参考时间范围内,卖家在 确认发货前取消的自配送订单数 占 自配送订单总数 的百分比。
注: 如果您未在发货日期后的7个工作日内确认发货,亚马逊将自动取消订单。取消订单后,即使已经发货,亚马逊也不会向买家收取任何费用。
货品迟发率:< 4%
何为迟发率: 是指亚马逊参考时间范围内,在约定发货日期之前, 没有按时发货的自配送订单数 占 全部自配送订单数 的百分比。
有效的跟踪率 - 全部类别 :>95%
何为有效追踪率: 是指发货时提供了 有效追踪编码的包裹数量 占 发货并确认的包裹数量 的百分比。

未达到自配送绩效指标卖家,商品自发货权限会被暂停,账户可能也会存在停用风险。

(自发货权限停用邮件)
卖家需要根据亚马逊各站点要求,及时提供自配送订单的有效追踪信息。 详细的订单追踪信息反映订单配送进度 ,可以减少买家联系次数、订单缺陷率数量和丢失成本,有助于提高卖家反馈评级。
最新自配送确认发货政策:
自配送卖家 在通过批量上传数据、API 或ERP服务商确认发货时,都要求提供 承运人名称 (即 carrier-code 字段)。亚马逊将验证所有自配送订单的追踪详情(包括承运人名称和追踪编码),并对无效的追踪详情显示警告。
自配送卖家 确认发货时需提供 发货日期、承运人、配送服务/方式、追踪编码、发货地址 。例如您正在使用中国邮政作为您的承运人,并且使用了其e-EMS服务。请您在“承运人”下拉菜单中选择“中国邮政”,在“配送服务”下拉菜单中选择“China Post e-EMS”,并提供正确的Tracking ID。
在 承运人下拉菜单中选择“其他/other”时 ,该订单将 不会记入 有效追踪率(VTR)的计算中,从而影响您的店铺绩效。

可以复制以下链接至浏览器打开,在卖家平台帮助页面查看VTR相关政策:
https://sellercentral.amazon.com/gp/help/G201817070
ODR绩效账户被封 及 自发货受限 问题,我们处理这方面问题的通过率极高;

(店铺无法登录/欺诈邮件)
为何会发生这种情况? 因为亚马逊获得的信息表明卖家在确认发货后并未配送订单!(可能存在欺诈嫌疑,所以店铺无法登入!) 哪些行为会导致欺诈:
1、自发货订单卖家点击发货,但填写了虚拟订单号,没有实际物流跟踪信息;
2、自发货订单卖家点击发货,填了真实订单号,但没有任何物流跟踪信息;
3、太多卖家举报或投诉没有收到货物,亚马逊认为存在欺诈行为等;
如何避免出现这种严重的情况?
1、保证销售的产品库存充足;
2、保证按承诺时间及时发货;
3、保证填写的订单号为真实的,并确保有完整的物流跟踪信息等;
亚马逊全球开店近日公布的自配送变更政策!
1、 自配送确认发货新政策: 将商品交给物流承运商后,自配送卖家需要在卖家平台完成确认发货(“Confirm Shipment”)的操作。
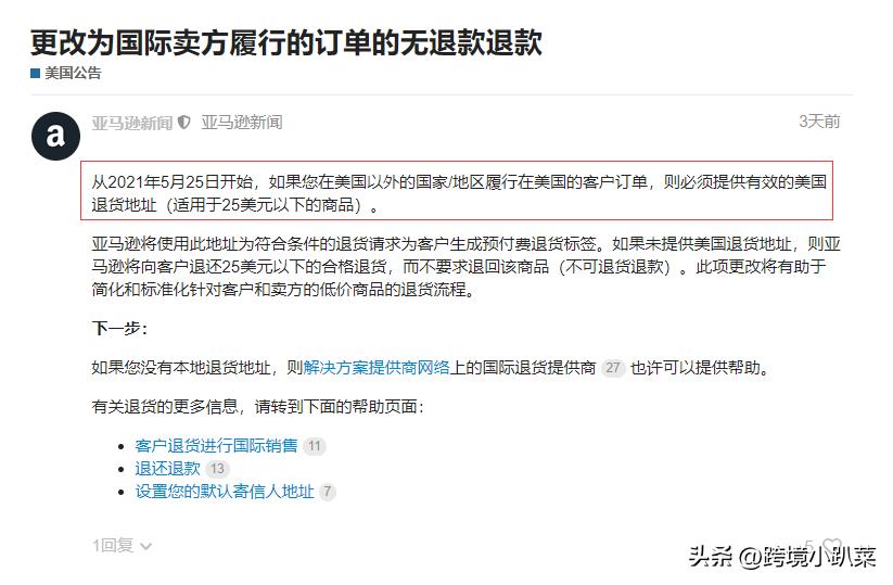
2、 亚马逊美国站点退换货政策更新: 自2021年5月25日起,如果您从美国境外国家/地区向美国境内卖家配送价值低于$25的订单商品,则必须提供一个有效的美国境内退货地址。

3、 亚马逊美国/阿联酋/沙特阿拉伯/日本站点的有效追踪率要求: 如果不能保证有效追踪率高于95%, 相关分类下的自配送商品销售权限可能会被暂停。
1.卖家要在产品“确认送达”前提供以下信息:
- 物流商名称及配送方式
- 如果您使用的是与亚马逊合作的物流送货方式,卖家则需提供物流追踪ID;如果您使用的是一日达或次日达送货方式,则需给买家提供包裹唯一ID(位于标签上的二维条码上方)。
- 只有在亚马逊上拥有至少一次的物流扫描记录,追踪号码才被视为有效。
2.达到95%的有效跟踪率:
- 亚马逊卖家30天内的所有订单都需达到该比率。
- 亚马逊有效追踪率将对所有物流商揽收的订单进行考量,包括一次达/次日达订单。
- 亚马逊也将考量非Prime卖家已完成订单的有效跟踪率。
3.以下订单无需纳入有效追踪率考量范围:
- 由日本国内卖家销售的订单金额低于 2,000 日元(含消费税和运费)的货件
- 由中国(包括中国香港)卖家销售的订单金额低于 1,000 日元(含消费税和运费)的货件
- 由日本或中国以外的国家/地区的卖家销售的货件
- 使用 Seino Transportation、Fukuyama Transporting、Seino Super Express、Super Cargo Service、Okawa Delivery、Sline、Sline Gifu、Toll Express、TONAMI Transportation、Home Logistics、KurumeTransportation、KINBUTSU REX、Niigata Unyu、Daiichi Freight System、Nippon Express 或 Meitetsu Transportation (*) 在日本国内配送的大型商品
- 无需实际配送的数字商品
如果采取自发货的方式运营,物流是 关键问题 。所以需要结合实际状况,选择适合自己的运营方式, 权衡利弊之后的选择才是最重要的 。
