根据《中华人民共和国税收征收管理法》的规定,纳税人(或扣缴义务人、纳税担保人,以下统称为“纳税人”)与税务机关在纳税问题上发生争议时,须先申请行政复议;对行政复议决定不服的,可向法院起诉。但是,纳税人对税务机关的处罚决定、强制执行措施或税收保全措施不服的,既可先申请行政复议,也可直接向法院起诉。
在诉讼阶段,历经一审、二审程序,满足一定条件时,有机会进入再审程序。对于进入再审程序的案件,距税务争议最初发生时间往往已经过多年,纳税人和税务机关在争议事项上已耗费相当大的精力和资源。在此情形下,选择通过再审程序维护自己的立场和权益,反映了双方之间深刻的矛盾,往往也凸显了案情的复杂。因此,税务行政诉讼再审案件通常包含耐人寻味的税务技术争议点。
在本系列文章中,我们选取并评析一部分有代表性的税务行政诉讼再审案例,供大家参考。
在本文中,我们评析的是一起增值税专用发票(“专票”)虚开否定案。税务实践中,发票虚开的认定,往往关系到纳税人重大的声誉利益和经济利益,唯有依据法律事实和法律规则,慎重稳妥地处理发票虚开认定案件,才能不枉不纵。
在本案例中,纳税人先后提起2次诉讼。第1次诉讼中,法院以“主要证据不足”为由撤销了税务机关作出的《税务处理决定书》(补税通知书)和对应的《税务处罚通知书》。
此后,税务机关重新收集证据,作出1份新的《税务处理决定书》(补税通知书),不再施加罚款,对此,纳税人仍不服,再次起诉,在第2次诉讼中,法院撤销了税务机关新的补税通知书,纳税人的诉求再次得到支持。
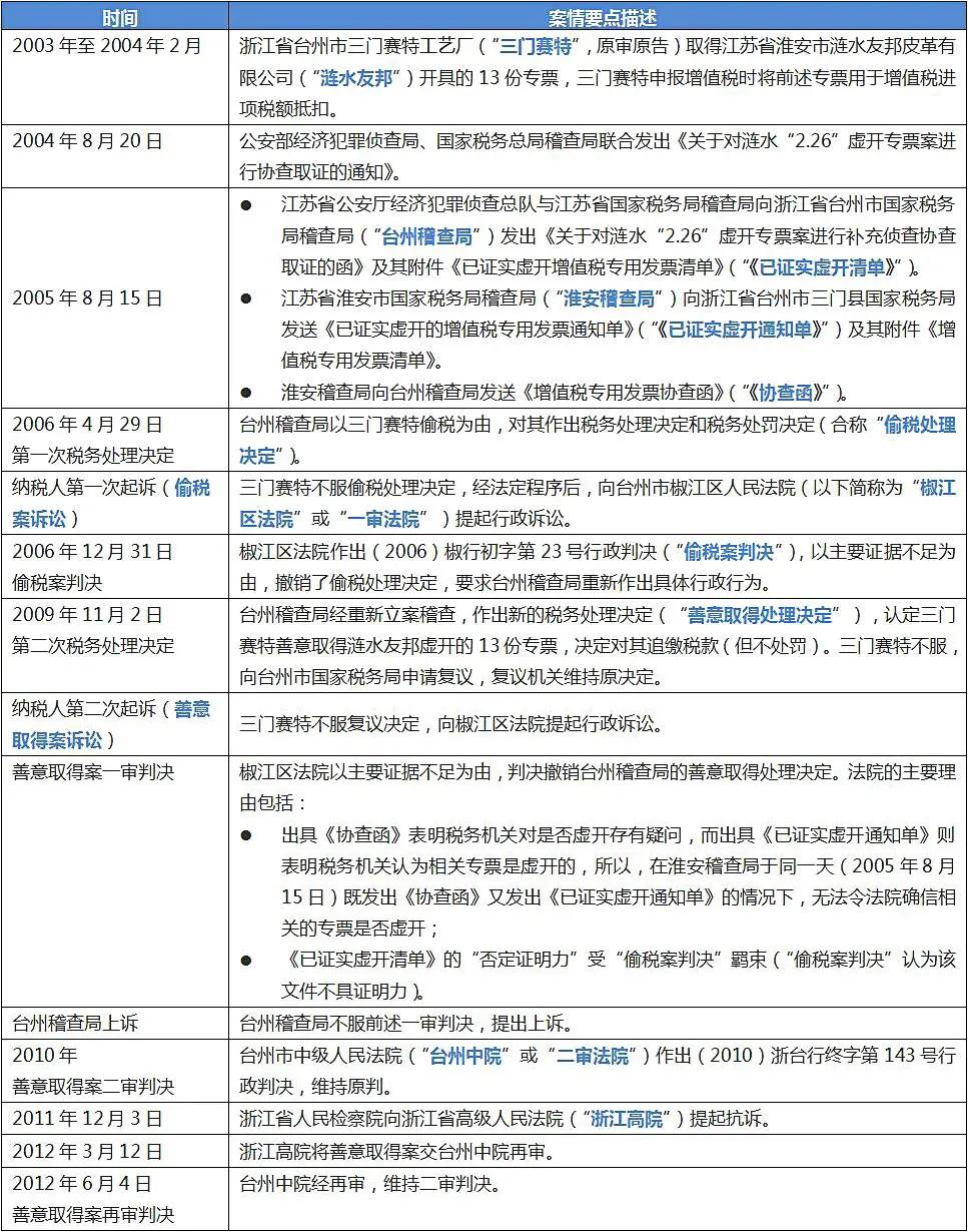
一、案情概况(以表格方式列举案情要点)

二、技术要点评析
1.为何受票方纳税人既不认可自己“*税偷**”,也不认可自己“善意取得虚开的专票”?
在本案中,纳税人三门赛特提起2次诉讼。第1次诉讼是因为不服台州稽查局作出的“*税偷**处理(及处罚)决定”,第2次诉讼是因为不服该稽查局重新立案稽查而作出的“善意取得处理决定”。
也就是说,纳税人既不认为自己从事了具有主观恶意的“*税偷**”活动,也不认为自己“善意取得了虚开的专票”,而是认为自己“合法取得了可抵扣的专票”。
“恶意”取得“虚开的专票”的,受票方当然不应抵扣其未支付或未足额支付的增值税进项税额。另一方面,对于“善意”取得“虚开的专票”的情形,尽管《国家税务总局关于纳税人善意取得虚开的增值税专用发票处理问题的通知》(国税发[2000]187号,“ 187号文 ”)规定了善意受票方的税款抵扣补救措施(“购货方重新从销售方取得防伪税控系统开出的合法、有效的专用发票的……,购货方所在地税务机关应依法准予抵扣进项税款……”),但受限于具体情况(如,交易对方的发票开具权限受到税务机关限制),善意受票方可能难以满足补救措施规定的条件,从而其税款抵扣权最终可能无法实现。
就此而言,如果善意受票方已足额支付包括税款在内的交易款项却无法抵扣对应的增值税进项税额,就会承担不必要的经济损失。
本案中的受票方三门赛特经过思虑斟酌,拒绝税务机关对其“善意取得虚开的专票”的认定,原因可能就在于此。
2.“善意取得虚开的专票”的认定意味着税务机关承认受票方未*税偷**,以及承认受票方与*票开**方不存在虚开专票的合谋
税收征管实践中,“以票控税”是防治税款流失的重要手段。市场主体之间的商业安排对应的税款抵扣权利受到“以票控税”项下“票面内容真实”与“发票来源合法”双重监管要求的约束。
其中,对于“票面内容不真实”的虚开而言,*票开**方与受票方对虚开行为通常具有共同违法故意。
本案第1次和第2次税务处理时适用的1993年版的《中华人民共和国发票管理办法》(“ 《发票管理办法》 ”)未明确规定“虚开发票”情形;同年版的《发票管理办法实施细则》虽然规定了“虚开发票”属于“未按规定开具发票的行为”,但未对“虚开发票”的含义进行界定。
2010年《发票管理办法》修订时,对“虚开发票”进行了界定,该规则对“虚开发票”的认定持“ 推定过错责任 ”立场,即:“为他人、为自己、让他人为自己、介绍他人”开具与实际经营业务情况不符的发票的,只要“发票与业务不符”,就推定相关主体“有过错”,给予虚开发票的否定评价(没收违法所得、处以罚款,甚至追究刑事责任)。
另一方面,如果“发票来源不合法”,即便发票的“票面内容真实”,税务机关也不允许受票方抵扣税款。对于此情形是否应收处罚问题,187号文对受票方持“ 过错责任 ”判断立场,即,除非税务机关有证据证明受票方知道“发票来源不合法”,否则,“善意取得”虚开的专票的纳税人不以*税偷**论处(“没有证据表明购货方知道……”),不予处罚。
由上述分析可知,第1次诉讼(*税偷**案诉讼)败诉后,台州稽查局重新立案稽查,放弃了原来针对受票方的“推定过错责任”立场,作出了“善意取得处理决定”,即,稽查局承认,即便*票开**方有过错,但由于受票方不是前述过错行为的共同故意方,因而受票方不构成*税偷**。
3.税收征管领域的“善意取得”与其他部门法中的“善意取得”宜追求类似的制度效果
在第2次诉讼(善意取得案诉讼)中,法院再次判决台州稽查局败诉。法院认为,税务机关认定三门赛特“善意取得发票”并征收其税款的做法也不具有正当性。
本案第1次税务处理(按*税偷**处理)时,适用《国家税务总局关于印发〈增值税专用发票协查管理办法〉的通知》(国税发[2000]180号,“ 180号文 ”,2008年5月14日废止)及配套的《协查信息管理系统暂行管理办法》(国税发[2000]210号,“ 210号文 ”,亦于2008年5月14日废止)这2个文件。
根据文件规定,一方税务机关向另一方税务机关发送《协查函》的,表明前者委托(要求)后者“查证”后者所管辖的特定纳税人是否有“虚开(受)发票”行为;而发送《已证实虚开通知单》的,则表明发送者(税务机关)已认定自己管辖的纳税人有“虚开(受)发票”行为,并以此为依据要求接受者(税务机关)相应“处理”其所管辖的纳税人的“虚受(开)发票”行为。
也就是说,根据前述文件,一旦一方税务机关开具了《已证实虚开通知单》,对方税务机关就可以(且应当)以此为依据,直接作出相应的针对己方纳税人的税务处理决定。
换言之,按照前述文件的逻辑,只要一方税务机关能够“证实”己方纳税人“虚开(受)发票”,那么,就径直判断对方纳税人也“虚受(开)发票”,即,推定己方和对方纳税人在“虚开(受)发票”行为上存在共同的违法故意。
后来,税务机关意识到,在有的案件中,*票开**方和受票方可能并不存在违法合谋,这就与180号文及210号文的“一概推定合谋”立场产生了龃龉。因此,180号文发布不久,国家税务总局出台了187号文,提出了“善意取得虚开的专票”概念,将受票方没有违法故意的情形不再认定为“*税偷**”。
本案第2次税务处理(按善意取得发票处理)时,税务机关适用的就是187号文。
187号文具有一定进步意义,其中的“善意取得发票”概念显然是受到民商法领域相关法理和制度安排的启发而推出的。
就此而言,“善意取得发票”的法律效果其实应尽可能与民商法相关制度的立意宗旨接轨,否则不利于保护善意方的税收利益,不利于安定税收征管秩序。本案争议迁延多年,症结恐怕在于“发票善意取得”的规则制约。
在相关民商法中,《物权法》规定善意取得人取得完全的权利,原权利人只能向无处分权人请求赔偿。再以《商标法》为例,该法规定,如果商标中商品的地理标志误导公众,将不予注册并禁止使用,但已善意取得注册的商标继续有效。可见,“善意取得”相关权利的,取得人的权利受到法律的充分保护,以安定交易秩序(经济秩序)。
而在现行“善意取得发票”规则项下,善意取得人(受票方)的权利中非常重要的“税款抵扣权”可能尚未得到完善保护。如果交易对手的发票开具权限受到税务机关限制,那么,即便交易真实且本方企业已足额支付增值税税款,本方企业也无从“凭票抵扣”增值税进项税。
4.《协查函》与《已证实虚开通知单》在同一日作出导致税务机关败诉
在本案中,《协查函》和《已证实虚开通知单》这2份文书的作用和效力认定是争议焦点。
如前所述,根据180号文、210号文(皆于2008年5月14日废止)的规定,税务机关向另一税务机关发送《协查函》的,表明前者不能确定相关专票是否虚开(“有疑问”),因而需要后者查证相关情况;而发送《已证实虚开通知单》的,表明发送方已确定相关专票是虚开的专票,不需要接收方税务机关查证该专票是否虚开,只需其对涉及虚开专票的己方纳税人进行处理。
换言之,这2份文书的使用场景不同,在同一时点,2者相互排斥,只能择一使用。
所以,如果一方税务机关(甲方)向另一方税务机关(乙方)既发送《协查函》又发送《已证实虚开通知单》,在逻辑上就存在同时表达2种相反的意思表示的可能性:(1)如果甲方先发送《协查函》给乙方,表明甲方对相关发票是否虚开存有疑问,如果甲方后来又发送《已证实虚开通知单》给乙方,就表明甲方消除了疑问,确定相关发票是虚开的,据此,乙方应以甲方后发送的《已证实虚开通知单》的确定意思表示为准;(2)如果甲方先发送《已证实虚开通知单》给乙方,表明甲方已确定相关发票虚开,但如果甲方后来又发送《协查函》给乙方,则表明甲方对相关发票是否虚开产生了疑问,表明其要求乙方以甲方发送的《协查函》的存疑意思表示为准。
然而,当《协查函》与《已证实虚开通知单》于同一天发出时,如果无法确定2份文件的具体发出顺序,就无法确定税务机关究竟表达的是上述2种逻辑结论中的哪一种意思表示。
在此情况下,法院推定淮安稽查局(甲方)对于相关发票是否虚开持存疑态度。基于此,由于台州稽查局(乙方)未开展进一步核查就直接认定相关专票虚受,法院判定不予支持其主张(税务机关承担举证不能的后果)。
另一方面,即便后来税务机关补充提供了“新”证据,但由于“新”证据包中的基础证据仍是原来的互相矛盾的《协查函》与《已证实虚开通知单》,所以,法院认为,由于基础证据已在第1次审理中不获采信,所以在第2次审理中,视“新”证据包中缺乏基础证据。
5.行政诉讼中的举证责任分配和证据排除规则
根据《中华人民共和国行政诉讼法》(1989年版)第32条的规定(2014年版和2017年版的该法的相关规定序号为第34条),被告(税务机关)对作出的具体行政行为负有举证责任,应当提供作出该具体行政行为的证据和所依据的规范性文件。
因此,如果税务机关提供的证据(文件)存在逻辑冲突,其应承担举证不能的消极后果。
基于此,法院认为,由于台州稽查局对三门赛特作出了“*税偷**处理决定”,台州稽查局有义务证明三门赛特以虚开(虚受)专票的方式从事了*税偷**活动,而淮安稽查局开具的《协查函》与《已证实虚开通知单》在同日作出,无法让法院确信《已证实虚开通知单》所列的增值税发票是否为“已确定虚开的发票”。
在此情形下,法院认为,台州稽查局依据淮安稽查局的相关文书径直作出“*税偷**处理决定”的行为属于“主要证据不足”,应予撤销。在随后的“善意取得”案中,法院依同理,不予支持台州稽查局的主张。也就是说,因为虚开认定无证据支撑,就轮不到后续进行“善意取得”发票的定性。
与本案审判逻辑类似的是,在[2014]白中行终字第27号行政判决书(“ 27号案 ”)中,法院也否定了有关机关于同一日作出的两份内容矛盾的公文的证明效力。27号案中,原告于下班途中遭遇交通事故,交警部门于同一日就该事故出具了2份交通事故证明,其中一份认定原告负交通事故的全部责任,另一份则认为责任不明。法院认为,同一日作出的2份证明内容矛盾,不具有责任划分的效力,不能认定事故责任。据此,法院认为,相关机关只采信“认定原告负全部责任”的证明,属于认定事实不清,主要证据不足。可见,行政机关对作出的行政行为的合法性需要承担较高的证明责任。
《最高人民法院关于开展<人民法院统一证据规定(司法解释建议稿)>试点工作的通知》(2008年4月11日发布)第7章(证明)第4节(行政诉讼证明责任和标准)第147条(确信无疑标准)规定, 对被诉具体行政行为的合法性,应当证明达到确信无疑的程度 。该第4节中未解释何为“确信无疑”,但该第7章第2节(刑事诉讼证明责任和标准)第130条(确信无疑标准)作了规定:“确信无疑是指:……;(3)各种证据之间、证据与案件事实之间不存在矛盾;……。”从该文件的编辑体例角度看,第2节中首先提到了“确信无疑”并对该概念的含义进行了说明,第4节再次出现“确信无疑”字样时,应参考第2节的相关说明。由此可知, 司法机关将“各种证据之间、证据与案件事实之间不存在矛盾”作为行政诉讼案件相关证据“确信无疑”判断的基本条件之一 。
在本案中,淮安稽查局的《协查函》与《已证实虚开通知单》在同日作出,无法让法院确信《已证实虚开通知单》所列的增值税发票是否为“已确定虚开的发票”,正是上述判断思路的体现。
另一方面,即便假设《协查函》在同一日先于《已证实虚开通知单》作出,务实地讲,在同一日内由“虚开存疑”立场转变为“确定虚开”立场,意味着相关稽查局在一日内就完成了对涉嫌虚开发票有关重大变动情况的调查取证、分析整理、决策定性及备文发函等工作,这种“极高的效率”实际上是不合常理的,因而也会受到质疑。
6.180号文后续文件对税务文书逻辑勾稽关系和税务机关职责安排的改进
180号文和210号文于2008年被 国税发[2008]51 号文件(《国家税务总局关于印发<增值税抵扣凭证协查管理办法>的通知》)废止了,51号文件后来又于2013年被 税总发[2013]66 号文件(《税收违法案件发票协查管理办法(试行)》)所废止。
1) 国税发[2008]51号文件对《协查函》、《已证实虚开通知单》定位的改变
51号文件将《已证实虚开通知单》的全名由《已证实虚开的增值税专用发票通知单》更改为《已证实虚开通知单》,还将《协查函》的全名由《增值税专用发票协查函》更改为《增值税抵扣凭证协查函》,涵盖的增值税抵扣凭证包括增值税专用发票、税务机关为小规模纳税人*开代**的增值税专用发票等。
根据51号文的规定,发送《协查函》时,委托方税务机关应一并发送《协查要求》。《协查要求》分为3种类型,分别适用于以下情形:(1)本方纳税人(*票开**方)已被证实虚开,要求对方税务机关协查对方纳税人(还应将纸质《已证实虚开通知单》及相关证据资料也寄送给对方税务机关);(2)本方纳税人(*票开**方)被怀疑虚开,要求对方税务机关协查对方纳税人(受票方);(3)本方纳税人(受票方)被怀疑虚受发票,要求对方税务机关协查对方纳税人(*票开**方)。这意味着,在第(1)种情形下,《已证实虚开通知单》成为《协查函》的配套文书之一,二者之间不再互相排斥。而在第(2)、(3)种情形下,《协查函》的发出,意味着委托方对于己方纳税人是否虚开(虚受)相关凭证的情况未下定论。
在上述3种情形中,《协查要求》均要求受托方税务机关“对检查取得的资料进行实事求是的分析,对检查情况作出合理的定性,同时提出处理和处罚意见以及稽查工作建议”。
相较于180号文,51号文强调受托税务机关的自主处理。
2) 税总发[2013]66号文的进一步改革
2013年,国税总局发布了税总发[2013]66号文件,废止了51号文。
66号文将《协查函》的全名由51号文规定的《增值税抵扣凭证协查函》更改为《税收违法案件协查函》。66号文未改变51号文规定的《已证实虚开通知单》的名称。
对于66号文的介绍,请见下一节中的有关内容。
7.它山之石
《协查函》与《已证实虚开通知单》作为税务机关的内部文书,具有很强的外部影响。
对于收到前述文书的税务机关(受托方)来说,一旦委托方税务机关发出的相关材料存在瑕疵,如果受托方只能被动接受委托方的调查结论,则受托方可能需要为委托方的瑕疵行为承担消极后果(如,税务行政诉讼败诉)。
在司法实践中,有的司法机关不仅揭示了税务文书逻辑勾稽关系设置不当给税务机关带来的执法风险,而且还向税务机关提出司法建议,敦促税务机关改进规范性文件。
例如,福建省福州市仓山区人民法院(“ 仓山区法院 ”)在审理一起出口退税争议案件后,向税务机关出具了司法建议书,对税务机关的执法程序瑕疵、证据瑕疵问题提出了改进建议(详见2014年1月23日《人民法院报》第5版“实务周刊”中的相关报道)。
仓山区法院认为,税务机关没有按规定对涉嫌出口退税违法案件进行调查处理,而是直接根据供货企业所在地税务机关出具的《已证实虚开通知单》和《确认虚开增值税专用发票的证明》径行作出《税务事项通知书》,存在程序瑕疵及证据瑕疵。
收到司法建议后,税务机关内部进行了讨论,将相关问题层报国家税务总局,国家税务总局随后发布了66号文,废止了51号文。66号文第15条明确规定,只要委托方税务机关出具了《已证实虚开通知单》,受托方税务机关就应当按照有关规定对己方管辖的纳税人进行立案检查,即,不得直接依赖委托方税务机关出具的《已证实虚开通知单》作出处理决定。
上述规则的变迁,反映了税务机关对于*票开**方与受票方就发票虚开事项是否存在合谋的推定立场的转变。
在180号文项下,一方税务机关向另一方税务机关发送《已证实虚开通知单》的,另一方税务机关可以(且应当)直接以《已证实虚开通知单》为依据作出针对己方纳税人的税务处理决定,这是假定(推定)二者有违法(虚开)合谋。
在51号文项下,收到《已证实虚开通知单》的税务机关事实上可酌情(根据立案标准)决定是否对己方纳税人进行税务检查(相应进行税务处理)。而在66号文项下,收到《已证实虚开通知单》的税务机关必须对涉及的己方纳税人进行税务检查,没有酌定权。这种变化反映了税务机关对虚开发票责任的认定在程序意义上由“推定过错”立场向“过错责任”立场转化。