
| 这是测评菌 第 343 篇原创 |
Hi,小可爱们!
又和你们见面啦~
近期风风火火的美白丸事件
宝贝们都有一定了解伐
还在懵逼中的娃儿不妨听听

某机构曝光3款美白丸含致癌物
列出了产品的购入方式——
天猫国际官方直营、海外旗舰店等
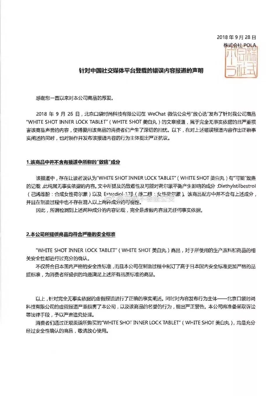
结果日本官方一致声明
不含报告所说的致癌物


而且FANCL官方更说
美白丸只在日本国内销售

简单来说
就是三家美白丸公司都不承认
天猫旗舰店的产品资质

可见伐
旗舰店并不是正品来源的保障啊
假货泛滥横行
稍有不慎用血汗钱买来假货
痛心捶胸都难以平复内心的十万吨怨气
问你地怕了没?

今天就来分享
正品购买小心得
教教大家怎么避免假货
怎么买到价格实惠的正品

分享前言
有一点让你们失望的是:
测评菌不会推介任何的代购给仙女的~
因为我不能够保证我推介的代购日后会不会真假混卖。如果你们找我算账,我情何以堪
其实,我更想分享一些:
购买正品途径、辨别X宝是否正品、怎么选择代购、海淘。这对你们来说才是最重要的。
授人以鱼不如授人以渔!这是一篇良心干货文,一起干了吧!

内容分成4部分:
1.正品官方渠道(专柜&官网)
2.怎么辨别X宝的官方旗舰店是否正品?
3.寻找可靠的代购
4.海淘APP
1
官方渠道:专柜&官网
专柜&官网一定是正品!
买美护用品首选官方渠道!官方渠道一般分为两种:专柜&官网。
专柜就是设立在大商场的柜台,配有专业的sales为你服务。
作为新手的你,我更推介你去专柜逛逛:试试产品的质感、问问BA护肤疑难,说不定还能拿些体验装去尝试,这样购买起来就万无一失。
第二种官方渠道就是官网。
嘤嘤嘤,这里所说的是:官方授权的唯一网站,并不是淘宝、天猫、京东、唯品会等商城APP。
官网可以在百度直接搜索,如资生堂官网。

辨别官网有两个小秘诀:
➀网站标有官网图案
➁网址通常是www.xxx(品牌英文名).com.cn/com结尾
下次买东西的时候,最好逛逛专柜、再搜搜官网。从这两个官方渠道购买的一定是正品。
2
X宝旗舰店
某宝坑很多,小心使得万年船
现在网上购物敲方便,不用在外瞎逛,动动手指就能买到自己想要的东西。相信淘宝也是众仙女日常爱逛的APP,我也不例外啦~
不过特别出了名假货多,到底怎么买到正品,马上就告诉你!
哇呜~淘宝旗舰店这一定是首选,不过淘宝旗舰店主要分为:官方旗舰店、海外官方旗舰店。
海外旗舰店通常没有工商执照,我不是说它假啦,只不过连工商执照都没有,我买的有点不放心,所以我一般都不买海外旗舰店的货品。

没有工商营业执照哦~
接下来分享你们最想知道的:淘宝官方旗舰店。听着官方旗舰店的字眼,总让人放下一切戒心,心想着官方旗舰店就一定是一线官方专柜的货源。
咳咳咳~这可不一定。想知道是不是一线官方专柜货源可以像我这样操作:
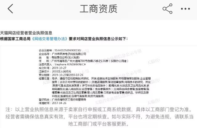
在某宝要搜索你想要的品牌,如:雅诗兰黛,这时候会优先弹出旗舰店。点击进去。

点击雅诗兰黛头像▼

随后看见店铺简介▼

点击工商执照的图标
输入验证码▼

最后就会对一下店铺的注册企业名称。就知道是不是真正的一线官方货源还是代理店。

淘宝上的雅诗兰黛官方旗舰店是正品来源,放心买!
是不是完全没有想过官方旗舰店也是代理商的货?哈哈哈,懵逼了吧!~
代理商的官方旗舰店是这样子的:外表看上去无差,但细心的我会发现企业注册名称并不是YSL,而是一家科技公司。


注册公司名称写的是
广州市百库电子科技有限公司
说到这有点顾虑不想买啦?再教你一招!
微博搜索官方品牌,看看有没有日常推送天猫旗舰店的字眼就知道货源是不是正品啦~。

淘宝上的YSL官方旗舰店虽是代理商店铺
不过也是正品来的,放心买!
记得我问某品牌的柜姐:专柜的货源和某宝旗舰店一样嘛?~他们就会说:"我可不敢保证哈哈"。
我想他们就是知道某些旗舰店是用代理商注册的意思吧~所以才不敢打包票说什么的。
3
可靠的代购
冷门小品牌就要找代购了
虽然我身在广州,似乎很容易就能买到国外品牌。
实际上,进驻广州的国外化妆品&护肤品牌真的超级少。有时候还不如杭州、苏州、青岛等地。

特别是国外的小众品牌就只能靠代购啦!不过现在的小票、代购视频、物流单据通通都可以作假。
难道就防不胜防??

马上告诉你,可靠代购有六要诀!
➀选取价格适中的韩国代购。韩国代购攒的是差价,他们基本都是从乐天,新罗,日上免税店下单,免税店除了一般价格优惠以外还会有不定时的促销活动以及会员活动。

所以价格比较优惠,而且价格透明度挺高的。
只要我们动动手指看看免税店近期的折扣活动。看看代购的朋友圈有没有及时更新活动折扣,就可以知道假不假啦。

又或者比较一下免税店或者国外官网的价格,通常报价在原本价格高几十至一百元不等。报价过低有可能是假的噢。
➁靠谱的代购,他们的脾气大部分都会很差。只要你质疑它家的东西是不是正品,马上回怼你。或许他们攒的辛苦钱不喜欢被人不尊重吧。。。

➂靠谱的代购通常会专注某个地区的产品。打比方说,日韩代购会专注卖日本、韩国的东西,他们总不会飞来飞去,去法国买理肤泉,去美国买湿又野~最后再卖出去吧。
这么折腾自己的代购,未免太假。
➃靠谱的代购,他们通常不会囤大量的货,库存量较少。万一压货卖不出去,一方面要担心产品的保质期,而且代购这行业是十分需要流动资金周转的。
➄靠谱的代购,他们会及时更新季节限定新品。为了就是让我们剁手,让我们买买买!

➅靠谱的代购,通常会有微博、微信、淘宝店。我们可以多多留意粉丝的评论和产品评价。是不是水军难道一眼还看不出来么?
4
海淘APP&海淘网
嗖一声,海淘货物到家门
海淘App也是近年火起来的新型购物渠道。他们会定时更新某地区的品牌优惠,涉及面也十分广:彩妆护肤,服饰配饰,户外运动等等,还蛮吸引我的。
➀别样APP
别样和世界各大商场都有合作:Macy's、Bloomingdales、Lord&Taylor等等都不在话下。

所以,只要国外商场打折,别样海淘APP也会更新折扣,很多时候用国内7折的价格就能买到同样的产品。
我记得买的倩碧VC精华,国内价格接近600元,但当时别样的折扣价是490元左右,足足省下一百多块。这么便宜,当然囤了一点小货哈~

折后的兰蔻粉水
很多海淘网页没有中文页面选择,即使用谷歌翻译过来,语言也是相当不畅通,挺别扭的。看久了就会有疲累感,有时网页闪退还会索性关网页。
别样用的是中文页面,让人看得轻松。还会定时推介最新的美妆新品、折扣优惠。很多时候,会纳闷抢不到国外新品。就像早段时间的纪梵希长毛唇釉,别样是同步上架的!
还有Tatcha、Becca、VALMONT等国内冷门品牌通通都可以买到!!!


除了价格吸引之外,最大的满足就:满额赠送超多的中小样。
印象最深那次是小闺蜜买了一套兰蔻小黑瓶&眼部精华。竟然送了2支正装的兰蔻的眼霜、还有N多件中样。


简直像中了大乐透好吗?!乐哄哄了一整天,别样真的超超超良心的亲妈~相反很多代购都会扣压中小样,然后再攒钱卖出去。
除了护肤美妆,还有服饰配饰、运动、母婴儿童精品等等。


施华洛世奇真的一点都不贵
学生*党**也可入手呐
不过结账的时候要看清是哪个商场,不同商场折扣力度也不一样,不要眼花看错下单哈;需要额外给运费;赠品和正品会分开发货,偶尔会被关税,但可去客服申请关税补贴呢。
不管怎么说,这是我比较喜爱的海淘APP,动动手指、刷刷手机就能下单,真的是太方便了!
➁feelunique
feelunique是英国的化妆品网站,以欧美化妆品牌为主,还有很多英国小众品牌:3INA等。

feelunique有500多个品牌,货源充足很少出现断货。有空常来逛逛,总会买到合心意的好东西。折扣满60英镑(约515元)就能全球包邮!
近期有买3免1的活动、折扣码,重手买起来也不心痛,敲好划算der!

英国小众品牌:3INA
近期有买3免1的活动
很多代购都说范冰冰推介的法国大宝断货,咳咳~这里不仅有货,还有折扣优惠!

还提供敲多日常家居护理用品:美容电器、营养健康等等。家居控一定要来逛逛,选择太多,多到难以选择,分分钟让你变成选择恐惧症。
➂beautylish
Beautylish使用感比feelunique要好。
特别是品牌类别:Beauty可以直接看到品牌名称,一目了然,指示十分清晰;而feelunique只能看到A-Z的提示,随便点几个品牌就不想再看下去,直接关网页了。

Beautylish还会有新品发布栏目,省去搜索麻烦,直接点击就能看到新品的样子,直接剁手即可,特别适合我这种懒癌晚期。

每次收到这种邮局发来的交税短信就失去了半天的好心情。Beautylish最大的好处就是满75刀(约480元)就包邮包税!
任你怎么买也不怕被税,商家帮你承担!么么~

这会你们该懂得
怎么买到实惠的正品吧?
我相信有少部分仙女存在疑惑哒
哪里不懂就问我吧
我们在评论区见哈

好文回顾:
为啥162的矮个子,被误会1米7!穿衣秘诀原来是...▼

抹上素颜霜,出门真不用化妆?▼

30岁也能活得像20岁?pick好这款减龄妆!▼

~本周福利驾到~
现在的护肤品、化妆品越来越贵
精明的小仙女们
不想掏钱买、又想变美?
遇上测评菌就有这等好事
每周一、周四都有免费美妆放心送!


美妆产品,限量送!
分享越多,中奖越多!