近来,理想汽车成了业界讨论的焦点,创始人李想在微博中发布了3月理想ONE的里程数据,并提到该车保有量已超过四千,这也说明了理想汽车已经在接受市场考验。然而从目前网络上部分理想ONE用户的反馈来看,理想ONE的质量似乎并不理想。而这也不禁引人深思,媒体大佬李想造车真的够优秀吗?理想汽车选择增程式电动车发展道路真的对吗?汽车质量饱受争议,又遇资本寒冬、疫情肆虐、消费萎缩的现状,“理想”的造车之路还能走多远?

造车一路坎坷,增程式汽车不被看好
纵观李想的造车之路可谓是一路坎坷,2015年,李想微博宣布加入“造车新势力”中。按照规划,李想想要打造两款车型,一款是满足城市1-2人短途出行的SEV,一款是满足家庭用户长途出行的SUV。
然而,2018年3月SEV项目却夭折在了路上,因为国内低速电动车政策法规迟迟没有得到落实,续航约100公里,时速不超过45公里/小时的SEV产品即无法享受新能源汽车补贴,又与法律有所冲突。

2018年10月18日,车和家品牌旗下首款车型理想智造ONE正式对外发布,主打“没有里程焦虑”,宣称,理想智造ONE搭载了增程电动技术,NEDC综合续航超过700km,市区工况续航超过1000km。
超长的续航让理想ONE备受关注,同时质疑也随之而来。据行业专家介绍,增程式技术的发展并不成熟,主要在于没有高效率的增程器,所以在技术相对不完善的情况下,增程式电动车的优势很难体现。此外,按照国家划分,增程式电动汽车属于纯电动汽车投资项目范围,但在补贴标准上和插电式混动处于同一范畴,且补贴水平低于纯电动汽车。甚至当时的理想还没有获得生产资质。
《道哥说车》编辑注意到,2018年12月,理想汽车“曲线救国”通过重庆新帆机械设备有限公司购买到了力帆汽车100%股权,从而获得了汽车生产资质。理想ONE从昔日的“PPT”中走入市场交付到用户手中,其历程不可谓不艰辛。
理想ONE转让现象涌现,驾乘体验饱受争议
理想ONE自2019年12月正式交付,首月交付量超过1000辆,从理想创始人李想日前微博公布的理想ONE保有量和总行驶里程情况看,截至3月底,理想ONE保有量已超过4000辆;在行驶里程方面,有57.2%理想ONE用户以纯电模式行驶,市区纯电总里程超过70%。
不过,由于疫情影响,2月2日,理想汽车官方发布公告称,原预计交付时间为2、3月的用户,可能会面临延迟一个月交付的局面。或由于延迟交付,在各大汽车论坛、交易平台上涌现了大量低价转卖理想汽车购车合同的案例。

除此外,《道哥说车》编辑发现,对于理想ONE的驾驶体验,从各大论坛以及媒体人发布的观点看,其中不乏对理想ONE不满的表达。甚至已经有网友搜集了部分公开案例上传至理想ONE汽车之家论坛,列举了部分车主所遇到的新能源车增程器、三电系统以及底盘等方面的问题。附图如下:

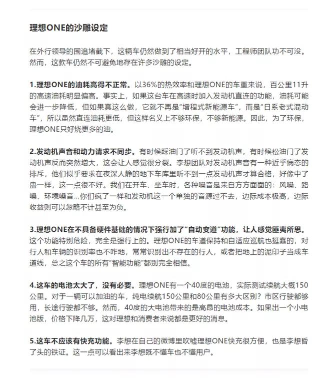
无独有偶,媒体人也有对理想ONE的不满看法,一篇来自微信公众号《根哥说车》的《理想ONE——如果糟糕的产品经理恰好是老板》一文中颇具趣味性了列出了“理想ONE的沙雕设定”,而其中油耗问题也是目前理想ONE被争议最多的问题之一。附图如下

当然,作为理想汽车的第一代“大师兄”——理想ONE也不乏拥护者。理想ONE汽车之家论坛中一位网友便通过发帖为理想ONE正名:理想的油耗并不高,不到9L/100KM。附图如下:

不难看出,理想汽车的第一代产品并没有获得用户的一致好评,相反,对于这款车,目前更多的是争议。作为没有经过市场和时间充分检验的车型,理想ONE在这一阶段便饱受争议,甚至广受诟病,这对于理想汽车的未来并不算好消息,尤其大量出现的转让信息,即使真的是由于用户个人原因,也不禁使人联想到这款车到底好不好开。

订单延迟交付、频频出现的负面反映,理想ONE是否真的能完成市场的考验,成为理想汽车立足汽车市场的基石呢?如果理想ONE的销量后续表现并不亮眼,又恰逢疫情影响下资本寒冬、消费萎缩的双重制约,理想的状态能否如创始人李想在微博中回复网友那般,“理想汽车的现金储备足够最糟糕的情况下持续36个月了”?