获取报告请登录未来智库www.vzkoo.com。
前言
2013 年,阿里联合龙头快递、大型集团等企业,成立科技型物流平台——菜鸟网 络,专注于为物流公司赋能。2018 年,菜鸟发布第二个 5 年发展战略——“一横 两纵”,聚焦快递行业,力求依靠数字化升级,实现“全国 24 小时,全球 72 小时 必达”的使命。“一横两纵”中,一横代表行业数字化升级,两纵代表围绕新零售 的智慧供应链能力和全球化供应链能力。
本文将聚焦“两纵”中的全球化 供应链能力,解读阿里和菜鸟的国际化布局及其对国内龙头快递企业国际化的助 力。
1、阿里国际化业务布局
1.1、跨境电商持续保持扩张态势,成为推动中国外贸增长的新动能
代购、海淘兴起促使跨境电商行业诞生,消费升级、平台发展、政策利好推动跨 境电商不断发展。1999 年阿里巴巴成立,拉开了中国跨境电商发展序幕。最初电 子支付信任体系尚未建立,买卖双方只是通过互联网了解产品信息,然后进行线 下交易。2004 年开始,跨境电商平台开始摆脱纯信息黄页的展示行为,将线下交 易、支付、物流等流程实现电子化,逐步实现在线交易,借助电商平台有效打通 上下游供应链。2013 年至今,随着"互联网+"时代的到来,跨境电商发展脚步逐 渐加快,各大电商平台积极布局海外市场,以速卖通、敦煌网、兰亭集势为代表 的一批跨境电商平台迅速成长,更加注重品牌打造。此外,政策利好消息频出, 政府在关税、物流、法律法规上对跨境电商发展给予大力支持,跨境电商成为外 贸重要增长点。
跨境电商交易规模逐年增长,年均复合增速超 20%。2019 年,我国跨境电商交易 规模突破 10 万亿,同比增长 16.67%,跨境电商占进出*交口**易总额的比例为 33.27%。 据阿里跨境电商研究中心测算,中国跨境电商交易规模仍能保持年均 20.1%的复 合增速,预计到 2020 年,跨境电商市场交易规模将达 12 万亿,占整体货物进出 口比重超过 37%。

出口和 B2B 业务仍为跨境电商主体,进口和 B2C 业务比重持续攀升。按进出口 结构划分,2019年跨境出*交口**易规模8.03万亿,占比76.5%,跨境进口占比23.5%; 按买家结构划分,跨境电商 B2B 占比 80.5%,跨境电商 B2C 占比 19.5%,B2C 模 式重要性日渐提升,市场潜力有望得到进一步释放。

洗护用品、美容彩妆、营养保健品类最受海淘用户欢迎,3C 电子产品、服装服 饰、家居园艺位列跨境出口卖家品类前三名。进口方面,受海外品牌影响力和居 民消费习惯影响,根据 Strawberry Pie 数据,超 3 成被调查者表示偏爱购买洗护用 品、美容彩妆、营养保健类产品。出口方面,受出口跨境卖家区域分布影响,3C 电子产品占据首位(18.5%),其次为服装服饰(12.4%)和家居园艺(8.5%)。根 据前瞻产业研究院数据,广东、浙江、江苏三省出口跨境卖家占比超 50%,这些 地区传统外贸基础雄厚,3C 电子产业、服装产业发达。
美、法、英等发达国家为跨境出口主要市场,俄罗斯、巴西等新兴市场前景广阔, 日、美、韩为跨境进口主要商品来源国。出口方面,美国、法国等发达国家电子 商务基础设施发展完善,居民网购习惯成熟,仍为我国出口跨境电商主要市场, 同时俄罗斯、巴西、印度等新兴市场发展迅速,带来广阔增长空间;进口方面, 受进口品类影响,根据商务部消息,2019Q3 跨境电商零售自日本、美国、韩国进 口额排名前三,占比分别为 20.5%、14.9%和 10.8%。
出口 B2B 市场阿里巴巴国际站、敦煌网、环球华品发展势头良好,进口 B2C 市 场阿里份额过半,稳坐行业龙头。跨境出口 B2B 市场中,阿里巴巴国际站注册会 员 1.5 亿,海外活跃采购商 1000 多万、产品品类近 6000 种、日询盘订单数达 30 万笔;敦煌网累计注册供应商 200 万家,累计注册买家超 2100 万,SKU 数超 2200 万,拥有 50 多个国家的清关能力、200 多条物流专线、17 个海外仓;环球华品合 作供应商过万,SKU 数超 50 万,日均发货量 200 吨,累计订单 270 多万笔,拥 有 40 个海外仓,仓储面积达 100 万平方米。跨境进口 B2C 市场中,2019Q1 市占 率前三名分别是天猫国际(32.3%)、网易考拉(24.8%)、海囤全球(11.6%)。2019 年 9 月阿里收购考拉后,天猫国际+考拉海购市占率 52.1%,远超竞争对手,行业 龙头地位进一步巩固。
借力一带一路战略,拓展沿线业务布局。近年来,国家陆续出台政策,支持发展 丝路电商,鼓励企业在相关国家开展电子商务。截至 2019 年末,中国已与 22 个 国家和地区签署了电子商务合作备忘录,并建立了双边电子商务合作机制。中国 与一带一路相关国家的跨境电商交易额同比增速超过 20%,与柬埔寨、科威特、阿联酋、奥地利等国的交易额同比增速超过 100%。未来中国跨境电商将进一步拓 展“一带一路”沿线业务版图,借力政策东风,开拓新兴市场。
一带一路推动中俄跨境贸易快速发展,中国商品在俄罗斯海外包裹中占比超 9 成。俄罗斯总人口约 1.46 亿,其中活跃互联网用户约 8300 万,网购用户约 4000 万, 近三年电商市场复合增长率达 20%,但目前电商渗透率仍远低于世界平均水平, 未来发展空间广阔。2018 年俄罗斯电子商务市场规模达 1.66 万亿卢布,其中跨境 电商市场达 6100 亿卢布,全年共有 3.8 亿件包裹从海外运抵俄罗斯,同比增长 30.1%,其中服装和鞋类、家用电器和电子产品、香水和化妆品最受欢迎。受益于 “一带一路”政策支持,中国已经成为俄罗斯跨境电商市场最重要的合作伙伴, 2018 年俄罗斯海外包裹中中国商品占比高达 92%,中俄跨境电商贸易前景广阔。
美国是中国跨境出口电商第一大市场,也是跨境进口电商主要商品来源国。作为 世界最大的电子商务市场之一,美国电商基础设施完善,发展环境成熟,预计 2020 年电商在美国零售市场中的份额将达到 17%。美国消费者线上跨境购买产品品类 中,服装配饰、书本媒体产品和电子游戏、电脑硬件和软件排名前三。美国是中 国跨境出口电商第一大市场,2018 年占比 17.5%,同时也是中国跨境进口零售商 品主要来源国,2019Q3 占比 14.9%,仅次于日本。但受中美贸易战影响,未来中 美跨境电商发展仍存在较大不确定性。
移动端业务拓展迅速,成为跨境电商发展的重要推动力。全球贸易小额、碎片化 发展趋势明显,从购买前的渠道铺设、产品搜索、产品展示,到产品口碑建设, 再到购买后的客户服务、物流跟踪等,都可以借助移动端突破时空限制,提升买 卖双方体验。以跨境电商 B2C 领域龙头企业跨境通为例,公司积极布局移动端业 务,主要自营网站 Gearbest、ZAFUL、Rosegal 移动端收入占比均超过 30%,并有 一定的上升趋势。
垂直电商精细化、本地化运营成为未来跨境电商发展新趋势。相较于综合平台, 垂直电商针对特定人群,用户忠诚度更高,而精细化、本地化运营有助于优化跨 境电商全球用户的购买体验,进一步推动业务渗透。环球易购旗下自营网站 Gearbest 通过 APP 国家站的独立运营,实现仓储、物流、售后服务、支付的本地 化运营,带给全球用户更好的购物体验;傲基科技通过搭建本地化仓储配套和服 务网点,快速响应客户需求;天泽信息实行本地化策略应对各国跨境线上消费结 构的巨大差异。围绕营销、物流、支付的本地化服务竞争将成为未来跨境交易的 关键点。
1.2、阿里国际站+速卖通+Lazada+天猫国际+考拉,阿里国际业务初具 壁垒
阿里巴巴国际站+全球速卖通+Lazada+天猫国际+考拉海购,国际业务是阿里生态 重要组成部分,也是阿里全球化战略的主要推手。2017 年 7 月,阿里提出五个全 球的目标,即全球买、全球卖,全球付、全球运、全球游。全球化战略下,阿里 积极拓展海外布局,构建电商综合生态。阿里国际业务主要包括 B2B 业务阿里巴 巴国际站、出口 B2C 业务全球速卖通 AliExpress、东南亚电商 Lazada 以及进口 B2C 业务天猫国际和考拉海购。国内零售平台淘宝旗下淘宝全球购对国际业务也 有涉及。淘宝全球购采用“买手制”,在全球 90 多个国家招募近 2 万名买手,首创 “明星+买手”的长效卖货机制,刺激年轻用户购买消费。

跨境贸易 B2B 电商平台阿里巴巴国际站全球领先,数字化重构跨境贸易全链路。阿里巴巴国际站成立于 1999 年,是阿里巴巴集团的第一个业务板块,现已成为全 球领先的一站式跨境贸易 B2B 电子商务平台。平台拥有 1.5 亿注册会员,1000 多 万海外活跃采购商,产品品类近 6000 种,业务覆盖全球 200 多个国家和地区,日 询盘订单数高达 30 万笔。阿里巴巴国际站以“数字化人货场”为内环、“数字化履 约服务”为外环、“数字化信用体系”为链接纽带,重构跨境贸易全链路,打造外贸 领域内的“商业操作系统”。

速卖通主力市场保持强势,“一带一路”沿线市场高速发展。速卖通是全球领先的 跨境 B2C 电商平台,目前已开通 18 个语种站点,覆盖全球 220 多个国家和地区, 海外买家数累计突破 1.5 亿,年活跃买家超过 7900 万人。在主力市场中,速卖通 俄罗斯市占率保持第一,是西班牙、波兰等国家最大的跨境电商平台,欧洲市场 持续高速增长。在“一带一路”沿线市场中,受益于政策支持,速卖通迎来高速 发展期。2018 年,速卖通与 120 多个国家和地区签署了一带一路合作文件,沿线 国家买家数占比高达 56%,沿线国家消费者创造了 57%的订单量和 49%的交易金 额。
Lazada 开启东南亚蓝海市场,背靠阿里实现电商生态重塑。东南亚 GDP 位列全 球第四,增速超过 5%。6.5 亿人口中 35 岁以下人口占比 60%,结构呈现年轻化。 据预测,东南亚电商市场规模 2025 年将达到 1020 亿美元,发展空间巨大。2016 年 4 月阿里 10 亿美元收购东南亚电商 Lazada 部分股权,此后阿里继续投资 Lazada, 目前已基本全资拥有 Lazada。Lazada 是东南亚电商龙头,市占率第一(27%), 业务覆盖东南亚6国,拥有40万卖家、5000万活跃用户,日活跃用户率超过100%, 跨境业务连续 5 年实现超 100%增长。收购完成后,Lazada 在产品品牌、物流仓 储、支付、技术等方面与阿里生态系统深度融合,实现电商生态的重塑。

天猫国际+考拉海购,阿里占据跨境进口零售电商过半市场份额,二者在运营模式、品牌品类、供应链、仓储等方面优势互补,实现聚合效应。天猫国际目前是 国内最大的跨境进口平台,共有 22000 多个品牌,4300 多个类目,分别来自于 73 个国家和地区,品牌入驻增速高达 300%,建立战略合作关系的品牌同比增长 86%。 2019 年 9 月,阿里以 20 亿美元全资收购考拉。收购完成后,天猫国际、考拉海 购占据跨境进口零售电商过半市场份额(52.1%),远超竞争对手。收购考拉与天 猫国际发展战略完美契合,考拉自营直采模式与天猫平台招商模式互补,“双轮驱 动”更好赋能全球品牌;考拉自营海外仓有效弥补天猫海外仓短板,助力天猫国 际海外仓直购新模式的打造;考拉正品保证、会员制、特色内容、社区和定制化 服务与天猫品类优势、商家运营优势、技术优势结合,实现协作共赢。

蚂蚁金服+菜鸟+阿里云,为阿里国际业务提供强大基础设施支持。蚂蚁金服核心 产品支付宝2014年以来不断拓展海外布局,先后战略投资Paytm、Ascend Money、 M-Daq、KaKao Pay 等多家公司,在澳大利亚、印尼、马来西亚等地成立合资公 司,为阿里国际业务搭建全球电子支付环境,菜鸟一方面布局海外仓资源,另一 方面联合海外快递企业,为跨境电商提供更为优异的物流服务。阿里云具备全球 化云服务能力,形成对北美、欧洲、亚洲、澳洲等全球主要互联网市场的基本设 施包围,为阿里国际业务提供底层技术支持。
海外投资重点布局东南亚、印度市场,涉及电商、物流、支付全领域。2014 年, 阿里 3.125 亿新元购入 10.4%新加坡邮政股份。2015 年,阿里投资印度支付服务 商 One97、电子商务 Paytm 和 Snapdeal,进军印度电商市场。2016 年,阿里斥资 10 亿美元收购东南亚最大电商 Lazada,并在此后的多次追投中获得了几乎所有股 份。2017 年,阿里 11 亿美元投资印尼最大电商平台 Tokopedia,一年后追加 11 亿美元战略投资。
国际业务收入稳步增长,速卖通、Lazada 贡献明显。2020 财年,阿里国际零售 业务实现收入 243.23 亿元,同比增长 24.36%,主要来源于全球速卖通和 Lazada 收入增长;国际批发业务实现收入 95.94 亿元,同比增长 17.47%,主要由于阿里 巴巴国际站的付费会员数量和付费会员平均收入的增长。

阿里巴巴国际化业务未来发展主要围绕扶持产品品牌、构建多元化物流、支付解 决方案、拓宽渠道建设等方面,实现全球买全球卖愿景。全球化、内需、大数据 和云计算是阿里数字经济体未来三大战略,阿里巴巴计划到 2036 年服务全球 20 亿消费者,创造 1 亿就业机会,帮助 1000 万中小企业盈利。具体来说,阿里巴巴 国际站新增碎片化、轻定制、现货类订单交易场景,赋能全国 100 个产业带,推 出更多数字化产品;速卖通持续深耕用户增长,扶持商家品牌成长,拓展海外仓 建设,实现重点市场支付渠道全覆盖;Lazada 着力加强东南亚电商基础设施建设, 完善物流仓储体系,推广运营 Lazada 电子钱包,深化与阿里生态系统的协同;天 猫国际升级直营业务,打造海外仓直购新模式,并扩宽内容触达渠道,增强客户 粘性。国际业务板块持续优化电商综合生态,助力阿里全球化发展战略。
2、菜鸟“两纵”之全球化
随着跨境电商和阿里国际化业务的发展,菜鸟也在积极推进自己的国际化布局。 目前,菜鸟的跨境物流合作伙伴数量约有 90 家,包括燕文、递四方、新加坡邮政、 英国邮政、中通、圆通、EMS、IC、斑马等,物流能力覆盖 224 个国家和地区, 跨境仓库数量达到 231 个,已经初步建成一张具有全球配送能力的跨境物流骨干 网。
2.1、阿里提出 eWTP 概念,推进跨境电商发展
2016 年 3 月,阿里巴巴在博鳌论坛,呼吁建立一个政府、民间和企业的新合作平 台——eWTP(Electronic World Trade Platform),为跨境电子贸易提供公平和健康 的环境,推动数字经济基础设施建设,促进全球普惠贸易。
eWTP 项目
互联网和电子商务的高速发展,传统贸易的变化推动 eWTP 的成立。传统贸易方 式和社会治理方式发生巨大变化。传统的全球贸易由大企业主导,20%的大企业 主导全球化,中小微企业面临着信息匮乏、成本高、物流难、融资难等问题,在 全球贸易中没有话语权。eWTP 旨在建立相关规则,降低落后地区和中小微企业 参与全球贸易的门槛,减少贸易成本,帮助发展中国家和中小微企业参与到全球 贸易中,让“全球买、全球卖”成为现实。eWTP 概念的提出获得了 2016 年 9 月 G20 集团领导人认可,并且写入公报第 30 条。
阿里的 eWTP 提供物流、通关、支付和金融等一站式解决方案,已覆盖亚非欧。eWTP 是一个平台概念,包括规则层、商业层和技术层三个方面的内容。规则层 主要是推动跨境贸易的规则和标准,比如税负减免、数字通关等。商业层则是完 善数字贸易的各项基础设施,比如为中小企业提供综合服务、物流服务、电子支 付等。技术层为系统提供底层技术支持,包括大数据、云计算、人工智能等。菜 鸟现已经与六个国家或城市建立起 eWTP 战略合作,分别为马来西亚、杭州、卢旺达、比利时、义乌、埃塞俄比亚,横跨亚非欧三个大陆。

eHub(贸易数字中枢)
eHub 是 eWTP 物流层面顶层设计,提供航空货物仓库和配送中心服务,是一个 开放式的物流平台。eHub 主要承担物流枢纽的功能,与当地物流企业合作提供电 商、金融、物流服务等一站式物流服务。eHub 通过打造机器人仓,实行全数字化 运营,货物从中国发往各大 eHub,并经 eHub 发往全球,过程中可通过菜鸟提供 的大数据和技术支撑进行智能路由实时跟踪和优化配送链路。通过 eHub,用户可 以获得运费实时报价、在线下单、秒级通关以及货物跟踪等服务。货物通关可实 现申报线上化,清关速度提高到 0-3 小时,有助于实现秒级通关,为全球贸易提 供高效的基础设施。

菜鸟全力推动 eHub 的建设,第一批拟建立六大 eHub。六大 eHub 包括吉隆坡、 中国香港、迪拜、杭州、莫斯科和列日(比利时),覆盖东南亚、中东和欧洲,现 已宣布建立吉隆坡、中国香港、阿联酋、列日四大 eHub 项目。菜鸟的跨境物流 合作伙伴数量已有 50 多家,包括中外运、新加坡邮政、斑马物流、嘉里大通等海 外物流企业,圆通、中通、申通、百世、韵达等中国快递企业,以及心怡、北领、 万象、晟邦等中国仓储和落地配公司。
2.2、进口提供保税和直邮,海外仓储资源遍布全球
物流网络
受益于菜鸟国际网络的建设,菜鸟目前可提供无忧保税和无忧直邮服务,为淘系 平台商家提供了多样化的物流服务选择。以天猫国际为例,国际物流可选择进口 保税、海外直邮、进口现货三类,商家可根据自己的需求自主选择。

无忧保税服务可为天猫国际、全球购等淘系进口商家提供跨境进口电商一站式服 务。无忧保税服务包括海关备案、保税仓储、入境清关、国内配送等,实现到货 时间缩减、客户体验提升。目前,菜鸟无忧保税服务开设的口岸包括杭州、广州、 上海、宁波、重庆等,仓库合作伙伴包括中远集团、百世汇通、嘉里大通物流等, 配送合作伙伴包括中通、EMS、百世、圆通、万象等。

无忧直邮服务是为天猫国际、全球购等淘系商家提供的零散商品邮寄服务。商家 在海外将货物送至菜鸟海外集货仓(集货模式)或海外备货仓(GFC 模式)后, 菜鸟统一以集货的方式进境清关,并完成国内配送。集货模式和 GFC 模式的差异 在于 GFC 提供仓储功能,集货模式为商家收到订单后再发货至菜鸟仓,GFC 模 式为商家提前备货至菜鸟仓,后续收到订单后直接从菜鸟仓发货。目前,无忧直 邮服务线路覆盖美国、英国、德国、澳大利亚、日本、韩国等,时效约为 7-14 天。 合作伙伴包括 360 zebra、日通国际物流、ICB、EMS 等。
同时,菜鸟推出环球必达服务,提升服务可靠性。除部分商品外,菜鸟提供国内 保税区发货 7 日必达,海外和港澳台发货 14 日必达的承诺,晚到赔付,其中无忧 保税每单赔付 20 元人民币,无忧直邮赔付每单 50 元人民币。
仓储资源
根据不同类型的进口物流服务,菜鸟为商家准备了遍布全球主要国家或地区的仓 储网络。保税仓涵盖杭州、上海、广州、福州等 8 个城市,包括 33 个仓库;集货 海外仓涵盖美国、欧洲、日本、韩国、中国香港、中国台湾等 8 个国家或地区, 包括 19 个仓库;GFC 海外仓涵盖美国、欧洲、日韩等 7 个国家或地区,包括 10 个仓库。
2.3、出口提供无忧物流等服务,海外仓支持下推出代发服务
菜鸟出口方向的业务主要联合第三方物流商为全球速卖通提供线上发货服务,种 类覆盖多种需求场景。线上发货服务除了为商家提供低于市场价的运费和更稳定、 更快的物流服务外,还作为第三方为商家提供物流质量保证。根据不同特征,线 上发货分为经济类、简易类、标准类和快速类。
为了提升速卖通商家物流体验,降低物流不可控因素,菜鸟网络和速卖通共同推 出线上发货升级版——无忧物流。无忧物流提供包括揽收、配送、物流跟踪、物 流赔付等一站式物流解决方案,优势包括渠道稳定且时效快、运费优势(市场价 8-9 折)、平台操作简便、平台负责售后服务、平台负责赔付等。
另外,基于无忧集运,2018 年速卖通针对沙特和阿联酋市场推出买家满包邮的“石 油计划”(AliExpress Direct),提升用户体验。石油计划中,阿联酋满 60 美金包 邮,沙特满 90 美金包邮。2019 年,针对中东用户的偏好,石油计划增加货到付 款(COD)服务,由无忧集运线路承接。无忧集运一方面提升了物流时效,另一 方面也降低了卖家的物流成本。2018 年,开通无忧集运后,包裹数量和客单价有 明显的提升。
菜鸟已在海外 20 多个国家构建海外仓资源,可有效降低配送时间,解决大货、 重货问题。菜鸟海外仓资源包括美国、英国、德国、俄罗斯、澳大利亚、越南等。 海外仓通过有效降低商品配送时间,大幅提升买家购物体验。同时,海外仓也有 效地解决了海外大货和重货的物流问题。
为了优化海外仓资源的管理、提升海外物流体验,菜鸟构建了国际认证仓体系, 打造菜鸟认证仓。国际认证仓体系将发掘优势海外仓资源,加强发货链路和库存 的联通,并解决虚假仓发等问题。使用菜鸟认证仓的商家将获得平台打标、营销 活动支持等,有利于商家获得更多的客户流量和转化率。
丰富海外仓资源下,速卖通推出长期代发业务,提升买家物流体验。2017 年,随 着菜鸟海外仓的丰富和成熟,速卖通推出了尖货计划。尖货计划是速卖通的长期 代发货业务,目的在于提升买家跨境购物体验。参加尖货计划的商品将在收到订 单 24 小时内从海外尖货仓库出库,大幅提升买家购物体验。除了可以获得更好的 物流服务外,参加尖货计划的商家还将获得流量和营销等支持。
2.4、针对海外物流企业积极投资,目前主要集中于亚洲
海外物流企业投资与阿里国际化业务布局相匹配,为国际化业务提供全球物流基 础。从地域分布来看,针对海外物流企业的投资主要集中在东南亚(新加坡)、南 亚(印度)和中国香港,并且连续增投不断加码。
投资新加坡邮政,实现跨国电商与邮政资源战略对接,提升国际物流服务能力, 拓展东南亚电商市场。2014 年 5 月,阿里以 2.49 亿美元投资新加坡邮政,一年后 追加投资 1.35 亿美元,持股比例达到 14.51%。阿里与新加坡邮政共同搭建“国际 电商物流平台”,借助新加坡邮政强大的邮政清关资质、仓储设施和配送网络,为 全球用户提供更为优化的端到端物流解决方案,并进一步强化全球转运、快速清 关、仓储服务、最后一公里配送等核心供应链竞争力。
投资印度电子商务物流服务公司 Xpressbees,实现南亚市场电商+支付+物流全领 域布局。根据毕马威《印度电商报告》显示,印度电商市场 2018 年交易规模达 195 亿美元,网购消费者数量接近 1 亿。印度是阿里巴巴全球化战略重要的目标 市场之一。2018 年 1 月,阿里以 3500 万美元投资印度物流公司 Xpressbees,2019 年 12 月追加投资 1000 万美元。Xpressbees 目前每天可完成 60 万次发货,拥有超 过 100 万卢比的仓库容量和超过 2 万的现场主管,具备强大的仓储能力和跨境运 输能力。至此,阿里在印度市场中实现了对电商、支付、物流三大领域的投资, 南亚电商发展生态系统搭建完成。
投资中国香港移动物流平台 GoGoVan、即时物流平台 pickupp,帮助初创企业拓 展全球业务。2014 年 11 月,阿里以 1000 万美元投资中国香港移动物流平台 GoGoVan,并先后两次追加投资超 2.5 亿美元,帮助集团业务从中国香港拓展至 新加坡、南韩、中国大陆、中国台湾及印度等多个地区。2018 年 6 月,菜鸟联合 中国航空、圆通速递宣布将在中国香港国际机场启动建设一个世界级的物流枢纽, 为全球 72 小时必达提供物流网络支撑,计划于 2023 年开始使用。2018 年 12 月, 阿里投资即时物流平台 pickupp,推动平台业务在东南亚市场的扩张,目前已经能 够为超过 1 万家网上和线下商家提供 4 小时内点对点即日送货服务。
3、快递行业的国际化
3.1、政策支持快递企业国际化,龙头企业国际化发展方式各异
政府快递向外工程推动下,近年国际及港澳台快递业务量占比企稳。2014 年,全 国邮政管理工作会议正式启动“快递向外”工程,各龙头快递企业开始加快国际 化业务发展布局,投资方向从港澳台、东南亚等周边亚洲市场,拓展至北美、欧 洲、日韩等地区。政策推动下,国际及港澳台快递业务量占比的下降趋势在 2014 年前后有明显放缓,2017 年占比开始企稳,2020 年上半年小幅回升至 2.3%。

快递企业投资方向各有侧重,投资方式以合作或少数股权投资为主。投资方向上, 各快递企业的国际化侧重点有所差异,顺丰业务涵盖 B2B、B2C 和 C2C,范围广 泛;中邮航以 EMS 的国际快递为支撑,提供 B2C 和 C2C 服务,以及货运和包机 等服务;通达系主要瞄准跨境电商领域。投资方式上,快递企业多以对外合作和 少数股权投资的方式投资发展海外市场。
顺丰部分海外网点自营,同时与大量海外快递企业构建合作关系。顺丰国际业务 从 2010 年左右开始,主要依赖自主运营及轻资产运营两种模式进行拓张,2017 年顺丰与 UPS 在中国香港成立合资公司,共同开发国际物流业务。目前,顺丰可 提供的国际化服务包括国际标快、国际特惠、国际小包、国际重货、保税仓储、 海外仓储、转运等标准进出口服务,以及定制化的一体化进出口解决方案。截至 2019 年 12 月,顺丰国际标快/国际特惠业务覆盖美国、欧盟、俄罗斯、日本、韩 国、印度、巴西等 62 个国家,国际小包业务覆盖全球 225 个国家及地区。

中通与大量海外快递企业合作发展国际化业务,并在多地构建仓储资源。中通从2011 年前后开始发展国际化业务,目前已与 EMS、法国邮政、USPS、英国 YODEL、 俄罗斯 CDEK、澳大利亚 TOLL 等快递企业开展合作,可为东南亚、中东、欧美、 日韩、澳大利亚等国家和地区提供保税、直邮、仓配一体、专线等综合跨境物流 业务,并在柬埔寨、越南、老挝、缅甸等国家建设海外网络,实现了属地化管理。

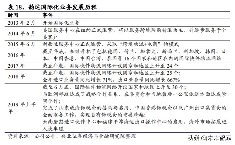
韵达国际网络已覆盖 30 个国家和地区,近期国际化进程不断加速。韵达 2013 年 前后开始发展国际化业务,目前可以提供标准进出口服务(国际专线、国际特惠、 国际小包、国际重货、FBA 等)、仓储(保税仓储、海外仓储)和转运等服务, 并提供定制的一体化进出口解决方案。截至 2019 年 12 月,已在 30 个国家和地区 开设国际快件物流网络。近期,韵达国际化进程不断加速,包括与欧洲邮政达成 战略合作关系、完成了多个自有保税仓的启用或准备工作、云南磨憨进口快件中 心和福建平潭海运出口操作中心正式启用等。

圆通收购先达国际大幅助力其国际化,自有航空网络提升国际化竞争力。圆通 2006 年便成立海外事业部,开始发展国际化业务。2017 年,圆通斥资 10.41 亿港 元收购先达国际(后更名为圆通国际),迈出了国际化的重要一步。圆通国际基于 先达国际 20 多年的发展,建立了标准化的国际物流服务体系,已形成完善的国际 网络布局,目前在全球 18 个国家和地区拥有公司实体,在全球拥有 53 个自建站 点,业务范围覆盖超过 150 个国家、超过 2000 条国际航线。另外,圆通国际依赖 圆通的自有航空网络,开通了郑州—东京、义乌—仁川、长沙—马尼拉、长沙— 达卡、长沙—胡志明等多条国际航线。目前,圆通已基本形成了覆盖中国、欧洲、 北美、东南亚、东亚等国家和地区的全球物流骨干网络。
申通国际化网络覆盖 29 个国家和地区,在多地拥有海外仓配能力。申通 2013 年 成立海外事业部,2014 年提出立足亚洲、积极拓展美洲、欧洲的国际化战略,先 后与波兰邮政、法国邮政等快递企业合作。目前,申通国际业务体系以海外区域 转运中心为纽带,以国际干线为链接,发展全球加盟网络体系。截至 2019 年 12 月底,申通已经覆盖了美国、俄罗斯、澳大利亚、加拿大、韩国、日本、新西兰等 30 个国家和地区,累计开拓了近百个海外网点,并已在美国、澳洲、德国、英 国、日本、韩国拥有海外仓配服务能力。
百世 15 年成立国际事业部,近年国际化业务有序推进。百世 2015 年成立国际事 业部,目前已经在美国、加拿大、英国、德国、法国、西班牙、韩国、日本、泰 国、马来西亚、澳大利亚等国家建立了海外分支机构,可为国内消费者和主流电 商平台提供进口直邮、转运以及海外仓服务,并通过合作方提供跨境物流和供应 链服务。

3.2、快递企业国际化成效有限,菜鸟或可助力快递行业国际化
国内物流企业进军全球市场成效有限,国际化程度仍有待提升。国家邮政局在 2014 年年初提出推动快递企业“向外”拓展的号召,2017 年的《快递业发展“十 三五”规划》中提出要培育 2 个以上具有国际竞争力和良好商誉度的世界知名快 递品牌。虽然政策支持,快递企业也积极发展国际化业务,但面对成熟且陌生的 海外快递市场,中国快递企业国际化成效有限,仅圆通通过收购先达国际,较大 幅度地提升了海外业务占比。
B2C 跨境寄递市场仍存在巨大的市场空间,与跨境电商合作或可快速搭建跨境物 流体系。目前,国内国际寄递市场仍以邮政体系主导的国际小包为主,国际快递 企业的快递服务价格偏高,价格适中的跨境快递市场仍未形成,存在极大的发展 空间。国内快递市场的快速成长离不开与国内电商市场的相互促进。跨境电商市 场目前处于高速成长期,国内快递企业可复制国内快递发展模式,与跨境电商企业相互合作,搭建跨境物流体系。
菜鸟携体系内快递企业共同打造全球智能物流枢纽,利于快递企业国际化发展。为实现全球买、全球卖等目标,阿里提出 eWTP,并在物流层面推出 eHub,初期 布局全球 6 大节点。eHub 的搭建将大幅提升跨境包裹处理能力,推动跨境电商和 跨境物流的发展。作为平台企业,菜鸟发展 eHub 需要实力强劲的物流企业协作。 对于有余力发展国际业务的龙头快递企业来说,相较于独立出海,国内龙头快递 企业与阿里组团出海有利于增强海外竞争力,减少国际化过程中的障碍。因此, 继续看好网络布局、成本控制、内部管理已经形成壁垒的龙头快递企业。
……
(报告观点属于原作者,仅供参考。报告来源:兴业证券)
获取报告请登录未来智库www.vzkoo.com。
立即登录请点击: 「链接」