
新智元推荐1
新三板研究极客(ID:gzgzhs_xsb)授权转载
作者:广证恒生 赵巧敏(微信ID:charmyzhao)
报告要点
我国服务机器人产业起步晚刚需大,未来万亿空间可期
我国服务机器人产业起步较晚,目前仍处于初级阶段,沿海城市的产品渗透率不超过5%,内地城市为0.4%。受到国内老龄化等因素的推动,国内市场刚需巨大。预计到2017年,服务机器人产值将达到500亿-700亿元美元,产值和市场占有率都将超过工业机器人,成为主角。
政策东风,服务机器人产业基地建设加速中
我国陆续出台相关政策,将服务机器人作为未来优先发展的战略技术。在政策的大力支持下,我国服务机器人产业快速扩张,截止2015年9月,全国范围内在建的机器人产业园共有25座;提出产业园建设规划、处于筹建中的则有7座。主要集中在长三角、珠三角及京津冀地区。
服务机器人行业格局:家庭服务类最先爆发
家庭服务机器人企业目前超过180家,竞争激烈;企业携手科研院校进军医疗类机器人,预计2021 年的产值增长到32 亿美元;无人机是主要的特殊类机器人;*用军**服务机器人刚刚起步,新松机器人于2013 年11月和2014年7月分别拿到价款为2000 万元和3740 万元的*用军**品研制合同。
相关标的推荐:重点关注龙头企业和切入场景有发展潜力的新兴企业
建议关注新松机器人(300024)、巨星科技(002444)、博实股份(002698)、康力电梯(002367)、海伦哲(300201)、GQY视讯(300076)、华丽家族(600503);新三板企业中,建议关注智臻智能(834869)、中科汇联(835529)、观典航空(832317)、七维航测(430088)。

正 文
1 国内格局:起步晚空间大,家庭服务机器人率先爆发
1.1 我国服务机器人市场渗透率低,产业化刚刚起步
全球服务机器人萌芽于上世纪90年代,历经20年快速发展,服务机器人已经进入千家万户。然而,由于我国服务机器人产业起步较晚,加之我国城乡居民消费能力不高,服务机器人在中国市场的渗透率较低。
以普及率最高的家庭服务机器人和近年来刚需逐渐凸显的医疗机器人为例,我国家庭服务机器人年销售额已经近10 亿,但是沿海城市的产品渗透率仅仅为5%,内地城市为0.4%,而美国家庭已经达到16%。医用机器人与国外相比也存在较大的差距,目前我国医用机器人的普及率和使用率低下,截止直觉外科公司2014 年第一季度的统计报告,我国只安装了25 台达芬奇机器人,而韩国、日本则已经安装了44 、178 台达芬奇机器人。

根据《中国服务机器人市场现状调研与发展前景分析报告(2015-2020年)》中的数据,2014年,我国服务机器人销售额45.56亿元,同比增长34%;投入使用的服务机器人只有少部分是国产的,大部分仍属于国外进口。分布地区主要集中在经济较为发达的环渤海(27.3%)及长三角(29.6%)、珠三角地区(32.7%),中部地区(8.9%)和西部地区(1.5%)应用较少。

我国服务机器人产业起步也较晚,2005年前后才初具规模,目前仍处于起步阶段,国内专门研发生产服务机器人的企业少且多半集中于低端市场,与日本、美国等发达国家相比差距较大。目前,产业化已经初具规模的产品包括清洁机器人、教育娱乐机器人等,也陆续涌现了一批研产结合良好的企业。
1.2政策东风,服务机器人产业基地建设加速中
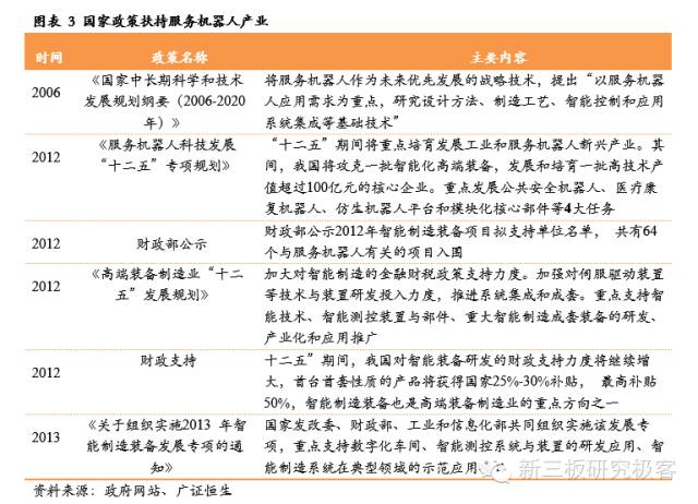
随着“人工替代”时代的到来,发达国家纷纷将服务机器人产业列为国家的发展战略。我国也陆续出台相关政策,将服务机器人作为未来优先发展的战略技术,重点攻克一批智能化高端装备, 发展和培育一批产值超过100 亿元的服务机器人核心企业。其中,公共安全机器人、医疗康复机器人、仿生机器人平台和模块化核心部件等四大任务是重中之重。

在政策的大力支持下,我国服务机器人产业快速扩张。截止2015年九月,全国范围内在建的机器人产业园(包括机器人产业基地、机器人产业集聚区等不同称谓)共有25座;提出产业园建设规划、处于筹建中的则有7座。
长三角、珠三角及京津冀地区,是机器人产业园集聚之地。江苏省有昆山、张家港、南京、常州及徐州5座城市正在建设机器人产业园;广东省有4座在建机器人产业园,其中2座位于深圳,顺德和东莞各有1座,而广州和中山两地亦有筹建的机器人产业园。
各地政府都对机器人产业园提出了预期年产值、招商引资数量等目标。哈尔滨和青岛,都将建设目标定为北方最大的产业机器人基地,抚顺则提出了2030年建成国内最大机器人产业基地的远景。

1.3 刚性需求驱动服务机器人产业爆发,未来市场规模过万亿
机器人行业的另一成员——工业机器人在中国已经迎来大发展。国际机器人联合会发布的行业调查报告显示:早在2013年,中国便已成为全球第一大工业机器人市场;2014年中国工业机器人销量达到4.5万台,已经超过日本成为全球最大的工业机器人市场。随着人力成本不断上升,产业升级诉求日趋强烈,未来几年中国工业机器人市场仍将保持20%-25%的增长速度。
服务机器人的在国内发展的阻力远远小于工业机器人。一方面是因为服务机器人是中国公司和国外公司差距较小的领域。这是由于服务机器人往往要针对特定市场进行开发,可以发挥中国本土公司与行业紧密结合的优势,从而在与国外竞争中占据优势地位;同时,国外服务机器人也属于新兴行业,目前比较大的服务机器人公司产业化历史也多在5-10年,大量公司仍处于前期研发阶段,这也在时间上客观给予中国公司缩小差距的机会。另一方面是因为服务机器人更靠近消费端,市场空间非常广阔。在人口老龄化的加剧以及劳动力成本的急剧上升等刚性因素的驱动下,服务机器人产业将迎来大发展的春天。
服务机器人在全球范围内的巨大市场规模已经逐步显现。据IFR预测,到2017年,服务机器人产值有望达到500亿-700亿元美元,产值和市场占有率都将超过工业机器人,成为主角。
在中国市场上,服务机器人产业的爆发的现实需求也越来越强烈。正如国家副主席*源潮李**所说,“受到国内宏观因素的驱动,机器人应用正在从工业领域向国防军事、医疗康复、助老助残、居家服务等领域迅速拓展,从未来趋势看,服务机器人将成为热点,产值有望在不到5年的时间内超过工业机器人,成为市值千万亿的蓝海。”

1.3.1 发展服务机器人是应对人口老龄化的必要选择
《中国老龄化发展趋势预测研究报告》显示,中国已于1999 年步入老龄化社会,2001 年至2020 年是中国老龄人口增长最快的阶段。这一阶段,中国将平均每年新增596 万老年人口,年均增长速度达到3.28%。至2020 年,老龄人口将达到2.48 亿,老龄化水平将达到17.17%;其中,80 岁及以上老龄人口将达到3067 万人,占老龄人口的12.37%。

除了老龄化严重之外,残疾人人口数量也居高不下。根据中国残疾人联合会统计,2010年底中国残疾人口总计为8502 万人。

根据《中国老龄化和老龄化事业发展报告》,老年人在步入65岁之后生活健康状况容易出现恶化,健康老年人的比例从60-64岁的60.8%下降至48.4%,有66%的人需要使用处方药和非处方药。截止2013年底,我国每千名老年人拥有养老床位24.4 张,比上年增长13.9%,但与发达国家平均每千名老人占有养老床位数50-70 张的水平相差甚远;中国医疗支出占GDP仅5%,远低于发达国家13%的平均水平。

届时,日常生活照料和精神抚慰会将成为老年人面临的主要困难。个人/家用服务机器人和医疗机器人将成为人口老龄化和残疾人比例高的应对方案。同时,服务机器人还能够为残疾人的行动与生活自理提供帮助。服务机器人需求巨大。
1.3.2 服务机器人是劳动力成本上升的替代选择
据国家统计局数据,过去5年,我国服务业平均年工资快速增长,2013 年,年工资水平为2.97万元,同比增长19.75%。过去5 年,全国年平均工资水平增长保持基本稳定,2013 年我国平均年工资4.93万元,同比增长仅为6.7%,增长水平较大幅度落后于家政服务业年平均工资水平。劳动力价格的上升使得机器人对人工的替代率明显上升,因而服务机器人,特别是家政类服务机器人具有了刚性需求。

与劳动力价格提高相对应的是城镇居民人均可支配收入的提高。随着我国经济的高速发展,过去10年间城镇居民可支配收入翻了三番,生活水平和消费水平不断地提高使得越来越多的家庭具有了家用机器人的购买能力。此外,随着服务机器人核心技术不断突破和市场规模持续扩张,产品成本也在竞争中迅猛下降。iRobot 2014年的年报显示,受中国需求的强劲拉动,其在亚太地区清洁机器人销售增幅高达18%。可预计,未来我国家用服务机器人的市场规模巨大。
1.3.3 特殊工作环境催生专业服务机器人新品种
现代的生产和救援工作有些需要工人暴露在危险的环境(有毒气体,易爆环境)中,极端的恶劣条件下工人的身体健康难以得到保障。特殊环境作业有赖于专业服务机器人。
以火灾救援为例。根据公安部统计数据,近5年来,在救火抢险一线牺牲的消防人员全国累计144人,受伤甚至致残的消防人员每年都超过了300名。死伤原因主要包括轰燃和热气浪推力影响、建筑物倒塌、二次爆炸、毒物吸收等。即使是对于训练有素的战士来说,这些危险因素也难以避免。因此,机器换人是大型石化企业和危险化学灾害处臵救援的一个重要手段和发展趋势。目前,国内部分省市已经配备了火灾专用机器人,主要最包括路虎60雪炮机器人、JMX-LT50消防灭火机器人、布鲁克50破拆机器人等。以海伦哲为代表的一批国内企业也开始涉足消防机器人领域。
特殊工作环境的应用场景具有需求刚性,在未来会不断催生专业服务机器人新品种。
1.3.4 文化产业助力服务机器人推广普及
越来越多的电影选择将服务机器人作为一大卖点,包括最近上映的《星球大战:原力觉醒》和去年热映的《超能陆战队》,以及《钢铁侠》、《我,机器人》、《终结者》、《变形金刚》、《机器人总动员》等经典之作。服务机器人的概念越来越深入人心。
《星球大战:原力觉醒》是科幻电影《星球大战》系列的第七部,讲述了银河系中的新老英雄们齐心协力粉碎第一秩序邪恶阴谋的故事。影片于2016年1月9日在中国大陆上映。其中的服务机器人BB8是一个球形的宇航技工机器人,高0.67米,能像R2,R4等机器人一样插在战机上,具有情感和自我认知。
《超能陆战队》(Big Hero 6)是迪士尼与漫威联合出品的第一部动画电影,于2015 年2 月28 日在内地上映。其中的服务机器人大白是一款兼具战斗功能的医疗机器人,它能够检测生命指数,治疗所有疾病,照顾宠物,自我修复。


BB8探头探脑、呆萌可爱的样子赢得了观众的喜爱,观众对BB8的关注程度甚至超过了男女主角。文化产业助力使服务机器人概念日益深入人心,成为我国服务机器人产业发展的一针助推剂。
1.4 我国服务机器人行业格局:家庭服务类率先爆发,专业类纷至沓来
1.4.1 个人/家庭服务类:应用场景成熟,行业竞争激烈
个人/家庭服务类机器人主要包括智能家居、娱乐教育、安全健康和信息服务这四大类,技术相对简单,应用场景明确,商业可行性高,是服务机器人行业发展最成熟、竞争最激烈的领域。目前,我国已有数家企业涉足该领域,代表公司包括:A股上市的康力电梯、巨星科技和新松机器人;新三板挂牌公司明朗智能、智臻智能;以及科沃斯等数家国内领先的优秀企业。




目前,我国服务机器人市场上大多为智能家居、娱乐教育、信息服务类。科沃斯成为智能家居子领域国内龙头;新三板公司智臻智能的小i机器人垄断了国内大部分企业的智能客服服务;上海未来伙伴推出的能力风暴系列是国内饱受好评的娱乐教育机器人;A股上市公司巨星科技和新松机器人则以过硬的研发实力和运营能力强势进军服务机器人市场。

智能家居领域国内龙头:科沃斯
科沃斯机器人有限公司成立于2006年12月,是科沃斯集团(成立于1998年3月)旗下子公司,专业从事家庭服务机器人的研发、设计、制造和销售,旗下产品包括:地面清洁机器人地宝、自动擦窗机器人窗宝、移动空气净化机器人沁宝、机器人管家亲宝。

在国内,科沃斯构建了覆盖全国主要大、中型城市的经销服务网络,目前已有东北、华北、西北、鲁豫、华东一、华东二、西南、华南8个销售大区,共计400多个门店。在国际上,科沃斯先后在德国及美国建立了销售分公司,并成功开拓西班牙、瑞士、法国、加拿大、捷克、波兰、德国、伊朗、马来西亚等60多个国家和地区的市场。从2007年到2013年七年间,科沃斯在国内清洁机器人市场的占有率依次为56.5%、64.2%、67.3%、66.2%、62.3%、55.9%、64.9%,是当之无愧的业内龙头。

自2006年起,公司每年投入科技创新经费超过5000万元人民币,每年研发新品不低于20个。2009年至2014年,科沃斯连续6年召开新产品发布会,相继推出科沃斯地宝、窗宝、亲宝、沁宝等划时代的机器人创新产品。截至2014年底,科沃斯已在国内外申请专利达838余项。2013年2月,科沃斯参加芝加哥国际家庭用品博览会 (IHA),并荣获组委会颁发的唯一一项创新大奖。2013年3月,窗宝W730荣获2013年度中国家电艾普兰“科技创新奖”。7月,科沃斯又荣获了美国Housewares Executive颁发的 “2013年度家庭服务机器人创新金奖”。2014年1月,拉斯维加斯CES国际消费电子展授予科沃斯“创新设计与工程奖”。
全球教育机器人第一品牌:未来伙伴
上海未来伙伴机器人有限公司成立于1996年,是全球第一家专业从事伙伴机器人业务的的尖端技术企业。1998年,公司面向全球率先发布第一台教育机器人产品,经过17年发展,公司已成为全球教育机器人产业的开拓者与领导者。公司创始人恽为民博士在全球首次提出了通用行为结构理论,奠定了生物机器人学的理论基础,并建构了教育机器人学的理论基础。他于1998年应邀参加了克林顿总统的午餐会,交谈主题为:“我的中国梦”;2001年恽为民博士被美国三一学院授予教育机器人学国际领袖奖。
未来伙伴的能力风暴机器人分为三大类,类人机器人M系列、积木机器人C系列和移动机器人H系列。其中,积木机器人是国内市场上销量仅次于乐高的教育类机器人。

独角兽级别的服务机器人公司:优必选
深圳市优必选科技有限公司是中国首家致力于商业化人形智能机器人的研发、制造和销售为一体的高科技企业,是人形机器人走出实验室、步入家庭的推动者和倡导者。已拥有包括博士、硕士在内的国内顶尖机器人专家团队,集智能机器。
人软件应用和硬件开发为一体,已获得几十项国家技术专利:发明专利、实用新型专利、外观设计专利、软件著作权专利等。优必选长期以来与中国科学院、上海交大、哈工大等国内顶尖高校及研究机构保持着紧密作关系。在人形机器人科研与开发领域与日韩欧美等世界为数不多的一流机器人公司同处于全球顶尖水平。
目前优必选有四款机器人产品:阿尔法一代、阿尔法二代、积木机器人、面向 C端做导游接待工作的人形机器人。阿尔法一代是优必选出货量最大的产品,用户可以自己编程,设定机器人的动作行为。更加先进的阿尔法二代采用安卓系统,能接入由开发者开发的不同应用,做接打电话,语音助手之类的工作。Jimu可以搭建成各种各样形态,实现不同的创意。相对于传统的积木而言, Jimu能够通过语音、传感器等各种各样控制方式来实现运动。

优必选曾先后获比亚迪创始人夏佐全和启明创投的投资,目前估值10亿美元,也是唯一独角兽级别的服务机器人公司。2015年12月初,优必选的第二代机器人产品Alpha2在美国知名众筹网站indiegogo做了一次众筹,结果完全出乎公司创始人、CEO周剑的预料——仅用8天时间,这款产品便众筹到100万美元。
优必选希望可以利用其核心产品建立起一个机器人的生态系统。创始人周剑表示,纯粹的硬件,估值想象空间有限,未来优必选希望做基于机器人的产品平台,进行软硬件结合,打造一个生态圈,类似于苹果商店的生态圈。
1.4.2 医疗类:刚性需求逐步凸显,企业携手科研院校强势进军
医疗机器人可分为手术机器人和康复机器人两大子领域。手术机器人的手术种类涵盖泌尿外科、妇产科、心脏外科、胸外科、肝胆外科、胃肠外科、耳鼻喉科等学科;康复机器人的主要目标群体是肢体残疾人和老年人。医疗机器人在我国仍处于发展缓慢的起步阶段,缺乏专有的人才和技术,整体水平不高,与发达国家差距巨大。目前,我国还没有成型的规模化医用机器人产品,医用机器人在各大医院的普及率也较低。
较低的渗透率也反映出我国医疗服务机器人市场前景广阔。WinterGreen Research 在 2015 年3 月份称,2014 年康复治疗以及辅助手术用机器人数量比上年增加 11%,达到 1376 台。训练机器人行业规模将由 2014 年的 2.03 亿美元增长到 2021 年 11 亿美元;而体外骨骼机器人行业规模将由 2014 年的 1650 万美元暴增到 2021 年 21 亿美元。如果将训练机器人和外骨骼机器人统一作为康复机器人,则广义的康复机器人市场规模则将由 2014 年的 2.2 亿美元增长到 2021 年的 32 亿美元。

在人口老龄化和残疾率居高不下,以及部分手术人工难以操作的刚需下,近年来我国医疗机器人产业也呈现出生机勃勃的景象。从2005 年开始,一批重点高校科研医院及研究所纷纷涉猎医疗机器人领域并取得一些成就。例如,哈工大的微创腹腔外科手术机器已经成功通过了国家“863”计划专家组的验收,打破了进口达芬奇手术机器人技术的垄断,有望推进我国加快实现国产微创手术机器人辅助外科手术机器的开发;妙手机器人科技集团和天津大学合作研发的“S 妙手”机器人能够为患者进行胃穿孔修补术和阑尾切除术,已经于2014年3 月份开始临床使用。
同时,随着医疗机器人的商业化优势逐渐凸显,已有部分本土企业进军医用机器人细分行业。例如,博实股份、新松机器人都在公司的产品规划中加入了医疗机器人开发的战略布局;安川等国际企业也纷纷在中国建厂,针对我国市场扩大产能。




手术机器人原理复杂,目前,国产手术机器人还大多处于研发或临床试验阶段,实现产品化的手术机器人只有妙手集团的S机器人,距离商业化推广还有一定的距离。据前瞻产业研究院发布的《2015-2020 年中国医疗器械行业市场需求预测与投资战略规划分析报告》,2014 年国内医疗器械市场总规模将近2556 亿元,但进口医疗器械的进口金额占据中体市场份额40%,其中中高端市场上的医疗器械几乎被外国厂商包揽,占比超过70%。
康复机器人的技术相对简单,研发企业相对较多,国内大多数康复机器人处于研发、检测阶段,少部分已经开始批量生产并大范围应用于临床。包括璟和技创、楚天科技、金明精机、桑谷科技、沈阳六维在内的多家企业正在快速壮大。
妙手机器人:手术机器人国内第一家
妙手S 机器人是由妙手S机器人科技集团公司、天津大学、中南大*联学**合研发的具有自主知识产权的腔镜辅助手术机器人系统,技术达到世界先进水平,同时成本只有国外同类产品的三分之一至二分之一。2014年3月妙手S机器人首次用于临床为3 位患者进行了胃穿孔修补术和阑尾切除术。

璟和技创:开始批量临床应用的康复机器人企业
璟和技创由钱璟集团和章和电气合资成立,股东背景雄厚,有望在研发和销售渠道上得到有力支持。钱璟集团专业生产运动疗法、作业疗法、牵引系列、治疗用床系列、儿童系列等24 个系列450 多个品种的康复产品,产品销往超过2000 家医院,是国内康复器械研发、生产和销售领军企业。章和电气主要业务领域为工业自动化控制、船舶电器、测试测量、康复医疗设备和汽车电子等。
在强势股东的大力支持下,璟和技创推出了多体位智能康复机器人系统(型号:Flexbot),能够辅助颅脑损伤、脊髓损伤患者康复。Flexbot 为患者提供了一个下肢康复训练平台,能准确模拟正常人步态,提高下肢步行功能训练的康复效果,目前公司产品已销售到各地医院,开始批量化临床应用。

1.4.3 特殊应用类:上市公司打造公共安全机器人,大疆科技垄断消费类无人机
除个人家庭服务机器人和医疗机器人之外,我国对公共安全、农业、测绘等特殊应用类机器人也有较大需求。
在公共安全领域,近年来重特大火灾、矿难、地震、洪涝灾害、化学危险品泄露、供电安全等公共安全事件频出,消防、煤矿、地震、电力、核工业等行业亟需专业服务机器人替代抢险救援人员进入危险环境,减少人员伤亡,提高抢险救援效能。目前,我国有部分上市公司通过兼并收购或业务升级进军消防、巡视等公共安全服务机器人领域,已经取得初步成效。
在农业和测绘应用领域,我国农业机械化程度还较低,地面农用机器人技术还处于技术研究过程当中,测绘作业也缺乏高科技支持。无人机经济性更高,实用性更强,市场前景广阔。日本已经有2400 余台无人机在使用,农业防治面积占总耕地面积的50%,欧美国家达到80%以上。然而,目前我国无人机的生产应用处于起步阶段,截止2012 年底,仅有100 余台在使用。大疆创新是国内消费级无人机领域的龙头企业。


大疆科技:全球领先的消费级无人机解决方案生产商
近年来无人机的重要性日益凸显,航拍、监控、农业及运输领域的需求将直接带动该市场的急速增长。CEA(美国消费电子协会)预测,2015年全球消费无人机销售额达到1.3亿美元,2014-2020年市场复合增长率高达110%,预计2020年全球无人机市场总值是12.7亿美元。
作为全球顶尖的无人机飞行平台和影像系统自主研发和制造商,大疆创新始终以领先的技术和尖端的产品为发展核心。从最早的商用飞行控制系统起步,逐步地研发推出了ACE系列直升机飞控系统、多旋翼飞控系统、筋斗云系列专业级飞行平台S1000、S900、多旋翼一体机Phantom、 Ronin三轴手持云台系统等产品。不仅填补了国内外多项技术空白,更是成为全球同行业中领军企业。2015年12月,大疆推出了一款智能农业喷洒防治无人机——大疆MG-1农业植保机,正式进入农业无人机领域。

大疆无人机早已走出国门,打入全球市场,它曾出现在《摩登家庭》、《生活大爆炸》、《国土安全》等多部经典美剧中,大疆精灵Phantom 2 Vision+甚至入选了美国《时代》杂志的2014年度十大科技产品,位列第三。
纳恩博(Nine bot):国内首家智能短途代步设备运营商
纳恩博拥有实力雄厚的资源优势和研发优势,从设计、生产到推广均处于同行业领先水平。其中,营销团队由多位国内知名行业专家、资深经理人组成,研发团队主体为来自中国的机器人工程师和来自硅谷的互联网行业精英。目前,纳恩博公司拥有多项机器人领域发明和实用新型专利技术,在自平衡车技术安全及控制领域处于国际领先地位。
2015年4月,纳恩博获得小米科技、红杉资本、顺为资本、华山资本A轮联合投资,并成功收购全球自平衡车的领导者Segway,成为全球最具影响力的智能短途交通行业领导品牌。收购完成后的纳恩博将获得全球视野的研发体系、全球供应商采购网络、全球100+销售服务网络、全球最核心400+行业专利以及全球的服务网络。2015年6月,完成6000万美元融资,企业跻身10亿美金规模公司。现Segway&Ninebot集团为全球最大的短交通领域企业,拥有超过400项以上行业核心专利,在接近100个国家拥有经销及市场网络,在北京/美国/新加坡拥有公司,在天津/常州/美国拥有生产基地。同时企业在服务类机器人领域进行持续探索,同全球知名企业及机构共同研发的机器人产品将于年内推出。

正如小米创始人雷军所言,Ninebot是成人也可以乐在其中的高科技玩具,现在,Ninebot的主要销售市场集中在欧美地区,随着我国消费水平的提高,必然会有越来越大的市场。纳伯恩作为该领域为数不多的研发型企业,存在未来盈利能力不断上升的空间。
1.4.4 *用军**类:企业研发刚刚起步,新松机器人独家供应
从应用来来看,*用军**机器人可分为,地面*用军**机器人、空中机器人、水下机器人和空间机器人。在 2014 年珠海航展上,中国北方工业公司展示了“锐爪1”地面*用军**机器人,它可以应付所有地形、天气情况,可以执行边境巡逻和城市战任务。中航工业成飞611 所研制的翼龙无人机,可携带侦察、激光照射/测距、电子对抗设备及小型空地打击*器武**,执行监视、侦察及对地攻击等任务,也可用于维稳、反恐、边界巡逻等。
目前,我国*用军**机器人还处在研发的初级阶段,新松机器人于2014年6月成为*队军**采购的一级供应商,且具备军工产品二级保密资格及计算机信息系统集成一级资质等多项资质,是我国唯一一家获此殊荣的机器人企业。新松特种机器人现已形成8 个型号, 2012-2013 年已为国防重要部门研制、交付了转载输送系统等军工产品,2013 年11月和2014年7月分别拿到军品研制合同,价款分别为2000 万元和3740 万元,未来将在国防领域进一步开阔特种机器人市场。
下篇预告
欲知国内服务机器人行业有哪些优质主板和新三板公司,敬请查看”【服务机器人深度系列报告之国内篇】下一站投资热点(下)“。

「招聘」
记者、编译和活动运营
全职和实习生都要
以及人工智能翻译社志愿者
详细信息请进入公众号点击「招聘」
或给 aiera_jobs@163.com 投邮件