
一、二手电商简介
目前我国二手电商行业的商业模式主要可分为B2C、C2B、B2B、C2C、C2B2C等五种,其中二手电商C2C模式以闲鱼占据用户优势,但受限于闲置品的非标品问题,C2C交易流程短但问题多。因此行业逐渐向C2B2C模式倾斜。对二手3C产品与二手奢侈品而言,交易平台提供的专业质检服务将商品逐渐标准化,消减消费者购买时的顾虑,促进交易量达成。但同时对企业自身技术实力、供应链效率、服务能力也是一种考验。

资料来源:公开资料整理
二、二手电商行业PEST分析
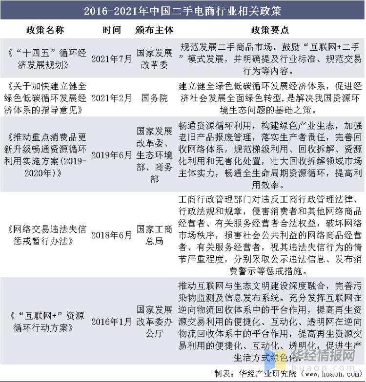
1、政策环境
近年来,国家发布多项相关措施,旨在建立二手行业规范化和标准化。在规范行业交易制度的同时下发鼓励商业消费、资源循环、构建再生资源交易利用生态体系等指导建议方案,意在提振国民消费信心,大力倡导资源循环利用,为二手电商发展起到积极促进作用,助推行业向前健康发展。

资料来源:公开资料整理
2、经济环境
2015-2019年我国社会消费品零售总额逐年上升,2020年由于疫情遭遇小幅度下降,为391981亿元。而实物商品网上零售额始终保持上升的态势,从2015年的32424亿元增长至2020年的97590亿元,消费仍然是经济稳定运行的“压舱石”,所形成的商品存量市场成为二手电商发展的基础。

资料来源:国家统计局,华经产业研究院整理
3、社会环境
我国互联网年轻用户占比逐年提升,从2017年的14.4%上升至2020年的21.8%。而当代年轻人对于商品消费与二手交易观念有所转变,追求高品质与时尚,喜欢超前消费的同时也注重节约省钱,因为闲置商品交易成了他们在有限经济条件下追求品质生活的优先选择,为二手电商发展注入新的用户流量。

资料来源:公开资料整理
4、技术环境
大数据、AI等技术针对用户历史搜索与商品喜好进行精准推送,并提供智能定价和更为可靠的用户识别功能,技术驱动为平台升级提供支撑。并且商品来源溯源能保证二手商品的真实性。
二手电商行业技术环境

资料来源:公开资料整理
相关报告:华经产业研究院发布的《2021-2026年中国电商平台行业发展前景及投资战略规划研究报告》

三、二手电商行业市场规模
传统电商的火热发展一定程度为二手交易市场开辟了一片发展蓝海,引来巨头和资本纷纷入局,促使二手电商行业迎来了高速发展期,2015年到2020年我国二手电商行业市场规模持续攀升,2020年上升至3745.5亿元,同比2019年上升44.23%。

资料来源:公开资料整理
四、二手电商行业竞争情况
二手电商行业用户集中于头部企业,2021年4月闲鱼活跃用户规模遥遥领先,以12488.1万人位居榜首。闲鱼作为阿里布局社区的一张创新牌,其用户流量离不开淘宝的扶持,从淘宝一键转卖到闲鱼,在淘宝首页的闲鱼小程序入口以及平台间账号、数据打通,都为闲鱼用户增长赋能。随后是转转、找靓机、微拍堂,其月活规模分别为1799.6万人、620.9万人、402.1万人。

资料来源:公开资料整理
2019-2021年我国垂直二手电商头部企业所获融资金额较大,资本的持续加码,也让头部二手电商平台发展建设得以继续优化,但从未融资的闲鱼来看,获得资本垂青固然重要,大平台能给予的丰富流量与资源也同样重要。

资料来源:公开资料整理
五、二手电商行业发展痛点及趋势
1、发展痛点
对于我国二手电商行业而言,发展过程中的痛点主要有闲置资源有限、闲置交易认知缺乏、行业规范欠佳、商品供需难以匹配、信息差阻碍双方交易、“非标品”问题难以解决等六个方面。
中国二手电商行业发展痛点

资料来源:公开资料整理
2、发展趋势
对于二手电商来说,交易的商品是持续的增量,但用户增长却存在天花板,在流量红利逐渐消失的环境下,针对用户运营的策略也应该由增量向存量转变,通过强化自身供应链,提供优质的增值服务等精细化运营手段培养用户池,提高用户忠诚度,与用户建立长期合作关系。此外,行业交易应当规范化,建立信任体系,深耕质检服务,给买方和卖方提供良好的交易环境。
华经情报网隶属于华经产业研究院,专注大中华区产业经济情报及研究,目前主要提供的产品和服务包括传统及新兴行业研究、商业计划书、可行性研究、市场调研、专题报告、定制报告等。涵盖文化体育、物流旅游、健康养老、生物医药、能源化工、装备制造、汽车电子、农林牧渔等领域,还深入研究智慧城市、智慧生活、智慧制造、新能源、新材料、新消费、新金融、人工智能、“互联网+”等新兴领域。