获取报告请登录未来智库www.vzkoo.com。
戴森——家电行业中的苹果
2017 年 4 月,纽约时报在题为《Dyson Is the Apple of Appliances》1的文章中将戴森 与苹果类比,盛赞戴森“将技术与工业设计的融合推向极致”,“是极少数有能力维持行 业尖端定位、持续从年轻群体中赚取丰厚利润的品牌”;自此,戴森“家电行业中的苹 果”的美誉不胫而走。自詹姆斯·戴森(James Dyson)1991 年创立公司,三十年时 间里,戴森由起步的寂寂无名,现已逐步成长为全球吸尘器行业巨头,在七十多个市场 占据领导地位;中国市场也不例外,家电“颜值担当”、“黑科技担当”的口碑赞誉使戴 森声名鹊起,成为“消费升级”、“品质生活”的标志性符号,跻身高端生活电器品牌的 代表。故而,深入探究戴森的发展经验与经营护城河,无论从学习还是竞争维度,均对 国产品牌具备重要的参考意义。
戴森为国外非上市企业,其公开经营数据较为有限,但本文仍试图挖掘多维度数据,总 结品牌外在市场表现与内在竞争优势:外在市场表现方面,本文梳理了业务全球拓展路 径,针对中国市场进一步拆分了戴森各业务的业绩贡献,并对于推杆式吸尘器等核心品 类的行业格局形成做出进一步解读;内在竞争优势方面,结合专利、营销等表现分析, 本文勾勒了戴森“范围经济”与“品牌运营”的两大护城河,系统阐述了研发及品牌在 开拓市场空间、提升综合竞争优势等维度的重要作用;报告的分析框架及主要内容如下:

三十年国际拓展,成就全球吸尘器龙头
发于日本、兴于欧美、成于东亚
根据欧睿数据,2011 年起,戴森在全球吸尘器市场销售量份额跻身前三,2016 年戴森 全球销售量份额提升至 6.7%,正式反超德沃(Dirt Devil)与必胜(Bissell)登顶第一, 而后 2017 年进一步提升至 7.0%,且后续两年保持每年近 1%的提升趋势,持续巩固领 先优势;考虑到戴森产品单价普遍高于市场均价,销售量份额指标对品牌实力仍有所低 估,戴森全球吸尘器行业龙头地位当之无愧。回溯品牌的发展足迹,不同于其他立足本 土的龙头(如德国的 Dirt Devil、美国市场的 Bissell、Hoover、Shark 等),戴森从一 开始就有着全球化扩张的企业基因,且与亚洲市场渊源颇深;戴森真空吸尘器在西方成 熟市场的扩张集中发力于上世纪 90 年代末,稳固于本世纪前五年,大成于 2010 年左 右;其后,戴森全球份额的增长则主要来自对东亚新兴市场的迅速渗透。

1978 年,品牌创始人詹姆斯·戴森(James Dyson)在经历了“5,127 次失败”后,研 制出世界上第一台无尘袋真空吸尘器,但由于彼时欧洲与美国市场的固化与保守,这一 突破性产品未在本土市场得到成功推广,戴森不得不从海外市场寻求突破。1984 年, 戴森推出原型机“G-Force”,在日本正值泡沫经济背景下,戴森这一性能卓越、新颖时 尚的新型吸尘器成功确立了高端市场定位,售价高达 2,000 美元,成为当时日本穷奢极 欲社会风气下诸多用以炫耀财富的奢侈品之一,“爆品黑科技”的神话自此开始; G-Force 年销售额高达 1.8 亿美元,这笔来自日本的收入为后续研发提供了初始资金支持。

其后,1990 年代中期,随着日本经济泡沫破灭,戴森适时开发出更成熟的真空吸尘器 初代机 DC01,并以“无袋、高吸力”为卖点席卷英国本土市场。从 1993 年发布到 2001 年 DC07 问世之前,DC01 单 SKU 销量占英国立式吸尘器市场的 47%;戴森随即向其 他欧洲国家与北美2扩张,大幅提升了戴森在全球范围内的占有率;随后,戴森致力于 开拓中国香港、韩国、中东、墨西哥等新兴市场,最终销售覆盖 70 多个国家和地区。
进入 2010 年,戴森 2010-2019 年间吸尘器全球销售量份额增长约 3.7pct;近期势头则 更为强劲,2015-2019 年份额增长约 2.6pct。各主要市场中,欧美市场已经成熟,近10 年长期增速低于品牌整体;亚太、澳洲两大区域则在长期体现出较强的市场活力, 中国、日本、韩国均实现显著增长。

结合各主要市场的品牌的吸尘器销售量规模不难得出,2019 年西欧、亚太、北美、澳 洲对戴森销售量的贡献率分别为 36.0%、31.3%、20.8%、7.6%,但西欧、北美区域范 畴内包含的国家较多,各国份额较零散,真正独立形成规模的唯有中、日、韩、澳四国; 细分至国别,中国市场的贡献率最大,约为 13.1%,日本、韩国紧随其后,分别为 10.6%、 7.5%;上述数据也验证了戴森 CEO 早在 2017 年对于亚洲“将成为未来最大市场”的 判断,以及 2019 年品牌正式“脱欧入亚”,将经营重心全面转移至东南亚的战略决策。

扎根于东南亚,产业链布局完善
除了销售层面亚洲区域占据举足轻重地位外,出于优化成本等考量,戴森在经营层面也 正逐步完成从英国至亚洲的战略转移,具体来看:
生产制造方面:戴森诞生初期工厂位于英国威尔士郡的毛姆斯伯里总部;进入 21 世纪 之际,戴森全球市场份额持续扩大,初代数码马达投产,出于扩大产能以及技术更新的需要,公司逐渐将生产线转移至马来西亚与菲律宾,以降低生产成本3。起初主要采取 协议外包、共同建厂的模式,后续随着新型马达研发成功,2007 年戴森决定自建生产 线;2012 年,随着West Park 自动化园区建成投产,新加坡成为戴森产能端的心脏, 负责最核心机件——数码马达的生产。
研究开发方面:戴森只是在马来的工厂配备了一小支研发团队以应付生产中的困难,但 随着公司逐渐意识到新加坡理工类人才的密集优势,于是在 2010 年建立了新加坡研发 中心,并自此长期招收新加坡国立、南洋理工大学的应届生作为管培生;2017 年,戴 森斥资 3.3 亿美元设立新加坡 Science Park One 研发中心,全面负责较为前端的产品 测试开发,英国本部的研发中心则稍偏向“概念创意”和智能化开发(AI、软件等); 2017 年,戴森上海实验室成立,并成立了直接面向中国市场的研发团队。
行政管理方面:2019 年 1 月,戴森宣布将总部迁至新加坡,以更靠近目标市场;清洁 产品副总裁、CFO、首席法律顾问等高管已常驻新加坡办公室,税务转移拟最早于 2021 年完成。
可以看出,与其他全球领先的家电龙头一样,戴森通过扎根东南亚,较早实现了上下游 产业链的独立自主,为长久发展打下了坚实基础。从上游向下游梳理,位于新加坡的工 厂负责全部核心部件数码马达的研发生产,且生产线自动化水平较高(后文数码马达部 分有详细论述);马来西亚工厂则负责部件的生产与整机组装,且具有生产成本低廉、 研发响应机动的特点;销售渠道流通则充分受益于公司近三十年间在全球的直营网点铺 设积累,且从中国区情况来看,戴森对渠道把控较为严格、层级结构扁平;此外,戴森 “24-Hour RDD”研发体系也实力优异,吸纳了英国、新加坡、中国等多国的智力资源, 坚定贯彻着创始人詹姆斯·戴森推崇的创新驱动企业价值观,持续加码品牌的未来发展。
两度进军中国市场,经营成果靓丽
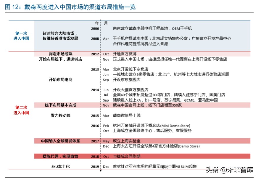
对于中国市场,早在 2005 年戴森便初试进入,其在南京设厂,生产销售服务于医院、 商场的干手机产品;但是,过高的价格没能帮戴森赢得市场,第一次进军中国草草收场。 然而,短暂蛰伏并不代表戴森就此放弃中国市场,作为典型的“专利先行”战略型企业, 2000-2010 年间,戴森在中国持续布局专利,累计公开数量超过 500 项,全面覆盖了其 拳头产品的核心技术以及未形成产品的概念性技术。

2012 年 11 月,戴森卷土重来,彼时大陆游客赴港代购戴森的现象愈发常见,公司据此 判断中国市场已完成初步自我教育,重返大陆时机已到。戴森选择了保时捷在中国的总 代理——香港捷成集团作为唯一代理商,借其成熟的奢侈品品牌运营经验,从线下到线 上进行了全渠道铺设。2013 年,戴森在线下扩张的速度极快:16 个月内,捷成帮助戴 森在大陆铺设了200余家门店,覆盖40多个城市当地最高端的百货商店;2013年同年, 戴森以 4,500 万人民币注册资金创建戴森贸易(上海)有限公司,开始逐渐强化品牌自 身对终端渠道的控制力。

2014 年,线下渠道方面,戴森开始进入苏宁、国美、山姆会员店、丝芙兰等 KA 渠道, 作为对高端卖场的补充;线上渠道方面,戴森从捷成手中接过京东自营店管理权,开始 着力打造京东戴森官方旗舰店;2015 年,戴森微信公众号上线,并逐步发力移动端; 2016 年,戴森实现全渠道的自主运营,以上海作为全国的联络、售后、客服中心,并 酝酿成立各地分公司,加强对各重点城市的运营控制;2017 年,借上海黄浦区政府招 商之机,戴森成立了上海实验室,专注于对中国市场的研究和开发,与英国、新加坡、 马来西亚、美国研究中心共同组成戴森“24-hour RDD”体系,对戴森这样一家技术研 发驱动的公司来说,这也标志着中国市场地位的进一步抬升;2017 年年底,上海太古 汇开设了官方体验店(Demo Store),成为继巴黎(1999)、东京(2015)、雅加达(2016)、 伦敦(2016)之后全球第四个设店城市。

在渠道多元化驱动下,2015 年以来戴森中国区业绩表现出爆发性成长:2015-2017 年, 戴森中国市场营收增速分别高达 222%、244%、159%;2018 年,受份额基数提升及 国内整体吸尘器市场遇冷等因素影响,公司在中国区整体增长有所放缓,但仍保持 24.36% 的营收增速;若以吸尘器产品销售情况描摹戴森业绩增长,以奥维云网线上零售监测数 据推算,2018 年吸尘器产品零售额约达 45 亿,同比增速约为 34%。中国市场放量增 长成就了戴森全球业绩的亮眼表现,2015-2018 年,戴森全球营业收入实现翻倍,2018 年已达到 44 亿英镑,净利润突破 10 亿英镑。

拆解中国区业务,清洁与个护*管双**齐下
品类集中度较高,爆品拉动效应显著
走进一家典型的戴森线下官方体验店,其通常为黑色装饰风格的开放式展示空间,前排 展台分列着 Supersonic 电吹风、Airwrap 卷发棒、高矮胖瘦不一的 Pure 空净风扇;后 一排展台则陈列着 Lightcycle 台灯、扫地机器人 360 Heurist 以及更多可供试用的吹风 机和卷发棒;最后的墙面上陈列 V7、V8、V10、V11 等多系列吸尘器产品以及部分刷 头与除螨仪产品;由此可以发现,戴森近年来品类拓展已取得不俗成果,且门店展示 推介重心或偏向个护、环境类等新品类。

此外,我们系统整理了天猫“dyson 戴森官方旗舰店”2019 年 2 月至 2020 年 1 月(共 12 个月,规避 2 月起国内疫情扰动)间的全部订单作为样本进行分析,统计了各子品 类及期间累计销售额逾千万元的共 19 个 SKU 产品的相关数据;据此可以看出,戴森各 品类销售额占比呈现出“品类集中度高、爆品贡献度大”的特点;具体来看,统计期间 内,清洁、个护类产品销售额占比分别为 51.59%与 38.45%,两者合计贡献超过九成销 售收入,此外环境电器主要为无叶风扇衍生出的系列产品,累计收入占比 9.67%,而照 明与卫浴业务占比微乎其微。
按细分子品类来看,吸尘器、电吹风与卷发棒 3 个子品类无疑是戴森的拳头产品,其合 计销售额占比已高达 87%,其中吸尘器收入占比约 50%,支柱品类地位凸显;电吹风 与卷发棒上市历史相对较短,分别占 30%与 7%的收入权重。需要关注的是,电吹风在 某些月份中甚至超越了吸尘器成为销售额第一的品类,主要原因为吸尘器价格弹性更敏 感、受促销节奏影响更大,在非“618”及“双 11”等大促的淡季期间,销量波动相对 较大;而目前价格体系相对稳定的吹风机和卷发棒整体销量走势也较为平稳。


单 SKU对收入的高贡献率更明显地勾勒出戴森的“爆品”属性,销售额前 3 名的 SKU 收入占比加总为 52.96%,前 6 名占比则高达 75.07%;样本统计期间当之无愧的超级 明星单品 Supersonic HD03 电吹风,单 SKU 即贡献期间整体营业收入的 28.6%;第 二、三名分别是戴森在售的无绳吸尘器中单价最低的两款 V8 Fluffy 及 V7 Fluffy,期间 收入占比分别为 27.4%及 22.8%。从价格带层面来看,戴森最吸引消费者的产品均价集 中在 2,500-3,000 元之间,价格段内 5 款 SKU 加总销售额占比为 50.96%;相较之下 4,500 元以上共 18 款产品加总销售额占比仅为 13.75%,足见高性价比单品对销售的支 撑力度之大。

清洁类:现金牛业务,引领行业发展
包括吸尘器、除螨仪、车用吸尘器与扫地机器人在内的清洁类电器是戴森的现金牛业务; 按照天猫戴森旗舰统计口径,清洁类业务营收占整体收入 5 成以上。清洁类产品市场空 间较为确定,且戴森在行业内市占率与美誉度均处于领先地位,并一定程度上主导着行 业未来发展的方向;具体到子品类来看,吸尘器拳头产品地位稳固,而除螨仪、车用吸 尘器与扫地机器人受产品性能或价格等因素限制,并未能取得明显的市场竞争优势,销 售额相对偏低。

吸尘器:推杆式高端龙头,重塑行业格局
根据奥维云网数据,2019 年中国吸尘器市场规模突破 200 亿元;格局方面,中怡康数 据显示 2019 年线上吸尘器品牌数超过 300 个,但龙头的份额领跑优势已较为明显:奥维口径下吸尘器行业市占率前三名分别为科沃斯(19.2%)、戴森(18.4%)与美的(8.0%), CR3 合计 45.6%;从行业龙头选择的技术道路来看,推杆式与机器人式分庭抗礼,戴 森总体市场份额略低于科沃斯,但若仅考虑推杆式细分领域,戴森则占据绝对龙头地位; 进一步拆解到量、价层面,销售量方面戴森并不明显占优,市场份额约为 5.1%,低于 美的(15.8%)与海尔(5.6%), 但公司产品超过 3,000 元的销售均价独占一档,约为 竞争对手的 5-8 倍,充分体现了戴森的高端市场领导地位。


除去占据极为可观的零售额份额以及引领行业高端定位外,戴森对国内吸尘器行业的深 刻影响进一步体现在行业动态博弈的格局演进中,具体来看:
(1)助成“推杆式-机器人”并驾齐驱的品类路径
戴森对我国吸尘器市场的引领作用首先体现在对“推杆式”这一传统细分品类的支撑上。 戴森进入中国之前,2010-2014 年我国吸尘器市场正值扫地机器人井喷发展期,科沃斯 一家独大,整体市占率高达 22%且持续扩张势头不减,相比之下代表传统吸尘器阵营的 美的、海尔份额仅为 3.8%、2.9%;彼时传统吸尘器市场以德尔玛、小狗、美的等均价 数百元的产品为主,外资品牌如福维克、伊莱克斯等布局中高端,但竞争力较弱,传统推杆式品类发展形势渐危;2015-2018 年,戴森进入中国后迅速打开了“推杆+立式” 的高端市场,并带动中端市场的回归,4 年内传统推杆式、立式吸尘器市场规模增长约 19 倍,且 2,000 元以上产品的销量份额从 2015Q1 的 18.4%持续扩大到 2017Q2 巅峰 时的 66.7%。

2019 年,吸尘器行业“推杆式+机器人”稳定*轨双**路径进一步清晰化,在吸尘器整体市 场失速的大环境下,价格战促使其他落后品类淘汰进程加速。比之 2018 年,推杆式市 场份额同比提升 3 pct 至 31%;而扫地机器人则维持 46%的占比。同时,受品类结构调 整及品牌间竞争加剧等因素影响,吸尘器各品类均价全面下调,其中,扫地机器人品类 价格跌幅较小;推杆式产品均价下滑近 8%,体现了众多品牌在传统主流赛道中的竞争 形式;而立式吸尘器作为推杆式的前身,经历了最大幅度的降价出清。

此外值得关注的是,推杆式吸尘器与扫地机器人在未来共存发展的同时产品方向上或有 所融合:戴森、添可、松下等高端品牌在 2019 年均推出了带有识别地面材质、调节电 机转速的智能化产品;2019 年戴森 V11 系列首次内置了动态负载传感系统(Dyson DLS),在高扭矩地毯吸头、V11 数码马达及电池中嵌入三大微处理器,实现在不同材 质地面之间吸力的自动调整;同时吸尘器尾部装配了液晶屏,能智能显示运行模式与机 器状态。虽然对比科沃斯等扫地机器人厂商的技术发展进度,现阶段 V11 的地面识别功能尚显基础稚嫩,但戴森近年来在人工智能领域投资加大,未来在产品上搭载更多智能 模块值得期待。

(2)助成以节庆大促为发力点的销售节奏
作为单价相对较高的可选消费品,我国吸尘器行业在全年销售节奏方面具备和其他小家 电品类较为类似的特性,即较为依赖“618”、“双 11”、“双 12”等线上促销活动的拉 动,其中“双 11”集中爆量现象显著。奥维云网周度推总数据显示,2017、2018 年双 十一促销周(W44-W46)销售额分别占据全年的 17.65%、19.33%。

具体拆分 2019 年 11 月期间分价格段的产品可以发现,促销背景下中高端机器人与推 杆式产品需求均有明显放量。已知 2019 年全年除机器人外其他品类均价皆不足千元, 并按往年促销力度假设机器人与推杆式的折扣分别为-10%、-20%,那么机器人与推杆 式约半数销售节庆前价格分布在 1,100-2,200 与 1,875-3,750 元,即消费者在大促季购 买的均为节前标价较高端的款式。纵向观察 2018 至 2019 年零售额结构的变化,机器 人与推杆式最大幅度的扩张均出现在中高端价格带,一定程度上验证了大促期间的需求 源于降价拉动。


在电商节庆大促期间,基于公司让利、电商平台费用支持(如 2019 年天猫“百亿补贴”) 以及相对较高的产品原价,戴森产品均价直降空间在 600-800 元之间,低配 V7 产品预 售到手价下探至 1,999 元,使得产品在“双 11”节点上具备较高性价比;此外,吸尘 器可选消费的属性在时间维度上也为促销季的集中消费行为提供了可能;通过 2018、 2019 年“双 11”戴森屠榜的实际表现也可以印证消费者对于促销激励的反应较为积极。

戴森在“双 11”期间降价出击无疑给其他竞争对手施加了较大压力,在此背景下推杆 式品类在促销季期间均价进一步下探,2019 年 11 月推杆式吸尘器线上均价同比降幅高 达 13.4%,为除了除螨仪之外的各品类降幅之最,体现了品类内部戴森主导的充分竞争; 国产品牌主力款降价幅度 20%-50%不等,实际售价多在千元左右波动,利润空间受挤 压较为严重。

(3)助成国产品牌“避其锋芒、深耕中低端”的格局切割
2016 年,戴森无绳推杆吸尘器 V 系列问世后,推杆式吸尘器产品力大幅提升,高端市 场被迅速打开,其后 2017 年下半年起,戴森继续推出 V8、V10,且莱克也推出面向高 端市场的魔洁系列;但值得关注的是,随着 V 系列的推陈出新,戴森在主导高端市场增 长的同时在中端市场也取得了卓越的竞争力,在此背景下,美的、海尔、小狗等品牌虽 然纷纷升级传统推杆式产品,但均选择避开高端强者,直接瞄准中端的产品定位;2019 年 Top5 品牌中,国产品牌的份额增长几乎全部来源于 1,500 元以下市场。

从各品牌产品线布局层面来看,戴森产品定价基本均为 2000 元以上,且逐步在向两端 延伸,即高端更贵、低端下探;其余品牌纷纷避其锋芒,主动在中低价格段寻找空间, 竞争指向 2,000 元以下价格段市场;同时,结合中端市场复苏、落后产品加速淘汰的行 业环境,各主要市场竞争者也在持续推进产品升级,抬升低端产品定价至千元级别。

总得来说,戴森作为全球最专业的吸尘器制造厂商,俯身入局后,对中国这片新兴市场 的影响及其深远:吸尘器本非中国家庭的必备家电品类,在以英美等国为代表的西方发 达国家基本实现户均普及的背景下,地毯与地板、大跃层与小公寓等中西住居环境差异 的确为国内市场的孵化带来了一定难度,国内目前吸尘器仅略超 10%的渗透率也一定程 度上反应了产品普及仍处于初期;然而戴森从创始之初便极为关注全球各市场差异并持 续致力于提升产品性能,V 系列无绳吸尘器以种类丰富的刷头、轻便灵活的外观,最终实现了对亚洲家庭清洁环境的优良适应性,打开了传统品类的发展天花板,并使得吸尘 器行业最终呈现出“推杆式+机器人”并驾齐驱的发展态势;与此同时,强者引领的充 分竞争使得产业格局转型与结构优化进程明显加速:低劣品牌被迅速淘汰,高端产品性 能竞赛白热化;智能物联成为标配,时尚设计屡创爆品;中国家庭环境清洁复杂、精细 的需求被更多创新性的细分品类逐渐填补,并共同推动国内吸尘器行业实现亮眼增长。

扫地机器人:产品革新不足,市场卡位失利
与强势的推杆式无绳吸尘器相比,扫地机器人是戴森当下竞争力较为羸弱的领域,淘数 据全网线上口径下戴森扫地机器人销量份额仅为 0.03%。扫地机器人虽然被定义为吸尘 器行业中的新兴品类,但戴森早在 1998 年便已立项研发,属于当之无愧的市场先行者; 戴森于 2001 年发布了原型机 DC06,但由于产品“体积、续航和 AI 方面的表现不够完 美”,且配置过于昂贵致使产品难以大面积推广,最终未能上市。其后的十年间,由于 AI 视觉技术攻坚进度缓慢,以及需要不断调整软件架构以追赶智能手机的发展,戴森一 直没有推出成熟的扫地机器人产品,缺席了该品类的引入期;直到 2017 年与 2019 年, 品牌最终上市了 360 eye 与 360 heurist 两款成熟产品,硬件方面配置了戴森优势项目 气旋结构、数码马达与软绒滚筒吸头,在定位巡航性能方面则与市场主流的进化路径保 持一致,两代产品分别采用了图片视觉定位与红外激光定位技术。

戴森硬件及品牌优势并未能助公司在扫地机器人领域取得理想成绩,究其原因,产品革 新程度及市场卡位时点影响或较为关键。早于 2014 年 9 月,戴森 360 eye 扫地机器人 产品便已发布,原定次年春季上市,但为了平衡不同地区用户习惯,公司推迟了原定上 市时间,重新设计程序以解决机器人在亚洲公寓式住宅玄关处爬坡难的问题;直到 2015 年 10 月产品才终于在日本上市,税前零售价高达 14.90 万日元(约合 1,230 美元);其 后,戴森又进一步推迟了产品在欧美等国家的上市时间直至 2016 年年中;而对于中国 市场,360 eye 又特别设计了马达调校的软件功能,降低了运行噪音,最终上市时间为 2017 年 5 月,零售价为 6,490 元。而当时的中国扫地机器人市场已经经历了 2013-2016 年的爆发增长,主要市场参与者早在 2013 年之前完成进场布局,科沃斯、iRobot、小 米成为市场龙头在各自价格段内完成了市场份额占位,零售额 CR3 达 68.82%(详情请 参阅《家庭服务机器人行业深度研究:千里之行,始于足下》)。

在戴森 2017 年进军中国扫地机器人市场之际,科沃斯作为行业龙头,销售额占比已高 达 46.65%,其主力机型为售价 1,299 元的高性价比产品 DD35,当年所发售的高端机 型为售价 3,999 元地宝 9 系 DG3。对比戴森与科沃斯的产品可以发现:戴森 360 eye 定价远高于科沃斯同期旗舰款;外观上,戴森机器人相对更高,与流行的“贴地”造型 相比略显笨重;基础功能方面,戴森续航短、噪声大,定位信号输入方式落后于龙头, 且不具备湿拖功能;此外,戴森对扫地机器人“先是吸尘器,再是机器人”的定位与其 他行业参与者“科技智能小家电、高频浅度清洁”也存在一定偏差;即便清洁力的确为 核心性能指标,但退一步讲,360 eye 吸力指标仅为 V 系无绳吸尘器的 1/5,产品力层 面难以支撑其比无绳吸尘器更高昂的定价。
2019 年 7 月,戴森发布了第二款扫地机器人产品 360 Heurist,在全面变革了定位输入 方式与路线规划运算逻辑的前提下,定价维持在上一代产品的高位不变;从淘数据全网 销售口径来看,随着新品发售,戴森在该子品类的累计销售量份额从 0.02%左右小幅上 升至 0.03%,销售额份额从 0.07%上升到 0.11%,产品推广仍任重道远。由此可见,在 扫地机器人品类上,戴森以往的传统优势——对极致性能的追求、以及适应全球不同市 场偏好差异——反而拖累了切入市场的最佳时机,产品上市不断跳票,错过了全球各地 区需求放量的高峰期;且产品上市之后,无论从定价还是主打的营销卖点,戴森产品都已与同期行业龙头所引导的趋势有所偏离;该品类对于公司后续向科技消费领域探索具 有一定的反思意义。

此外,清洁电器中的除螨仪与车用吸尘器,作为吸尘器衍生品类,近年来部分需求被无 绳吸尘器以“变换刷头组合”的方式吸收;2019 年 2 月至 2020 年 1 月,淘数据全网口 径下除螨仪市场规模约9亿元,销售量CR5为46.44%,百元级低价产品充斥线上市场, 全行业均价约为 280 元;反观戴森,定价与市场主流分化显著,V7 Mattress 与 V7 Trigger+两款产品自上市以来价格维持在 1,500-2,000 元,成交均价为 1,544 元,锁定 的潜在消费群体较明确;我们认为对戴森的意义主要在于完善产品线布局,提供轻奢产 品“门槛效应”所需的低价“入门款”,从而引导、培养购买力较低群体的消费习惯。

个护类:轻奢&爆款,成就明星业务
Supersonic 电吹风于 2016 年 4 月全球发布,8 月在中国发售;DysonHair 官方微博账 号于 2018 年 8 月开启,两个月后 Airwrap 卷发棒在国内上市。截至当下,12 个月统 计期间内个护产品已占到戴森总营收的 38.45%,成为继吸尘器后第二大收入支柱; 市场空间层面高成长性、竞争格局层面高市占率的特点使得个护类产品成为戴森当之无 愧的“明星”业务。

“轻奢”是戴森个护产品的第一属性:在各自细分子行业竞争中,戴森电吹风、卷发棒 均价分别为 2,305 元、3,658 元,为市场整体均价的 17 倍与 36 倍。在高定价带动下, 戴森在电吹风与卷发棒市场中销售额份额分别排名第一(26.31%)与第二(12.21%)。

“爆品”是戴森个护产品的第二属性:2019 年“双 11”期间,戴森电吹风、卷发棒单 SKU 销售额在各自细分行业中占比分别为 62.9%、35.8%,再次验证了我们对小家电行 业的“可选消费+产品力+口碑营销=爆品”的经营逻辑(详情请参阅《家电行业 2020 年度策略报告:景气弱复苏,向确定性要溢价》)。对于戴森个护产品而言,营销环节赋 予了产品“时尚”、“专业”、“奢侈”等丰富内涵,扩展了营销空间,辅以性能与工业设 计方面的优秀产品力,“爆品”属性的延续性较强。

横向对比戴森现有的业务组合,以吸尘器为代表的清洁类业务销售贡献接近 50%,且市 场空间与竞争地位的高确定性决定了业务后续对运营投入的需求相对有限;反观电吹风、 卷发棒等个护类产品,当下销售贡献已接近 40%,凭借“她经济”市场的崛起和激进的 份额扩张,并基于戴森在产品层面研发及专利等协同优势,个护类产品或将成为公司下 一步重点培育的业务且发展前景可期。

综上所述,戴森吸尘器从第一款产品开始,在精简 SKU 的道路上每一步都能推出颠覆 行业的爆品,以科技与美学融合的极致体验收获全球市场的追捧;并且在吹风机等个护 品类,戴森也一直坚持“轻奢”定位,紧握高端定价权,同时还保持着品牌认同的历久 弥新,持续将产品卖给更广泛、更年轻的群体。那么如何理解戴森在市场广度与定价高 度双重维度的成功?我们认为,戴森的核心竞争力主要源自“典型范围经济”与“一流 品牌运营”,两大护城河中前者支撑了公司以产品线扩展为核心的市场空间开拓步伐,后者则强化了“黑科技”品牌定位高溢价的合理性;无论是工程师图纸上的“黑科技”, 还是营销人员口中的“黑科技”,都是戴森今日的成功的重要基石。
典型范围经济:品类持续延伸,开拓市场空间
戴森的产品线拓展思路符合微观经济学“范围经济(Economies of Scale)”的典型特 征:产品的平均单位成本随着产品品类范围的拓宽而降低。具体来说,从吸尘器到电风 扇,从吹风机到电动车,戴森系产品均享有同一种核心部件——数码马达,故研发成本、 制造成本均可得到有效的分摊。更重要的是,数码马达技术的强可移植性还为戴森的品 类延展创造了无限空间。正是这些或有形或无形的优势,支撑着戴森持续投入研发背后 的逻辑,也使得创始人“疯狂科学家”的个人特质最终绵延成戴森独特的企业精神。

研发投入远超同行,专利储备成果丰硕
据戴森官方披露,2018 年戴森每周直接用于研发的资金为 700 万英镑(即每年超 3.5 亿英镑),公司成立至今已投入 25 亿英镑用于新技术开发。在项目分配方面,数码马达 是目前累计投入最高的项目,金额超过 3.5 亿英镑,其研究进展先行于全部其他产品。 2014、2015 年左右,戴森公开的研发支出占收入比重稳定在 12%左右,其后几年,根 据多渠道推算12,预计公司整体研发支出占比已提升至 15-18%,可基本比肩美股药企 龙头13;相比国内同业公司,身处同一赛道的莱克研发投入占比为 4.17%,与戴森差距 较大,其余家电企业研发投入占比均不及 4%;且从研发人员数量来看,2019 年戴森科 学家与工程师共 5,853 人,占员工总数约 45-49%,明显领先于国内小家电企业。

在技术保护方面,戴森采取典型的“专利先行,业务随后”策略,即在进入新市场前 2 年左右在当地布局专利:截至 2020 年年初,戴森在全球范围内公开专利总数为 7,526 项,合并同族后则为 2,847 项,降级现象明显说明戴森在世界主要市场都进行了大规 模同族专利申请,提前进行布局。2010 年起,戴森专利数量开始井喷式爆发:本部英 国每隔 3 年左右便会迎来一次小的爆发,叠加以中国为代表的东亚市场的开拓和跟随效 应,专利数量随之穿越英国本土研发周期,全球范围内呈现持续增长趋势。从国别具体 来看,2010 年中日韩三国公开数激增,其中尤以中国为最,专利公开趋势与英国本部 亦步亦趋,滞后期约为 1 年。

软、硬件齐头并进,核心技术引领行业
核心技术之一:改进空气动力结构形态,克服吸力减退
在戴森发展史上,第一个核心技术是 1980 年代公司创始人詹姆斯·戴森发明的“双重气 旋式结构”,主要解决吸力减退问题。该技术是自 1901 年真空吸尘器品类被发明后技术 上的首次突破,号称“吸力不减退”:气旋低压产生的离心力将空气中的灰尘颗粒甩到 一侧,干净空气在另一侧,于是传统尘袋被双气旋仓替代,大颗粒灰尘滞留堵塞尘袋的 情况不复存在,吸尘器吸力的持久性大幅增加;除此之外,还系统利用了两个速度不同 的气旋来处理不同大小的灰尘颗粒,小颗粒灰尘也能被加速气旋精确吸拾,吸尘器的效 率进一步提升。其后,戴森又对“双重气旋结构”进行了一系列升级,主要是通过增加 气旋的数量与体积来增加吸力;升级版“Root Cyclone 多圆锥气旋集尘技术”被应用 在 DC07 之后乃至 V 系列的吸尘器产品中,吸力较初代双气旋效率提升 45%,拉动了 整个吸尘器品类的性能突破。

在空气动力结构形态改进方面,第二个关键技术即为“Air Amplifier 空气倍增”技术。 该技术的第一个难点是“设计引擎基座的孔径、螺旋桨形态”,空气被吸入该基座内部 后,穿过适当孔径的小口,经过气旋加速器加速,增加空气量并提高转速,从而制造出 适当的风力;其后,第二个难点是“设计出环形内唇式的缝状出风框”,空气经过 1.3 毫米宽的出风框后被向外高速吹出,由于“康达效应”气流会贴合着下方倾斜 16 度 的曲面行进,带动风扇后方的空气一起喷出,形成“牵引”,然后从出风框喷出的空气 与被牵引的空气一同穿过风扇圆环,由于流体粘性,周围空气也随之被带动吹出,形成 “夹带”。经过层层放大,以风带风,风扇吹出的实际流速增大了 16 倍左右。空气倍增 技术的成熟直接开启了戴森除吸尘器以外最重要的产品线——无叶风扇系列(包括后续 的无叶电吹风等产品),使戴森系送风类产品在外形设计、风力制造与风速调配、能量 节约方面,均卓然领先于市场。

戴森基于上述技术创新对产品结构形态进行改进,在大幅提升产品功效的同时,并未在 成本方面造成太大压力;以近期的无叶风扇系列产品为例,生产工艺方面,虽然相比传 统风扇增加了许多创新技术,但这些变化主要体现在出风框的设计、制造、配置等结构 设置环节;对于原料的供应、制作工艺、质量控制方面,未增加额外的工序。事实上, 从初代机 CD01 开始,为了控制成本、减轻自重、迎合工业设计三重目的,詹姆斯·戴 森便有意识地将电机以外所有可能的部件替换成塑料材质,并全部在东南亚进行生产、 组装,以减轻制造成本压力。
核心技术之二:数码马达升级,实现无绳化
戴森的第二个核心技术出现在硬件改进上:数码马达,在进一步提升吸力的同时,直接 促成了产品形态的飞跃——无绳化。在无绳吸尘器问世前,传统吸尘器笨重、噪声大, 限制其使用感受的原因主要是碳刷马达的效率低下,吸力和轻便不可兼得。2004 年戴 森研制出了第一代高效数码马达 V1;5 年后,V2 数码马达转速达到了每分钟 104,000 转,是传统碳刷马达的三倍,体积却只是其 1/3;当马达足够小、足够轻,就可以脱离 地面、被拿在手中,从此不再受电线束缚;由此 2011 年戴森第一款无绳吸尘器 DC35 应运而生。

从 1999 年开始研发数码马达以替代碳刷马达至今,戴森已投入超过 3.5 亿英镑在此技 术;公司在数码马达的跑分迭代上充满了竞技精神,“更快、更小、更轻”,近 20 年内 戴森共研发 8 款马达应用于主流产品。在转速指标方面,V10 马达已接近家用所需功率 的上限,接下来的研究任务更多体现在力、声、光、电等跨学科属性的均衡性创新上; 例如,Supersonic 吹风机所用的 V9 马达首先是体积缩小到可以放在手柄中,但产品“超 音速”名字的由来,在于工程团队将马达的叶片数量从 11 片反升至 13 片,使得马达的 噪声升高至 50,000Hz,超过了人耳(乃至宠物)能听到的频率范围(20-20,000Hz)。


对戴森产品开发而言,数码马达的升级意义主要体现在以下两个方面:其一,持续提升 戴森手持推杆吸尘器性能,保持领先竞争优势;其二,吸尘打扫范围极大解放,从地面 向上,配合多种刷头,可清洁家具表面、墙面、天花板,并催化出更多细分品类,如车 用吸尘器、除螨仪等等。

此外,因为代工厂无法满足 V2 马达开发阶段在材料创新、设计调整、技术保护等方面 的要求,2007 年戴森开始自建生产线,目前数码马达全部由新加坡 West Park 生产, 该生产园区已实现了高度自动化,零件从意大利、德国采购,机器人生产线由日本平田 机工株式会社耗时 1 年研发定制。自动化的优势在于,一方面,人力成本较代工时期 降低约 30%;另一方面,研发工艺的进步进一步降低了用料成本;例如,类似于前文提 到的戴森使用塑料材料替代金属以减轻产品自重、节约成本,在West Park 启用之后, 数码马达中以塑料粘和替代螺丝钉连接,数码马达由 22 个零件组成,内部构造十分紧 凑,要求零件的粘合必须非常精准且不能有胶水溅出,这也使得机械臂的自动化生产成 为必要,同时全自动化生产线的规模经济更为显著,将进一步强化戴森成本控制方面的 竞争优势。
技术研发驱动,从专利布局看品类拓展
结合前述的核心技术优势,便可对戴森品类拓展驱动力一窥究竟;品类拓展是小家电企 业实现持续发展的普遍策略,对于戴森这种坚持精简 SKU 策略的品牌来说,通过梳理 其发展历史可以发现,公司并未跟风市场、短期大范围扩张产品线,反而存在一些状似 “跳脱”的推新决策,比如2000年的洗衣机Contrarotator、2016年的吹风机Supersonic、 2018 年的电动车以及卷发棒 Airwrap 等。我们认为,通过对戴森的专利进行分析可以 更好地梳理品牌技术演进路线与产品拓展规划,因为从已公开专利分析中,不仅可以看 到技术热度较高的已上市产品,还可以看到一些技术已基本成功但出于某些原因没有上 市推出的产品,这些未上市产品补全了公司产品线演进的版图,有助于我们更好地理解 品牌的思路,进而预测品牌未来的潜在发力点。
在此我们通过 incoPat 专利数据库检索戴森品牌的主要研发实体(包括 DYSON LTD、 DYSON TECHNOLOGY LTD、NOTETRY LTD、ROTORK CONTROLS)的全球专利 申请、公开18情况;截至 2020 年 1 月,戴森全球范围内公开专利有效样本总数为 7,526 项。将专利的 IPC 分类号(小类)进行合并同族处理并按首次出现的日期进行排序,我 们得到了下图:纵轴为专利 IPC,横轴为该 IPC 历史上第一次出现的时间(为专利公开的时间,申请时间需向前倒推 3-18 个月,而实际开始研发立项的时间则更早),气泡的 大小代表该 IPC 总共出现的次数:

1980s 戴森诞生之初到 1990 年代中期,专利主要对应早期王牌吸尘器产品 G-Force、DC01,主要包括 A47L 代表的气旋装置与 H02K 代表的电机马达。
2000 年 B43L 首次出现,代表一种利用真空原理收集残余物的卷笔刀;在这一阶 段戴森的拳头技术是气旋装置,围绕这一优势,戴森对家电以外领域也进行了积 极研发和尝试。
1999 年,戴森公开了第一个洗衣机专利 D06F,结合 2003 年的 F16F 与 F25D(冰 箱专利)来看,标志着 1990 年代中后期戴森已经从单一的吸尘器研发生产转向冰 箱、洗衣机等主要白电品类的研发;戴森洗衣机 Contrarotator 于 2000 年上市、 2005 年停售,是世界上第一个双桶洗衣机,转速比普通洗衣机更快,试图模拟手 洗衣物时对织料折叠摩擦的动作使衣物更干净。冰箱方面,戴森曾试图研发一种 能“急冻”物体(例如酒水饮料)的冰箱,其通过旋转装置营造低压环境,操纵 流体快速热交换;这一想法最终未形成产品。
2005 年,出现了一个数量较大的 IPC 系列,F04D 代表无叶风扇登上历史舞台, 成为继吸尘器以来最重要的产品大类;F04D 非变容式泵(即无叶风扇基座上方弹 性流体的泵送装置)联合 2008 年 F04F 喷射泵、2012 年 B05B 喷嘴装置(即无 叶风扇的缝状出风口)组成了无叶风扇的技术核心;2009 年 F24F、2012 年 E03C 等 IPC 为无叶风扇添加了更多现代功能,如空净、加湿、制冷制热等,逐渐发展 壮大成为一个完善的“环境电器”族群,至今在戴森打造智能化家居环境的战略 中占有重要地位。
2006 年,A47K 系列代表干手机这一新产品;在加速送风、缝状出风等具体的技 术方面,干手机研发的相关经验为无叶风扇提供了较好铺垫;2009 年,搭载 V4 数码马达的 Airblade 问世,主要面向商业场所与医疗场所,并成为第一款人们可 以在公共场所里体验的戴森系产品;在后来的 Supersonic 渠道铺设中,戴森专门 开辟商用场所通道(理发店)进行产品定制与宣传,“以商促家”成为戴森的惯用 操作;直至今日,戴森依然在推出新的干手机产品,结合当下对“抗菌”功能的 关注,试图培养消费者新的清洁习惯,促进该品类的渗透。
2007 年,A47J 专利首次涉及厨房小家电,具体产品为具有研磨、挤压、加热功 能的一体式咖啡机,可以合理推测其设计是围绕电机马达展开的;2008 年,F24C 所代表的流体循环型辐射炉代表着戴森曾在厨电方向进行探索,但相关专利现已 失效,厨电方向或已暂时搁置。
2010 年,A61C 系列 IPC 代表的产品是牙齿清洁装置,专利描述显示该牙具兼有 水牙线与电动牙刷的功能,并配备了电子显示屏;可见电动牙刷为戴森发力个护 领域的第一个品类,甚至要早于吹风机,且专利数量较大,其中包含大量实用新 型专利(主要为外观设计专利),产品或已较为成熟;考虑到已公开的相关专利中 有一部分在 2019 年下半年完成授权,且戴森产品开发周期普遍较长(Supersonic 卷发棒从开始设计到上市的周期为 9 年),电动牙刷或将成为戴森在个护领域的下 一个集中发力点。

2012 年,A45D 所代表的头发干燥装置和卷发、烫发装置,对应产品为戴森网 红产品 Supersonic 吹风机与 Airwrap 卷发棒;结合专利审核周期以及产品宣传资料,预计戴森对于吹风机的研发立项大约在 2005-2008 年之间,即无叶风 扇研发周期的末期;借力 Air Amplifier 技术,戴森通过电吹风产品成功进入个 护领域。
2014 年,F21V、F21S 代表台灯产品所需的照明技术,背后的事件是 2016 年戴森家族产业的整合;杰克·戴森作为詹姆斯·戴森的继任者,其自创公司被 戴森收购,智能调光台灯纳入戴森产品线;Lightcycle 目前作为“戴森环境家 电”的组成部分在售,售价 3999 元。
2016 年,C07C、C07M 代表的是电池技术。2015 年戴森收购美国固态电池 公司 Sakti3,2016 年耗资 14 亿美元建设电池工厂,其技术应用于吸尘器电池 组与电动车动力装置,标志着戴森造车计划“Project E”正式开展。然而, 2019 年戴森宣布由于不能盈利,造车项目终止;另外,2020 年戴森曾公布了 一项可穿戴空气净化面罩/耳机的专利,固态电池或为该产品提供动力。

综上,通过回溯戴森的品类拓展路径可以看出,对马达等技术的掌握赋予品牌极强的跨 品类产品线延伸能力,范围经济是公司品类拓展的核心驱动。一方面,由于品牌的核心 技术“数码马达”有极强的可移植性,辅以品牌多年耕耘所积累的跨力、声、光、电等 多学科研发的经验,戴森的产品线拓展有能力跨越功能型家电与品质型家电的界限,在 多种多样的生活场景中笼络*在用潜**户——通过跳跃到“保有+更新”组合更具潜力的领 域,拓展了潜在的市场空间;另一方面,比起创造全新的品类以创造需求,戴森的研发 风格实质为专注挖掘已有品类的痛点、并以自身擅长的技术提出创新性解决方案,赋予 已有品类新的功能或设计——通过突破品类既有“保有”或“更新”限制,拓展了潜在 的市场空间。

一流品牌运营:极致营销带来“黑科技”溢价
除了产品力层面的领先优势外,戴森深入人心的“黑科技”品牌价值或许是比范围经济 更难以复制的护城河,正如开篇所述,全球范围内的品牌认知使戴森成为类似于苹果的 极少数能将高品牌溢价贩卖给广泛大众的企业之一。从历史维度来看,上世纪 90 年代 起戴森“黑科技”品牌定位所受到的追捧离不开“科技美学”风行的时代大环境,除此 之外,戴森也开拓出一整套完整的品牌运营策略,在宣传、渠道、定价三大维度与“黑 科技”产品相匹配。

广告宣传:“黑科技”形象的塑造
宣传主体:让工程师讲好故事
戴森选择工程师作为品牌代言人,几乎全部对外的宣传采访中出镜的均为工程师,颇具 自豪感地分享产品研发经历;这种策略或受到上世纪 90 年代詹姆斯·戴森在美国宣传 DC01 经验的启发:当时戴森讲述的正是“5,127 次失败”的故事,恰巧迎合了当时美 国方兴未艾的科技美学风尚。至今,詹姆斯·戴森在各个场合中均以“首席工程师”或 “发明家”自居,保持着企业调性的纯粹。同时,企业不遗余力地渲染“工程师文化”: 例如内部举行层出不穷的趣味创意活动、热衷于邀请媒体参观新加坡与英国现代优雅的 工业园区、每年举行 Dyson Institute、Dyson Challenge、James Dyson Awards 等工 业设计大赛吸引人才参与。
广告内容:专注市场科普
在宣传内容的选择上,戴森在“讲解和展示”上下足功夫,对市场进行教育;这一点与 手机等科技消费品厂商的策略不谋而合。戴森微信公号开通至今(2020 年 2 月)的 146 次更新中,83%稿件内容涉及科学普及、技术原理、测试实验,其中部分稿件甚至只进 行了大气粉尘、空气动力、机械原理等内容的科普,未提及主推的具体产品。并且为了 让“黑科技”便于大众理解,戴森使用了许多宣传技巧与创意,总结起来有以下特点: 可视化、有趣、参数为王、类比尖端科技、鼓励参与。譬如 Supersonic 电吹风产品宣 传过程中,戴森的宣传角度之一是“人体毛发研究”结论,意图在从吸尘器向吹风机的 转型中打造“专业”的形象;戴森首先强调研发力度之大“一度造成全球真发市场短缺”, 其后又分别从毛发光反射、吸水性、拉力耐受、温度耐受等角度,展示了研究过程与结 论;整篇宣传稿件角度刁钻、内容新奇,颇具说服力。

投放策略:“精”数量,“准”出圈
较其他小家电品牌而言,戴森的广告投放频率则更加克制与精炼:通过汇总统计戴森微 信公众号 2015 年 2 月开通至 2020 年 2 月的全部稿件,可以发现戴森的平均更新频率 为 12.6 天,每次更新的稿件数量为 1-3 条;相较之下国产小电品牌“美苏九”的更新 频率约为 8 天,每次更新的稿件数量 3-5 条。同时,戴森对所合作 KOL 标签筛选较严 苛,定位更加明晰:戴森对“时尚”、 “科技”、 “设计”元素较为偏爱,同时远离“娱乐”标签, 尚未启用任何明星代言。

在互联网数字营销兴起的广告环境下,2017、2018 年戴森曾以电吹风与卷发棒产品在 舆情节奏控制、圈层突破方面取得现象级的成功。当代营销学界将经典的“AIDMA 消 费者行为模型”进行改良,提出“AIRAS 模型”,在此为戴森的成功提供了绝佳的解释 思路。在此以戴森 Airwrap 卷发棒的“出圈”为例,试推演“关注 Attention—兴趣 Interest —研究 Research—消费 Action—分享 Share”节奏:
2018 年 10 月 9 日,戴森 Airwrap 卷发棒在美国发布;KOL 第一时间关注产品发 布动向;4 小时后,Camelia 山茶花发布微信推文《wow 戴森自动卷发棒来了》;
次日《wow》阅读量超过一百万,KOL 引起消费者“兴趣”使之自主转入“研究”, 百度搜索指数开始上涨;
第 3 日,更多 KOL 为争夺流量而跟进话题,百度媒体指数激增;同时消费者将搜 索指数推至顶峰,首批高净值用户已转入“消费”行动;
第 5 日,短视频环境下消费者即媒体,消费行为带动自发的内容创作与分享,美 妆时尚领域内用户的评测内容大幅拉动媒体指数;随后的一周,消费者在小红书 等专业社区内的更多分享内容逐渐发酵,将产品塑造为具有高讨论属性的符号;
第 14 日,产品引发多层次媒体的二次声量高潮和大量圈层外关注, “BwizU”、“丧 感备忘录”以及站在反面批判角度的“三表龙门阵”这些更具广泛影响力的自媒 体纷纷从 Airwrap 的社会属性参与话题,再次推高媒体指数,彰示戴森的卷发棒产 品正式“出圈”,为美妆圈外的人们熟知。

回顾 Airwrap“出圈”的过程,厂商、圈内 KOL、消费者、圈外 KOL 轮番上阵,共同 成全了 Airwrap“上市即断货半个月”的战绩;实际上 KOL 与消费者之间角色的边界实 则较为模糊,消费者评测内容的影响力或许是整个过程中最重要的力量;此外,产品本 身可讨论属性的丰富程度也是能否成功“符号化”的关键,这些属性不仅支撑着高溢价, 也为圈层外媒体提供了话题土壤;最后,在圈层释放的环节上,如何将这些美妆圈外、 新被吸引而来的潜在消费者真正转化为实际销售?——答案似乎指向戴森已有所耕耘 的销售渠道。
销售渠道:四维立体,全面发力
当前,戴森已建立了四大渠道事业部:线上、线下零售、礼品及专业美发沙龙。对戴森 的线下渠道来说,提供高端体验比销售坪效更重要。戴森国内线下渠道的建设分为两个 阶段:2012-2015 年,香港捷成作为唯一代理商帮助品牌在国内主要城市迅速铺店 400 余家,落户高端百货商场与 3C 卖场,店铺选址毗邻奢侈品鞋包或电子消费品;2016 年至今,戴森着力打造各类概念旗舰店与科技体验店,第一家 Mini Demo Store 开设在 杭州,与苹果亚洲最大官方体验店位于同一商圈,其后陆续在上海、北京、西安、广州 等一线城市开设。事实上,戴森是全球范围内较早运用线下“概念店”策略的品牌,1999年在巴黎开设了第一家概念店;而 2016 年起在国内,戴森对线*体下**验店的实践形式更 加灵活丰富,2017 年“西安新城墙,乘风而来为古都净化空气”城市景观合作、2018 年“戴森吸尘器博物馆”临展装置,均取得较高的关注参与度。

戴森的礼品、专业美发沙龙两大渠道主要服务于个护类产品,有一定创新意义。礼品事 业部负责策划推出情人节、圣诞节、春节限量款产品,为产品赋予“爱”、“关怀”等意 义,进而通过小红书等平台内容创作刺激消费心理。专业美发沙龙渠道则利用专业人员 为产品背书,在线下逐店推广专业版产品,同时加强与时装周、造型师的合作,强化产 品的“时尚”、“专业”属性。

产品定价:两端延伸,明升暗降
定价是品牌定位的支撑,也是促成购买行为的关键因素之一。戴森的产品定价静态价格 带分布体现出“两端延伸”的特点,全面覆盖各类潜在消费者;动态促销节奏体现出“明 升暗降”的特点,精准捕捉核心消费者群体。
静态价格带分布:两端延伸,“贫富”通吃
戴森的产品价格带分布呈现出“两端延伸”的特点:2020 年 1 月京东官方旗舰店全部 在架商品实际售价覆盖 1,500-5,290 元,其中吸尘器产品低端 V7 与高端 V11 售价分别 为 2,090 元与 5,290 元,最高售价为最低的 2.5 倍有余。不同价格档的产品发挥着不同的作用,全面网罗各种潜在消费者:千元以下的除螨仪刷头配件齐全,对吸尘器清理寝 具、家具、地毯、角落等使用场景有一定程度的“替代性”,扮演着轻奢品牌利用“登 门槛心理效应”培养新用户的“入门款”角色;5,000 元以上的最新款吸尘器 V11 与扫 地机器人作为品牌旗舰产品,支撑着品牌定位,成为高净值用户的选择;中低档 2,000-3,000元价格带中包含2016、2017年推出的旧款吸尘器V7、V8,以及Supersonic 吹风机,满足的主要为中产用户。

销售数据显示,中低价格段产品实现的收入是支撑公司业绩的中坚力量。戴森内部吸尘 器 SKU 横向对比最主要特点即“价格弹性显著,销售量随单价下降而上升,高性价比 产品充当现金支柱”。总体来看,吸尘器品类市场展现出较强的消费分级属性,戴森作 为高端头部的火爆验证了这一现象,但在品牌内部,高价产品的销售拉动力却较为有限 ——若以“最新系列中的低配版”V11 Fluffy & V11 Complete 来代表高端 SKU,则需 求曲线头部微翘,勉强呈现出消费分级状态下的“M 形”,代表消费者对于智能化等次 要性能有所追求,但并不比价格属性弹性更敏感。

动态促销节奏:明升暗降,促成购买
戴森的动销节奏呈现出“明升暗降”的特点:新款高价、老款降价,在旗舰款价格逐代 走高的表面形势之下,通过灵活操控老款促销节奏,将吸尘器产品价格地板阶梯式下拉 至千元级别。V7、V8 系列的频繁促销直接促成了核心用户的消费行为,最终成为品牌 市占份额扩张的利器。
而从“双十一”这种集中消费节点中则更易观察戴森动销力度与市场反应:2019 年双 十一,在电商平台“百亿补贴”加持下,戴森较科沃斯促销折扣更大、老款更热销,屠 榜的三款产品 V8、V10、V7 均价较平峰期降幅分别为 15.7%、12.2%、19.0%,均价 同比分别为下降 15.9%、1.9%、21.3%。促销的拉动效果与消费者对低价产品的偏好再 次验证了戴森吸尘器的价格弹性属性。
唯有“高定价”才能支撑“高定价”
在对戴森品牌运营护城河进行总结之际,仍要重申技术护城河的基石地位;对戴森而言, 研发风格决定了产品力提升不会为市场所胁迫,营销活动的各个环节均服务于“高研发 成本、高性能体验”的产品本身;尤其是广告宣传环节,“黑科技”品牌形象的打造是 以技术进步为前提条件的:研发探索为科普宣传话术提供了素材、跨品类能力的增强给 戴森打上了时尚的标签、技术的进步直接改进了产品的工业设计……尔后,销售渠道同 时给信息传递给消费者的过程提供了精准的时空条件,而定价环节最终从“高定价”与 “拉动价格下探”两个维度,在支持品牌定位的同时有效促成了关键消费者的购买行为。
总得来说,立足定价这一关键环节,戴森以最终 3-8 倍于竞争对手的均价实现了“黑科 技的高溢价”,为企业运营留足了利润空间,进而反哺价值链的各个环节,进一步加宽 企业护城河——无论是范围经济中对高额研发经费的依赖,抑或是品牌运营中细致技巧 与话题声量,唯有“高定价”才能支撑“高定价”的逻辑都对品牌的价值闭环作出了合 理解释。

戴森发展的潜在桎梏,中国小家电的潜在机会
“范围经济”与“品牌营销”分别从“市场广度”和“定价高度”为戴森塑造了极强竞 争优势,那么戴森的两大护城河是否绝对不可逾越?答案或并不是肯定的,虽然戴森的 产品实力显著,但在下一步发展方向的选择以及研发推新节奏把握方面,戴森也并非白 璧无瑕,在此之中蕴藏着的潜在机遇或值得中国小家电企业重视。
吸力性能溢出,国产品牌“智能化”有望赶超
戴森的当下最迫切的隐忧是下一代无绳吸尘器发展方向的选择:马达性能提升带来的吸 尘器性能边际提升变小,吸力作为品类的根本性能,发展至 V11 系列已有所“溢出”。 首先,必须承认的是,戴森在核心吸力性能方面仍领跑同业,国产品牌技术尚有进步空 间;中国消费者协会报告显示,戴森在核心吸力指标方面仍领跑同业,国产高端品牌如 莱克、鲨客仍有提升空间;但另一方面也应注意到,2018 年年初上市的 V10 系列一年 半之后跑分仍能保持领先,且结合实际销售情况所体现出的“低价产品为销售主力”, 可得出结论,V11 所代表的吸力性能旗舰对实际收入的拉动力较为有限。

同时,西方成熟市场比国内更早步入对除吸力外其他性能的追求阶段,戴森开始遭受一 定质疑;较为典型的事件是 2019 年美国《消费者报告(Consumer Reports)》将戴森 V 系列从推荐名单中除名,问题直指电池容量衰退问题。戴森品牌内部显然也意识到了 继续发展电机、提升吸力这条路径的局限性,近年来研发方向已从单一的硬件提升转向 跨学科(声、光、电、材料、智能化)应用的开发,但目前 V11 所实现的智能功能还有 待完善,新技术发展尚未取得明显突破。
对于国产厂商来说,吸尘器品类的吸力性能天花板或已触顶,领跑者已放慢脚步,有望 逐步实现赶超;更令人振奋的是,对于新性能,如智能化判断清洁环境与家居物联等, 国产品牌(如科沃斯、美的、海尔)甚至更具比较优势。故而,在产品性能提升可期的 前提下,对于莱克、鲨客等产品力已经较强的国产品牌,当下更应补足的是“产品运营” 的短板;品牌形象设定可另辟蹊径,小熊的“萌系”、美的及九阳的“IP 联动”,都提供 了可以参考的范式。
品类推新迟缓,国产品牌积极挖掘细分市场
戴森另一个隐忧在于其精品化研发风格导致的推新节奏迟缓;前文已系统论证,戴森的 品类拓展能力极强,本已切中小家电企业增长的核心逻辑;然而,在从技术向产品转化 的环节上,对性能的极致追求以及对全球市场消费习惯的兼顾调整,致使研发周期过长。 自卷发棒之后,戴森的推新策略主要为现有产品线的延伸升级,近两年尚未出现新的革 新性产品;2020 年 3 月,戴森上市了个护领域新品 Corrale 美发直发器,主打加热面 板可适度柔韧弯曲、可切换无绳模式,但这种程度的创新未能支撑 3,500 元的高定价, 市场讨论度较低,难以延续吹风机、卷发棒万人空巷的盛景。可选消费的购买模式要求 企业品类拓展决策更灵活,戴森新品类对市场的冲击力存在不确定性。
从戴森的产品研发理念出发可以更好地理解公司推新的源动力;参考品牌创始人在自传 与公开场合的发言可以总结出,戴森的品类拓展决策为明确的“技术导向型”而非“市 场导向型”,即新产品是旧技术提升融合之后的结果,推新基于现有技术的极限,而非 当下市场需求的感召。

在研发的实践过程中,“技术导向型”研发风格指导下的研发实践体现出“适当淡化用 户需求与注重用户体验并存”的特点,即戴森在前期市场调研上所花费的精力相对较小,更多的消费者调研被应用于后期测试环节(Users Trial)中,以验证工程师的想法、完 善产品的功能。在戴森 Contrarotator 洗衣机的案例中可以看出,其研发洗衣机的先决 条件在于公司马达性能在世纪之交的几年中大幅提升,且洗衣机是一个日常生活中最普 遍被使用的家电品类。比起“双桶洗衣机是否能颠覆整个品类”这种充满激情的想法, 当时的洗衣机保有量与渗透率并不是影响戴森管理层决策的重点。其后,工程师与消费 者的接触集中在观察、调查不同生活背景、年龄、性别和洗涤习惯的人对现有技术的想 法,以及他们“是如何将衣物洗干净的”。而在 Supersonic 吹风机的案例中,吹风机 的研发契机是 V9 马达体积上的大幅缩小,以至于吹风机产品的工业设计形态与握持力 学得以有所革新,而后期测试过程中“1,600 千米真人头发得出的吹风机真相”对头发 弹力、光反射、吸水、温控等略微超常识的细节进行了大量测试。可见,在这些产品研 发设计的流程中,戴森关注用户甚于关注市场;关心如何为消费者带来超出预期的产品, 但前期的针对于现有市场需求的调研在一定程度上是不够充分的。

观察这种“测试密集”研发方*论法**二十年来实施的结果,戴森在传统消费品领域无往而 不利,因为极致的性能体验不难赢得消费者的口碑;然而,高举着“转变成为一个真正 的科技公司”的战略旗帜,戴森反而容易在科技消费品类中失利——充分开展测试的 代价是戴森产品研发的周期普遍过长,产品迟迟难以推向市场的做法实际与当下科技消 费品以“最小可行性产品(Minimum Viable Product)”进行“试错迭代(Trial and Error)”的实践潮流有所相悖。
具体地说,戴森第一款吸尘器从开发到生产花费了 6 年,扫地机器人为 17 年,吹风机 为 5 年,卷发棒为 6 年……研发周期较长的原因,除了对性能的极致追求,还有戴森对 全球范围内不同地区用户习惯的调整:例如,扫地机器人针对亚洲公寓式住宅的玄关台 阶爬坡进行了重新编程、吹风机产品不仅测试了不同人种头发的特质、还曾在*藏西**地区测试了风压表现。用来支撑长周期研发可行性的逻辑除了产品性能总能实现颠覆性的提 升,还在于选择开发品类的时候,戴森往往针对大众最普遍、最基础的传统消费品,从 而大大增加了市场容错性。然而,当遇到技术变革或者盈利模式创新较快的品类的时候, 这样的产品研发逻辑便会减弱,致使戴森不能适时切入市场(譬如扫地机器人),遭遇 埃里克所谓“昂贵的失败”。

相较之下,在坚持“品类拓展”发展模式的同时,中国小家电品牌借助互联网红利,对 细分需求的捕捉与反应速度优势较为显著。近年来中国小家电市场细分品类扩张极大丰 富,目标人群与目标需求更加细化;美九苏为代表的龙头强者恒强、格局不改,小熊、 摩飞等创意小家电新秀纷纷参与挖掘共赢增量。(详见《家电行业 2020 年度策略报告: 景气弱复苏,向确定性要溢价》)故而从整体小家电市场格局来看,短期内戴森的高端 市场地位仍难撼动,但长期来看,精简 SKU 的推新路径能否继续产出“爆品”赢得市 场份额具有不确定性;反观国内厂商,立足本土持续丰富产品线,未来受益于大众市场 扩容值得期待。
(报告观点属于原作者,仅供参考。报告来源:长江证券)
获取报告请登录未来智库www.vzkoo.com。
立即登录请点击: 「链接」