阿那亚的用户运营
阿那亚黄金海岸社区是一个全资源滨海旅游度假综合体社区,坐落于河北省秦皇岛昌黎县黄金海岸中区。品牌口号为“人生可以更美”。

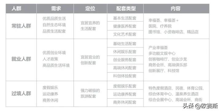
- 定位
“阿那亚”一词来自梵语阿兰若Aranya,意指“寂静处,空闲处,远离处,躲避人间热闹处,修行处”。
客户定位
角度1: 秦皇岛对于北京人,乃至于整个北方,都有着非同寻常的意义。在上个世纪八九十年代,能去秦皇岛的海边过暑假,成为了每个北京学生开学后值得炫耀的谈资,也在多年后成为了他们心底一抹独特的回忆。阿那亚将这一缕回忆再次唤醒,还有“面朝大海,春暖花开”的情怀。在海边有一栋属于自己的房子,带着家人和孩子一起重温当年的感动。这批人被定义为阿那亚的目标客群,在阿那亚的营销策划中,他们的名字是“北京中产”。
角度2 : 最初阿那亚的目标用户定位是以50后、60后为户主的“北京男人后花园”,而后他发现,这些“有闲有钱”的阶级很难被什么打动,于是就有了新的目标定位——80后新中产阶级,这些人在精神上更容易狂热于一种情怀和追求,但不妨碍他们追逐名利和社会地位。阿那亚的品牌总监田总说,“我们主要从精神维度来定义客户。
也就是说,阿那亚对北京人来说,财富和价格不重要,对人生和生活有着不同寻常的理解与追求才重要;谁认同我们倡导的这种价值主张,谁就是我们的目标客户。” 纵观四大一线城市,也就唯独北京由于地理原因,北京中产很难看到海,但他们从未放弃过对海的追求。数据统计,每年去北戴河旅居的北京人占比高达52.3%。
因此,阿那亚目标客户核心集中在35至45岁,聚焦于北京东部CBD、七零八零后、工作十几二十年,事业有成,孩子在2-10岁之间,对生活品质和精神层面有更高追求这一部分人群的身上。
新晋北方中产的安乐园—— 阿那亚于新中产,正如北戴河于老干部。 阿那亚这种海景社区恰好掐中了北京中产的文艺情怀点,他们渴望逃离大都市,又考虑到安全和省力的理性需求,“北戴河+三里屯”的组合就是最佳选择。
阿那亚之于北京中产,正如莫干山之于上海中产。 莫干山的爆火,也在某种程度上映衬了海派文化的审美价值取向——背后同样不缺“远离喧嚣”“贴近自然”的伊甸园意味。 如果不是北京,不是40岁新贵,未经人生历练,不身处文化之都,大概也不会以更高的价格为精神文化的诉求奢侈买单。阿那亚以主打“情怀”+“温度”、“始于旅游、终于社区”的社群营销为项目运营理念,以“精神社区营造”、“轻资产运营”入手,开始全面转型。


从传统开发商转型“生活方式的提供商”
“服务才是阿那亚的未来。”马寅考虑的不是“我做了这些到底能多卖出几套房子”,而是“我做了这些用户到底满不满意”。 在消费者生活价值观和消费价值观发生巨大变革的背景下,无论是消费品,还是房地产,我们都要实现从创新产品、单纯满足消费者对产品功能需求的层面跨越到为消费者创造生活方式的一个全新的发展定位。
从以产品为中心到“以人为中心”
做房地产,不仅仅是建设极致的房子,而是要给用户一个他真正想要的生活。因此,建筑是生活也是个人情感的载体。阿那亚的房子算不上真正的高品质,阿那亚业主食堂吃过饭的亿万富翁和社会名流很多,他们没觉得寒碜。不管是一个保安,还是一个保洁员,你来度假也好,来参观也好,或是业主回家来,都会见到发自内心的微笑和服务,让你有归属感。
资源配套
初期,打造网红配套,营造话题热度。例如,阿那亚礼堂:充满仪式感的文化艺术空间,社区音乐会、艺术展的举办地,精神沉思生活的场所,和阿那亚度假娱乐、社群生活三位一体,构成一个人完整的、充满意义感的生活方式。 后期,关注生活度假配套,提升体验。例如,阿那亚马会(中国首个社区马会)。


服务团队——九州会
D.O团队 D.O(Dream Organizer)意为梦想组织者。成员均来自于社区内的各个工作岗位,是阿那亚服务的灵魂人物。由一群充满活力与激情的年轻人组成,她们专业、有梦想、多才多艺、亲善友好,既是业主的超级玩伴,也是活动组织者,还是各项活动的友善教练,带领人们充分参与享受每一段快乐时光。

社群:建立情感联系 任何问题5分钟之内必须做出反映,24小时之内必须解决;极发挥团队资源,设计高品位业主活动,丰富阿那亚人文气质。 业主群最初的目的是为了更便捷地解决一期交房时可能出现的各种质量问题,防止业主出现大范围的退房潮。马寅亲自任群主,接待业主大事小情的咨询和投诉,同时保证第一时间加以解决。一年后微信群从处理投诉转变为了业主的交流平台,业主还自发分化出48个兴趣群,从公益、话剧、时尚、投资,到美食、团购,包括业主的互助群……业主们在群里共同商议公共事务,寻找同好,结交朋友。
业主买了这个房子之后,在阿那亚不仅有房子,最重要的是他觉得那边他有一帮新认识的朋友,这些人都成为你非常重要的亲密的邻居,这个是目前我们所有城市当中所没有的体验,他改变了混泥土森林中冷漠的人际关系。作为先锋性和实验性的未来型社区,社群是阿那亚的灵魂,人们基于相似的价值观和人生观走到了一起,通过微信群联结了彼此,从线上走进了真实生活,建立深厚的友谊,开启新的人生状态。实际上,阿那亚社群文化,就是为了重塑传统的亲密邻里关系,找回童年或家乡的记忆。

精神家园的属性增强了阿那亚社区业主的归属感与认同感,《阿那亚业主公约》、《访客公约》等公约的出台也就更在情理之中。

社群:业主自治 阿那亚的社群甚至已经成为了一个资源整合平台和一个社区自治平台。产品采购,业主供应商优先考虑,潜在业主、业主转换成长期业务合伙人;最终圈层传播:通过口口相传,在特定圈层内定向传播,实现信息有效传达。其中马术、高尔夫、帆船等都是由熟人圈投资,支撑起阿那亚庞大的社群体系。一系列举措下,强化了阿那亚房屋业主的“主人”身份。成为业主这件事情本身,成为了“自豪与值得羡慕的事情”。


物业中心
阿那亚家史团队协助业主进行家史研究与记录,并遵照业主的意愿进行分享、交流或收藏。阿那亚业主家史计划将催生一年一度的阿那亚家史文化节,这是新老业主相识相知、接纳彼此的盛大节日。所有业主的家史都将入藏孤独图书馆,其公共部分成为阿那亚社区记忆博物馆,其私密空间则成为缅怀亲人、祭奠先祖的业主家庙。
营销
阿那亚拆分营销团队,加强运营团队、弱化销售团队,使运营团队考核不再销售业绩挂钩,真正实现无功利心为业主设计度假生活;而业主和开发商之间,则是平等民主、扁平亲密的客户关系。 阿那亚不做广告投放;不做渠道拓展;不做电商、分销、地推;只做社区活动:接待、游玩,无功利地带每一个客人了解参与项目。
只有让客户产生路径依赖,提高使用频次,才能真正通过服务业去盈利,阿那亚是把“旅游地产”变成一个“海边的家”。凡是业主均可购买享梦卡,十万金额里涵盖了约十二万的消费权限,两年后返本。
因此业主会经常用这个卡来项目消费,更愿意带朋友来消费。
第一,这让业主养成了来社区的习惯,可以用来消费社区内的酒店、会所、餐饮等,带活了各类配套。
第二,老带新也成为常态化。享梦卡附赠了五万购房抵用券,介绍客户成交可以直接用抵用券,同时马上可以返本。
据了解,从2015年开始,阿那亚90%的房产销售都是通过社群推荐转化的。

体验营销,圈层营销,关系营销,跨界营销,微信营销,意见领袖营销,这些结合在一起,共同作用,让阿那亚成名。这些营销方式,带有强烈的移动互联时代的特征,那就是,彻底的开放,把话语权主动让渡给客户,不再自说自话。
创新
阿那亚的企业治理创新,首先体现在员工激励——鼓励员工成为阿那亚的业主,也鼓励他们在阿那亚创业,更鼓励他们实现阿那亚所倡导的那样一种美好人生。 房子是员工盖的,员工卖的,服务是员工提供的,阿那亚与用户的关系是他们建立和维护的,最后,他们又成为阿那亚的业主,成为各类服务提供商,这样,他们就能长期伴随用户了。
总结(3个着力点)
1.特色小镇需要营造特色空间
阿那亚根据居民的需求建有一系列高品质的相关建筑,营造了不同的空间。所有的建筑都可能慢慢随着小镇居民生活需求而演化。
2.特色小镇需要打造属于自己的专属时间
马寅发现,互联网企业内在的核心竞争力其实还是做服务,服务就是为了占有客户更多的时间。作为开发商来说时间是稀缺的,空间是富足的,应该考虑如何利用自己的空间优势去争取更多的客户时间,从而培养客户的情感和生活习惯,这个是开发商做服务要关注的重点。——阿那亚小镇通过建立50多个社群,用社群来换取用户的在线时间。无论是线上的这些社群空间占有的时间,还是通过活动换取的线下时间,都是阿那亚小镇的专属时间,服务时长其实就是客户愿意和阿那亚小镇在一起的时间,给阿那亚的时间越多机会也就越多。
3.特色小镇还需要有特色的人物
人是最终目的,特色小镇发展的根本目的就是为了让人更好发展。对于这个小镇来说,这样一批具有精英意识的居民,他们各有专长、热情开放,愿意跟大家一起建海边家园,所以慢慢在这个小镇当中,由业主,由小镇居民,甚至由客户共同演化成了家这个美好事业的合伙人了。
节日活动的准备、策划、演出,全部都是由业主实施操办。社群当中居民们每天都有各种类型的话题讨论,趣味十足,包括阿那亚的村民公约、小镇业主家的民工能不能去食堂吃饭、养狗的问题等。正是因为有这样一群特色人物,阿那亚真正变成了所有人为所有人服务的小镇。
启示:社群运营方*论法**
方*论法**一:认同、参与、分享
阿那亚的社群能够实现快速发展,离不开三点:认同、参与、分享。 正是因为在精神高度上的认同,所以阿那亚的社群有一个良好的基础,有了这个基础,大家也愿意参与到公众生活当中来,进而使得这个社群活力无限、生机勃勃。
而分享其实是让更多人知道了阿那亚,是由阿那亚的社群扩大了知名度,同时,这个过程中也吸引了更多的志同道合的人一起参与进来。 阿那亚在北京做慈善活动,业主提供场地,所有的拍品也都是业主自带,然后业主参与拍卖,筹得的资金又全部交给业主运作的慈善基金会,把这个钱用来捐赠给艾滋病儿童。阿那亚举办朴树的演唱会,从活动舞台搭建,到演出的人(因为朴树也是业主),再到观众,都深深融入了邻里间的默契与和谐。现场的氛围非常好,因为音乐传递的是情感,如果作为一项商业演出的话,在呈现的状态和观众的感受上一定是高度商业化的,但如果是纯社区性质的,唱的人是邻居,听的人也是,他们之间的互动和感应在现场呈现出来的状态就会具有非常温暖的社区化属性。
方*论法**二:目标、连接和内容
阿那亚在营造之初就提出了动人的目标,想在这样的海边干净的土地上造梦,做一个乌托邦。乌托邦只是一个符号,代表的是阿那亚对美好生活的向往和追寻。因为这样的目标,才让有类似情怀的人群慢慢的相聚到这里,规模越来越大,也是因为这份初心才让众人坚持到现在。不管是乌托邦还是桃花源,都有一个属性,就是自由。自由也是阿那亚的客户定位。客群是什么样的人,他们其实就是有大写的自由的人,精神自由,思想独立,财富也基本实现了自由,所以他们其实是有一些超级的专业人士,包括一些新兴行业的领袖人物,更多的属于自由职业者。
阿那亚业主属性可以这样解读:他们这些人对未来非常自信,热爱生活,善于生活,价值观趋同,生活方式也趋同,审美也趋同,所以即便不在阿那亚相遇,在别处也会成为朋友。阿那亚就是想办法把这些人找出来,通过阿那亚建立连接,然后他们自己就会互动起来,在这里实现的就是一个自由人的自由联合,不光是业主,包括很多的合作商也是这样的状态。

