◣去香港购物要注意了,下个月起,关税有新的变化!9月30日,国务院关税税则委员会发布公告,决定对进境物品进口税税目税率进行调整,最新税率调整自2018年11月1日起实施。将药品列入进境物品进口税税目1,适用15%的税率,将进境物品进口税税目2、3的税率分别调整为25%、50%。
【最新汇率如下】






【去香港 这些东西不能带】
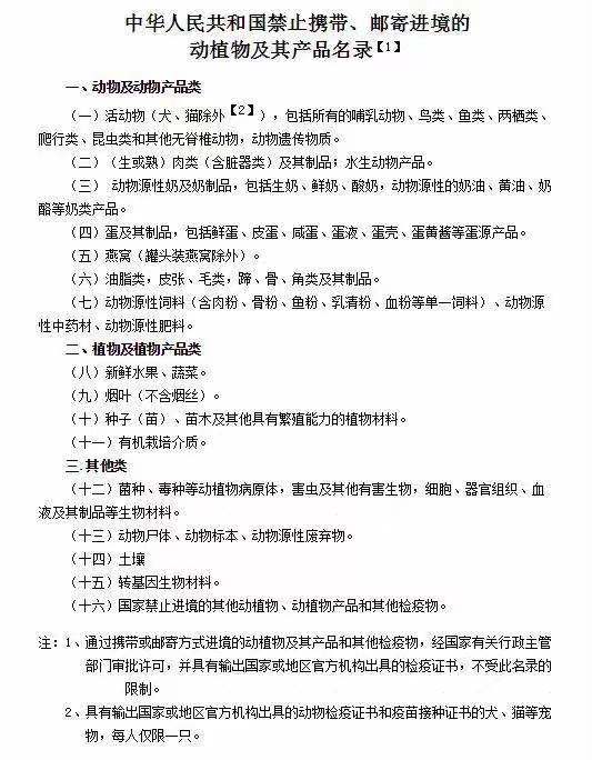
根据规定,目前共有3大类16条目产品被我国禁止携带入境。包括动物及动物产品类植物及植物产品类和其他检疫物类。

需要注意的常见物品,有新鲜水果、牛奶、肉制品等。同时如燕窝(罐头装燕窝除外)花胶、瑶柱、海参以及虫草等滋补品也属于禁止携带进境物品。
出境游玩,不少小伙伴们认为自己购买的物品只要不超量、属于自用就可以携带入境。有这种想法的就大错特错啦。一定要注意,这些东西绝对不要带!

【明确规定5类行李不予放行】
1、旅客不能当场缴纳进境物品税款的
2、进出境的物品属于许可证件管理的范围,但旅客不能当场提交的
3、进出境的物品超出自用合理数量,按规定应当办理货物报关手续或其他海关手续,其尚未办理的
4、对进出境物品的属性、内容存疑,需要由有关主管部门进行认定、鉴定、验核的
5、按规定暂不予以放行的其他行李物品

第3条提到的“超出自用合理数量”
指本人自用、馈赠亲友而非为出售或出租
“合理数量”指海关根据旅客旅行目的
和居留时间所确定的正常数量
比如你去香港、澳门旅游
正常来说带一部iPhone是没有影响
但如果你一个人带了好几部入境
就有可能被认定为用于商业用途,不予放行

【带这些东西有严格数量限制】
离港不能带净重超过1.8KG的奶粉
相信对于奶粉这个注意事项
很多人小伙伴都已经知道了
年满16周岁的离港人士
最多只能带1.8公斤(差不多两罐奶粉)
36个月或以下婴儿配方奶粉
否则,最高可罚款50万港币及监禁2年

【不能带超过15KG的大米过关】
平常可能很少人会知道
带太多大米也可能违法
大米属于香港法定储备商品
如果带超过15KG大米离港也属于违法

【人民币现钞不能超过2万元】
去香港扫货
很多人都是几万元几万元的买
但是,进出香港的时候注意了
现金不可超过2万元哦
对于外币,进出境可携带的额度则分3种情况:
▼
1、当天进出境超1次,携带外币金额折合不超过500美元
2、15天内进出境超一次,携带外币金额折合不超过1000美元
3、非以上情况,携带外币金额折合不超过5000美元

【境外购物】
在境外可购满5000元人民币以内物品
免税!

【口岸进境免税店】
在口岸进境免税店再买3000元以内物品免税!
注意!如果境外购物未满5000元
则在口岸免税店可以购买多于3000元免税商品
但总额不得超过8000元

【 书刊、音像制品】
①单行本发行的图书、报纸、期刊类出版物
每人每次10册(份)及以下免税放行
②单碟(盘)发行的音像制品
每人每次20盘及以下的免税放行
③成套发行的图书类出版物
每人每次3套及以下的免税放行
④成套发行的音像制品
每人每次3套及以下免税放行
(以上仅限个人自用)



本文来源自网络,版权归原创者所有,如有侵权请作者及时联系