一、 什么是RS-485
1、 标准
RS--485标准是由EIA(电子工业协会)和TIA(通信工业协会)2个行业协会共同制订和开发的。EIA于1983年制订并发布RS--485标准,并经TIA修订后命名为TIA/EIA-485-A,EIA曾经在它所有标准前面加上RS前缀(英文Recommen-dedstan-dard 的缩写),因此习惯地称之为RS--485标准。

RS--485标准作为一种多点差分数据传输的电气规范,已成为业界应用最为广泛的标准通信接口之一。这种通信接口允许在简单的一对双绞线上进行多点双向通信,它所具有的噪声抑制能力、数据传输速率、电缆长度及可靠性是其他标准无法比拟的。当需要在噪声环境和有一定距离的情况下进行通讯时,RS-485通讯接口是一个很好的选择。

2、 RS-485应用
RS-485的应用包括:过程控制网络,工业自动化,楼宇自动化,安防系统运动控制与电机控制,在工业与仪器仪表中,常常需要在距离很远的多个系统间传输数据,,RS-485总线标准是工业与仪器仪表中使用非常广泛的物理层总线设计标准之一。
3、 RS-484为什么需要隔离通讯
在各个系统接入总线中往往需要在控制器与收发器中间进行隔离,保证系统的安全与可靠,因为在较远距离的传输时往往会有接地环路、瞬态电压等干扰,因此一个可靠的隔离设计非常重要,以往都是在控制器与收发器的中间接入一个光耦或数字隔离器进行隔离,这造成设计难度与产品体积的增加,尤其是配置成全双工通信时这种情况更为明显
二、 RS--485总线终端设计
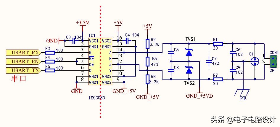
RS--485总线终端结构如图所示,该终端由MCU(为控制器)、隔离与电平转换、收发器三部分组成。MCU负责数据的收发与收发器的控制,隔离与电平转换实现MCU与收发器之间的电气隔离及MCU电平转换,收发器实现RS485电平与TTL电平的转换。

RS485总线终端详细电路如图所示。其中MCU采用ST单片机,3.3V供电,RS-485全双工收发器采用的是TI的电容隔离式ISO3080,他有16个引脚,它将隔离通道与收发器集成在一个芯片上,省去了中间额外的设计环节并缩小体积。
