
天!一声长叹。
南沙又放松人才落户了,知道这一放松又预示着什么吗?放松半年,很多楼盘又可以卖出很多套房子了。
这一放松,买了的怕,没买的也怕!
买了的怕加速南沙的泡沫化,没买的怕推动南沙房价上涨。
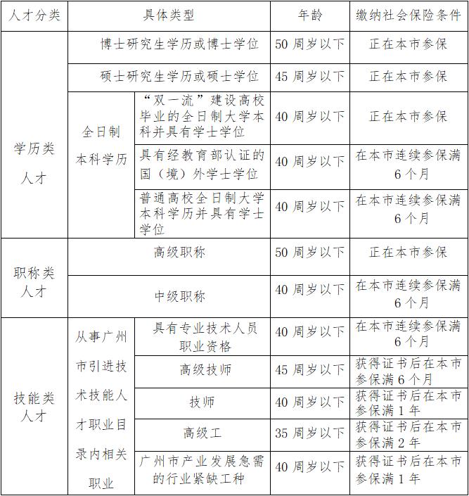
2月21日,广州市来穗人员服务管理局发布《关于广州市来穗人员积分制服务管理信息系统上线试运行的通知》,如果想入户南沙,要满足以下条件:
一、单位的登记注册地址在南沙区内;
二、个人符合以下之一的条件,就可以着手准备材料了。

离落户南沙又近了一步。距离去年南沙抬高人才购房门槛后,刚好半年,南沙再次悄悄放松人才入户。
2021年8月17日,南沙发布新的楼市调控措施,南沙人才A卡、B卡的非广州户籍持卡人才,可在南沙范围内限购一套住宅,但需在南沙连续缴纳满1年个税或社保,不得补缴。
南沙取消人才住房政策后,外地人想通过学历和社保买房的路已经彻底被堵死。有人说是堵了炒房客的路,楼主觉得不完全是,这项政策的落地,也伤及了一部分愿意留在南沙的“外地人才”。
“外地人才”楼主用了双引号,因为在楼主看来,人才本来就不分本地人和外地人,只要服务于社会、为祖国做贡献就是企业的人才,国家的栋梁。
在一些城市,特别是在一些新成立的新区,为吸引人才各出奇招,以最优惠的政策吸纳他们在当地安家落户。
在广州,南沙就是一个亟需引进人才的新区,而在2021年8月17日之前,它也拥有一套吸引人才优惠政策,其中就包括了人才住房政策。
南沙区的人才购房政策最早可以追溯到2019年12月。
2019年12月13日,广州南沙出台了关于人才及港澳居民购房新政,降低人才及港澳居民在南沙购买商品房的标准:本科以及以上学历人员在南沙区范围内购买首套商品房,不受户籍、社保和个税缴存限制。
人才政策的初心,是希望吸纳更多人才在南沙安家落户,但是出台人才购房政策近1年半,人才没吸纳多少,南沙的房价倒是“一飞冲天”被炒上去。南沙这波房价上涨有政策的利好,也有炒房客的“功劳”。
从2018年开始,南沙网签均价和网签套数大步流星,特别是网签均价实现了质的飞跃,从2018年1.4万/㎡跃升至2020年的2.7万/㎡,两年翻了一番。
进入2021年,由于深圳、东莞收紧购房政策,导致部分炒房客资金流入限购政策较松的南沙。从2020年的“翘尾”行情到2021年年初,南沙网签均价进入了2.8万元时代。
2021年年初开始,广州就有了限购政策的风声,在实际操作中,南沙也收紧了人才住房的*款贷**资格审核。由于审核通过率低,一些开发商已经不接受人才购房。直至广州421新政出台,明确要求人才购房须提供12个月的个人所得税或社会保险的缴纳证明。
至此,南沙的新房成交量在2021年4月有了拐点。据相关统计,南沙区一手房住宅网签套数从4月的1822套跌至6月的1024套。成交套数的下挫也证明了人才住房政策收紧起了作用。
在第七次人口普查当中,南沙10年的人口增幅在全广州11区排名第一,为225.74%。但南沙的人口总量在11个区排名倒数第二,略多于从化,只有84.6万人。在每10万人口中拥有大专以上学历文化程度的,南沙在11区中倒数第一,为1.7万人。
从上面的数据中,我们可以“片面”地看出,南沙的人才住房政策在引入人才方面并没有太多的含金量,却间接引来了一大批炒房客,托高了南沙房价。
同样“求才似渴”的黄埔区,也下大本钱“引凤筑巢”,如今为落实“房住不炒”精神,不得不再次收回人才住房政策这把双刃剑,在堵死炒房客的同时,也自伤三分。
早在2021年7月初,南沙取消人才购房政策已在民间传出,但官方一天未发布消息都是捕风捉影。一个月后,自我修复能力更强的黄埔先做个榜样,取消人才购房政策。同月,南沙紧跟黄埔步伐,取消人才购房政策为房价降温。
紧随取消人才购房政策,广州实施一手房限价政策才刀刀见血,位于南沙横沥岛的多个新盘本来可以卖个好价钱,但在限价之后,售价基本被限制在3.6万/㎡。价降了,但量没涨上去。2021年下半年,南沙同样陷入了“两难”的境地。
直至今年年初,市场传出备案价放松的消息,南沙楼市盼望着回暖,但横沥岛多数楼盘还是维持了去年的价格,同一地段,同一配套,横沥岛同质化楼盘内卷严重,还存在降价吸引客户的趋势。
根据中原数据,广州11区,截至目前消化周期最低的是越秀,为5.3个月;消化周期最高为南沙,高达23.1个月,明显供过于求,给人感觉买南沙就是割韭菜。
即使在2021年金九银十,其成交量也仅维持在600套以内,跟2021年1月的2800多套是天壤之别。
南沙,卖不动了!
虎年春节后,广州各种利好消息接踵而至,包括南沙。
南沙这次在人才购房政策上首先开了道口子,先试探楼市温度,既能快速吸引人才,又为楼市托底。但相信此次南沙会更谨慎,落实“房住不炒”精神,稳字当头,稳中求进。
南沙名头很大,国家新区、自贸试验片区、粤港澳全面合作示范区、广州城市副中心、国际化人才特区,这一张张叫得响的名片,更需要人才撑起南沙这座未来国际大都市。
希望南沙在房价方面做一个好的“示范”,继续释放人才政策利好,为真正的人才“筑巢垒窝”。