“双十一”防骗指南 (余杭反诈骗预警劝阻)

双11临近,各大电商的促销让人眼花缭乱,相信很多朋友都已做好了“剁手”的准备!网络购物已成为大家生活的一部分,五花八门的东西都可以在网上买到,随之日渐增多的,是产品质量问题而引起的消费纠纷。

余杭反诈骗预警劝阻,双十一防诈骗指南警惕刷单族

余杭反诈骗预警劝阻,双十一防诈骗指南警惕刷单族

网购化妆品过敏

听卖家话再买抗敏化妆品情况更糟

余杭反诈骗预警劝阻,双十一防诈骗指南警惕刷单族

陈女士去年在淘宝店铺购买了多套美沫艾莫尔品牌化妆品,使用后发生了过敏。在与商家沟通后,她又购买了抗过敏的护肤品,可用过后非但没有得到缓解,反而更加严重。她的面部红肿,过敏颗粒范围大,以致无法上班,医生确诊是使用化妆品过敏。随后,陈女士向淘宝平台所在地余杭区消费者保护委员会发起投诉,要求商家赔偿医药费、误工费、精神损失费等费用。  收到陈女士的投诉后,工作人员第一时间将情况反馈到淘宝平台,并调取了商家的经营地址及联系方式,通过电话联系到了商家并展开调解。经协商,商家初步同意,对已产生的医药费可以赔偿,但对未产生的医药费拒绝先行支付,同时要求陈女士提供医院证明,包括过敏原测试确认是其化妆品导致。双方就误工费用也存在分歧,因为无法认定具体误工的天数及消费者的月收入。  工作人员并未因商家设置的诸多门槛而退缩,他们先就消费者过敏情况作了描述,同时向商家普及法律知识,并告诫商家:销售不合格化妆品涉嫌违法,若查实,后续可能面临严厉的行政处罚,主动配合消保委处理纠纷可能作为后续行政部门从轻处罚的情节。经多番努力,商家最终支付给陈女士医药费1750元、误工费4500元及后续半年的医药费8400元,共计14650元。消费者对最终的处理结果表示满意。  针对卖家涉嫌销售不合格化妆品的违法行为,工作人员已通报余杭区市场监管部门,并依法将案件线索移交至商家所在地的食品药品监管部门。除此之外,工作人员已将该情况反馈给淘宝平台,通过“神秘买家”购买商品进行抽检来自查自纠。

海外代购发现衣服有瑕疵

想要退换好艰难

陈女士2014年12月通过淘宝购买了一件价值9300元的蒙口羽绒服,收到后发现衣服袖子部位有瑕疵。她拍摄了图片及视频文件上传给淘宝进行投诉,淘宝判定维权成立,要求卖家做退款处理,但卖家辨称要消费者将衣服寄回法国总公司进行检测后再退款。

消保委未来科技城分会工作人员与淘宝平台协查调取了商家及商品的相关信息,联系商家进行协调。商家表示,针对陈女士反映的衣服袖口缝线问题,需要联系品牌售后检测评估,如果是质量问题可以给予退换。另外,陈女士反馈问题时已经超过7天的退换期限,所以无法给予退换,除非专柜同意。后经淘宝平台协商,建议陈女士自行修补,补偿其500元,但陈女士不认可,调解工作一度陷入僵局。

一方面,消保委工作人员耐心向陈女士解释《网络交易管理办法》《工商行政管理部门处理消费者投诉办法》等相关法律法规;另一方面,积极与卖家和淘宝平台沟通,针对海外代购产品真伪难以鉴别的情况,在保障消费者合法权益的基础上,协商赔偿及解决办法。最终,淘宝平台与买家协商一致,衣服让专柜帮助维修,另再补偿其2650元。

余杭反诈骗预警劝阻,双十一防诈骗指南警惕刷单族

“拍卖会”平台7000元拍得翡翠挂件

货不对板太坑人

余杭反诈骗预警劝阻,双十一防诈骗指南警惕刷单族

2015年7月23日,马女士在淘宝“拍卖会”平台以7000元价格拍得一件翡翠挂件,但收到货后感觉商品色泽暗沉,与页面上展示的翠绿完全不符。马女士认为,销售者存在虚假宣传,属欺诈行为。随后,她向淘宝平台申请退货退款,被卖家拒绝后,她向余杭区消保委寻求维权帮助。  消保委未来科技城分会工作人员与卖家沟通了解到,淘宝“拍卖会”是为会员提供具有独特性或有较高附加值的特殊拍品的交易平台,不同于普通的网络交易程序,竞拍者需经过缴纳保证金、出价竞拍、竞拍成功、支付货款、完成交易五个步骤才能拍得拍品。同时,卖家称已在商品页面注明“依据商品性质不支持7天无理由退货”,且实物与图片色泽不符属于主观层面,故不同意退货退款,也不接受调解。  由于法律并未对色泽不符制定明确的判断标准,淘宝平台规则也没有准确依据,调解工作一时陷入僵局。消保委工作人员一方面告知消费者暂时不要盲目退货,避免钱货两空;另一方面多次同卖家沟通,宣导《消费者权益保护法》《欺诈消费者行为处罚办法》等法律条文的相关规定,并联系淘宝平台一同介入调解。经过多次努力尝试,加上淘宝的积极配合,卖家最终同意退货退款。为了降低马女士的退货风险,工作人员还要求淘宝积极提供技术支持,督促卖家补足保证金,从中冻结7000元。最终,孙女士成功拿回货款。

网购假货太多,让人眼花缭乱。不想重滔覆辙,想安全度过这个双十一,怎么办?暂且先看今年质检总局的抽查报告吧。

2016年,质检总局针对网络销售的11种电子商务产品组织开展了产品质量国家监督专项抽查。

抽查电商平台

质检总局本次抽查涉及天猫、京东商城、1号店、苏宁易购、当当网、亚马逊、凡客诚品、唯品会、王府井、麦包包等10家电子商务平台企业。

抽检总体情况

本次抽查采取“神秘买家”从电商平台买样的方式。抽查了535家企业生产的571批次产品(不涉及出口产品),涉及女士内衣、休闲服装等11类产品。11类产品抽查批次数见下图:

余杭反诈骗预警劝阻,双十一防诈骗指南警惕刷单族

经检验,有439家企业生产的472批次产品合格,监督抽查合格率为82.7%;检出99批次产品不合格,不合格产品检出率为17.3%

看到这不合格率还是蛮高的,但是好在质检总局给出了这份不合格品牌名单,赶紧对照这份名单购物吧~

附: 2016年10种电子商务产品质量国家监督专项抽查不合格产品名单

(点击名单可查看大图)

女士内衣不合格产品名单

余杭反诈骗预警劝阻,双十一防诈骗指南警惕刷单族

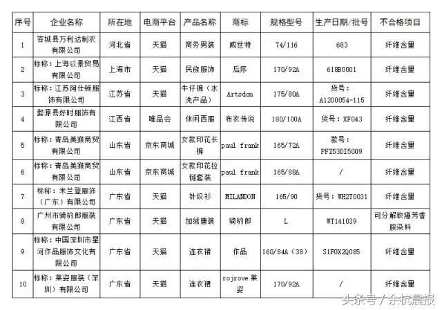
休闲服装不合格产品名单

余杭反诈骗预警劝阻,双十一防诈骗指南警惕刷单族

羊绒针织品不合格产品名单

余杭反诈骗预警劝阻,双十一防诈骗指南警惕刷单族

羽绒服不合格产品名单

余杭反诈骗预警劝阻,双十一防诈骗指南警惕刷单族

背提包不合格产品名单

余杭反诈骗预警劝阻,双十一防诈骗指南警惕刷单族

床上用品不合格产品名单

余杭反诈骗预警劝阻,双十一防诈骗指南警惕刷单族

厨房机械不合格产品名单

余杭反诈骗预警劝阻,双十一防诈骗指南警惕刷单族

豆浆机不合格产品名单

余杭反诈骗预警劝阻,双十一防诈骗指南警惕刷单族

电水壶不合格产品名单

余杭反诈骗预警劝阻,双十一防诈骗指南警惕刷单族

移动式插座不合格产品名单

余杭反诈骗预警劝阻,双十一防诈骗指南警惕刷单族

来源:余杭晨报、小强热线浙江教科