吊车、航车、天车都是人们对起重机的俗称,行车和现在我们所称的起重机基本一样。 行车驱动方式基本有两类:一为集中驱动,即用一台电动机带动长传动轴驱动两边的主动车轮;二为分别驱动,即两边的主动车轮各用一台电动机驱动。中、小型桥式起重机较多采用制动器、减速器和电动机组合成一体的"三合一"驱动方式,大起重量的普通桥式起重机为便于安装和调整,驱动装置常采用万向联轴器。它在现代工业生产中随处可见,作为一名工厂维修人员是必须掌握的技能。
行车电气控制原理是由两只互锁的交流接触器,进行正转和反转控制。

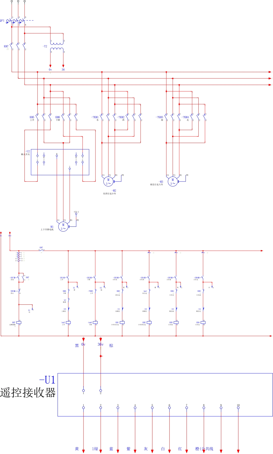
行车接线原理图
工作原理:合上QF1电源开关,控制变压器得电,输出交流36V,按下启动按钮sb7,总接触器KM7得电闭合,km7辅助触点闭合,为后续工作做准备,按下SB1上升按钮,吊钩上升,到位后S5上限位开关动作,停止上升或到达目标位置松开上升按钮SB5,KM5失电停止上升。其他工作和上升原理一样。原理图如下

行车遥控接线图

行车接线实物图
行车常见电气·故障维修:1整部行车缺相,不论大车小车升降均表现为不能启动,电机有嗡嗡声,此时应检查上级电压是否正常,检查滑轨和碳刷是否完好,安装到位,最后检查总断路器和总空开。

行车断火开关接线实物图

行车断火开关接线原理图

行车断火开关实物图
2某一方向不动作,为限位开关,断火开关,动作。或者接触器触点烧毁。电线断线,遥控器故障。
行车遥控器故障,一般为电池接触不良或者丢失保险磁铁。而导致行车不能动作。遥控器电池在电量不足时,会有红色指示灯闪烁。
以上是在实践工作中,经常处理的问题,如有不当之处欢迎指正。
在平时一定要定期检查行程,限位开关,导绳器,保证安全。接触器定期更换,行走电机除尘,检查闸皮磨损。以防电机抱死。或轴承损坏,烧毁电机。在生产中难免斜拉造成断火开关损坏,断火开关要有备件。