从古至今,美丽的地毯都能带来别样的装修风格,像纯皮毛的地毯看起来野性、棉麻的地毯看起来舒适、丝绸的地毯看起来高档、天然纤维地毯看起来淳朴。现在很多家庭中还会使用地毯来搭配装修风格,除此之外宾馆、体育馆、展览厅、车辆、船舶、飞机等地也会选择适宜的地毯来减少噪音、隔热和装饰。想要让你的家装风格提升一个档次,挑选适合的地毯,就要依据整体风格来选,那么在我们购买地毯时应该遵循哪些验货步骤,为你介绍一些有用的地毯检验方法,帮你家装不犯难。

1. 地毯的分类
1) 按制作方法分类 :地毯因制作方法不同可分为机制地毯、手工地毯。机制地毯又包括簇绒地毯和机织威尔顿地毯、机织阿克明斯特地毯
a)簇绒地毯
该地毯属于机械制造地毯的一大分类,它不是经纬交织而是将绒头纱线经过钢针插植在地毯基布上,然后经
过后道工序上胶握持城头而成。由于该地毯生产效率较高,因此是酒店装修首选地毯,可谓物美价廉
b)机织威尔顿地毯
该地毯是通过经纱、纬纱、绒头纱三纱交织,后经上胶、剪绒等后道工序整理而成。由于该地毯工艺源于英国的威尔顿地区,因此称为威尔顿地毯。此织机是双层织物故生产效率比较快
c)机织阿克明斯特地毯
该地毯也是通过经纱、纬纱、绒头纱三纱天织,后经上胶、剪绒等后道工序整理而成。该地毯使用的工艺源于英国的阿克明斯特,此织机属单层织物且机速很低,地毯织造效率非常低,其效率仅为威尔顿织机的30%。
d)其他
(1)手工编制地毯
(2)手Xi抢刺地毯

2) 按使用功能分类
a) 商用地毯
广义上讲是指除家庭用及工业用地毯以外的所有地毯。商用地毯在国内还仅限于宾馆、酒店、写子楼、办公室、酒楼等场所,而在美国及西方发达国家,商用地毯除上述使用场所外,已在机场候机楼、码头浪船大厅、车站候车厅、超市、医院、学校、养老院、托儿所、影剧院等场所被普遍使用,并随着经济发展和社会进步,面用地毯的使用范围会逐步加大,覆盖面会更广。
b)家用地毯
顾名思义就是家庭用地毯家用地毯在我国仍停在条块地毯上,因为中国家庭的装修仍大量以木地板为主而西方发达国家,家庭用地毯是以满铺和块毯相结合,中国的家庭用地毯潜力很大
c)工业用地毯
工业用地毯从国内到国外,仍仅限于汽车、飞机、客船、火车等装饰而用。

3) 按原材料不同分类
纯毛地毯 - 多采用羊毛为主要原料制做。
化纤地毯 -(合成纤维)采用尼龙纤维(锦纶)、聚丙烯纤维(丙纶)、聚丙烯腈纤维(腈纶)、聚酯纤维(涤纶)、定型丝、蚕丝、PTT等化学纤维为主要原料制做。
塑料地毯 - 采用聚氯乙烯树脂、增塑剂等多种辅助材料为主要原料制做。

2. 地毯检验标准
1) 保证项目
地毯的品种、规格、质量、胶料及辅料应符合设计要求。
铺地毯的基底工程必须符合标准。
2) 基本项目
地毯面层表面质量应符合以下规定:
合格:地毯固定牢固,毯面平挺不起鼓,不起皱,不翘边,拼缝处对花对线拼接密实平整,不显露拼缝,绒面毛顺光一致;收边合理,表面干净,无油污染物。
优良:地毯固定牢固,毯面平挺不起鼓,不起皱,不翘边,拼缝处对花对线拼接吻合密实平整,不显露拼缝,绒面毛顺光一致;异形房间花纹顺直端正,裁割合理,收边平正,无毛边。
地毯同其它地面交接处和收口质量应符合下列规定:
合格:地毯同其它地面交接处和收口应顺直,压紧、压实。
优良:地毯同其它地面交接处和收口顺直,压紧、压实,接口
处相邻部位地面要齐平,脚感舒适。
检验方法:观察、手摸检查。

3. 地毯性能检测
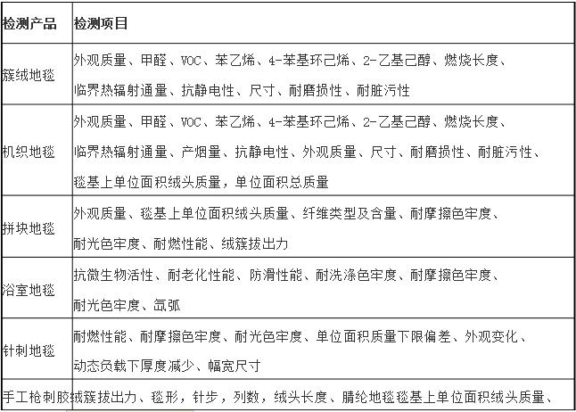
1) 检测项目


2) 检测标准
GB/T11746-2008簇绒地毯
GB/T14252-2008机织地毯
GB/T24983-2010船用环保阻燃地毯
GB/T27729-2011手工枪刺胶背地毯
GB/T15050-2008手工打结羊毛地毯
GB/T26850-2011浴室地毯
QB/T2792-2006针刺地毯
QB/T2755-2005 拼块地毯
GB/T23164-2008地毯抗微生物活性测定
GB/T23165-2008地毯电阻的测定
GB/T24983-2010船用环保阻燃地毯
GB/T26843-2011地毯背衬剥离强力的测定
GB/T11049-2008地毯燃烧性能室温片剂试验方法
GB/T14768-1993地毯燃烧性能45°试验方法及评定
GB/T20309-2006玻璃纤维毡和织物覆模性的测定
GB/T15965-2008手工地毯绒头长度的测定方法
GB/T15964-2008地毯单位长度和单位面积绒簇或绒圈数目的测定方法
GB/T18587-2001室内装饰装修材料地毯、地毯衬垫及地毯胶粘剂有害物质释放限量
测库TESTCOO|互联网+检测的第三方质量服务平台
为“买全球,卖全球”的客户提供线上|验货|检测|审核|认证|清关等服务。