一、项目描述
1. 竞品分析描述
我们想要通过竞品分析走通自己的道路,探寻二次元陌生人社交的合理性,通过对于竞品全方面的分析,深刻的了解其他产品在成长过程中所经历过的事情,以其为鉴,能够少走弯路。
2. 产品测试环境

二、市场分析
1. 行业背景分析
(1)行业背景和现状
二次元:
二次元得名于漫画和动画等都呈现在2D平面这一特征。狭义的二次元是指,以虚拟人物为中心而展开的内容产品,包括了漫画、动画、电子游戏和轻小说,即常说的ACGN。
但是,在中国语境下,二次元指的是ACG。从广义上说,二次元是指围绕着二次元符号的一整套生活方式和产业集合。
由于二次元通常指一种特定的文化符号和审美取向,因此不是所有平面视觉的大众文化制品都可以称作为二次元。比如美国的超级英雄漫画和国内的低幼向动漫作品并不在其列。
在二次元产业发展逻辑来看:
- 从历史上看,二次元产业已经步入爆发期,产业链趋于成熟;
- 从文化上看,二次元文化正在从亚文化向大众文化迈进;
- 从内容生产看,围绕二次元IP,产品与产品,产品与消费者构成互动关系,进而让它本身增值;
- 从营销价值看,二次元成为市场营销的新落脚点;
- 从政策上来看,促进和监管政策为二次元产业的发展保驾护航。
移动社交:
而二次元,泛二次元圈子的主要群体是95后人群,是一个很年轻的用户群体,他们对于移动社交的需求很大。2020年,我国移动社交平台用户数已经达到8.9亿,移动社交平台市场规模达到1162亿元。从移动社交用户年龄分布情况来看,我国移动社交用户年轻人口占比较高。其中95后、00后合计占比达到31.5%。
(2)商业价值/市场规模
二次元产业已经进入爆发期,周边衍生产品带动增长。
从整体发展趋势来看,二次元市场已经从内容产业环节拉动,转向了内容产业和周边衍生产业双向拉动,并且预计二次元周边产业将在未来三年快速增长,周边产业在整体产业占比将越来越大,推动整体的二次元产业向千亿级发展。

在短短十年时间里,我国移动社交的市场规模得到了快速提升。
根据艾瑞咨询数据显示,2020年,我国移动社交平台用户数达到8.9亿,较2019年增长8.0%;移动社交平台市场规模达到1162亿元,较2019年增长29.7%。


2. 行业宏观环境分析(PEST)
(1)P(政治环境)
2015年开始,以《大圣归来》、《大鱼海棠》等国产动画电影为代表,本土二次元内容生产不断发力,且二次元会展、演出等新兴产业涌现,二次元产业在中国迎来高速成长期,在今天不断朝成熟发展阶段靠拢。
政府在近些年重点推动了二次元相关产业的税收减免、资金扶持、版权保护等方面。同时,从另外一方面,通过实行一系列管理措施,保证二次元内容产业健康有序的发展,比如国家网信办,联合多部门执行的“净网行动”,让二次元网络空间变得更加清朗。
《十四五文化产业规划》促进电子竞技与游戏游艺行业融合发展;打造一批中国动漫品牌,促进动漫“全产业链”和“全年龄段“。未来二次元市场值得期待。
(2)E(经济环境)
中国漫画市场规模在2020年达到34亿元,并在未来3年保持15%以上的高增长率。2020年,二次元游戏规模达411亿元,已经成为二次元产业重要的组成部分,在整体游戏市场规模中占比也接近10%,且未来仍将保持稳步增长。
中国的二次元产业已经步入爆发期。具体表现为:2020年整体市场规模达可达一千亿,年增速达到32.7%。泛二次元用户预计2023年达到5亿。
(3)S(社会环境)
随着IP不断丰富,动画创作人才、动漫制作能力逐步与国际接轨,国漫已经在国内动漫*放播**上处于主流位置,在海外作品更有优势的头部作品榜单上,也实现了反超。
根据iVideoTracker的数据,2020年按照独立设备数排列的TOP30中,国产动画作品月均*放播**时长已经超过了海外作品。除了*放播**时长超过日本动画以外,国创动画的质量也受到观众们的认可,2019年-2021年前9个月,评分最高20部国创动画的平均分在8分以上。
在制作水平要求更高的动画电影方面,国产动漫电影也有持续突破,票房收入占动画电影的整体票房收入比率不断提升。
2019年《哪吒:降世神童》引爆电影院,获得50亿多的票房收入,国产动画电影票房占动画整体票房的比例突破60%。2020年,在新冠疫情影响的背景下,《姜子牙》等动漫电影的票房也占据了动画整体票房的近60%。这说明,国产动画电影已经逐步获得观众的认可。
(4)T(技术环境)
国内通讯技术的大范围普及与覆盖,推动了移动互联网行业的快速发展,将在线娱乐内容带给更多人。而众多新兴技术的创新和突破,将带动移动互联网进一步升级。
如5G技术的商业化运用,与4G相比,5G具有传输速度更快、时延更低、分辨率更高等特征,将其运用到超高清直播,或与VR、AR、AI、云游戏等技术结合,将创造出各种高质量、强交互线上娱乐内容,实现互联网娱乐内容和互联网社交形式的迭代升级。
未来元宇宙技术的发展也将进一步推动人们社交方式的改变。
3. 商业模式
平台内的所有消费品均以金币形式呈现,金币的消费方式有以下几种:
- 送礼物: 为喜欢的用户赠送星群,星星雨,星罐等
- 悬赏/出售 :发布悬赏,要求别人为自己完成一件事,或出售自己的技能要求别人支付一定金币
- 守护: 成为喜欢的人的“守护”,最低要送999星,送出星星最多的才可以成为该用户的守护
- 装扮: 虚拟角色可以在商城用金币购买更好看的装扮,从而搭配出自己的风格。
三、用户分析
1. 用户需求
(1)用户标签
二次元用户虽然年龄不低但是由于如今全国迈入小康社会,大家没有了衣食住行方面的担忧,原意将钱花在自己感兴趣的方面,二次元产业的总产值在逐年递增。
其中原意为虚拟消费的意愿为26%,说明人们原意为虚拟的二次元物品进行消费,进而满足自己精神方面的需求。


(2)用户群体
想扩列交友的用户:
一些用户想通过偶遇功能偶遇到一些能进行深入交流的网友,QQ、微信和探探等APP,无法精确的找到和自己有相同爱好的的用户。用户更想直接与自己有着一定的联系的陌生人进行深入交流。
- 想找到有相同爱好的社群的用户: 二次元爱好者之间也有很多不同的爱好,用户也会想要和一群和自己有共同爱好的人群进行交流兴趣爱好。通过这些共同的兴趣爱好加入一些带有某些特定标签的社群来对自己的某个爱好进行深入的交流。
- 想找线下二次元活动伙伴的用户: 某些二次元用户在参加一些线下活动是可以找到一些能和自己一起参加活动的好友组队游玩。
(3)用户场景
想扩列交友的用户画像:
- 基本属性: 女,22岁
- 用户行为: 需要一个兴趣相投的好友
- 用户特征: 学生、时间多
- 用户场景: 在心烦意乱的时候,某些问题无法对身边亲近的人诉说,需要一个知心朋友交流
想找到有相同爱好的社群的用户画像:
- 基本属性: 女,20
- 用户行为: 对于自己比较感兴趣的动漫需要找一些叫专业的人交流
- 用户特征: 学生、对社交有较强需求
- 用户场景: 对于自己一直感兴趣的内容需要找一群也了解相关知识的人群进行交流
想找线下二次元活动伙伴的用户画像:
- 基本属性: 男,25
- 用户行为: 需要一个好友和自己一起参加漫展
- 用户特征: 社会人员、无法找自己的同事一起参加这种个人兴趣爱好类活动
- 用户场景: 一名普通的公司员工,想要参加一场漫展,因为这种场合无法邀请同事一起参加,所以想要找一名好友和自己一起参加
(4)用户痛点
- 对陌生人的未知抱有期待,期望与人建立长久的陪伴关系
- 渴望得到认可与关注,渴望归属感
- 渴望与自己有相同爱好的好友进行交流
- 进行某些二次元方面的活动想要有人陪伴
2. 用户细分
(1)地区
从用户地域分布来看,唔哩星球的用户主要集中在我国的东南地区,这些地区接触新文化、新产品的能力比较强,且还是国内二次元文化的核心区域,这些地区的二次元文化氛围较好,这与该产品的用户定位相符。


(2)年龄
从年龄层面上看,唔哩星球的用户主要是小于30岁的用户。
1998年,中国政府颁布了一系列限制海外动画片的政策,二次元文化在主流媒体基本消失,然而各大高校的BBS上出现了ACG板块,成为二次元互联网化的雏形。
并且2000年后,中国颁布了一系列扶持本土动漫的政策,中国二次元产业进入新发展阶段。这个年龄段的人们小时候国内二次元行业正处于发展阶段,那个时期出现了大量的优秀国产动漫,同时国内也引进了大量国外二次元作品。
这也是二次元爱好者的年龄大多处于这个年龄段的原因,因此该产品的用户也大多都是这个年龄段的人。

(女:32.13%,男:67.87%)
数据表示唔哩星球的用户大多是男性,占比67.87%。
3. 用户群体画像分析
(1)探探

(2)哩咔

四、产品分析
(1)从宏观市场分析
二次元市场规模庞大,呈逐年上升的趋势,尽管增速不是特别稳定,但市场总体规模还是在稳步增长。
(2)从用户付费意愿分析
用户群体众多,二次元用户付费意愿强烈。
从用户付费意愿调查图中可以看出:有近60%的用户愿意付费购买周边以及为二次元游戏进行充值。有近50%的用户表示愿意购买二次元漫画,近40%的用户愿意购买手办/模型。有差不多25%的用户表示愿意进行虚拟消费、购买音乐CD/BD以及购买同人本。有近20%的用户表示愿意购买服装道具以及漫画BD/DVD.
(3)从用户群体分析
用户群体的主要目的是交友,都是想找到志同道合的玩伴,但部分用户表示更想直接与自己有着相同爱好的陌生人进行深入交流。
二次元种类众多,用户可以加入带有自己喜欢的标签的圈子,从而可以更好地加入组织,认识更多志趣相投的人,与他们更好的交流。也有部分用户是想找一起组队参加线下活动的好友。
(4)从年龄和性别维度分析
唔哩星球的用户几乎都是30岁以下的人群,其中20岁以下的用户占大约40%,20-30岁这个年龄段的用户也占40%,而30岁以上的人群只占大约20%。用户之中男性占大约70%,而女性只占30%,男女用户比例极度不平衡。
(5)从地区维度分析
唔哩星球的用户群体大多数都分布在我国的东南地区,其中以江浙和广东地区为最,几乎占据二次元群体的半壁江山。这些地区的人群接受新事物的能力普遍较强,二次元氛围较为浓厚。
四、产品分析
1. 战略层分析

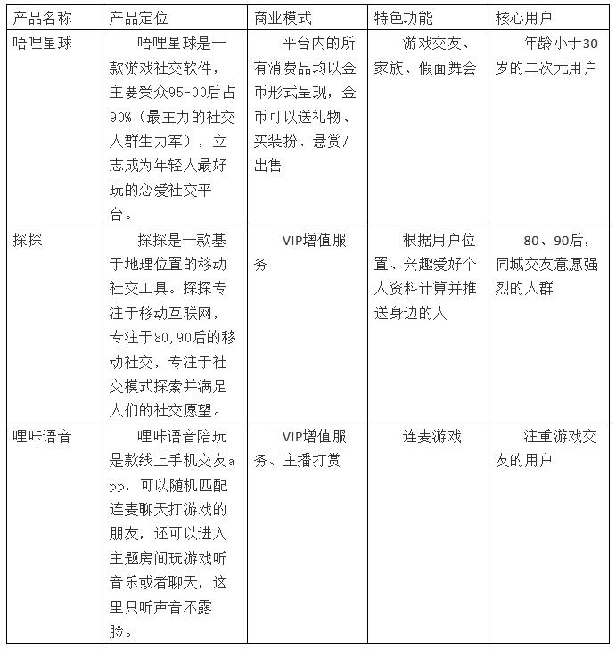
(1)从产品定位来看
唔哩星球主打游戏社交,通过游戏来拉近人与人之间的距离是它们的特色,且唔哩星球的目标用户年龄较小;探探的目标人群是80、90后,年龄偏大,且探探是基于地理位置来进行交友;哩咔语音主要是只听声音不露脸,所以私密性较强。
(2)从商业模式来看
唔哩星球主要是靠虚拟角色装扮来盈利,这符合年轻人的消费观;探探和哩咔语音都有VIP增值服务功能,但是哩咔语音多了主播打赏的功能。
(3)从特色功能和核心用户来看
唔哩星球的用户主要是二次元年龄较小的用户所以特色功能都是为这些用户准备的;而探探是为80、90后的用户服务,因为这些用户都有自己的经济能力,所以核心功能中有同城配对功能,让用户有机会线下见面;哩咔语音的特色功能也是针对的自己的核心用户。
2. 范围层分析
(1)唔哩星球

6. 总结分析
我们就想办法可以让这些关系更加的强化,就上线了守护、情缘、师徒、家族的关系系统,之前的月留存是不到10%,因为各种游戏都玩腻了,用户对于打开软件的兴趣就不大了,家族系统上线之后用户留存率从10%提到了15%。
(2)探探

探探的主要功能是通过用户的个人资料、位置、兴趣爱好等信息,计算并推送身边与你匹配的人,帮助用户结识互有好感的新朋友,是基于大数据的智能推荐。
探探对于用户虚假头像的识别是很强的,坚持人工审核,能够识别用户上传的虚假头像并提醒。
可以显示你收到了多少喜欢,很好的满足了用户的虚荣心,在配对成功的聊天界面有类似真心话之类的小游戏,可以快速帮助破冰。
(3)哩咔语音

在进入房间的时候系统会给每一个人都发送一句欢迎,让用户感觉自己得到了重视,满足了用户的虚荣心。
可以请求上麦,和主播一起打游戏,聊天,让用户有着一种参与感。
3. 结构层分析
(1)唔哩星球

唔哩星球的功能侧重点主要是次元偶遇、派对、家族功能,唔哩星球的用户大多都是年轻用户,好看的服装可以让用户花更多时间在装扮自己的角色上,家族功能也能增加用户的归属感。派对功能中的派对和聊天派对的功能则增加了产品的娱乐性,让用户留存时间更长。
(2)探探

探探的优势是能根据用户的个人资料、地理位置、兴趣爱好来寻找相匹配的异性。所以需要用户设置好自己的兴趣爱好、完善个人资料,进而通过这些精确的进行匹配。而探探的用户也更关系对方是否和自己处得来,所以对于用户的展示做得更细致。
(3)哩咔语音

哩咔语音里面主要是靠声音交流,所以匹配的用户头像都是显示的好看的人物画像,让用户通过声音来浮想联翩。
4. 框架层分析
从框架层来分析: 哩咔语音的偶遇的角色的信息主要标签是展示了偶遇对象的喜爱二次元作品和爱好而探探的偶遇角色信息则展示的是从事行业、工作、地区和兴趣爱好。之所以同样的界面展示信息不同,主要是因为核心用户的区别。哩咔语音主打语音交友,所以都是通过房间交友。
5. 表现层分析
从表现层来看唔哩星球和探探都有偶遇的功能,但是唔哩星球的角色形象是用的二次元虚拟角色形象,而探探使用的则是用户本人的真人照片。
因为:
- 唔哩星球的核心用户是二次元年龄小于25岁的年轻人,使用虚拟的二次元角色更能吸引用户;
- 探探使用的是真人照片的原因是探探的核心用户是年龄偏大的社会人士,他们使用探探心里的底层需求更偏向于通过探探找到自己心中的另一半,所以才会使用真人的照片来做角色形象。
- 哩咔语音的主打亮点则是只听声音的社交,所以人物头像都是这种看起来就很假的人物头像,这样能引发用户的遐想。
6. 总结分析
我认为探探体量能够达到这么大的原因主要有以下两点:
- 尊重女性,女性权益的保障才能促使用户的留存和使用,当前社交软件的核心在我看来就是有着大量的女性用户,探探在配对聊天是发现有男性骚扰女性的情况就会直接封号处理,很好的保障了女性的权益。
- 保证活跃用户,探探只会给你推荐最近48小时活跃过的用户,而且不喜欢的话,只会推荐1次。
探探的体量保证了其用户活跃度,留存率的问题,而我们想要走上这条路还有很多可以向探探学习的地方。
而哩咔语音我认为他走了一些捷径,已经有些误入歧途的味道了,进入软件的第一时间就会有许多“美女”找你聊天,但是你和这些人没聊两句就会发现这些人要么是机器人,只会说那么几句话,要么就是诈骗性质明显,引导你*载下**其他的软件。
我们认为其审核力度不够,对于软件内的内容把握不住,这样下去是不行的,国家管控的铁锤随时会砸下来。
五、SWOT分析
1. 唔哩星球
2. 探探
SWOT分析总结:
与其他同类型的产品相比,我们的唔哩星球定位更加的精准,获取到的用户群体更加的统一,兴趣爱好也更加地集中,游戏活动新颖有趣,能让两个陌生人迅速的相知相熟。
与此同时,我们的缺点也同样明显。应用较为小众,难以增强大众知名度;营收方式比较单调,较难收回开发成本。我们可以在收费方式上多花点心思,争取扩大营收。
我们在用户内容的审核上一定要严把关,针对违规内容要发现一起,处理一起,对用户要极度负责,争取抓住二次元发展的浪潮,扩大公司的体量,实现营收的正向增长。