深水*弹炸**!投保香港保险一夜归零,数百投资人、数亿投资打水漂,还倒欠管理费!香港保险神话被打破?

深水*弹炸**!投保香港保险一夜归零,数百投资人、数亿投资打水漂,还倒欠管理费!香港保险神话被打破?

深水*弹炸**!投保香港保险一夜归零,数百投资人、数亿投资打水漂,还倒欠管理费!香港保险神话被打破?

近日,关于数百位投资人控诉香港安盛保险让其损失数亿港元的消息,快速发酵并受广泛关注。

事件的大致情况为,约200位投保人购买香港安盛保险公司(以称“安盛”)发行的投连险Evolution后,将一款Hong Kong Investment Fund SP(HKIF)基金纳入了这一投连险保单的投资范围。2018年年中,这些投保人发现Evolution净值一夜之间暴跌95%以上,在后续扣除账户建档费、管理费等费用后,保单的净值为负数。

投保人认为,Evolution是一款投连险产品,这应仅为专业投资人提供,而安盛并未对投资人做专业资格审核,且有投资人所投金额远未达到专业投资人必须的投资底线,说明安盛在推广售卖此产品时没有尽到相关义务,负有不可推卸的法律责任。

安盛则就此已先后发布两次声明称,Evolution是一种投连险产品,投资风险需由客户自己承担。Evolution主要由独立保险经纪分销,HKIF基金由东航国际金融(开曼群岛)有限公司管理,该基金价值近月经历显著跌幅并进行清盘,大部分投资该基金的客户由独立保险经纪Asia One代表。

安盛同时称,该事件复杂,其他涉案方可能存在欺诈行为,安盛现正积极协助香港警方商业罪案调查科就该基金涉嫌欺诈活动的刑事调查。

可见,目前当事的上述两方都认为自己是受害者。不过,有分析人士认为,事件涉及的四个参与方安盛、东航国际金融(开曼群岛)有限公司、保险经纪公司Asia One、投保人都有一定问题和责任。

这则事件之所以广受关注,与涉及安盛这一国际保险巨头有关,也与事出香港保单有关,近年关于香港保单优劣的话题乃至争议始终没有停歇。

但是,受访人士认为,此次关于投连险的一个“爆雷”事件,既不应让整个香港保险业“背锅”,也需要让内地消费者打破对香港保险的“迷信”。消费者需要明确的是,无论是香港保险业还是内地保险,投连险都是一个收益不保底、风险收益自担的险种,与传统寿险、分红险和万能险存在明显区别。

同时,香港的投连险与内地投连险也有不同。比如,内地投连险账户都是保险公司自己管理,香港投连险除了保险公司自己管理的账户,还可以选第三方的产品,范围更广。

投资者诉安盛涉嫌违规操作,指出四大问题

根据数百位来自中国内地、新加坡、马来西亚等地的投资者6月11日所作的情况说明,其购买了安盛公司发行的Evolution保险产品,2018年年中,发现该保险产品净值一夜之间暴跌95%以上,在后续继续扣除账户建档费、管理费等费用后,保单的净值为负数。

对此,投保人指出安盛公司涉嫌违规操作,至少包括几点问题:

1、在持有该保险产品期间,安盛从未主动寄送过该保险产品运行情况的相关资料。

2、该保险产品每到申购日,净值就大幅上升,每到赎回日,净值就大幅下跌。为此,数年间曾有众多投保人多次与安盛沟通,安盛都未给予正面回复,也未给出合理的解释。

3、该产品在没有通知投保人的情况下,变更了投资方向,投资于金融衍生工具,导致巨亏;此前投保人从不同中介公司得知,这款产品收益稳定,资金安全,主要用于投资香港物业的租售和二手房屋买卖过程中的增按服务。

4、此投连险产品仅为专业投资人提供,而安盛并未对投资人做专业资格审核,且有投资人所投金额远未达到专业投资人必须的投资底线,足以说明安盛在推广售卖此产品时没有尽到相关义务,负有不可推卸的法律责任。

以下为投资者6月11日所作说明全文:

广大香港市民/新闻媒体/国内外友人:

大家好!

我们数百位安盛保险投保人,分别来自中国内地、新加坡、马来西亚和其他国家地区。今天,我们要投诉香港安盛保险公司(以下简称安盛公司)涉嫌违规操作,致使我们投保人数亿港元保费被亏空殆尽。

多年前,我们从中国内地等不同的地方不同中介公司得知,安盛公司发行的EVOLUTIONHKIF保险产品(以下简称该保险产品)收益稳定,资金安全,主要用于投资香港物业的租售和二手房屋买卖过程中的增按服务。鉴于该保险产品宣传其收益稳定,加之对安盛公司百年国际大品牌的绝对信任,我们都毫不犹豫的购买了该保险产品,投保额从几十万到数百万甚至数千万元不等。

在持有该保险产品期间,安盛从未主动寄送过该保险产品运行情况的相关资料。并且我们发现,该保险产品每到申购日,净值就大幅上升,每到赎回日,净值就大幅下跌。为此,数年间曾有众多投保人多次与安盛沟通,安盛都未给予正面回复,也未给出合理的解释。2018年年中,投保人发现该保险产品净值一夜之间暴跌95%以上,在后续继续扣除账户建档费、管理费等费用后,保单的净值居然为负数。这样一来,我们在投保了几十甚至几千万元给安盛保险后,经过三四年时间,反而倒欠安盛公司巨额管理费!此等骇人听闻之事在世界保险史上可谓前无古人后无来者,超出广大良心人士的想象范畴。

在2018年香港房地产市场无特大利空的环境下,该产品净值为什么会一夜之间几乎归零?是否存在商业欺诈甚至商业犯罪?为此,我们投保人不断与安盛公司交涉,数月之后,安盛公司才答复我们该产品在没有通知投保人的情况下,变更了投资方向,投资于金融衍生工具,导致巨亏,并声称责任不在安盛公司!

我们和安盛公司签订保险合同,保费也是支付到安盛公司银行账户,安盛公司一直以来也在按时收取账户建档费、管理费等费用。如今在该保险产品被恶意亏空殆尽后,安盛保险公司居然宣称无责任!实在令人愤慨,也无法接受!

事情发生后,经投保人仔细研究发现,此投连险产品仅为专业投资人提供,而安盛并未对投资人做专业资格审核,且有投资人所投金额远未达到专业投资人必须的投资底线,这些足以说明安盛在推广售卖此产品时没有尽到相关义务,负有不可推卸的法律责任!安盛保险公司作为世界第一大保险公司,百年品牌,在销售保险产品时程序违规,在销售产品后投保人利益受到不合理损失时,不积极主动承担责任,反而百般抵赖,其专业素质及职业道德之低下实在令人震惊!

香港素来以公平公正、律法严明著称,香港保险市场也以专业和成熟闻名于世。正因如此,世界各地投保人对香港保险趋之若鹜,也使得香港保险投保额连创新高。投保人几亿保费被恶意亏空,这其中的黑幕,或许需要专业人士和相关机构去深挖。我们希望真相早日浮出水面,大白于天下,并将违法犯罪的人或单位绳之于法。

亏空事件发生至今已近一年,我们投保人不断与安盛公司沟通。迫于压力,安盛公司承诺5月31日给予解决方案,但截止今日,安盛公司却以各种理由不予任何回复。迫于无奈,我们数百位受害者,只能联合起来向安盛公司维权。如果得不到安盛公司合理解释和处理结果,拿回我们的保费,我们必将维权行动进行到底,至死方休。届时,安盛公司行为如得不到即时纠正,香港保险市场之声誉,香港金融中心之地位,香港之国际形象必将因此事遭受巨大的打击和考验。

我们恳请广大热心的香港市民朋友、新闻媒体工作者、国内外友人,能够帮我们广为宣传,揭露安盛公司所谓百年品牌的虚伪面孔,共同谴责安盛公司,为我们广大投保人维权行动加油助威,同时也让广大计划购买安盛公司保险产品的朋友知道此事件,谨慎考虑,避免步我们后尘,血本无归。

感恩!叩谢!

安盛保险受害人

2019年6月11日

安盛:投连险风险需由客户承担,其他涉案方或存在欺诈

安盛香港为全球最大保险集团之一的安盛集团的成员,其在香港保险市场,与友邦、保诚、汇丰等相比,业务量和市场占有率要小得多。去年其个人新单业务排名香港市场第九位,市场份额在3%。

针对该事件,安盛香港分别为6月10日和5月16日两次进行声明。梳理两次声明可以勾勒出安盛香港对该事件的态度:

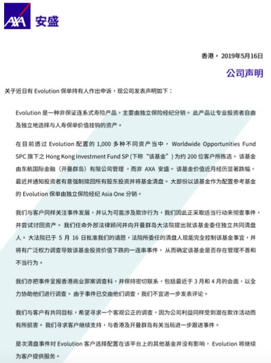
一是Evolution是一种非保证连系式寿险产品,主要由独立保险经纪分销。该产品由专业投资者自由及独立地选择与其保单挂钩的资产,当中AXA安盛并没有参与任何意见。

二是Evolution让专业投资者自由及独立地选择与其保单挂钩的资产,当中AXA安盛并没有参与任何意见。客户明白有关这类产品的投资风险需由客户自己承担。

三是Worldwide Opportunities Fund SPC 旗下之Hong Kong Investment Fund SP由东航国际金融(开曼群岛)有限公司管理,为约200位Evolution客户要求将该基金纳入其保单中。该基金价值近月经历显著跌幅并进行清盘。大部份投资该基金的客户由独立保险经纪Asia One代表。

四是事件复杂,其他涉案方可能存在欺诈行为。安盛现正积极协助香港警方商业罪案调查科就该基金涉嫌欺诈活动的刑事调查。

安盛香港6月10日的声明全文如下:

深水*弹炸**!投保香港保险一夜归零,数百投资人、数亿投资打水漂,还倒欠管理费!香港保险神话被打破?

以下为安盛5月16日声明:

深水*弹炸**!投保香港保险一夜归零,数百投资人、数亿投资打水漂,还倒欠管理费!香港保险神话被打破?

内地和香港投连险:收益都不保底,管理方有不同

一位资深保险行业人士表示,香港的非保证连系式产品,在内地亦叫投连险。那么,投连险有什么特点呢?两地的投连险有没有不同?

保险产品一般分为传统险、分红险、万能险、投连险。投连险全称投资连结保险,其正式名字是“变额寿险”。投连险是一种融汇保险功能与投资功能的新型险种。此次安盛事件中涉及的保险产品便是投连险。投连险起源于欧洲的荷兰后在英国迅速发展,逐渐成为欧美等发达保险市场的主要险种。

投连险下设保证收益账户、发展账户和基金账户等多个账户。这些账户的收益率和风险都是不相同的,投保人在投保时根据个人的风险喜好,选择不同的账户或进行账户组合。由于保险公司在购入保险时不会承诺固定回报,所有的保险收益或者损失都将由投保人自身承担。

投连险的产品形态虽然与万能险类似,但其投资账户的设置却与基金很像,所以有人也将投连险简单理解成“基金中的基金”。在我国1999年曾推出投连险,2001年随着牛市行情投连险掀起销售热潮,但2002年股市大跌中,投连险因账户亏损严重曾遭遇退保风波。

上述资深人士表示,安盛这款非保证连系式产品和内地投连险有重要不同,内地投连险账户都是保险公司自己管理,香港投连险除了保险公司自己管理的账户,还可以选第三方的产品,业务范围更广。

该人士认为,结合安盛的公告,关键问题就是出在“独立保险经纪Asia One”身上,应该是其建议客户选择了那只问题基金,投保人觉得保险营销员是保险公司的人,是保险公司让他们这么做的,其实营销员只是拉生意收佣金的,代表不了保险公司,但客户是不了解的。

一位曾购买投连险的人表示,此类非保证连系式产品本身适合具备一定金融知识的投资人。

香港保险代理人:投连险很少有人买,只给专业人士推荐

“投连险没什么人投,我只推荐给专业人士。”一家香港排名居前的大型寿险公司代理人对券商中国记者说,给普通人推荐的理财类的险种的话,建议买储蓄险。

他表示,对于号称“基金中的基金”的投连险,实际上是要投资人自己做FOF基金经理,基金中也不乏高风险的金融衍生工具,需要专业基础。否则,没有专业投资水平的还是购买保本的储蓄型产品。

这位代理人认为,这次安盛事件的原因在于投保人所做的基金投资,选了高风险的基金,并认为该事件的影响有限。

根据香港保监局5月31日发布的2019年一季度数据,投资相连的业务在整体市场业务中占比不多。

香港一季度长期有效业务的保费收入总额为1322亿港元,同比上升13%。其中,个人人寿及年金(投资相连)业务的保费则仅为66亿港元,同比减少21.7%。新单业务方面,一季度香港长期业务(不包括退休计划业务)的新造保单保费为484亿港元,同比上升9.4%。其中,个人人寿及年金投资相连业务也仅26亿港元,同比下跌37.8%。

四个参与方都有问题和责任

对于上述事件的发生,投资人和安盛各执一词,认为自己都“无辜”乃至都是受害者。“精算视觉”公众号创始人、精算师Alex则认为,涉及的四个主要参与方都有一定的问题与责任:

1、安盛香港作为一家大型保险公司、投连险产品的提供方,无论是否无辜,将一只可能存在问题的基金纳入到可供投资者选择的投资列表中,本身就有不可推卸的责任,显示了公司在对基金背景做尽职调查时存在一定的疏漏;

2、东航国际金融(开曼群岛)有限公司管理作为HKIF基金的管理者,自然最清楚这只基金的运作情况、是否真的属于诈骗,需要对这只基金的“一夜清零”做出合理解释,应该也会成为香港警方着重调查的对象;

3、Asia One作为这只基金的主要推手,一定在背后与东航国际金融有很深的利益往来,否则无法解释宏亚为何会在上千只基金中唯独推荐其中的一只(HKIF基金);

4、投连险的投保人作为受害者,虽然可能遭遇了诈骗而本金全损,但是对于自己在投资时受到高收益诱惑而做出的欠妥投资决定,毋庸置疑也需要承担一定的责任。

如果投资说明书是可以取得的,那么在大笔资金投入前应该了解清楚,对于不懂的金融产品,在大笔投入前一定要做好功课,不要只看销售宣传,要仔细了解产品、条款甚至争议解决,监管及司法环境。

去香港买保险要注意什么

受访人士认为,此次关于投连险的一个“爆雷”事件,既不应让整个香港保险业“背锅”,也需要让内地消费者打破对香港保险的“迷信”。

近年,内地居民出现赴港购买保险的热潮,香港保监局数据显示,2006年,内地访客对香港保险贡献的保费还只有28亿港元,仅占香港个人保险业务的5.3%;十年之后的2016年,内地访客贡献的保费已达到726亿港元,贡献了当年40.6%的香港个人保险新增保费。最近的2017年、2018年,内地访客对香港业务的保费贡献稍降,不过占比仍有三成,规模和占比都高于2015年及以前。

早前,上海银保监局曾发布过一则行政处罚。据该处罚书显示,上海奋威保险代理有限公司因宣传推介境外保险产品,被处警告并罚款一万元。有报道指,上述机构此前曾在业务端开展香港保险的销售培训,并邀约客户出席保险类专题沙龙活动,议程中包含海外资产配置(涉及代销的香港保险产品有香港友邦和富通等)。这则处罚透露的信号是,监管部门对保险代理公司“宣传推介境外保险产品”是持谨慎态度的。

事实上,在内地居民赴港购买热的2016年,原中国保监会曾提示过相关风险。这为内地人了解香港保险需要做的功课,提供了一些参考。

深水*弹炸**!投保香港保险一夜归零,数百投资人、数亿投资打水漂,还倒欠管理费!香港保险神话被打破?

这份《中国保监会关于内地居民赴港购买保险的风险提示》提示的风险包括:

1、香港保单不受内地法律保护

首先,内地居民投保香港保单,需亲赴香港投保并签署相关保险合同。如在境内投保香港保单,则属于非法的“地下保单”,既不受内地法律保护,也不受香港法律保护。

其次,内地居民投保香港保险适用香港地区法律。如果发生纠纷,投保人需按照香港地区的法律进行维权诉讼。与内地相比,香港法律诉讼费用较高,可能面临较高的时间和费用成本。

此外,除了法律诉讼之外,投保人也可选择向香港的保险索偿投诉局投诉与理赔索偿有关的纠纷,但该局目前可裁决的赔偿上限是100万港币,大额保单的赔偿纠纷无法通过该局裁决处理。

2、存在汇率风险和外汇政策风险

一方面,内地居民在香港购买的保单,赔款、保险金给付以港币、美元等外币结算,消费者需自行承担外币汇兑风险。

另一方面,内地居民个人到境外购买人寿保险和投资返还分红类保险,属于金融和资本项下的交易,是现行的外汇管理政策尚未开放的项目,存在一定的政策风险。

此外,如以期交保费方式购买长期寿险保单,也可能存在因外汇支付政策变化导致无法交纳续期保费的风险。

3、保单收益存在不确定性

对于分红保险,其保证收益之上的红利分配是不确定的。目前内地保险产品遵照监管要求,按照低、中、高三档演示红利水平,演示利率上限分别为3%、4.5%和6%。香港保险市场化程度较高,未对红利演示作出明确要求,大多数产品通常采用6%以上的投资收益率进行分红演示。但分红本身属于非保证收益,具有较大不确定性,能否实现主要取决于保险公司能否长期保持高投资收益率。

4、保单前期现金价值低,退保损失大

中途退保时,投保人只能获得保单的现金价值。香港监管部门对保险产品的现金价值无具体要求,大多数长期期交保单在保单前期现金价值很低,前2年甚至为零,客户如果退保将承受较大的损失。

5、需认真阅读保险产品条款

香港保险产品条款使用繁体字,表述方式与内地不尽相同。投保人需认真阅读保险条款,充分理解保险责任、理赔条件等重要内容,避免因对条款理解不准确而引发合同纠纷。

百万用户都在看

深夜抛悬念!斩获诺奖近4年后,屠呦呦将再发布重大科研突破!青蒿素或仍是主角,概念股名单来了

涉万亿地下钱庄大案惊心!不必真金白银兑换,只需境内外转移资金"对敲",直接就赚汇率差价和手续费

不必担心六年前一幕重演!周五收市后3000亿驰援流动性,市场发动机双双重启,全球聪明资金先有动作

涉资高达129亿!风光一时网贷平台爆雷!85后女老板10个月拒不接受证监局约谈,牵扯这家14亿市值A股公司

"我要报汕大"刷屏!汕头大学未来4届4年制本科生学费全免!还包括这些5年制专业,李嘉诚又出手

假如华为上市了,还能成为一家伟大的科技公司吗?资本的哪种禀性让任正非保持警惕?答案令人震惊

又一券业老兵离职"奔私"!掌舵上市券商已13年,他从券商到公募再到私募,因何两年里两变选择

深水*弹炸**!投保香港保险一夜归零,数百投资人、数亿投资打水漂,还倒欠管理费!香港保险神话被打破?

券商中国是证券市场权威媒体《证券时报》旗下新媒体,券商中国对该平台所刊载的原创内容享有著作权,未经授权禁止转载,否则将追究相应法律责任。

ID:quanshangcn

Tips:在券商中国微信号页面输入证券代码、简称即可查看个股行情及最新公告;输入基金代码、简称即可查看基金净值。

深水*弹炸**!投保香港保险一夜归零,数百投资人、数亿投资打水漂,还倒欠管理费!香港保险神话被打破?