以销售货物、应税服务、无形资产以及不动产过程中的增值额作为计税依据而征收的流转税被称为增值税,不知道大家是否还记得它的概念呢?它的纳税人、税率和征收率、以及增值税纳税人一般纳税人应纳税额的计算等,也全是考试的重难点。今天就让我们一起来学习增值税的第二个部分吧。
视频加载中...
考点精解
简介
(一)增值税的纳税人
增值税纳税人是指税法规定负有缴纳增值税义务的单位和个人。
1.增值税一般纳税人
2.增值税小规模纳税人
(二)增值税的扣缴义务人
(三)增值税税率
(四)增值税一般纳税人应纳税额的计算
1.销售额
2.销项税额
3.进项税额
(1)准予抵扣的进项税额
(2)不得抵扣的进项税额
(五)增值税小规模纳税人应纳税额的计算
(六)增值税的征收管理
1.纳税义务的发生时间
2.纳税期限
3.纳税地点
详解
(一)增值税的纳税人
增值税纳税人是指税法规定负有缴纳增值税义务的单位和个人。在我国境内销售、进口货物或者提供加工、修理、修配劳务以及销售服务、无形资产或者不动产的单位和个人,为增值税纳税人。按照经营规模的大小和会计核算健全与否等标准,增值税纳税人可分为一般纳税人和小规模纳税人。
1.增值税一般纳税人
一般纳税人是指年应征增值税销售额(以下简称“年应税销售额”,包括一个公历年度内的全部应税销售额)超过《增值税暂行条例实施细则》或者《营业税改征增值税试点实施办法》规定的小规模纳税人标准的企业和企业性单位。一般纳税人的特点是增值税进项税税额可以抵扣销项税税额。
下列纳税人不属于一般纳税人:
①年应税销售额未超过小规模纳税人标准的企业;
②除个体经营者以外的其他个人;
③非企业性单位;
④不经常发生增值税应税行为的企业。
2.增值税小规模纳税人
小规模纳税人是指年销售额在规定标准以下,并且会计核算不健全,不能按规定报送有关税务资料的增值税纳税人。小规模纳税人的认定标准是:详细见表3-8所示:

年应税销售额未超过规定标准的纳税人,会计核算健全,能够提供准确税务资料的,可以向主管税务机关办理一般纳税人资格登记,成为一般纳税人。
除国家税务总局另有规定外,一经登记为一般纳税人后,不得转为小规模纳税人。
(二)增值税的扣缴义务人
中华人民共和国境外(以下简称境外)的单位或者个人在境内销售服务、无形资产或者不动产的,在境内未设有经营机构的,以购买方为增值税扣缴义务人。
境外单位或者个人在境内销售服务、无形资产或者不动产的,在境内未设有经营机构的,扣缴义务人按照下列公式计算应扣缴税额:
应扣缴税额=购买方支付的价款÷ (1+税率)×税率
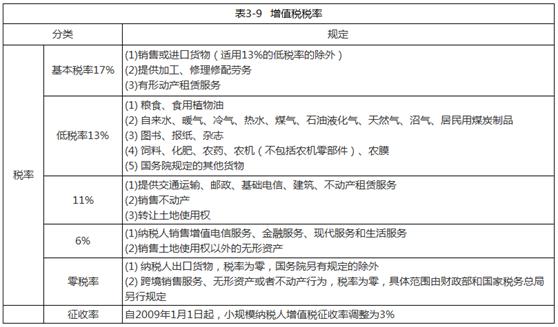
(三)增值税税率,详细如表3-9所示:

(四)增值税一般纳税人应纳税额的计算
我国增值税实行扣税法。一般纳税人凭增值税专用发票及其他合法扣税凭证注明税款进行抵扣,其应纳增值税的计算公式为:
应纳税额=当期销项税额-当期进项税额=当期销售额×适用税率-当期进项税额
如果当期销项税额小于进项税额时,其不足抵扣的部分可以结转到下期继续抵扣。
1.销售额
销售额是指纳税人销售货物、应税劳务、服务、无形资产或者不动产,从购买方收取的全部价款和价外费用,但是不包括向购买方收取的销项税额以及代为收取的政府性基金或者行政事业性收费。
价外费用包括价外向购买方收取的手续费、补贴、基金、集资费、返还利润、奖励费、违约金、滞纳金、延期付款利息、赔偿金、代收款项、代垫款项、包装费、包装物租金、储备费、优质费、运输装卸费以及其他各种性质的价外收费。
价外费用不包括下列项目:
①向购买方收取的销项税额。
②受托加工应征消费税的消费品所代收代缴的消费税。
③同时符合下列条件的代垫运费:承运部门的运费发票开具给购货方的;纳税人将该项发票转交给购货方的。
④同时符合以下条件代为收取的政府性基金或者行政事业性收费:由国务院或者财政部批准设立的政府性基金,由国务院或者省级人民政府及其财政、价格主管部门批准设立的行政事业性收费;收取时开具省级以上财政部门印制的财政票据; 所收款项全额上缴财政。
⑤销售货物的同时代办保险等而向购买方收取的保险费,以及向购买方收取的代购买方缴纳的车辆购置税、车辆牌照费。
纳税人采用销售额和销项税额合并定价的,按下列公式计算销售额:
不含税销售额=含税销售额÷(1+增值税税率)销售额以人民币计算,纳税人按照人民币以外的货币结算销售额的,应当折合成人民币计算,折合率可以选择销售额发生的当天或者当月1日的人民币汇率中间价。纳税人应当在事先确定采用何种折合率,确定后12个月内不得变更。
2.销项税额
销项税税额是纳税人销售货物、应税劳务、服务、无形资产或者不动产,按照销售额和规定的税率计算并向购买方收取的增值税税率。
销项税税额的计算公式为:销项税额=销售额×税率
3.进项税额
进项税额是纳税人购进货物、加工修理修配劳务、服务、无形资产或者不动产所支付或者承担的增值税税额。
(1)准予抵扣的进项税额
①从销售方取得的“增值税专用发票”(含税控机动车销售统一发票)上注明的增值税额。
②从海关取得的“海关进口增值税专用缴款书”上注明的增值税额。
③购进农产品,除取得增值税专用发票或者海关进口增值税专用缴款书外,按照农产品收购发票或者销售发票上注明的农 产品买价和13%的扣除率计算的进项税额。
计算公式为:进项税额=买价×扣除率
④从境外单位或者个人购进服务、无形资产或者不动产,自税务机关或者扣缴义务人取得的解缴税款的完税凭证上注明的增值税额。
(2)不得抵扣的进项税额
①用于简易计税方法计税项目、免征增值税项目、集体福利或者个人消费的购进货物、加工修理修配劳务、服务、无形资产和不动产。
②非正常损失的购进货物,以及相关的加工修理修配劳务和交通运输服务。
③非正常损失的在产品、产成品所耗用的购进货物(不包括固定资产)、加工修理修配劳务和交通运输服务。
④非正常损失的不动产,以及该不动产所耗用的购进货物、 设计服务和建筑服务。
⑤非正常损失的不动产在建工程所耗用的购进货物、设计服务和建筑服务。纳税人新建、改建、扩建、修缮、装饰不动产,均属于不动产在建工程。
⑥购进的旅客运输服务、*款贷**服务、餐饮服务、居民曰常 服务和娱乐服务。
⑦财政部和国家税务总局规定的其他情形。
(五)增值税小规模纳税人应纳税额的计算
小规模纳税人销售货物、加工修理修配劳务、服务、无形资产或者不动产,实行简易办法征收增值税,并不得抵扣进项税额。其应纳税额计算公式为:
应纳税额=销售额×征收率
公式中的销售额为不含税销售额。
小规模纳税人采用销售额和应纳税额合并定价方法的,应将其换算为不含税销售额,计算公式为:
销售额=含税销售额÷(1+征收率)
一般纳税人提供财政部和国家税务总局规定的特定应税服务,可以选择使用简易计税方法计税,但一经选定,36个月内不得变更。
(六)增值税的征收管理
1.纳税义务的发生时间,详细见表3-10所示:

2.纳税期限
增值税的纳税期限分别为1日、3日、5日、10日、15日、1个月或者1个季度。纳税人的具体纳税期限,由主管税务机关根据纳税人应纳税额的大小分别核定。以1个季度为纳税期限的规定适用于小规模纳税人、银行、财务公司、信托投资公司、信用社,以及财政部和国家税务总局规定的其他纳税人。不能按照固定期限纳税的,可以按次纳税。
纳税人以1个月或者1个季度为1个纳税期的,自期满之曰起15日内申报纳税;以1日、3日、5日、10日或者15日为1个纳税期的,自期满之日起5日内预缴税款,于次月1日起15日内申报纳税并结清上月应纳税款。
扣缴义务人解缴税款的期限,按照前两款规定执行。
3.纳税地点
(1)固定业户应当向其机构所在地的主管税务机构申报纳税。
(2)固定业户到外县(市)销售货物或者应税劳务,应当向其机构所在地主管税务机关申请开具《外出经营活动税收管理证明》,并向其机构所在地主管税务机关申报纳税。未开具该证明的,应当向销售地或者劳务发生地的主管税务机关申报纳税。未向销售地或者劳务发生地的主管税务机关申报纳税的,由其机构所在地的主管税务机关补征税款。
(3)非固定业户销售货物、应税劳务、服务、无形资产或者不动产,应当向销售地、应税劳务发生地或者应税行为发生地的主管税务机关申报纳税;未申报纳税的,由其机构所在地或者居住地的主管税务机关补征税款。
其他个人提供建筑服务,销售或者租赁不动产,转让自然资源使用权,应向建筑服务发生地、不动产所在地、自然资源所在地主管税务机关申报纳税。
(4)进口货物向报关地海关申报纳税。
(5)扣缴义务人应当向其机构所在地或者居住地主管税务机关申报缴纳其扣缴的税款。
例题
1. 根据增值税的规定,对于发出代销商品超过( )仍未收到代销清单及货款的,视同销售实现,一律征收增值税。
A:60天
B:120天
C:180天
D:360天
答案
【C】
解析:托其他纳税人代销货物,为收到代销单位销售的代销清单的当天;在收到代销清单前已收到全部或部分货款的,其纳税义务发生时间为收到全部或部分货款的当天;对于发出代销商品超过180天仍未收到代销清单及货款的,视同销售实现,一律征收增值税,其纳税义务发生时间为发出代销商品满180天的当天。
2.下列关于增值税纳税义务发生时间的表述中,正确的有( )。
A:采取赊销方式销售货物,为发出货物的当天
B:采取预收货款方式销售货物,为货物发出的当天
C:委托其他纳税人代销货物,为收到代销单位销售的代销清单的当天;在收到代销清单前已收到全部或部分货款的,其纳税义务发生时间为收到全部或部分货款的当天
D:纳税人发生视同销售货物行为,为货物移送的当天
答案
【B,C,D】
解析:采取赊销和分期收款方式销售货物,为书面合同约定的收款当天,无书面合同或者书面合同没有约定收款日期的,为货物发出的当天。
3.增值税的纳税期限分别为1日、3日、5日、10日、20日、1个月或者1个季度。( )
A:对
B:错
答案
【B】
解析:增值税的纳税期限分别为1日、3日、5日、10日、15日、1个月或者1个季度。