含编内! 福州多个区县招聘教师
共计2202名
快来看看有适合你的吗?
招聘速览
▲ 鼓楼区属学校招考教师17名
▲台江区属学校招考教师14名
▲仓山区属学校招考教师38名
▲晋安区属学校招考教师34名
▲马尾区属学校招考教师50名
▲长乐区面向部属公费师范生及研究生公开招聘编制内教师21名
▲ 长乐区属学校招考教师600名
▲福清市招聘新任教师517名
▲闽侯县招聘待入编教师200名
▲连江县招聘教师370名
▲闽清县招聘教师108名
▲罗源县招聘教师159名
▲永泰县招聘教师74名
鼓楼区
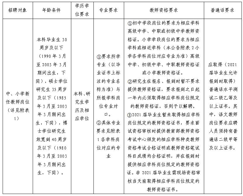
招聘岗位及要求


详情公告
识别下方二维码
即可查看具体公告


台江区
招聘岗位及要求


详情公告
识别下方二维码
即可查看具体公告


仓山区
招聘岗位及具体要求



详情公告
识别下方二维码
即可查看具体公告


晋安区
招聘岗位及要求


详情公告
识别下方二维码
即可查看具体公告


马尾区
招聘岗位及要求






详情公告
识别下方二维码
即可查看具体公告


长乐区
01 长乐区面向部属公费师范生及研究生公开招聘编制内教师21名
为进一步做好教师招聘工作,吸纳引进更多的优秀师资人才来航任教,2021年长乐区教育局面向部属公费师范生及研究生公开招聘编制内教师21名。
招聘岗位及条件


报名
符合报考条件的人员可于 2021年3月29日8:30-4月10日17:00 登录网址http://cljszpbm.mikecrm.com/s24ca5G进行报名,如实填报报名信息。报考者只能选择一个岗位进行报名。报名时,报考者提交的报考信息应当真实、准确,提供虚假报考信息的,一经查实,即取消报考资格。
待遇
1.本次招聘的毕业生为事业单位编制内教师。
2.教育部直属高校公费师范毕业生,服务期内前五年 给予30万元生活津贴 (分五年发放,经年度考核合格后,第二年度发放上一年度生活津贴,下同)和一次性 给予20万元购房补贴 (购房时发放,补贴不高于实际购房金额;购房补贴只能用于购买长乐区的商品住房,服务期内不得上市交易,下同)。
3.普通全日制研究生,服务期内前五年 给予15万元生活津贴 和一次性 给予10万元购房补贴 。
4.对学校无法提供宿舍的长乐区以外生源教师 每人每月给予1000元住房补贴 ,时间5年(已享受购房补贴的不再重复享受住房补贴)。
5.对聘用到长乐区乡镇及以下农村学校任教的研究生,实行高校毕业生学费代偿制度, 按每人每年5000元计算,逐年退还学费,连续退费4年。
以上政策待遇,在聘用合同存续期间予以享受,聘用合同解除之后不再享受。
详情公告
识别下方二维码
即可查看具体公告


02 长乐区属学校招考教师600名
招聘岗位及要求















详情公告
识别下方二维码
即可查看具体公告


福清市
招聘岗位及要求


详情公告
识别下方二维码
即可查看具体公告
(编内新任教师)


(校聘合同教师)


闽侯县
招聘岗位及要求



详情公告
识别下方二维码
即可查看具体公告


连江县
招聘岗位及要求

详情公告
识别下方二维码
即可查看具体公告


闽清县
招聘岗位及要求

详情公告
识别下方二维码
即可查看具体公告


罗源县
招聘岗位及要求









详情公告
识别下方二维码
即可查看具体公告


永泰县
招聘岗位及要求

详情公告
识别下方二维码
即可查看具体公告


报名方式
除特殊说明外
本文中其他岗位均在
福建省教育考试院网站进行报名
报名时间为3月21日-3月27日
点击文末“阅读原文”
即可进入报名链接


这么多优质岗位
有你想去的吗?
转发告诉身边人!
来源:福州人才集团微信综合福建省教育考试院、各有关区县政府网站