编制依据:
GB/T1576-2008《工业锅炉水质》
GB50273-2009《锅炉安装工程施工及验收规范》
CJJ/T81-2013《城镇供热直埋热水管道技术规程》
L03S001《给水与排水设备安装》
GB50242-2002《建筑给水排水及采暖工程施工质量验收规范》
当地相关部门技术要求。
主要编定以下几个方面维护方案:用电设备线路的维护;水泵的维护;阀门仪表的维护;水系统管路系统的维护;其它设备的维护。
一、为保证安全可靠、优质和经济合理的用电,做好用电设备的维护,故障处理及检修是十分重要的。着重介绍电动机和配电线路的检修与维护。
A1、电动机的检修:异步电动机按其定子绕组的相数分为单相异步电动机;另一种是绕线异步电动机。二者之间主要区别是转子构造不同。
(一)电动机的运行检查:
①检查电源电压是否正常,对于380V电动机,电源电压不宜低于360V或高于400V。
②检查线路的接线是可靠,熔断器的安装是否正确,熔丝有无损坏。
③检查联轴器的连接是否牢靠,机组转动是否灵活,有无磨擦、卡住、窜动等不正常现象。
④检查机组周围有无妨碍运行的杂物或易燃物品等。
⑤对于新安装或长期停用电动机,在以上检查之前还应进行下列检查:
〈1〉用兆欧表检查电动机绕组间和绕组对地的绝缘电阻。一般380V电动机的绝缘电阻应大于0.5MΩ,否则应进行干燥处理;测试电动机绝缘的方法,测试前,应先将北欧表进行检验,即将兆欧表测方试编短路,并摇动兆欧手柄,看指针是否指在“0”位置;然后将测方式端断开,再摇动手柄,盾指针是否指在“∞”位置上,测方式是,要把兆欧表平置放稳,摇动手柄时能产生很高的电压,在兆欧表尚未停转或绕组尚未放电时,不可用手触摸设备的被测方试部分或进行拆线,以防触。
〈2〉检查电动机轴承是否有油。如轴承缺油,应及用补足。一般(鼠)笼型电动机滚动轴承可采用钙钠基润滑脂,温热地带电动机滚动轴承可采用复合钙基润滑脂。
〈3〉一台电动机的连续启动次数一般不宜超过3-5次,以防止启动设备电动机过热。
〈4〉合闸后如果电动机不转或转速很慢,声音不正常时,应速拉闸查明原因,如检查电源电压是否正常。熔丝是否熔断,电动机引线是否松脱或断线,负载是否过重,被带动的机械是否有故障,电动机绕组是否断路或短路等。
A2、电动机维护的主要内容:
①应经常保持清洁,不允许有水滴,油滴或杂物落入电动机内部。
②注意电动机的运行电流(负载电流)不得超过铭牌上规定的额定电流。
③注意电源、电压是否正常,一般电动机要求电源电压的变化不得超过额定电压的±7%,三相电压的差别不得大于5%。
④ 注意监视电动机的温升。监视温升是监视电动机运行状况的直接可靠的办法,当电动机的电压过低,电动机过载运行,电动机两相绕线(缺相)运行,定子绕线短路时,都会使电动机的温度不正常地升高。
⑤电动机运行时不应有磨擦声,尖叫或其他杂声,如发现有不正常声音,应及时停车检查,消除故障后才可继续运行。
⑥当闻到电动机烧焦的气味或发现电动机内部冒烟时,说明电动机绕组绝缘已遭受破坏,应立即停机检查和修理。
⑦ 检查电动机及开关外壳是否漏电和接地,用验电笔检查电动机及开关外壳时,如发现外壳带电,说明设备已漏电应立即停机处理。
A3、电动机的保养和维护。
电动机保养检修内容

A4、电动机完好标准:
①运行正常,电流在允许范围内,功能还到铬牌要求,定子,转子的温升或轴承温度在允许范围内,各种振动和轴向窜动不大于规定值。
②结构完整无损,绝缘性能良好,绕组铁芯和槽楔无老化,松动各项试验合格,绝缘电阻在热状态下每千伏电压不小于1兆偶,电机封闭良好。
③外观整洁,零附件齐备,性能良好,外壳铬牌完整,字迹清晣,电机内无其他积灰或油泥,启动和保护设备均齐全完好,合乎要求,轴承不漏油接地线完整。
B1、检查电器元件:对所使用的电器元件逐个进行检查,避免电器元件故障与线路错接,漏接造成故障混在一起。对电器元件和检查主要包括以下几个方面。
①电器元件外观是否清洁完整,外壳有无碎裂,零部件是否齐全有效,各接电端子及紧固件有无缺失,生锈等现象。
②电器元件的触点有无熔焊粘连,变形,严重氧化锈蚀等现象;触点的闭合分断动作是否灵活,触点的开距,超程是否符合标准,接触压力弹簧是否有效;
③电器的电磁机构和传部件的作是否灵活;有无街铁卡阻,吸合位置不正等现象,新产品使用前应拆开清除铁芯,端面的防锈涌,检查衔铁复位弹簧是否正常。
④用万用表或电桥检查元器件有电磁线圈(包括继电器,接触器及电机)的通断情况,测量它们的直流电阻值并做好记录,以备检查线咱和排除故障时作为参考。
⑤检查延时作用的电器元件功能,如时间继电器的延时动作,延时范围及整定机构的作用,检查热继电器的热元件和触的动作情况。
⑥核对各电器元件的规格是否与设计要求一致。如电器的电压等级,电流容量,触点的数量,开闭状况,时间继电器的延时类型等。不符合要求的应更换或调整。
B2、检查线路:对控制线路必须经过认真检查,以防止错接,漏接及电器故障引起线路动作不正常,甚至造成短路事故。检查线路应按以下步骤进行。
①核对接线
对照原理图、接线图,从电源端开始逐段核对端子接线的线号,排除漏接、错接现象。重点检查辅助电路中易错接处的线号,还应核对同一根导线的两端是否错号。
②检查端子接线是否牢固
检查所有端子上接线的接触情况,用手一一摇动、拉拔端子上的接线,不允许有松脱现象。避免通电试车时因虚接造成麻烦,将故障排除在通电之前。
③万用表导通法检查
这是在控制线路不通电时,用手动来模拟电器的操作动作,用万用表测量线路通断情况的检查方法。应根据线路控制动作来确定检查步骤和内容;根据原理图和接线图选择测量点。先断开辅助电路,以便检查主电路的情况,然后再断开主电路,以便检查辅助电路的情况。主要检查下述内容:
(1)主电路不带负荷(电动机)时相间绝缘情况;接触器主触点接触的可靠性;正反转控制线路的电源换相线路及热继电器热元件是否良好、动作是否正常等;
(2)辅助电路的各个控制环节及自保、联锁装置的动作情况及可靠性;与设备的运动部件联动的元件(如行程开关、速度继电器等)动作的正确性和可靠性;保护电器(如热继电器触点)动作的准确性等情况。
B3星形--三角形〈Y-△〉降压启动控制线路的检查步骤:
1.对照接线圈仔细核对接线;
2.认真检查各端子接线是否牢固,排除虚接故障;
3.用万用表检查。断开QS,摘下接触器灭弧罩,将万用表拨到R×1档做以下各项检查:
(1)检查主电路;
(2)检查辅助电路拆下电动机接线,万用表笔接L11、L31端子,做如下几项测量。
①检查启动控制:按下SB2,应测得KT与KM2两只线圈的并联电阻值;同时按下SB2和KM2触头架,应测得KT、KM2及KMl三只线圈的并联电阻值;同时按下KM1与KM2的触头架,也应测得上述三只线圈的并联电阻值。
②检查联锁线路:按下KMl触头架,应测得线路中四个电器线圈的并联电阻值;再轻按KM2触头架使其常闭触点分断(不要放开KMl触头架),切除了KM3线圈,测量的电阻值应增大;如果在按下SB2的同时轻按KM3触头架,使其常闭触点分断,则应测得
线路由通而断。
③检查KT的控制作用:按下SB2测得KT与KM2两只线圈的并联电阻值,再按住KT电磁机构的衔铁不放,约5s后,KT的延时触点分断切除KM2的线圈,测得的电阻值应增大。
4.常见故障及处理方法;
线路经万用表检测动作无误,进行空操作试车时,操作SB2后KT及KM2、KM1得电动作,但延时过5s而线路无转换动作。
分析:故障是因时间继电器的延时触点未动作引起的。由于按SB2时KT已得电动作,所以怀疑KT电磁铁位置不正确,造成延时器工作不正常。
检查:用手按压KT的衔铁,约经过5s,延时器的顶杆已放松,顶住了衔铁,而未听到延时触点切换的声音。因电磁机构与延时器距离太近,使气囊动作不到位。
处理:调整电磁机构位置,使衔铁动作后,气囊顶杆可以完全复位。重新试车,故障排除。
5.电缆线路的运行维护与检修;
①电缆线路的运行维护
(1)敷设在土中、沟道中及隧道中的电缆每三个月巡视检查一次;室内电缆终端头应每月巡视检查一次;
(2)检查电缆沟的出入通道是否畅通,沟内如有积水应及时排除,并查明积水原因,不用堵漏措施,发现沟内有污物应及时清扫,
(3)检查电缆沟内的防火及通风设备是否完善正常,并记录沟内的温度是否正常;
(4)检查电缆沟及地面是否出现挖土、种树、打桩等现象,以及线路穿越的路面、铁路和建筑物等设施是否在翻造或检修等施工,有否可能破坏电缆安全运行的现象存在;
(5)检查电缆中间接头及终端盒,接头有无破损及放电现象,接地是否良好;
(6)检查室外漏出地面的电缆保护钢管或角钢有无锈蚀、移位等现象,固定是否可靠;
(7)检查电缆路径地面有无酸碱腐蚀性排泄物及堆放的石灰等。
②电缆线路的常见故障及检修方法
(1)常见故障主要有短路、受潮和断线三种。造成的原因主要有电缆受外界机械损伤,严重的过载及过电压使绝缘击穿,中间接头或终端盒不密封等。
(2)常见故障的检修
a.用兆欧表检查故障的原因:通常用500V或1000V兆欧表来区别电缆故障的原因。分别在电缆两端测量绝缘电阻值,当测得的某相对地绝缘电阻远远小于其他两相的对地绝缘电阻时,则该相电缆芯线对地短路;用同样方法还可测出相间短路、断线和受潮等故障。同时也能从绝缘电阻的下降程度,大致上分析出故障部分接近哪个终端。
b.用电桥测定故障具体部位:通常采用单臂电桥来测定电缆线故障的部位,测试时电缆应有两根完好的芯线,否则要借用其他平行线路上芯线或临时安装—根回线。当电桥平衡时,电桥两臂电阻值之比应等于电缆芯线回路组成的两个电阻值之比:由于导线电阻值与它的长度成正比,所以平衡式为:
R1/R2=(2L-X)/X ,即X=2R2L/(R1+R2)
式中R1和R2—电桥每臂电阻值,Ω;
L—所测电缆芯线长度,m;
X—故障点离测试点的距离,m。
C用智能电缆故障测试仪测量电缆线路的所有类型故障。
三、水泵保养及维修
〈一〉水泵的运行和维护管理
为了保证水泵的安全运行,水泵在启动前必须对机组做全面仔细的检查,以便发现问题及时处理。检查的主要内容如下:
1.检查水泵各处螺栓是否连接完好,有无松动或脱落现象;
2.用手转动联轴器或皮带轮,检查叶轮旋转是否灵活,泵内是否有不正常的响声和异物;
3.检查电动机的转动方向是否与水泵的转向一致;
4.检查轴承润滑情况,润滑油应充足和干净,油量应在规定位置:
5.检查填料的松紧情况及填料涵、水封、冷却水阀是否打开;
6.清除水泵进水池的杂物和堵塞物,检查进水池水位是否正常;
7.检查水泵进水管上阀门是否开启,出水管阀门是否关闭;
8.检查管道及压力表、真空表、闸阀等管路附件安装是否合理。
检查完毕,则可向泵内灌水或启动真空泵。灌水同时打开泵体顶部的排气阀。抽真空时,应先打开泵体顶部的抽气阀。当排气管中有大量水涌出时,表示进水管和泵内已充满水,可以启动水泵投入运行。
(二)水泵的启动
当进水管和泵内全部充满水后,停止灌水或关闭抽气管上阀门。然后启动动力机。离心泵应关闭出水管上阀门进行启动,当机组达到额定转速时,应立即把闸阀打开出水,否则泵内水流就会因不断地在泵内循环流动发热,介质温度升高,当泵内液体温度达到其饱和温度以上时,液体蒸发,就会造成事故。
(三)水泵运行中的注意事项
1.注意水泵机组有无不正常的响声和振动。
2.检查各种仪表工作是否正常、稳定。
3.检查机组有无超温现象。一般滑动轴承最大容许温度为70℃;滚动轴承最大容许温度75℃。无温度计时,以手触轴承座,感到烫手不能停留,说明温度过高,应马上停机检查。
4.注意填料密封性是否良好。过松时,不但漏水过快,还会造成启动困难;过紧时,消耗过多动力,易使轴承烧坏。合适的松紧度以每分钟滴水10滴左右为宜。
5.注意皮带松紧是否适当。过松过紧均会降低传动效率、缩短使用寿命。
6.观察压力表和真空表读数。若压力剧烈变化或下降,则可能是因为吸入侧有堵塞或吸入了空气;压力表读数上升,可能是出水管口被堵塞;真空表读数上升,可能是进水管口被堵塞或水源水位下降。
(四)停泵时的注意事项
1.离心泵应在出口阀完全关闭之后停车。若先关闭进口侧阀门,往往会引起汽蚀,造成事故;
2.没有底阀的机组停止运行时,要注意打开真空破坏阀,使泵内的水返回到吸水池去;
3.使用冷却水的泵,停车时不要忘记关闭冷却水阀;
4.在正常运行中因为停电等原因停车时,首先应断开电源,随后关闭出口阀;
5.在寒冷地区,如水泵停机长时间不运行,应及时放出泵内的积水,防止水泵及附
(五)水泵的日常保养
为使水泵经常处于良好状态下运行,必须对它定期进行维护。对新泵机来说一般正常运行100h后,应更换机油,以后每工作500h换一次机油。采用固体润滑脂的水泵,应1500h换一次。发现有问题的零部件应及时更换,特别要利用水泵不运行期间(比如非采暖季节等)及时检查保养或更新。对管道系统及各附件阀门应经常除锈上油,使它们始终处于良好状态,以备随时启用。
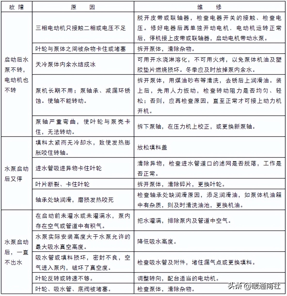
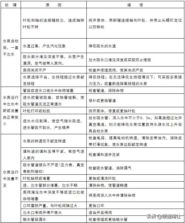
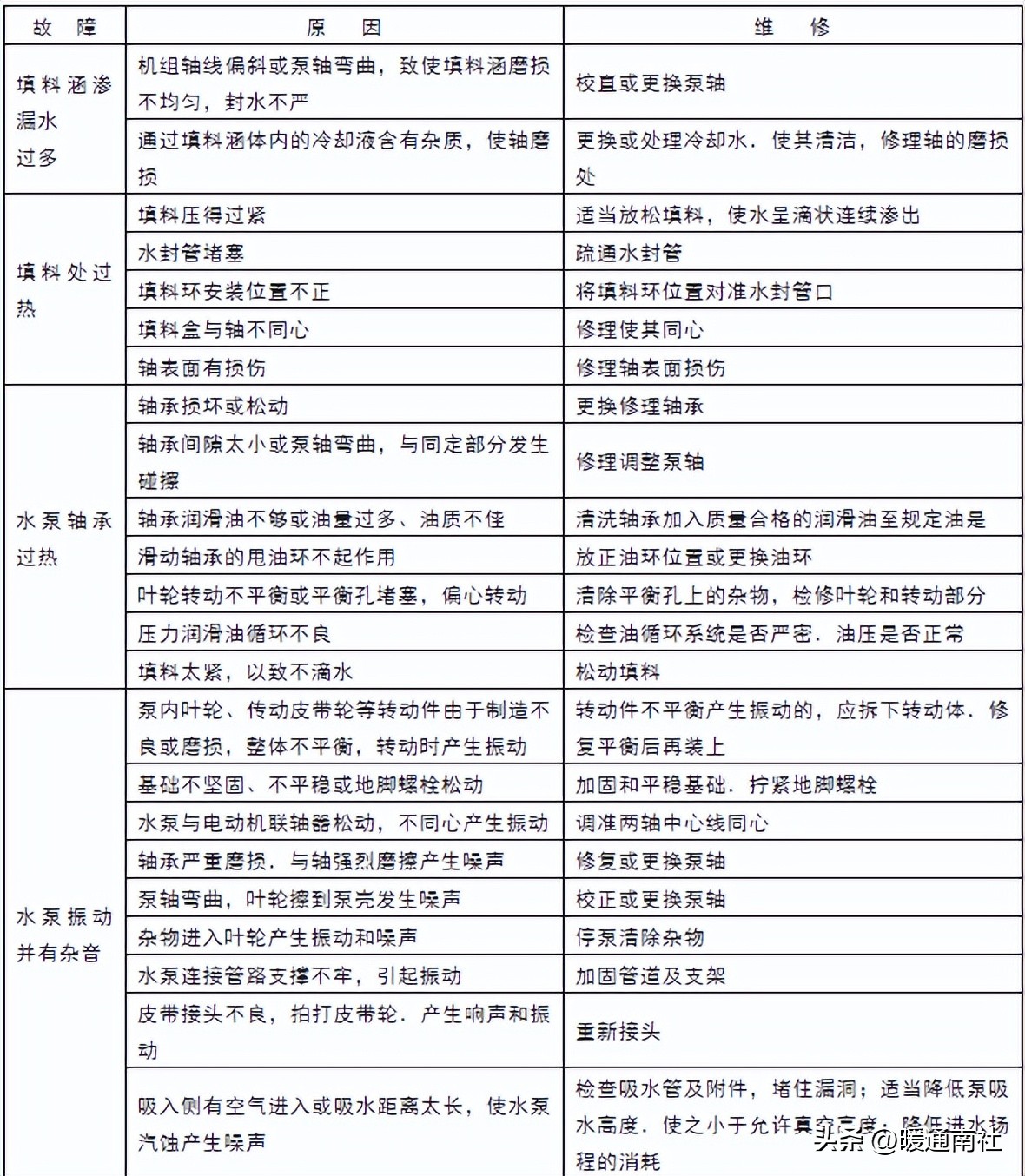
二、水泵故障分析及处理
水泵的故障通常是由于产品质量较差,动力机和管道不配套,安装不正确,操作维修不当以及机件使用多年磨损老化所引起。由于引起故障的因素比较多,发生故障后应仔细分析研究,判断引起故障的原因,然后采取措施。
(一)离心泵常见故障及处理方法




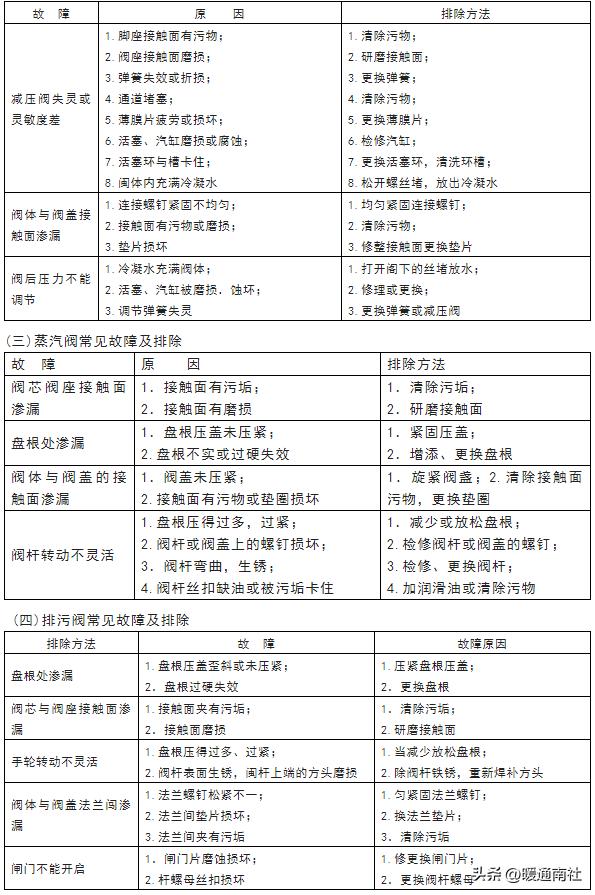
三、伐门、仪表的维护(故障及排除方法)。
1、阀门的故障及排除。
(一)给水逆止阀常见故障及排除


(五)输水器故障及排除方法


2.仪表的常见故障及产生原因及保养
〈一〉压力表常见故障及产生的原因及保养
压力表常见故障及产生的原因有:
1.压力表指示不准
1)温度的影响。没有装设表弯管,高温流体(蒸汽或高温水)直接进入弹簧管,除受压力外,还因温度产生伸长,致使弹簧动作加大,误差变大。
2)振动的影响。一种是被测流体或被测机构的振动,一种是压力表舟部机构的振动的结果会使压力表齿轮磨损变形、游丝紊乱、指针松动、轴承损坏等,以致压力表失去准确性,甚至损坏。
3)超负荷的影响。压力表经常指示范围在刻度盘213以上位置,长期使用后造成了弹簧弹性不足或产生永久变形,以致影响准确性。
4)其他影响。压力表内进入污物和杂质;未作调整和校验;管理不善或碰坏。
2.指针不指在零位
1)弹簧弯管失去弹性(伸值);
2)游丝失去弹性或脱落。
3)三通旋塞的通道、压力表连管或表弯管堵塞。
4)指针弯曲或卡住。
3.压力表指针抖动
1)游丝损坏、连杆和扇形齿轮的结合螺栓不活动。
2)中心轴两端弯曲,转动时轴的两端作不同心的转动。
3)压力表三通旋塞或表弯管的通道局部被垫衬所堵塞或遮盖。
4.压力表指针不动
1)三通旋塞未打开或位置不正确。
2)三通旋塞、压力表或表弯管通道堵塞。
3)指针与中心轴的结合部位可能松动或指针卡住。
4)弹簧管与表座的焊日渗漏。
5)扇形齿轮的轴可能松动、脱开、传动不到小齿轮。
5.压力表表盘模糊不清或出现水珠
1)压力表弹簧弯管有泄漏的地方。
2)表壳与玻璃板结合面没有橡皮垫圈或橡皮垫老化,使表壳和玻璃板密封性差。
3)弹簧弯管与支座焊接不良,有泄漏现象。
遇有以上事项,应及时检修或更换压力表、表弯管、三通旋塞等附件。
压力表使用时的更换操作步骤是:
1)更换的压力表必须是经过计量部门校验合格的、有铅封的、在校验有效期的压力表或有出厂合格证明的新表。
2)换表之前,将三通旋塞旋至冲洗压力表的位置,将表弯管内的污物冲洗干净。
3)将三通旋塞旋至使表弯管关闭位置,用扳手卸下旧表,换上新的压力表。
4)将三通旋塞旋至正常工作时的位置。
压力表的维护保养分一级保养和二级保养。一级保养的要求为:
1)检查三通旋塞及表弯管接头,消除泄漏。
2)检查压力表能否回零。
3)检查并冲洗表弯管,确保畅通。
压力表运行三个月进行一次一级保养。
二级保养的要求为:
1)将压力表拆卸下来,送计量部门校验并铅封。
2)拆卸检查表弯管,螺纹口应完好。
3)拆卸检查三通旋塞,研磨密封面,保证严密不泄漏,其连
接螺纹应完好无损。
〈二〉温度计的使用及维护
热电偶温度计是根据两种不同导体的热、电效应不同的原理制成。把两根不同金属导的一端焊在一起,另一端分别接两根相同的导线(补偿导线)与测量仪表相连,组成一闭回路。由于两接点温度不同,使回路中产生电动势(这种现象称热电效应)。这种不同导组合成的热电偶,两接点的温度高低可通过测量仪表显示出来。常用的有铬--镍铝镍铬一考铜两种热电偶温度计。
热电偶温度计灵敏度很高,测量范围大,无需外接电源,便于远距离测量和自动记等,但安装费用较高。在锅炉上常用来测量蒸汽温度、炉膛火焰温度和烟道内的烟气温度
热电偶温度计安装使用与维护应注意以下几点:
1)热电偶的安装地点应便于工作,避免碰撞和振动等的影响。
2)热电偶应置于被测介质的中闯,尽可能与被测介质的流向成逆流布置。一般与,流动方向成450。测炉膛温度时最好将热电偶悬空,使之不与炉膛及耐火砖接触。
3)选择热电偶补偿导线时要考虑到消除热电偶冷端温度的影响误差。
4)热电偶使用一段时间后,热电机材料将发生变化,应进行校验。
〈三〉流量仪表
常用的流量仪表有转子式流量计、叶轮式流量计和差压式流量计。
转子式流量计主要由锥形管和转子两部分组成,转子在上粗下细的锥形管内可以量的大小沿轴线方向上下移动。转子的位置高度即可作为介质通过测量管的流量量变。
转子流量计常用在水处理设备上,测量软水、盐水的流量。
安装时,转子流量计应垂直,流体流动方向为下进上出。安装在便于观察和使用上,防振动防冲击。一旦转子在玻璃管内有堵塞或玻璃管内被污染而看不清,应进行叶轮式流量计主要由叶轮和外壳两部分组成,当流体流过时推动叶轮旋转,因为转速与水流速度成正比,所以测出叶轮的转数,就可知道流量的大小。
日常使用的自来水水表,就属于叶轮式水表。它必须水平安装,刻度盘向上不并使表壳上的箭头方向与水流方向一致。在锅炉上,常用水表测量常温水的流量,水量、冷却水消耗量以及软化水量等。差压式流量计是根据流体流动的节流原理制成。所谓节流,是指流体通过缩孔现的流速收缩、速度增加、静压力下降的现象。若在管道上安装节流装置,当流体装置时,由于节流而在其前后产生压差(此压差与流量的平方成正比),流量大的流量小的压差小。用压差计测出这一压差的大小,就可以间接得到流量的数值。
差压式流量计由节流装置、连接管道及差压计组成。节流装置安装在被测流体的管道内孽,用来产生压差,常用标准孔板和标准喷嘴。连接管道用来连接节流装置和差压计。差压计用来测量节流装置前后的压差,它是差压式流量计的显示仪表。
差压式流量计可显瞬时流量和累计流量,也可以自动记录瞬时流量,适宜于测量液体、气体和蒸汽的流量。通常锅炉上用差压式流量计来测量蒸汽的流量。
四、水管系统及蒸汽管路系统的维护;
〈一〉给水管路经常维护的工作包括:
1.检漏
检查给水管道是否漏渗水。管道漏渗水既浪费水,也消耗软化剂,而且增加电耗。加强检查和维护是防止给水管道漏水的有效措施。
2.防腐
采用除锈刷油是管道防腐的主要方法,经常进行管道外表面的防腐能延长管道的使用寿命。
3.防露
采用绝热防护能防止管道表面结露。管道结露使地面潮湿,滴水于电器设备上,使设备损坏且会造成人身安全事故。
4.阀门保护
阀门能有效地控制给水量和水压。锅炉给水阀门常见故障是锈蚀、漏水和阀杆转动不灵,防护的措施是刷油防腐、更换填料压紧阀盖和向阀杆内定期浇点润滑油。
〈二〉蒸汽凝结水排水管路的维护
排除蒸汽凝结水,能保证蒸汽的质量,防止蒸汽管道内水击的发生。蒸汽凝结水温度高,水质好,应及时收集和回用。
为了收集凝结水,在蒸汽管道末端、最低处安装疏水阀,疏水阀能及时排除蒸汽管道内竺凝结水,然后把凝结水输送到疏水箱内。其管路的维护内容有疏水阀的维护和管道的维护。
蒸汽凝结水排水管路常见故障及处理方法是:
(1)疏水阀不排水其原因是疏水阀内部损坏,堵塞。处理方法是进行检修、清除污物。
〈三〉蒸汽管焊接修理
蒸汽管出现破损、漏汽,应采取焊接修理。焊接时,应先关好蒸汽阀门,排除管内蒸汽和凝结水后,再与油管路进行隔火,最后实行焊接。焊接时,一定要不用焊火烤油管,以免损坏油管或使油管内壁附着油烧焦。
焊接完蒸汽管后,应进行气密性试验,试验合格盾再行防腐绝热。一般局部的焊修,在确认焊接质量不成问题的情况下,也可不进行气密性试验。
蒸汽管道的绝热层修补方法与要求是:因锅炉房蒸汽管道直径一般都比较小,故不用焊抓钉,修补绝热层应根据损坏情况而定,如绝热层使用时间长或施工质量不佳而脱落,只需拆除损坏部分并刷净管道外壁,涂刷防腐漆后,再依次包扎绝热层和涂面层。如绝热层未损坏而涂面层脱落,可清除残留的涂面层,用新铁丝网扎紧后,褥涂敷新的涂面层并抹干,待干燥后涂刷油漆。
一般蒸汽管道安装高度比较高,修补绝热层必须备人字梯,如用竹梯,其底部必须有防滑设施,并且在下面有监护人员,以防竹梯滑下。禁止一人登高工作。
在修补绝热层时,要注意绝热层的膨胀问题。膨胀补偿节和滑动支架部分的绝热层均需按膨胀方向留出足够的膨胀间隙;检查孔、法兰附近的绝热层,应留有足够的拆卸螺栓的间。
五、其他
〈一〉换热器检查及维护:
换热器是换热站中最重要的热力设备,其运行状态的好坏,直接影响着供热系统的供热质量,在运行完一个采暖期后,要对换热器进行必要的维护,保养。
1、检查换热器,汽水两例受压部位是否有漏水、漏气的现象发生,如有缺陷时要做水压试验,查明,排除。
2、打开端盖检查水侧、受热面管子水垢,沉积物,油污情况,进行高压水冲洗,人工清理,严重时应进行化学清洗,检查管板焊缝是否有开焊、裂纹的缺现,发现缺现及时排除。
3、检查设备绝热防腐情况,必要的更新绝热材料,重新防腐。
4、及进时检查维护换热设备使其处于良好的工作状态,不会因为设备故障而影响未来采暖期正常供热。
〈二〉除污器:
除污器是供热系统中用来澄清和优化水质的重要设备,对于运行期限较长的设备应检查以下几方面的问题。
1、检查是否法兰端盖,有漏水的现象,必要的要更换其法兰垫片,拧紧、法兰盖罗栓。
2、检查除污器内水垢,沉淀物及杂物状况进行清理水垢,严重的要进行化学清洗。
3、检查设备内过滤网及附件是否良好,必要进要进行更换或更新。
对于供暖用换热站设备,一般在采暖期结束后要进行清洗检查,每年采暖运行开始前再做一次认真的检查。
本文来源于互联网。