甘肃省人民政府办公厅关于印发
《甘肃省“十四五”市场体系建设规划》和
《甘肃省“十四五”就业促进规划》的通知
甘政办发【2021】92号
各市、自治州人民政府,兰州新区管委会,省政府各部门,中央在甘各单位:
《甘肃省“十四五”市场体系建设规划》和《甘肃省“十四五”就业促进规划》已经省政府同意,现印发给你们,请认真抓好贯彻落实。
甘肃省人民政府办公厅
2021年10月11日
(此件公开发布)
甘肃省“十四五”市场体系建设规划
为深入贯彻习*平近**总书记关于构建新发展格局重要指示要求以及对甘肃重要讲话和指示精神,加快建成统一开放、竞争有序、制度完备、治理完善的高标准市场体系,促进我省高质量发展,根据*共中**中央办公厅、国务院办公厅《建设高标准市场体系行动方案》等有关政策文件和《甘肃省国民经济和社会发展第十四个五年规划和二〇三五年远景目标纲要》(甘政发【2021】18号)精神,结合我省实际,编制本规划。
第一章 发展基础与环境
“十三五”时期,全省市场体系建设紧紧围绕脱贫攻坚的主题,深化供给侧结构性改革,扩大内需、稳定外贸,促进城乡消费,对全省经济建设、民生改善、商贸流通、扩大开放发挥了重要作用。
一、发展成就
市场消费规模稳步扩大。全省社会消费品零售总额从2016年的3184亿元增加到2020年的3632亿元,2020年限额以上批零住餐企业通过公共网络实现零售额增长113.9%,内贸流通有力地拉动和支撑了国民经济和社会发展。
物流枢纽作用日益显现。兰州、天水、武威三大国际陆港,兰州、敦煌、嘉峪关三大国际空港,兰州、天水跨境电子商务综合试验区建设速度加快,中欧、中亚、南亚及西部陆海新通道国际货运班列开行渐成常态。“一带一路”建设成效明显,通道物流产业起步良好,辐射西北、沟通西南、联接中西亚、联通东南亚的现代流通网络初步建成。
农产品市场体系已具雏形。建成运营以10个大型商品交易市场为龙头、50个产地批发市场为骨干、1170个县乡农贸市场为基础的三级市场体系,以龙头企业为支撑、专业合作社等新型主体为补充的冷链库容达到1000万吨,万吨以上冷库企业超过180家。产地批发市场实现主要县市区全覆盖,农贸市场实现重点乡镇全覆盖,为脱贫攻坚和乡村振兴提供了坚实的支撑。
农产品外销渠道不断畅通。在天津、厦门、青岛、福州4个东西部协作城市建成5个电商扶贫体验馆,在北京、上海、广州等地建成11个甘肃省特色农产品销售服务中心,高原夏菜、牛羊肉等农产品已成为当地应季消费的主要品种。在泰国、尼泊尔等国家建成运营115个海外仓和国际营销网点,通畅了农产品国际流通渠道。
生活服务市场体系日臻完善。建成运营家具、家电、百货、建材等一批日用消费品批发市场,城市购物中心、综合超市、特色商业街区和快递服务点快速发展,住宿、餐饮、家政等行业加快转型升级,养生保健、美体健身、休闲娱乐等体验式服务成为居民生活服务消费新常态。消费促进不断强化,智慧服务范围不断扩大,成为提升城乡居民高品质消费的重要途径。
新业态新模式蓬勃发展。国家电子商务进农村综合示范项目在58个国家级贫困县实现全覆盖,县乡村三级电商服务体系初步形成,农产品网络销售额大幅增长,2020年达到194亿元。与国内知名电商平台合作不断深化,本土电商平台持续壮大,“互联网+零售+配送”“商品+长短视频+直播”等新业态、新模式不断涌现提升。
市场监管服务不断优化。市场准入负面清单、产权保护、公平竞争等商事制度改革深入推进,“双随机、一公开”监管已成常态化。信用评价体系逐步健全,食品安全监管力度持续加大,消费者保护机制深入人心,市场秩序进一步规范。土地、资本、数据、技术、劳动力等要素市场化配置体制机制不断完善,要素自主有序流通,市场活力进一步显现。
二、短板弱项
基础设施与构建高标准市场体系的要求有差距。市场基础设施硬件和软件建设相对滞后,大数据、人工智能等新型基础设施不多,参与双循环的能力不强。大多数农产品市场电子结算、电子监控、流通可追溯体系等设施不足,数字化、智能化改造任务艰巨。
运行模式与建设高标准市场体系的要求有差距。市场运行基本处于“场地出租、货源自寻”的传统模式,共同配送、混合配送、前置仓、供应链等新模式新业态赋能缓慢。农村市场流通效率低,生鲜农产品错峰销售能力弱、远距离外销成本较高。
流通创新与顺应数字化发展的要求有差距。流通企业“小散弱”特征明显,大型数字化平台企业少,产业链供应链融合不紧密。内外贸发展融合不够,要素市场协同发展缓慢,依靠信息技术改造提升物流体系、营销体系、运营体系的能力弱。
市场监管服务与加快高质量发展的要求有差距。制度建设、标准规范存在短板,审慎包容、对称中性的监管体系有待完善,引导市场公平竞争的环境还需进一步优化。
三、发展环境
“十四五”时期,我国进入新发展阶段,市场体系建设要求和条件发生深刻变化,面临新的挑战和机遇。一方面,当前国际贸易环境复杂多变,世界面临百年未有之大变局,国际贸易保护主义抬头,贸易摩擦加剧,我省获取外部资源、外部技术的压力空前加大。国内区域竞争态势加剧,由于资源禀赋、发展阶段、外向型程度的差异,东西部省区市间的市场和资源争夺强度将进一步加大。全省市场体系竞争力不强,商品市场基础设施智能化程度不高,要素市场化配置水平低,民营经济发展滞后,建设现代市场体系任重道远。
另一方面,开放合作、互利共赢仍是长期趋势,我国已转向高质量发展阶段,国家战略为我省市场体系建设丰富了新内涵。乡村振兴、黄河流域生态保护和高质量发展等重大国家战略的实施,为我省建设现代市场体系、融入新发展格局带来了重大历史机遇。流通现代化为我省市场体系建设拓宽了新空间。国家持续完善流通领域制度规范和标准,塑造市场化、法治化、国际化营商环境,为我省企业参与区域分工拓展市场网络提供了制度保障。新技术赋能为我省市场体系建设注入了新活力。大数据、物联网、5G技术、人工智能、云计算等新一代信息技术快速发展,成为引领流通消费创新转型的重要力量,以流通升级带动消费和制造业的全面升级,为我省发挥区位优势、建设高标准市场体系提供了有力支撑。新零售业态为我省市场体系建设释放了新动能。直播带货、智能零售、智能结算等为代表的新零售生机勃勃,正在重构商贸流通业生态圈,云消费、直播营销、宅经济等新消费理念被普遍接受,为我省现代市场体系转型升级注入了不竭动力。
综合判断,“十四五”时期,我国经济长期向好的基本面没有变,产业体系不断完备,基础设施更加完善,超大规模市场优势日益显现,为全省市场体系建设提供了根本保障、广阔空间和强劲动力,可以说机遇和挑战并存,机遇大于挑战,必须增强机遇意识和风险意识,坚持需求导向、问题导向、目标导向,积极构建全省高标准市场体系建设发展新格局。
第二章 总体要求
聚焦高标准市场体系建设,坚持突出特色、促进融合,构建“一核两极、多点支撑、通道先行”的空间布局,推进市场体系建设提质增效。
一、指导思想
以习*平近**新时代中国特色社会主义思想为指导,全面贯彻*党**的十九大和十九届二中、三中、四中、五中全会精神,深入落实习*平近**总书记对甘肃重要讲话和指示精神,立足新发展阶段,完整、准确、全面贯彻新发展理念,构建新发展格局,坚持稳中求进工作总基调,统筹推进市场体系建设,以新业态、新模式、新技术为引领,以补齐短板、转型升级、融合发展为切入点,全面落实扩大内需消费、完善流通体系、扩大对外开放、提升监管能力、强化要素保障等各项任务,加快构建广覆盖、多维度、特色化、融合型的现代市场体系,实现线上线下、城乡市场、区域市场、内外贸的一体化发展,为推动全省高质量发展提供坚实支撑。
二、基本原则
坚持政府引导、创新发展。立足商品市场体系转型升级、要素市场体系制度创新,引导各类市场投资建设主体和商贸流通企业,加快业态、技术、管理、营销创新,活跃省内市场,联通国内市场,拓展国际市场。
坚持重点突出、互促共进。统筹推进现代流通体系软硬件设施建设、企业发展、服务提升,着力发展国家所需、甘肃所能、覆盖面广、辐射范围大的项目,力争在重点地区、重点领域、重点市场等方面有所突破。
坚持依法监管、公平公正。注重权责一致、透明高效、合法适当,依照法定权限和程序对市场主体公平公正监管,平等保护各类市场主体合法权益,推进市场监管制度化、规范化、法治化,推动市场主体加强自我约束、诚信经营,营造良好营商环境。
坚持以人为本、共建共享。结合改善民生、扩大内需、提升消费、促进外贸,探索建立市场体系新构架,形成生产资料、日用消费品和农产品快捷顺畅流通、有效承担应急保供任务的现代流通体系,不断提高人民群众的获得感、幸福感、安全感。
三、总体目标
“十四五”发展目标:到2025年,全省现代市场体系重点基础设施和流通网络基本实现智能化互联互通,体制机制和政策体系更加完善。消费基础性作用不断增强,全省社会消费品零售总额年均增长7%以上,到2025年超过5000亿元。建成30个以上商文旅融合的农村商贸中心,建成40个以上新业态融合的商业中心,建成50个以上有规模的特色街区或夜市,消费成为经济转型发展的新引擎。现代流通体系初步形成,力争3家批发市场进入国家百家百亿市场行列,5家流通企业在国内具有影响力,兰州、酒泉、天水等一批有影响的商贸物流中心地位基本确立。新型市场监管体系基本建立,有序高效的市场监管和反垄断执法体系基本形成,信用、大数据以及多元共治等监管机制进一步健全。要素市场化配置体制机制更加完善,市场在资源配置中的决定性作用得到充分发挥,要素配置效率明显提高。
远景目标:到2035年,基本建成统一开放、准入畅通、竞争充分、秩序规范的新型市场体系,实现企业自主经营公平竞争、消费者自愿选择自主消费、商品和要素自由流动平等交换,流通体系对国民经济的基础性作用更加凸显。
四、发展定位
打造国内贸易流通集散地。依托全省综合交通和特色产业优势,深度参与国家产业链供应链布局,建设国内大循环的优质原材料供给基地和精深加工基地,打造联动西北、服务全国的商品集散地,形成兰州、天水、酒泉等若干区域性商贸中心,积极融入国内外大市场。
构建“一带一路”物流大通道。融入西部陆海新通道,完善交通物流体系、跨境贸易体系、对外开放平台体系,做大做强通道物流产业,构建内外兼顾、陆海联动、向西为主、多向并进的开放新格局,打造向联结中西亚与东南亚、西北和西南、服务“一带一路”建设的物流集散枢纽。
培育西北区域消费增长极。实施扩大内需战略,促进消费新业态、新模式、新场景普及应用,培育建设区域性消费中心城市,形成需求牵引供给、供给创造需求的高水平动态平衡,把我省打造成畅通国内大循环的重要支撑点,满足多样化、精细化、品质化消费需求。
五、空间布局
一核:构建兰州现代市场体系聚核区。发挥兰州作为国际货运班列枢纽节点和全国性商贸物流节点城市优势,结合兰西城市群集约发展,将白银、定西、临夏列入核心区范围,打造1小时经济圈,持续提升国内外影响力。积极争取建设国家国际货运班列编组站、兰州国家铁路一级物流基地和中欧国际班列进口商品集散中心。大力发展跨境电子商务,拓展货运直航和国际快件业务。依托有条件的批发市场,建设国家骨干流通网络大节点。
两极:构建陇东南、河西地区现代市场体系增长极。发挥天水、陇南、平凉、庆阳、甘南传统商贸流通优势,依托能源、矿产、装备制造、电子、特色农业等产业,强化与沿黄省区、关天经济区、成渝双城等经济圈合作,打造聚集陇中、辐射陕西、四川、*藏西**、重庆的大陇东南市场体系增长极。发挥酒泉、嘉峪关、张掖、金昌、武威传统商贸流通优势,依托农业、建材、木材、镍铜及加工等特色产业,打造聚集河西走廊、辐射*疆新**、青海、内蒙古和“一带一路”沿线国家的大河西地区市场体系增长极。
多点:构建重点地区现代市场体系增长点。顺应数字经济时代传统区域经济将被中心城市、区域中心打破的发展趋势,发挥县(市、区)特色产业和区位优势,借助城乡快递网络布局,结合“两新一重”建设,不断增强中心城市、重点县域、新型城镇的向心力,在基础较好地区形成区域化的现代市场体系增长点。
通道:构建内畅外联、高效运营的物流大通道。围绕我省“两横七纵”综合运输通道布局建设,依托兰渝、陇海、兰新等国家铁路、省内高速公路、航空货运航线,建设多式联运综合体,基本建成布局合理的快速网络、服务完善的干线网络、广泛覆盖的基础网络。持续推进国际货运班列常态化运行,探索开行中巴经济走廊、中欧新线路和木材、粮食、矿产品等回程国际货运班列,开辟直飞“一带一路”沿线国家和地区客货机航线,提高货物集散能力。
第三章 培育扩大内需消费
坚持扩大内需战略基点,发挥消费对经济发展的基础性作用,以需求侧牵引供给、供给侧创造需求,建立扩大消费长效机制,满足社会多元化多层次消费需求,实现全省社会消费提质扩容。
一、巩固提升传统消费
提升城市市场消费。优化城市商业布局,将城市商业网点布局纳入相关规划,引导商圈错位发展,推动商业资源下沉社区。完善城市商贸流通体系服务功能,促进大数据中心、工业互联网、物联网等新型基础设施优先覆盖核心商圈、主要应用场景,促进商旅文体等深度融合。
丰富农村市场消费。围绕康养服务向农村延伸,推动发展民宿、养生、研学等“连点成面”的健康型消费;围绕农村消费需求特点,支持流通企业推动送货到户到地等服务型消费;围绕农村养老托幼需求,推动陪护、家政、生活品代购等爱心型消费;围绕乡村旅游、休闲观光等产业开发,推动商业跟进下乡设点的开发型消费,进一步放大消费示范效应。
扩大汽车和成品油消费。鼓励开展汽车下乡和以旧换新活动,大力推进新能源汽车推广应用,规范二手车交易和报废机动车回收拆解行为,提升汽车销售4S店的经营服务水平,扩大进口汽车消费。支持符合条件的油品经营企业优化网点布局,开展多种经营,强化企地联动,扩大销售规模。
推动生活服务转型升级。鼓励餐饮、住宿等传统生活服务企业向体验中心、休闲娱乐中心等新型服务转型,拓展教育、医疗、康养、文体等服务空间,推动消费结构由生存型向发展型、乐享型转变。做强特色家政消费,鼓励中小特色家政企业向专业化、特色化、差异化方向发展,提供有特色的专业精致服务。加强生活*服务性**业质量监测评价,不断提升服务质量。
建立消费促进长效机制。鼓励商贸企业联合开展常态化促消费活动和让利促销行动。支持市县组织购物节、美食节等各类线上线下结合的促消费活动,推广特色优势品牌,增加智能、时尚、健康、绿色商品供给,鼓励支持线上线下融合经营。
二、培育促进新型消费
发展消费新模式新业态。支持互联网平台电商赋能消费,拓展直播电商、社交电商等应用面,推广“云逛街”等新模式。引导生产制造企业数据赋能,促进个性化设计和柔性化生产,培育定制消费、智能消费、信息消费、时尚消费等消费新模式。
支持实体商业转型升级。推进流通产业“上云用数赋智”,实施数字兴商工程。支持传统销售场所加快数字化、智能化改造,向消费、体验、社交综合场景转变,促进实体商业线上线下融合,优化门店服务体验。支持在社区设立快递收发站、自提点等设施,发展无接触交易服务等多元化配送新模式。
放大电子商务发展优势。发挥好县乡村三级电子商务服务体系作用,完善功能配套。深化与头部电商合作,开设网上原产地旗舰店、优品馆和线*体下**验店,引导快递企业建设前置仓、分拨仓等。鼓励实体商超以分销商形式融入电商平台供应链,着力实现智能备货、分仓调拨、精准营销,畅通农产品上行和工业品下乡渠道,扩大网上消费规模。
深入推进同城配送。探索发展同城配送新模式,构建电商同城配送体系。引导流通企业参与电商同城配送运营,借势推动企业数字化转型,推动线上线下消费深度融合,逐步形成覆盖电子商务产业链上下游及跨行业融合的数字化商贸流通体系,提高同城配送销售比例,丰富居民消费需求。
大力发展中央厨房。持续打造布局合理、配送辐射区域适当的中央厨房企业,促进供应网点布局与餐饮业、物流服务业相融合,进一步构建食材加工规模化、品种多元化、质量标准化、服务规范化、配送智能化的餐饮供应链体系,弘扬地方特色餐饮文化,打造新的消费增长点。
推广“数字+生活服务”模式。发展数字化生活服务领军企业,推动团购型、体验型、共享型等消费模式在餐饮、家政、养老、托幼等生活服务领域广泛应用。推进住宿餐饮业连锁化、品牌化发展,挖掘大众化服务消费潜力。引导家政服务多元化发展,提升家政服务企业规模化、网络化、规范化水平。
三、推进绿色低碳消费
推广绿色技术装备应用。引导商场超市、批发市场、商业店铺及各类零售业态,加快流通设施节能改造,建立绿色管理制度。推广使用布袋、纸袋、可降解塑料袋等环保替代产品,逐步禁止和限制不可降解一次性塑料制品使用,营造生态化、绿色化的消费环境。
扩大节能环保产品消费。倡导绿色简约、绿色低碳生活方式,支持企业开发绿色产品,加快实施能效“领跑者”制度,引导流通企业开展绿色采购和绿色商品营销,推进创建绿色商场、绿色饭店、绿色市场、绿色商业街区。
持续发展循环经济。健全废旧物资循环利用体系,推广“互联网+回收”新模式,促进再生资源回收利用提质升级。加强城市垃圾和农林废弃物资源化利用,加强生活垃圾分类回收与再生资源回收衔接。鼓励发展绿色物流,促进配送包装绿色化、标准化、减量化及循环利用。
四、创新发展消费载体
建设区域性消费中心城市。加强城市消费硬环境建设,完善消费基础设施,提升消费便利度,着重优化消费软环境,美化市容市貌,提升消费舒适度。扩大国际国内一线品牌设立专柜或专卖店、体验店、旗舰店范围,聚集优质消费资源,推动消费融合创新,提升高品质商业文化,加快培育兰州、天水、酒泉、张掖、庆阳等一批特色化区域性消费中心城市。
健全完善城市商业体系。加快商业街提档升级,推动设施改造、品牌集聚、业态互补、错位发展。推动兰州等有条件的城市开展商业步行街改造提升并创建国家级示范街区,鼓励引导各地开展省级示范创建。稳妥有序推进现有步行街设施改造和业态升级,优化传统商圈、特色街区、特色夜市、特色社区、旅游景区商圈消费环境,丰富业态体验,提升居民消费品质。
建设县域新型商业体系。增强县城商业综合服务和辐射带动能力,把乡镇建成服务周边的商业中心,推进村级商业规范化建设。加强县域商业市场主体培育,提升农产品流通效率和水平,支持农村电商持续健康发展,支持物流、邮政、快递、商贸等企业市场化合作,发展县乡村物流共同配送、统仓共配,加强市场监管。力争到2025年,在具备条件的地区,基本实现县县有连锁商超和物流配送中心、乡镇有商贸中心、村村通快递。
优化便民消费服务体系。支持建设“互联网+社区”公共服务平台,新建和改建一批社区生活服务中心,优化社区教育、文化、医疗、养老、家政、体育等生活服务布局。提升便利店智能化、品牌化水平,探索发展移动便利店、厢式智能便利店等非固定便民商业设施,鼓励便利店开展“零售+餐饮”“零售+社交”“无人店”和社群零售等模式升级,打造一刻钟社区便民消费圈。

第四章 提升流通现代化水平
聚焦基础设施硬件和软件建设,发展信息化、集约化、标准化的现代流通网络,完善农产品冷链物流体系,提升流通在国民经济中的基础性支撑和先导性引领作用。
一、构建现代流通网络
建设现代综合交通体系。完善“两横七纵”综合运输通道,推进城市快速网、国道省道干线网、农村交通基础设施网和大能力铁路货运网建设,加速建设综合立体交通网络,构建安全、便捷、高效、绿色、经济的现代化综合交通运输体系。发展统一开放的交通运输市场,加强铁路货运、航空货运能力建设,实现集约化、低成本、无缝衔接的高效运输。
建设跨区域商品集散中心。适应生产消费和商品流通升级趋势,引导批发市场完善设施、强化功能、转型升级,加强枢纽互联,畅通干线通道,融入全国骨干流通网络,力争到2025年大型批发市场覆盖各市州重点产区或销区。支持建设现货交易、电子商务、物流配送、信息发布相对集中的商品集散中心、区域配送中心、价格形成中心,形成枢纽型、战略型和企业集聚型的商品交易平台。
塑造专业特色市场优势。围绕“牛羊菜果薯药”等特色产业高质量发展和花椒、百合等特色农产品品牌提升,在主产区改造一批产地专业市场,大力推进商产融合,完善展示体验式、交流互动式服务业态。依托兰州、武威等进口口岸适当布局建设或提升粮食、肉类、木材等进口商品专业市场,不断丰富人民群众生活。落实进口冷链食品疫情防控工作要求,保证消费和流通安全。
加强公益性农产品市场建设。通过土地作价、投资建设、财政入股、购买服务等多种方式,推动公益性农产品批发市场建设,增强保供稳价和综合服务能力。采取入股参股、产权回购回租、公建配套等方式,建设改造公益性产地市场、城乡农贸市场。鼓励各市州与农产品市场签订协议,强化市场公益属性,增强民生保障能力。
提升社区市场运营水平。加快发展生活必需品、家庭生活服务等基本消费需求业态,推广“多业态组合、分时段经营”的运营模式,推进社区市场融入文化、创意、品牌等新元素,向专业化、集约化方向发展。统筹规划合理布局社区便民市场,提供智能服务和多元化服务。加快推进标准化、智慧化社区菜市场、生鲜店(菜店)建设,丰富商品品类,优化购物环境。
引导市场集群联动发展。促进交通运输市场、物流市场、商贸市场和产业集群有机协同、融合联动发展,促进跨行业、跨地域商品市场内外贸业务互联互通。鼓励商品市场探索“口岸展示交易+大型市场批发+中小市场就近配送”的发展模式,促进实体市场合理布局、功能优化,降低物流仓储成本。
二、完善冷链流通体系
实现冷链基础设施延链补链。支持对现有冷库标准化改造,完善冷库冷柜等配套设施,加快建成陇中、陇东、河西三个区域冷链物流基地。支持国际机场发展航空冷链货运,扩大冷链产品空陆联运规模。支持国际陆港发展冷链“门到门”公铁联运,扩大冷藏集装箱、冷链柜甩挂运输公铁海联运规模,提高冷链国际运输能力。
推动冷链流通企业强链扩链。鼓励农产品生产加工、冷链物流、商贸流通企业建设预冷、贮藏保鲜等初加工冷链设施,加强先进冷链设备应用,加快补齐农产品、肉制品、蔬菜“最先一公里”短板,加强面向城市消费的低温加工处理中心和冷链配送设施建设,提升“最后一公里”低温配送能力。加快建成庆阳、张掖、金昌、定西、甘南、临夏、白银、敦煌等8个冷链物流节点,打造天水、平凉、武威、陇南等4个冷链物流区域中心。
打造重点冷链产品专链快链。在河西、陇东南、临夏、甘南等“牛羊菜果薯药”主产区和消费集聚区,建设产地预冷集配中心、冷链物流配送中心,推广产后预冷、初级加工、储存保鲜等新技术。改造提升或布局建设一批生鲜农产品低温加工配送和处理中心,打造“1小时鲜活农产品物流圈”。提升冷链物流车辆匹配比例,推动冷链运输车辆标准化、绿色化、专业化。
大力发展冷链物流信息化。鼓励冷链物流企业加强物联网、移动互联网等信息技术应用,推广使用仓储管理、运输管理、订单管理等信息化管理系统。支持企业整合产品、冷库、冷藏运输车辆等资源,建设“产品+冷链设施+服务”的冷链物流公共信息平台,推动现有交通物流信息平台和市场交易平台以及产品追溯管理平台对接,实现市场需求和冷链资源之间的高效匹配,提高冷链资源综合利用率。
三、强化市场服务能力
提升品牌孵化能力。引导商品市场拓展品牌策划、设计包装、孵化运营、宣传推广等功能,加强品牌创建与运营。指导商品市场通过品牌创建活动,提高商品品牌化、特色化水平。鼓励有条件的商品市场与生产企业合作,开发自有品牌商品。
拓展平台整合能力。引导商品市场与产业集聚区、物流园区、配送中心对接合作,整合生产、销售、金融、物流等资源和需求,通过自建或共建等方式,打造供应链综合服务平台,带动产业升级和效率提升。搭建开放平台与中小商户共享,探索建立利益联结机制,带动商户做大做强。
提高综合服务能力。强化统计监测、指数发布等公共服务,完善交易结算、检验检测、仓储物流等基础服务,提升展览展示、营销推广、培训交流、信息数据等专业服务,拓展信贷保险、信用担保、仓单质押、融资租赁等金融服务,探索构建多层次的综合服务体系。
推进商贸流通标准化。完善地方标准,与国家标准形成无缝对接和有机衔接的标准体系框架。从流通基础设施、连锁经营、电子商务、商贸物流、农产品冷链流通、产品追溯体系、住宿餐饮、家政服务等领域、行业、业态入手,积极开展运输、配送、装卸、库存控制、物流服务和电商运营管理等技术标准制修订,强化标准宣传贯彻和应用实施。
加强市场预期管理。密切跟踪国内外商品市场、服务市场和要素市场形势变化,完善政策储备并动态更新政策工具箱。加强对大宗商品、生活必需品等市场交易的监测预警,研究制定重大市场风险冲击应对预案,积极防范市场异常波动和外部冲击风险。
建设应急物流体系。落实生活必需品市场保供属地责任和保供企业应急商品管理责任,健全应急物流快速响应机制。建立储备充足、信息互通、反应迅速、调运便捷、保障有力的物流应急保障体系。
四、完善农产品供应链
优化供应链上下游结构。积极发展供应链产地直发模式,推行产品众筹预售、网络众包等供应新模式。支持农产品流通企业建立生产加工直供基地,与新型农业经营主体合作发展订单农业,构建连接产地与终端大市场的供应链体系。
增强产地商品化处理能力。支持农产品产地拓展延伸产业链,建设改造预冷集配中心、区域分拨中心、净菜加工中心、尾菜处理中心、产地仓等,鼓励研发应用初加工、精深加工设施设备,完善检测、预冷、分选、加工、冷藏、配货、追溯系统等基本功能,提高商品化处理和错峰销售能力,提升产品附加值。
强化农产品产销对接。鼓励有条件的市县和农产品流通企业发挥东西协作、对口支援、县企合作等机制作用,在省外商品市场、商场、超市布局设立甘肃特色农产品销售窗口、建立专营直销店。支持建设或改造农产品零售网点,完善农产品流通渠道。鼓励前置仓、前店后仓以及数字营销、直播电商等多种售卖形式,推进批发市场、物流配送和销售终端互联互通。
支持企业供应链赋能。鼓励流通实体企业、电商企业、邮政及快递企业,与大数据平台、新载体线上线下融合发展,为中小企业、个体工商户提供集中采购、统一配送、销售分析、店面设计、库存管理等服务。支持企业通过科技赋能、特许经营、加盟连锁、销售代理等方式,改造农村夫妻店等传统网点,发展新型连锁经营网点和便利店。
完善城乡配送网络体系。加快城市配送末端设施建设,加强城市快递配送车辆规范管理。加快农村配送基础设施建设,健全农村寄递网络,提升网络覆盖度和稳定性。鼓励发展共同配送、集中配送、分时配送、夜间配送等配送模式,推广即时配送、无人配送,提高连锁企业统一配送率,提升干线接卸、前置仓储、流通加工功能,拓展分拣、贴标等增值服务。
五、发展壮大流通企业
发展引领企业。支持商场超市、农产品市场、外贸等商贸流通企业、电子商务企业以及交通、邮政、供销等行业流通主体进行资源整合,助力做大做强。鼓励各类市场主体发展直供直销、直营连锁、加盟连锁、统一配送等现代流通方式,鼓励流通企业通过连锁或股权加盟,促进商贸流通网络连锁化。
引进知名企业。大力引进一批国内外一流现代物流企业、外向型实体企业、平台运营企业落户兰州综合保税区、武威保税物流中心、国际陆港和经济开发区、产业园区,对内优化升级商贸流通网络,对外整合利用全球网络资源,加快形成枢纽经济产业发展新动能。
培养基础力量。鼓励中小型批发、零售、餐饮、住宿、快递、配送、电商、外贸、供销等商贸流通服务企业加快小而专、小而优、小而强特色化发展,夯实市场主体基础,强化中小企业生态支撑,形成大中小企业结构合理、线上线下融合、功能差异互补的商贸流通网络。
发展老字号企业。鼓励老字号挖掘历史、推出新品,赋予传统品牌更多内涵,构建老字号保护传承、创新发展的长效机制。引导老字号形成规范标准,发挥品牌带动效益。鼓励老字号品牌输出,通过兼并收购、加盟合作、渠道下沉等方式,推进品牌化、连锁化运营。

第五章 促进市场高水平开放
聚焦通道物流产业发展,积极对接国际高标准市场规则体系,构建我省现代流通体系,畅通国内国际双循环。
一、加快融入“一带一路”
增强物流承载能力。积极打造兰州国际物流枢纽,加快建设兰州陆港型、商贸服务型和酒泉陆港型国家物流枢纽,加强枢纽互联,推动枢纽干支仓配一体建设,发展智慧、强核、聚能的生态供应链。深化与“一带一路”沿线国家和地区合作,推动陆港、空港错位发展。
加密开行国际货运班列。常态化运营兰州-重庆中转(至广西)班列和重庆-兰州商品车运输班列,提升中欧、中亚、南亚、陆海新通道和“中吉乌”新通道4向5条国际货运班列运营水平,加强货物集运集拼,建设国家中欧(中亚)班列集结中心,争取对经阿拉山口入境的中欧(中亚)班列在兰州进行解编分拨,引导出境班列在兰州集结,实现整列编组运营。
深挖空港服务潜能。巩固拓展兰州、敦煌等符合条件的国际机场,开辟直飞“一带一路”沿线国家和地区客货机航线,发展腹舱带货业务。推动兰州航空口岸、兰州铁路口岸、兰州新区综合保税区、兰州国际陆港实现物流无缝联接、快速通关。扩大兰州中川国际机场免税店业务范围,推动敦煌航空口岸发展服务贸易,争取嘉峪关机场对外开放,积极推进省内其他机场运力提升。
积极申建中国(甘肃)自由贸易试验区。积极引导申建片区开展开放型经济新体制综合试点,探索有利于促进公平竞争、激发市场活力的流通体制机制。在贸易聚集区申请市场采购贸易试点,申建进口贸易创新促进示范区,努力培育内外贸一体化市场。
二、加强区域市场合作
参与区域市场一体化发展。加强与相关省区市合作,对接原材料生产、产品标注和产品质量认证体系以及质量安全追溯体系,支持产地型、集散型和销地型商品市场加强纵向联动,共建共享市场基础设施,推进省际毗邻区域市场一体化、区域商贸一体化建设。
加大东西部市场耦合力度。组织东西协作消费专题对接活动,创新拓展特色产品线上线下融合销售渠道,丰富东西部扶贫协作领域。支持陇南市在青岛市、临夏州在山东省和厦门市、甘南州在天津市建设特色产品电子商务体验馆,辐射带动特色产品展示销售。
三、扩大对外贸易规模
加强国际经贸合作。积极组织企业参加国际国内重要投资贸易展会,开展招商引资、项目推介活动,拓展合作空间。突出“一带一路”沿线国家和地区市场,扩大技术装备、矿产资源和优质消费品进口和电子元件、新材料、特色农产品等出口。积极创建国家加工贸易转型升级示范区和加工贸易转型升级试点城市,促进加工贸易产业链延伸和产业集群发展。
完善国际营销网络。鼓励企业在目标市场和国际贸易中转地建立海外营销公司、分拨中心和冷链仓储物流设施。在“一带一路”沿线重点市场建立海外仓、甘肃商品展销中心、境外销售网点、售后服务中心等,融入境外零售渠道。发挥境外商务代表处和商协会作用,推动甘肃与相关国家建立贸易畅通工作机制。
拓展出口转内销渠道。鼓励企业通过电商平台同步展示展销优质外贸产品,支持企业发展“三同”(同线、同标、同质)产品。鼓励连锁商店、商场超市等设立出口转内销商品销售专区,举办线上线下展销活动。支持企业在省内外电商平台开设网店,通过直营、代理等方式销售出口转内销产品。
提升跨境电商服务能力。深入推进兰州、天水跨境电商综合试验区建设,完善“两平台六体系”。发展引进更多跨境电商平台、卖家和配套金融、结算等各类主体,争取设立“跨境电商、国际邮件、国际快件三合一分拨监管中心”,设立甘肃国际邮件互换局兼交换站,提升国际电子商务便利化水平。
第六章 强化市场监管服务
聚焦优化营商环境,完善体制机制,健全市场规则,加大监管力度,加快构建现代化市场监管体系。
一、优化市场发展环境
提高政务服务效率。持续深化商事制度改革,全面推行“不见面”办事、“一件事一次办”“一窗通办”,推动高频事项“跨省通办、省内通办”。深入实施市场准入负面清单制度,实施涉企经营事项清单管理,提升企业注销便利度。推行网上实名采集、远程实名认证,推广电子证照服务,实施涉企经营许可事项全覆盖清单管理,推行“证照分离”改革全覆盖。
完善行政许可制度体系。深化工业产品、特殊食品、药品、医疗器械、化妆品审评与审批制度改革,推动“告知承诺”制度,推进食品生产经营许可电子证书管理。研究制定“容缺审批”“应急审批”“秒批”等工作制度,建立许可信息与证后监管信息互通、协调共享的工作机制。
强化竞争政策基础地位。全面落实公平竞争审查制度,健全公平竞争审查机制,规范有效开展审查工作。强化保障民生、促进创新等领域反垄断执法,坚决查处实施垄断协议、滥用市场支配地位等行为。依法及时查处滥用行政权力排除、限制竞争行为,打破地方保护和区域壁垒,畅通国内大循环,促进建设全国统一大市场。
加强知识产权保护运用。完善知识产权保护体系,发挥中国(甘肃)知识产权保护中心作用,开展海外知识产权纠纷应对指导。加强知识产权保护和综合监管、行政执法与刑事司法衔接、区域执法协作,依法建立健全专利案件协调办理机制、政策协调机制、重大案件协调督办机制,严厉打击侵犯驰名商标、地理标志等违法行为。
二、加大智慧监管力度
建设数字化管理平台。完善市场监管信息化建设总体规划,提升改造现有数据化监管平台,推动数据内部归集,制定业务系统和业务数据“两张清单”,加强信息资源分析,强化数据交换共享。加快与全省大数据融合对接,推进跨部门信息资源共享。
加强行业领域监管。强化食品药品安全监管,建立覆盖疫苗、药品和医疗器械全生命周期风险管理体系。紧盯金融、医疗、药品、保健食品、教育培训、房地产等广告领域,对市县两级传统媒体全覆盖全天候监测。依法查处教育、医疗、养老、餐饮、供电、供水、旅游等行业领域价格违法行为。加大纺织服装、家居用品、装修材料、农业生产资料等与人民群众生活密切相关领域产品监督抽查力度,加强特种设备风险防控和监管改革,强化电商平台等网络经济的行政指导和监管。
加强风险预警管理。建立风险分析研判机制和市场监管业务风险台账,实现风险动态管理。整合市场监管各领域涉企信息,实现数据归集共享,推进企业信用风险分类监管,推动风险预警和“双随机、一公开”等监管机制对接,完善风险发现处置工作闭环管理。
加强部门联合监管。规范严重违法失信企业名单管理,推进部门协同监管和联合惩戒,实现“一处违法,处处受限”。综合运用多种监管方式,加强食品、药品、特种设备、重点工业产品等特殊领域监管,开展生产、经营、使用、检验、检测等各环节全过程监督,使之与部门职能更加契合。
推动消费维权社会共治。深入开展放心消费创建活动,持续优化消费环境。全面推进消费投诉信息公示,探索建立消费后评价体系,发挥消费者对经营活动的直接监督作用。加强社会组织、新闻媒体等对市场秩序监督,努力构建“企业自治、行业自律、社会监督、政府监管”的社会共治新机制。
三、夯实质量监管基础
建设质量服务综合体。搭建质量基础设施服务平台,有机融合标准、计量、认证认可、检验检测、质量管理、知识产权等质量基础设施要素资源,推动全省产品、工程和服务质量提升。开展质量强市示范城市建设、质量品牌提升示范区创建、中国质量奖培育评选工作,优化质量发展环境。
提升计量装备技术水平。建立全省计量监管数据库和计量监管信息平台,构建省市县三级布局合理,量值溯源链条清晰、技术先进、功能完善的社会公用计量标准体系,满足高质量发展量传溯源需求。加大民生等领域强制检定计量器具监管力度,切实增加人民群众对计量的获得感。
实施标准化发展战略。深化标准化工作改革,完善省市标准化工作协调机制。持续优化地方标准体系结构,关注产业发展重点、社会焦点和民生热点,提升省市级地方标准制修订速度和质量。全面推行企业标准自我声明公开和团体标准信息公开制度。
创新认证认可检验检测监管。落实国家检验检测机构资质认定告知承诺制度,推进各领域认证认可实施。增强认证认可结果采信运用,加强事中事后监管,推进协同高效监管。落实基层执法监管责任和企业主体责任,提升检验检测服务性和有效性。
建立产品质量安全监管机制。从源头规范准入审核,强化事中事后监管,实施产品质量安全分类监管。建立消费品质量安全风险快速响应和联动处置机制,向公众提供质量安全信息服务。
四、加强社会信用体系建设
加强商务领域信用体系建设。推行信用承诺制度,建立健全市场主体信用档案,加强市场主体信用信息归集,通过“信用中国”网站、国家企业信用信息公示系统等相关渠道向社会公开。制定出台行业信用分级分类监管政策措施,根据信用等级高低实施差异化监管,依法依规开展守信激励和失信惩戒措施。完善信用修复和异议处理机制,维护市场主体合法权益。
加强民生消费领域信用建设。深入开展家政服务、餐饮住宿、批发零售等民生消费领域严重失信问题专项治理。引导企业建立服务后评价机制,实施评价信息公开,促进新业态新模式新消费健康发展。支持行业组织开展信用承诺、信用评价、信用培训、诚信宣传、诚信倡议等信用建设,引导行业增强依法诚信经营意识。

第七章 创新要素市场配置
聚焦构建更加完善的要素市场化配置体制机制,持续深化改革,提高配置效率。
一、推进土地要素市场化配置
建立健全城乡统一的建设用地市场。严格落实经营性用地招拍挂出让制度,不断扩大国有土地有偿使用范围。完善建设用地使用权转让、出租、抵押二级市场,稳步推进农村集体经营性建设用地入市。深化农村土地征收制度改革,建立公共利益*地征**相关制度。
深化产业用地市场化配置改革。在符合国土空间规划和用途管制要求前提下,调整完善产业用地政策,创新使用方式。推动建设用地资源向城市群和开发区等功能区聚集,推动不同产业用地类型合理转换,探索增加混合产业用地供给。
深化土地管理制度改革。加强土地利用计划管理和跟踪评估,完善年度建设用地总量调控制度,实行省级统筹、分类保障。进一步规范全省耕地占补平衡指标交易,分级编制国土空间规划和全省城乡建设用地供应三年滚动计划。全面推进规划用地“多审合一、多证合一”改革,开通建设用地审批绿色通道。全面实施建设用地增存挂钩机制,鼓励盘活存量建设用地,鼓励社会资本参与土地综合整治,依法促进低效用地再开发。
二、引导劳动力要素有序流通
深化户籍制度改革。全面放开全省落户限制,实现城市、城镇落户“零门槛”,推动户籍准入年限同城化累计互认。建立健全“人钱挂钩”“人地挂钩”“人奖挂钩”考核评价机制,加大农业转移人口市民化奖励资金支持、城镇建设用地增加规模与吸纳农村转移人口落户数量挂钩力度,推动公共资源按常住人口规模配置。
畅通社会性流动渠道。健全统一规范的人力资源市场体系,加快建立协调衔接的劳动力、人才流动政策体系和交流合作机制,营造公平就业环境,保障城乡劳动者享有平等就业权利。加强人才流动公共服务信息化建设,提升人事档案信息化水平。畅通企业、社会组织人员进入*党**政机关、国有企事业单位渠道,完善技术带头人和科技专家制度。
提升人力资源服务质量。进一步打破户籍、地域、身份、档案、人事关系等制约,畅通非公有制经济组织、社会组织、自由职业专业技术人员职称申报渠道,依托具备较强服务能力和水平的专业化人才服务机构组建社会化评审机构,开展社会化职称评审。加强公共卫生队伍建设。深入实施“领军人才”“西部之光”“陇原之光”等扶持计划,全面落实“陇原人才服务卡”制度。
三、促进资本要素市场健康发展
增强资本运作能力。支持具备条件企业首发上市,推动符合条件的新三板挂牌企业公开发行并进入精选层。支持符合条件的混合所有制企业建立员工持股、上市公司股权激励、科技型企业股权和分红激励等中长期激励机制。加快推进国有资本投资公司建设。开展证券期货纠纷多元化解试点工作。
优化金融服务供给。聚焦服务县域经济和“三农”发展,拓展政府性融资担保覆盖面并降低费率,合理提升县域存贷比。鼓励县域银行业金融机构建立服务“三农”的激励约束机制,推动全产业链金融服务,鼓励发展订单、仓单、存货、应收账款融资等供应链金融产品。
发挥政府产业引导基金撬动作用。按照“政府引导、市场运作、科学决策、防范风险”的原则,提高基金运行效能,鼓励产业引导基金采取股权投资等多种方式参与招商引资项目建设,促进项目、产业与资本融合发展,积极谋划和引进一批带动项目,引进投资基金开展深度合作。
四、加快技术要素市场化发展
创新促进科技成果转化机制。深化科技成果使用权、处置权和收益权改革,完善以科技成果入股、科技成果收益分成、科技成果折股、股权奖励、股权出售、股票(份)期权等方式的激励机制。完善科技创新资源配置方式,建立市场化社会化的科研成果评价制度。积极推进科研院所分类改革,发展技术转移机构和技术经理人。
促进技术要素与资本要素融合发展。探索通过天使投资、创业投资、知识产权证券化、科技保险等方式,推动科技成果转化。引导银行机构大力发展产业链融资、商业圈融资和企业群融资,鼓励商业银行采用知识产权质押、预期收益质押等融资方式。完善专利保险服务机制,引导更多社会资本投向科技创新领域。
支持开展国际科技创新合作。深化基础研究国际合作,与“一带一路”沿线国家和地区建立国际联合实验室或研究中心,建设国际科技合作基地和引才引智基地,加快新型兽用药物研发、药用植物资源发掘利用与共享平台、动物遗传资源综合利用共同体等生物工程项目建设,推进新型疫苗及疾病联防联控方面的国际合作。
五、着力培育数据要素市场
推进政府数据开放共享。加快数字政府建设,优化经济治理基础数据库,加快推动各地各部门间数据共享交换,编制全省政务数据共享责任清单,推动高频政务数据实现同步更新、实时共享,高效互通。健全完善公共数据开放网站,率先推动市场主体登记、交通运输、气象服务等行业领域可供社会化再利用的数据向社会开放。
引导数字经济加快发展。积极争取国家一体化大数据中心在甘肃布局“东数西算”中心节点,统筹在兰州、金昌、酒泉、庆阳、兰州新区等有条件的地区建设云计算、大数据中心。实施5G示范应用工程,加快培育网络3D购物、在线问诊、在线教育、云端展览等新经济模式,壮大数据要素市场。聚焦石化、冶金、有色、文旅、中药材、装备制造等优势行业,推动开展企业供应链金融、政务数据共享、产品溯源等区块链应用场景落地。
加强数据资源整合和安全保护。依托一体化政务服务平台,建立统一规范的数据管理制度,提高对远程生产组织方式、在线服务方式的政务服务能力和水平,推进区块链在政务数据资源共享开放中的应用,提高数据有序共享和信息安全保障,确保数字经济安全运营,加快构建5G关键信息基础设施安全保障体系。
六、构建更加完善的要素运行机制
加快要素价格市场化改革。完善城乡公示地价体系。健全最低工资标准调整、工资集体协商和企业薪酬调查制度。深化国有企业工资决定机制改革,完善事业单位岗位绩效工资制度。落实并完善公务员和企业相关人员工资正常调整机制,落实机关和事业单位工作人员基本工资标准调整、正常晋升等工作。
加强要素价格管理和监督。引导市场主体依法合理行使要素定价自主权,推动政府定价机制由制定具体价格水平向制定定价规则转变。构建要素价格公示和动态监测预警体系,逐步建立要素价格调查和信息发布制度。完善要素市场价格异常波动调节机制。加强要素领域价格反垄断工作,维护要素市场价格秩序。
健全生产要素由市场评价贡献、按贡献决定报酬的机制。着重保护劳动所得,增加劳动者特别是一线劳动者劳动报酬,提高劳动报酬在初次分配中的比重。全面贯彻落实以增加知识价值为导向的收入分配政策,参考人才市场价格,结合高层次人才的实际贡献,确定高层次人才待遇水平。
健全要素市场化运行机制。拓展完善全省公共资源交易目录清单,推动各要素进入平台交易。健全科技成果交易平台,完善技术成果转化公开交易与监管体系。建设大数据交易市场,依法合规开展数据交易,完善要素交易规则和服务。建立相关生产要素的紧急调拨、采购等制度,鼓励运用数字技术,在应急管理、疫情防控、资源调配、社会管理等方面更好发挥作用。


第八章 保障措施
聚焦规划组织实施,健全政策协调和工作协同机制,确保规划目标和任务如期完成。
一、强化责任落实
深入贯彻*党**中央、国务院和省委、省政府决策部署,认真落实建设高标准市场体系和现代流通体系工作要求,探索运用改革性、创新性、融合性工作举措,促进消费、活跃流通、扩大开放,加快全省商品市场建设,推动要素市场发展,实现全方位提升。各市州政府、兰州新区管委会要落实市场体系建设主体责任,制定实施方案,将规划目标细化到年度,将任务分解到具体单位。省直相关部门要落实行业主管责任,从政策、资金等层面推动任务落实,及时解决工作推进中的问题。
二、强化部门协作
坚持大局观念和系统思维,完善政策协调和工作协同机制,注重信息共享,加强分类指导,形成规划实施合力。发挥已有的省级重点规划、重点改革举措、重点工程项目协调机制作用,高效有序推进工作落实。省发展改革委、省商务厅、省市场监管局要建立定期会商机制,加强对规划实施的指导和督促。
三、强化政策支持
发挥规划对政策、项目、要素的引领作用,对纳入规划的重点任务,优先提供相关政策支持。研究国家重大战略和重大政策,加大中央资金争取力度。完善政银企协调机制,争取金融信贷更多支持。拓宽社会投资渠道,加大招商引资力度。着力增加政策有效供给,打通政策落实“最后一公里”,激发各类市场主体活力。鼓励企业主体自主创新、业态突破、集聚发展,打造高标准市场体系建设新亮点。
四、强化督查评估
建立科学完备的目标责任考核体系,细化分解目标任务,科学安排年度计划,明确工作责任和落实措施,形成层层抓落实的工作机制。加强规划实施动态监测,建立“动态监测-中期评估-总结评估”的规划实时监测评估体系,确保各项举措落到实处。
甘肃省“十四五”就业促进规划
为深入贯彻落实*党**中央、国务院促进就业决策部署,实现更加充分更高质量就业,依据《国务院“十四五”就业促进规划》《甘肃省国民经济和社会发展第十四个五年规划和二〇三五年远景目标纲要》等规划,结合我省实际,编制本规划。
一、基础环境
(一)发展成就。
“十三五”期间,全省上下认真贯彻落实*党**中央、国务院和省委、省政府关于就业工作的各项部署要求,始终把稳就业、保就业作为最大的民生工程,坚持就业优先,健全完善就业创业政策体系,不断强化就业服务保障,突出做好高校毕业生、农民工、退役军人、就业困难人员等重点群体就业工作,全省就业形势总体稳定,就业结构持续优化,就业质量不断提升。
就业规模稳中有增。全省就业总量基本保持稳定,城镇新增就业累计达205.6万人,城镇登记失业率控制在4%以内,农村劳动力转移就业累计达2625万人次。2020年城乡就业人员总量1331万人,城镇新增就业35.68万人,输转城乡富余劳动力526.9万人。实施大学生村官、“三支一扶”、特岗计划和西部计划基层服务项目,高校毕业生就业率保持在90%以上。利用2546个扶贫车间、30.5万个公益岗位让群众就业不出村、挣钱不离家,有力拓宽就业渠道。
就业结构持续优化。一二三产业就业结构从2015年的57:16:27调整为2020年的45:18:37,就业人口持续从第一产业向第三产业转移,非农产业就业人员持续增加,服务业就业比重较“十二五”末提高10个百分点。城镇就业人口比重提高,2020年全省城镇就业618万人,乡村就业713万人,城乡就业人员结构为46.43:53.57,其中城镇就业比重较2015年提高9.48个百分点。私营企业和个体就业人员比重从2015年的44.6%上升到2019年的52.1%,民营经济带动就业作用凸显。平台经济、共享经济等新兴服务业快速发展,成为促进就业的新引擎。
就业能力不断提高。积极开展线上线下职业技能培训,大力推进“精准扶贫劳动力培训计划”等职业技能提升行动,持续加大资金支持力度,不断创新培训组织方式,培训质量显著提升,累计组织开展就业技能培训、岗位技能提升培训和创业培训195万人次,2020年全省技能人才总量达到191万人,高技能人才39万人,技能人才和高技能人才分别较2015年增长46%和20%。
就业质量显著提升。工资水平保持较快增长,2020年城镇居民和农村居民人均工资性收入分别为22903.6元和2985.9元,分别比2015年提高7714.6元和1010.9元。2020年建档立卡贫困劳动力就业189.9万人,创劳务收入353.7亿元。就业困难人员帮扶力度不断加大,帮助78万失业人员、24万困难人员实现再就业。劳动关系更加稳定,企业用工更加规范,劳动者权益得到有效保护,劳动人事争议仲裁结案率达到97%以上。
就业服务逐步完善。人力资源市场不断健全,人力资源公共服务能力和水平进一步提升。智慧就业建设积极推进,全省首个智能化人才招聘服务平台正式上线运行,信息化就业服务能力不断提高。进一步强化失业人员生活保障,失业保险金发放对象、人数和金额明显提高。优先组织贫困劳动力外出务工和返岗就业,有组织输转率超过80%,有效缓解了新冠疫情对就业的不利影响。
创业带动就业成效明显。全面落实创新驱动发展战略,“双创”呈现出蓬勃发展的良好态势。建成省级创业就业孵化示范基地(园区)138个,发放创业担保*款贷**232亿元,直接扶持23万人创业,扶持小微企业3227户,吸纳带动就业53万人。扶持农民工返乡创业政策不断完善,投入5000万元支持农民工返乡创业示范县建设,创建省级农民工返乡创业示范县29个,建成省级农民工返乡创业示范基地110个。
(二)形势分析。
经过“十三五”时期的艰苦努力,全省就业工作迈上了新的台阶,为进一步实现更加充分更高质量就业奠定了坚实基础。与此同时,“十四五”时期,我国进入新发展阶段,就业工作面临新的形势和机遇:一是*党**中央、国务院和省委、省政府将就业工作摆在更加突出的位置,提出了新的更高的要求,大力实施就业优先战略,为推动就业工作提供了根本保证。二是我国已进入高质量发展阶段,经济稳中向好、长期向好的基本态势将为我省就业形势总体平稳创造良好的条件。三是“一带一路”建设、推进西部大开发形成新格局、黄河流域生态保护和高质量发展等国家重大决策部署深入实施,将进一步拓宽我省发展空间,持续增加劳动力需求。四是国家加快构建以国内大循环为主体、国内国际“双循环”相互促进的新发展格局、全面推进乡村振兴、加快“两新一重”建设等重大举措,将有利于我省扩大有效投资,改善发展条件,加大投资项目带动就业。五是全面推进职业教育,打造“技能甘肃”将为我省提高劳动者素质和就业能力搭建新的平台。六是以大数据、云计算、智能制造等为支撑的“数字经济”将催生新业态,兴业就业创业机会日益增多。
在看到成绩与机遇的同时,也必须清醒认识到我省面临的制约因素和困难挑战:一是就业总量压力仍然较大,“十四五”期间,每年需确保城镇新增就业30万人以上、输转城乡富余劳动力500万人左右、高校毕业生就业20万人左右。随着国际形势的日趋复杂,不确定因素增加,经济下行压力加大,对就业产生潜在冲击,影响我省农民工输转,制约我省企业吸纳就业。二是“就业难”与“招工难”并存,劳动者就业诉求更加多元化,劳动者技能素质与岗位需求不相匹配的现象日益凸显,就业结构性矛盾突出。三是人工智能等新技术加速应用,对就业的替代效应持续显现,产业结构调整步伐加大,企业人员失业风险增加,隐性失业问题将逐渐显性化。总之,“十四五”时期我省就业形势依然严峻,稳定和促进就业任务艰巨。
二、总体要求
(一)指导思想。
以习*平近**新时代中国特色社会主义思想为指导,全面贯彻*党**的十九大和十九届二中、三中、四中、五中全会精神,深入落实习*平近**总书记对甘肃重要讲话和指示精神,立足新发展阶段,完整、准确、全面贯彻新发展理念,构建新发展格局,坚决落实*党**中央、国务院和省委、省政府关于促就业决策部署,坚持以人民为中心,实施就业优先战略,强化政策协同,千方百计扩大就业容量,持续优化就业结构,着力稳定重点群体就业,完善就业创业服务体系,实现更加充分更高质量就业,切实满足人民日益增长的美好生活需要,为加快建设幸福美好新甘肃、不断开创富民兴陇新局面奠定坚实基础。
(二)基本原则。
——坚持就业政策与经济政策协调。坚持经济发展就业导向,建立就业优先政策与宏观经济政策协调工作机制。密切关注就业形势,制定出台相应的政策举措,实现更加充分更高质量就业,促进全省经济持续稳定健康发展。
——坚持稳定规模与提高质量并重。加大输转扶持力度,优化就近就地创业就业环境,纾困中小微等各类企业,稳步扩大就业总量。多措并举创造更多高质量就业岗位,加强职业教育和技能培训,推动形成劳动力市场更高水平的供需动态平衡。
——坚持政府引导与市场主导结合。充分发挥政府引导作用,持续优化就业创业环境,不断加大扶持力度,提高基本公共就业创业服务能力。充分发挥市场在促进就业中的决定性作用,大力发展民营经济,培育就业创业新业态新模式,稳定就业岗位。
——坚持突出重点与公平普惠兼顾。突出解决高校毕业生、农民工、退役军人等重点群体就业,稳定就业基本盘。不断完善公平普惠的政策制度,创造公平就业环境,消除就业歧视,对就业困难人员给予扶持和援助。
(三)主要目标。
到2025年,创造更多就业岗位,就业结构持续优化,努力实现更加充分更高质量就业。
——就业形势保持平稳。到2025年,全省城镇累计新增就业150万人以上,其中就业困难人员实现就业20万人以上,城镇调查失业率控制在6%以内,输转城乡富余劳动力累计达到2500万人次以上,确保城镇零就业家庭动态清零。
——就业结构更加优化。把发展文化旅游、养老托育、生产服务等现代服务业和中小微企业作为吸纳就业的重要引擎,支持多渠道灵活就业。就业结构不断优化,服务业就业比重较2020年提高5个百分点,城镇就业比重达到48%。
——就业质量稳步提升。就业获得感、安全感、公平感、幸福感明显提高,实现更加体面和更高报酬的就业。职业技能培训制度更加完善,实现有培训意愿的劳动者基本职业技能培训全覆盖,五年累计开展补贴性职业技能培训200万人次以上。
——创业带动就业能力全面提高。加快建设一批创新创业基地、创业就业孵化示范基地等“双创”载体。市场化、专业化众创空间等平台功能不断拓展,创业带动就业能力明显提升,实现创新、创业、就业良性循环,创业带动城乡就业人数达到50万人左右。
——就业服务体系不断完善。推动公共就业服务城乡常住人口全覆盖,推进服务功能贯穿全程,建立健全公共就业服务体系,推进服务方式便捷高效,全面推进“互联网+公共就业服务”。就业环境更加公平,劳动用工管理更加规范,工资收入合理增长,劳动关系和谐稳定。

三、主要任务
(一)加快经济发展,不断扩大就业容量。
顺应经济高质量发展阶段新要求,大力发展实体经济,支持民营经济和中小微企业健康稳定发展,加大投资项目建设、促进消费升级,创造更多高质量就业机会,推动实现产业转型与就业提升协同发展,经济发展与扩大就业良性互动。
保持经济就业良性互动。加强就业政策与宏观政策协同联动,合理制定经济增速预期目标,深入推进改革创新,以经济高质量发展带动就业高质量发展。深入实施创新驱动发展战略,在新旧动能转换中优化就业结构,扩大就业规模,提高就业质量。精准对接国家重大发展战略和甘肃省中长期发展规划,加强就业政策与财税、金融、投资、消费、产业、区域等政策的相互衔接,强化就业优先政策,把促进更加充分更高质量就业作为经济社会发展优先目标,将稳定和扩大就业作为宏观调控的下限。在制定各项经济政策、发展规划中强化就业优先导向,带动多样化高质量就业,实现经济稳定发展与就业质量提升、收入持续增长良性循环。加快建设现代化经济体系,推进高质量发展,夯实经济发展基础,提高经济增长的就业含量。完善多元化产业体系,既注重发展资本、技术和知识密集型新兴产业,又支持劳动密集型产业发展,创造更多就业机会。
加快投资项目建设带动就业。加强项目谋划和储备,加快推进重大项目建设,加强基础设施、生态环境等领域补短板项目建设,加大5G、大数据中心、工业互联网等新型基础设施建设力度,扩大战略性新兴产业投资规模,充分发挥投资项目拉动就业效应。推动省内重大项目建设用工优先使用脱贫劳动力,项目业主单位按属地化原则,建立与土地征用联动机制,优先使用本地农民工;畅通信息渠道,有效对接供需,确保项目建设本地用工人数不低于用工总量的30%;建立技能培训与项目建设协同机制,提升农民工劳动力价值。
促进新型消费增加就业。顺应消费偏好和消费方式转变,加快培育新消费新模式,推动消费稳定增长和消费结构升级,创造新的就业增长点。积极促进汽车、成品油和家电消费,开展新一轮汽车和家电下乡以旧换新,推动消费品更新升级,拓展农村消费市场,扩大就业渠道。推进线上线下消费深度融合、商旅文游购娱一体发展,努力满足消费者的多元化消费需求,积极培育支持消费新模式新业态,创造更多就业增长点。营造安全友好的消费环境,为扩大就业提供坚实支撑。
发挥中小微企业和个体工商户吸纳就业“主力军”作用。支持中小微企业稳定发展,大力发展民营经济,不断增加就业岗位。完善促进中小微企业和个体工商户发展的制度环境和政策体系,构建常态化援企稳岗帮扶机制,持续减轻中小微企业和个体工商户负担,激发中小微企业和个体工商户活力,增强就业岗位创造能力。加大对中小微企业和个体工商户融资支持力度,加强普惠金融服务,促进中小微企业加快发展,带动更多就业。更好发挥各级政府促进中小企业和民营经济发展工作领导小组的协调作用,支持中小企业发展壮大,充分发挥吸纳就业的主渠道作用。
培育持续有力的就业新动能。培育发展新经济、新业态、新商业模式创造新的就业岗位。推动“数字甘肃”建设,实施“上云用数赋智”行动,加快“资源数字化、数字产业化、产业数字化”发展步伐,促进互联网、云计算、大数据、人工智能、区块链等新技术与实体经济深度融合,创造更多数字经济领域就业机会。推动新兴产业特色化、专业化、集群化发展,大力发展半导体材料、氢能、电池、储能和分布式能源、电子、信息产业,壮大碳纤维产业,提高新兴产业就业弹性。大力发展数字传媒、跨境电商、在线教育、总部经济等新业态,鼓励以乡村休闲旅游、农村电商、健康养生等带动就业增长。
支持多渠道灵活就业。破除各种不合理限制,建立促进多渠道灵活就业机制,支持和规范发展新就业形态。按照《关于维护新就业形态劳动者劳动保障权益的指导意见》,建立完善适应灵活就业和新就业形态的劳动权益保障制度,引导支持灵活就业人员和新就业形态劳动者参加社会保险,提高灵活就业人员和新就业形态劳动者社会保障水平。规范平台企业用工,明确平台企业劳动保护责任。健全职业分类动态调整机制,持续开发新职业,发布新职业标准。

(二)顺应新发展阶段,着力优化就业结构。
围绕推进新型城镇化建设、产业升级改造、实施乡村振兴战略和重大区域发展战略,推动就业结构调整,促进劳动力和人才合理有序流动,形成与之相适应的人力支撑,以就业结构优化推动就业质量提高。
拓展农业农村就业空间。加快农业产业化步伐,提升现代丝路寒旱农业质量效益和竞争力,以“甘味”特色农产品为方向,加快农业现代化示范园区建设,推动农林牧渔结合、种养加一体、一二三产业融合发展。依托乡村特色优势资源和“牛羊菜果薯药”等产业,打造农业全产业链,积极引进和发展劳动密集型产业,实施“千企兴千村”,开发更多就业岗位。加快培育专业大户、家庭农场、农民合作社、农业企业等新型农业经营主体,扩大职业农民就业规模。发展特色农产品加工业,建设国家农村产业融合发展示范园、农村产业融合先导区和农业产业化示范基地,促进农业生产全环节升级,丰富乡村经济业态,拓展农民就业空间。
发展传统特色优势产业提升就业质量。坚持用高新技术和先进适用技术推动传统产业“三化”改造,推进制造业高质量发展,增强石油化工、有色冶金等传统优势产业活力和竞争力,大力推进延链补链强链,实现提质增效,通过产业转型升级增加就业岗位。实施产业基础高级化和产业链现代化攻坚战,培育千亿产业集群,打造百亿园区,建设绿色综合能源化工基地,大力发展生态产业,以产业集聚引导就业人口相对集中分布,实现规模化高质量就业。深入推进“双碳”行动,积极主动化解过剩产能、淘汰落后产能,落实减税降费政策,推动钢铁、煤炭等行业接续转型发展,稳定用工需求,防止出现结构性失业。
推动服务业发展培育更多就业增长点。积极发展现代服务业,推动生产*服务性**业向专业化和价值链高端延伸、生活*服务性**业向多样化和高品质升级,促进服务业就业比重持续提高。促进服务业数字化转型、线上线下双向发展,推动现代服务业同先进制造业、现代农业深度融合,支持生产*服务性**业和服务外包创新发展,壮大科技、信息、金融、商务、现代物流等服务业规模,打造西北生产*服务性**高地,带动大中专毕业生等重点群体就业。着力发展养老托育服务业,促进家政服务业提质扩容,扩大“陇原妹”“礼贤嫂”等品牌就业带动作用。创新社区管理服务,大力推进乡镇(街道)社会工作站建设,积极开发乡镇(街道)社会工作岗位,提升就业吸引力。
推进新型城镇化吸纳就业人口。推进户籍制度改革,落实城市、城镇“零门槛”落户政策,健全农业转移人口市民化机制,推动城镇就业基本公共服务覆盖未落户常住人口,提升城乡就业比,推动就业人口持续向生产效率高的城镇、行业转移。推进基本公共服务均等化,加快完善以实际居住地为依据的基本公共服务供给机制。打造以兰州为中心、省内其他市州城区为支撑、多个县域为节点的协调发展新格局,提升中心城市能级,在河西走廊、陇东南形成综合承载能力强、就业带动作用明显的多个经济中心。发挥兰州新区重要经济增长极、承接产业转移示范区作用,支持人口向兰州新区集聚,提升就业吸纳能力。发展县域经济,培育一批百亿级经济强县,加快开展县城城镇化补短板强弱项工作,推进具备条件的县改区、撤县设市步伐,推动特色小镇规范健康发展,不断增强县城就业服务和承载能力。
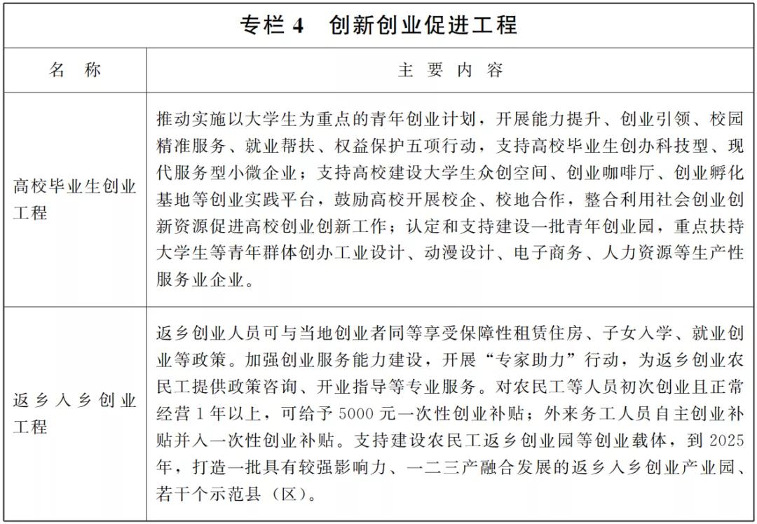
实施乡村振兴促进返乡创业就业。全面实施乡村振兴战略,依托现有各类园区加强返乡入乡创业园建设,打造一批具有较强影响力的一二三产融合发展的返乡入乡创业园。改造提升返乡入乡创业园配套设施,进一步完善水电路气暖等公共设施,合理配套标准化厂房、培训平台、交通物流仓储设施,加大金融、土地、税费等扶持力度。鼓励各类劳动者到农村就业创业,对符合政策规定条件的返乡入乡人员,纳入省级创业带动就业扶持资金支持范围,并按规定给予补助。对高校毕业生、农民工、退役军人等返乡入乡人员到农村创新创业的,可按规定享受创业担保*款贷**、一次性创业补助、场地安排、创业培训等扶持政策。
促进区域就业均衡配置。深入实施“一带一路”、新时代推进西部大开发形成新格局、黄河流域生态保护和高质量发展等重大区域战略,加快融入国家双循环新发展格局,促进就业人口向国家重点支持的领域和开发区域集中,强化就业结构与国家区域战略良性互动。积极融入重点城市群建设,推动兰州—西宁城市群、关中平原城市群、成渝双城经济圈成为区域就业重要载体,完善区域交通基础设施,引导区域间就业人员快速便捷流动,减少摩擦性失业,提升就业效率。按照我省“十四五”规划纲要提出的“一横两纵六区”城市化地区、“一带三区”农产品主产区、“四屏一廊”重点生态功能区,促进就业规模与生产生活空间相匹配、与生态承载能力相适应。加大对革命老区、民族地区、资源枯竭地区等特殊地区就业支持力度,因地制宜培育特色产业,创造更多优质就业岗位。严格落实“四个不摘”要求,健全巩固拓展脱贫攻坚成果长效机制,支持脱贫地区尤其是原深度贫困地区,发展壮大本地特色产业,持续带动就业增收。
(三)突出重点群体,切实稳定就业基本盘。
坚持突出重点,加快完善更加积极的就业政策,统筹做好高校毕业生、农民工、退役军人等重点群体就业工作,切实兜住民生底线。
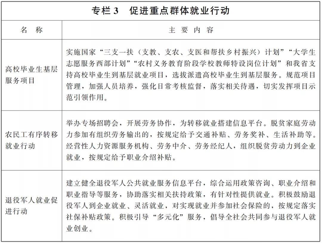
鼓励引导高校毕业生多渠道就业。完善援企稳岗政策体系,落实社保和培训补贴政策,激励市场主体创造更多有利于发挥高校毕业生专长和智力优势的知识技术型就业岗位,拓宽高校毕业生市场化社会化就业主渠道。鼓励在甘大型企业、中央企业扩大高校毕业生招聘规模。引导高校毕业生到基层就业,稳步提高全省各级事业单位专项招聘高校毕业生数量,落实艰苦边远地区基层事业单位公开招聘倾斜政策。发挥“三支一扶”“特岗计划”“西部计划”基层项目的示范引领作用,提升基层就业待遇,围绕社区服务、教育医疗、农业技术等人才紧缺领域开发岗位,每年实施促进高校毕业生到基层就业项目。鼓励高校毕业生应征入伍,落实高校毕业生服兵役资助政策。稳步扩大硕士研究生招生和普通高校专升本招生规模。鼓励机关事业单位、社会组织、大中型企业提供高质量的见习岗位,吸纳离校2年内未就业高校毕业生参加就业实践。落实毕业学年困难毕业生一次性求职创业补贴、毕业生职业技能培训补贴和鉴定补贴等各项就业创业政策。全面落实毕业年度离校未就业实名登记、精细化落实高校毕业生就业帮扶措施。
千方百计扩大农民工就业。强化农民工输转就业,利用东西部协作机制,完善省外劳务协作和省内用工协调联动,综合实施“稳东扩西”、就地就近优先吸纳等措施,稳定农民工输转规模。加强与长三角、珠三角、京津冀等用工重点地区劳务协作,实施“一站式”帮扶和“点对点”“门对门”集中送达,实现输出地和输入地精准对接,提高输转组织化程度。鼓励有条件的地方因地制宜发展零工市场或劳务市场,推动劳务输转市场化、规范化、产业化发展,进一步提升劳务输转质量。推进培训输转一体化,加强跨区域劳动技能教育培训合作,开展订单式、定向式培训,以精准培训促进有效就业。支持就地就近稳定就业,创造更多就地就近就业机会。推动扶贫车间转型升级可持续发展,发挥龙头企业、农民专业合作社、能人大户等新型经营主体带动作用,不断拓宽就业渠道。扩大以工代赈项目建设领域和实施范围,并按照不低于中央资金15%的比例严格发放劳务报酬。完善公益性岗位政策,规范公益性岗位管理,发挥就业托底功能。
多措并举促进退役军人就业。探索具有新时代退役军人就业创业特色的“权威推荐+自主择业”相结合的就业直通车模式,坚持政府推动、市场引导、社会支持相结合,保障退役军人在享受普惠性就业创业扶持政策和公共服务基础上再给予特殊优待。加强与省内外发展前景佳、用工密集、科技含量高、劳动报酬好的重点行业、大型企业开展就业合作,继续做好向*疆新**人社、公安、退役军人等部门定向、精准推荐退役军人就业。加强教育培训,提升退役军人就业创业能力,不断健全教育培训体系,推行终身职业技能培训。加大退役军人就业支持力度,强化创业扶持,提供创业服务。加快落实退役军人到开发区就业创业的扶持政策。适当放宽机关、社会团体、企业事业单位招录退役军人的条件,通过专场招聘、企业招聘等方式,促进多渠道就业。
切实做好就业困难人员就业援助。完善就业困难人员档案,实行实名制动态管理和分类帮扶,对符合就业困难人员条件的登记失业人员,提供一对一就业援助,实施优先扶持和重点帮扶。针对市场渠道难以实现就业且符合条件的就业困难人员,通过公益性岗位予以优先安置。对于出现的零就业家庭,主动上门开展就业援助和帮扶,确保每个零就业家庭至少有1名成员尽快就业,确保实现动态消零。实施税费减免、社会保险补贴、岗位补贴等支持政策,鼓励企业吸纳就业困难群体就业。推动落实就业困难人员、离校2年未就业的高校毕业生灵活就业后的社会保险补贴政策。


(四)强化创业带动,积极拓展就业空间。
优化创业环境,加快创业平台建设,优化政策保障和服务,聚焦重点群体创业,激发全社会支持创业、参与创业的积极性,不断增强创业带动就业能力。
优化创新创业环境。深化“放管服”改革,深入推进简政放权,全面落实《优化营商环境条例》,取消束缚创新创业活力的行政许可事项,营造尊重创业、崇尚创业、支持创业、竞相创业的和谐创业环境,释放创新创业活力。优化服务,大力发展“互联网+政务服务”,落实“省内通办”,便利创新创业,加快建立全省一体化政务服务平台。加大对创业的政策支持力度,实施创业带动就业示范行动,在用地、融资等方面制定更多支持初创实体的优惠政策,拓展创业企业直接融资渠道,进一步降低创业成本,提升初创企业成功率和持续发展能力。落实创业担保*款贷**及贴息政策,扩大担保基金规模,提高*款贷**便利度和政策获得感。完善知识产权管理服务,加强知识产权执法维权工作力度。依托高等院校、职业学校、职业培训机构、创业培训(实训)中心、创业孵化基地、众创空间等实体,针对不同人员和不同创业阶段的特点,开展多层次、差别化的创业培训。
加快“双创”平台建设。以兰白科技创新改革试验区和兰州白银国家自主创新示范区为重点,依托优势企业和高校、科研院所,在关键产业技术领域打造一批大中小企业融通型、科技资源支撑型等创新创业特色载体。发挥兰州市城关区、张掖市甘州区国家双创示范基地、张掖市小微企业创业创新基地城市示范和省级双创示范基地创新资源聚集优势,引导培育创新创业聚集区。推进创新孵化基地建设,新认定30个以上省级创业就业孵化示范基地(园区),为创业项目落实提供场地支持、创业指导、事务代办、费用减免等服务,提升孵化能力,培育新增更多市场主体。加快培育一批基于互联网的国家级省级公共服务示范平台,鼓励建设“互联网+”创新创业平台。建设由大中型科技企业牵头,中小企业、高校院所等共同参与的技术创新联盟,完善以企业为主体的技术创新体系。发挥兰州人力资源服务产业园龙头示范带动作用,对现有开发区、产业园区、产业集聚区、创业载体等各类园区整合拓展、优化布局,打造功能完备、环境优良的创业平台,助推全省人力资源产业高质量发展,创造更多就业机会。
引导各类社会群体投身创业。探索对创造性劳动给予合理分成,支持劳动者以知识、技术、管理、技能等创新要素按贡献参与分配,实行股权、期权等中长期激励政策,以市场价值回报人才价值,激活全社会创新创业创富的积极性、主动性和创造性。支持科研人员科技创业,完善鼓励和支持科研人员离岗创业措施,支持科研人员在寒旱农业、石化能源等优势领域,开展技术攻关、推动科技创业。扶持高校毕业生自主创业,培养高校毕业生创业创新能力。对具备一定创业能力的高校毕业生,有针对性地提供政策扶持,免费提供创业载体,加快落实创业担保*款贷**等措施,扩大创业带动就业。继续办好甘肃国际“互联网+”大学生创新创业大赛、“甘青宁新”西北四省区就业创业大赛,举办中国创新创业大赛(甘肃赛区),促进学生创业成果与企业供应链和创新链精准对接。支持农民工、退役军人等人员返乡入乡创业,引导返乡农民工在农副产品加工、休闲观光农业、农业生产*服务性**业等领域创业。


(五)打造“技能甘肃”,全面增强就业能力。
顺应产业结构调整需求,坚持前瞻性培养人才,深入推进职业教育和培训体制机制改革,建设一批高水平职业院校和培训机构,加快构建现代职业教育和培训体系,有效整合职业技能培训资源,着力构建“大培训”工作机制,加快培育具有更高技能水平、更好专业素养、更强创新能力的劳动者队伍,不断提升劳动者就业创业能力。
前瞻性培养创新人才。实施高等教育振兴行动计划,支持兰州大学提升“双一流”建设水平,支持省内高校加强“双一流”建设。优化高校类型布局和高等教育专业结构,加强理工农医类紧缺人才培养,提升高等教育质量。把人才作为甘肃创新发展的第一资源,加强创新型、应用型、技能型人才培养,加大数字人才培育投入力度,加快引进高层次和急需紧缺人才。促进人才要素市场化配置,强化人才培养就业导向,紧扣特色产业、重大项目、优势学科需求,健全人才培养与产业发展联动机制。健全*党**委联系服务专家制度,全面落实“陇原人才服务卡”制度。
推进乡村人才振兴。深化东西部劳务协作,鼓励和推动双方各级人社部门、就业机构、技工院校、市场中介组织、用人单位结对合作。落实基层事业单位工作人员“三放宽一允许”招聘倾斜政策,推进县以下事业单位建立管理岗位职员等级晋升制度,研究进一步助力乡村振兴的事业单位人事管理政策;在县以下地区开展职称评聘“定向评价、定向使用”,并适度扩大实施范围;加大智力支持和人才服务力度,鼓励引导支持各方面人才扎根基层一线干事创业,健全引导人才服务乡村振兴的长效机制,持续开展高层次人才服务基层示范活动;完善事业单位乡镇工作补贴实施办法,加大向乡村振兴重点帮扶县偏远乡镇倾斜力度,落实到有关地区县以下事业单位工作的高校毕业生高定工资政策,引导人才向基层流动。
发展职业技能教育。加快培养高技能人才,支持部分省属本科高校转型为应用型本科高校,推进独立院校转设工作,筹建职业技术大学和职业技术师范大学,稳步发展职业本科教育。新增本科(含专升本)、硕士招生计划主要用于应用型本科、职业教育本科和专业学位研究生教育。支持农林职业院校设立“乡村振兴创新学院”。实施省级高水平高职院校和专业建设计划,支持“双高计划”立项建设院校的骨干专业试*本科办**层次职业教育。把发展高等职业教育作为培养大国工匠、能工巧匠的重要方式。鼓励多元主体组建职业教育集团。大力发展技工教育,支持技工院校扩大高级工以上培养层次的毕业生规模,扩大对初中毕业生实行中高职贯通培养的招生规模,持续扩大高技能人才规模。
扩大中等职业技能人才规模。保持高中阶段教育职普比大体相当,使绝大多数城乡新增劳动力接受高中阶段教育,缓解就业结构性矛盾和促进就业质量提升。实施中等职业学校办学能力提升行动,增强办学能力、激发办学潜能。实施优质中等职业学校和优质专业建设计划。建设一批学历教育与专项技能培训为一体的示范性中等职业学校。支持举办不同类型、特色鲜明的职普融通性高中,促进普通高中多样性特色化发展。建立普通高中和中职学校合作机制,允许符合条件的中职学校与普通高中学生探索课程互选、学分互认、资源互通。继续实施中高职五年一贯制以及高职本科衔接培养模式。整合县域职业技能培训资源,建立县域职业技能通用培训平台,构建以市(州)、县(市、区)为主的职业技术教育中心和技工学校、中职学校融合发展体系。持续加大对脱贫地区职业教育支持力度。
推进校企校地合作培养。推进产教融合、校企合作,打造一批高水平实训基地,鼓励有条件的企业举办高质量职业教育,推动企业设置学生实习、学徒培养岗位,支持企业按职工总数2%接纳职业院校学生实习。对接全省产业布局和技能人才需求,全面实施1+X证书制度。发挥市县及行业在职业教育专业设置工作中的调控和引导作用,重点建设一批适应市县经济社会发展需要的特色优势学科专业。聚焦学前教育、护理、养老托育、康养服务、现代服务、乡村振兴等领域,培养一批急需紧缺技能人才。
开展大规模职业技能培训。实施农村转移就业劳动者特别是新生代农民工职业技能提升计划,消除农村户籍劳动者无技能从业现象。围绕循环农业、智慧农业等乡村特色产业,实施以新型职业农民为主的技术技能培训。面向未就业高校毕业生、下岗失业人员、退役军人、“两后生”、贫困妇女、有就业能力的残疾人等就业困难群体,开展中短期就业技能专项培训。推动企业健全职工培训制度,结合传统产业“三化”改造,组织职工接受岗位技能提升培训。面向煤炭、钢铁等行业,实施化解过剩产能企业职工转岗转业职业技能培训。推动政府补贴的职业技能培训项目全部向职业院校和具备资质的优质培训机构开放。
推进创业技能培训。以高等学校和职业院校毕业生、农村转移就业和返乡入乡创业人员、退役军人、科技人员、留学回国人员、失业人员和转岗职工等群体为重点,开展多层次、差别化的创业培训。健全以政策支持、项目评定、孵化实训、科技金融、创业服务为主要内容的创业创新支持体系,加大对劳动者创业创新的扶持力度。
提升职业技能培训质量。引导培训资源向市场急需、企业生产必需等领域集中,动态调整政府补贴性培训项目目录。采取政府按规定补贴培训、企业自主培训、市场化培训等多样化的培训方式,广泛开展订单式、套餐制培训。加强实训基地建设,新建一批技能人才培训基地,对革命老区、县级实训基地建设予以倾斜支持。采取岗前培训、学徒培训、在岗培训、脱产培训、业务研修、岗位练兵、技术比武、技能竞赛、以工代训等方式,丰富“线下”职业技能培训方式。发挥“互联网+职业技能培训”作用,聚焦生态产业和“牛羊菜果薯药”等特色重点产业,积极推动技工院校、职业院校、企业和社会培训机构开发线上培训课程。发挥技能大师等优秀高技能人才作用,开发绝招绝技、技能及工艺操作法等技能训练微课,提升线上培训效果。大力开展技能竞赛,坚持以赛促学、以赛促训、以赛促用,承接国家级各类技能大赛,组织参加全国、省级各类技能大赛,促进就业技能提升。
积极培育“陇原工匠”。根据区域经济、传统优势产业和战略性新兴产业发展需要,支持符合条件技工院校、职业培训机构、公共实训基地以及大中型企业技能培训中心申报国家级、省级高技能人才培训基地建设项目,鼓励符合条件高技能人才申报国家级、省级技能大师工作室建设项目。加强对高技能人才的政治引领和关心关怀,建立省市县联系服务技能大师工作室制度,推进技能大师工作室属地化的服务管理,将技能大师工作室打造成技能人才之家、创新人才之家和技艺传承之家。充分发挥大师工作室在带徒传技、技能攻关、技能传承、技能推广等方面的示范引领作用。支持农村非遗传承人、民间艺人建立工作室。评选甘肃有突出贡献的技术技能人才、享受省政府技能特殊津贴人员,开展“绿色生态产业技能大师奖”“陇原技能大奖”“甘肃省技术能手”评选活动,激发技能人才积极性、主动性和创造性。加大“陇原工匠”选树力度,命名“陇原工匠”,加强“陇原工匠”培训基地建设,到2025年,新建9个陇原工匠培训基地。弘扬传承劳模精神、劳动精神和“工匠”精神,在陇原大地营造热爱劳动、崇尚技能、鼓励创新的浓厚氛围。提高劳模、工匠表彰层次,建立关心关爱长效机制,完善日常管理。
健全技能人才标准和评价机制。根据职业技能标准和行业企业评价规范、专项职业能力考核规范等构成的多层次、相互衔接的职业标准体系,开展评价工作,同时鼓励我省企业参与职业标准开发工作。建立健全以职业资格评价、职业技能等级认定和专项职业能力考核等为主要内容的技能人才评价制度,形成多元化的技能人才评价机制。深化技能人员职业资格制度改革,严格执行职业资格目录制度。推行职业技能等级制度,由企业用人单位和社会培训评价组织开展职业技能等级认定。加快推动落实高技能人才与专业技术人才职业发展贯通实施办法,贯通领域高技能人才参加相应系列(专业)职称评审,专业技术人才按规定申请相应职业(工种)的职业技能评价。

(六)维护劳动者合法权益,持续提高就业质量。
完善劳动人事争议多元处理机制,提升劳动保障监察执法效能,健全工资决定、合理增长和支付保障机制,构建充分可靠的社会保障体系,推动实现高质量就业。
构建和谐劳动关系。加强对企业签订劳动合同、集体合同的监督、指导和服务,强化劳动合同、集体合同规范管理。深入宣传贯彻落实《劳动法》《劳动合同法》《劳动保障监察条例》等法律法规,畅通12345维权热线,切实维护劳动者合法权益。认真宣传贯彻落实《保障农民工工资支付条例》,健全保障农民工工资支付工作机制,督促用人单位严格落实保障农民工工资支付制度,运用法治手段根治拖欠农民工工资问题。建立健全人力资源社会保障部门、工会和工商联、企业联合会组成的劳动关系三方协调机制。深入实施劳动关系“和谐同行”能力提升三年行动计划。健全劳动争议调解仲裁服务体系,完善重大集体劳动争议应急调处机制和仲裁特别程序,推进“互联网+调解仲裁”。加强基层调解组织建设,推广新时期“枫桥”经验,把矛盾化解在基层。加大劳动保障监察执法力度,加强劳动保障监察执法队伍建设,充实基层劳动保障监察执法力量,规范劳动保障监察执法行为。
促进工资收入合理增长。坚持劳动报酬提高和劳动生产率提高同步,深入推进工资收入分配制度改革。完善落实最低工资制度,逐步提高最低工资标准。规范劳务派遣用工行为,保障劳动者同工同酬。积极稳妥推进工资集体协商工作,建立健全企业工资决定和正常增长机制。完善人力资源市场工资指导价位和行业人工成本信息指导制度。落实国有企业工资总额管理办法,对部分行业工资总额和工资水平实行双重调控,缩小行业间工资水平差距。落实公务员工资正常增长机制。深入推进事业单位实施绩效工资,研究建立事业单位高层次人才分配激励机制,建立完善符合事业单位特点、体现岗位绩效和分级分类管理的工资收入分配制度。着力拓宽技能人才、经营管理人才、科研人员、基层干部队伍、新型职业农民、小微创业者、有劳动能力的困难群体等增收渠道,提高收入水平。
提供可靠充分的社会保障。扩大各类社会保险覆盖面,构建与物价、收入水平相挂钩的社会保障调整机制,完善适应新就业形态的社保缴费政策和运行机制,努力实现应保尽保。稳步落实基本养老保险全国统筹改革方案,提升养老保险保障水平,大力发展企业年金、职业年金、个人储蓄性养老保险和商业养老保险,推动多层次多支柱养老保险体系建设。深化医疗保障制度改革,全面建成以基本医疗保险为主体的多层次医疗保障体系,实现更高质量的全民医保。优化参保缴费服务,做好跨制度、跨地区参保的转移接续和待遇衔接。建立健全职工基本医疗保险门诊共济保障机制。强化基本医疗保险、大病保险、医疗救助三重保障功能,促进与商业健康保险、社会慈善捐赠、医疗互助等各类医疗保障互补衔接,更好满足多元医疗保障需求。完善失业保险金制度,推进失业保险基金省级统筹。加强失业保险参保扩面工作,推动中小微企业、农民工等单位和人群积极参加失业保险。完善失业保险支持参保企业稳岗、参保职工提升技能政策体系,提高失业保险基金使用效率,适时调整失业保险金标准,发挥保生活、防失业、促就业功能作用。建立全省统一的工伤认定、费率调整、待遇支付和劳动能力鉴定制度,提高工伤职工重返岗位比例,建立“先康复、后评残”制度。加强劳动者安全生产和职业健康保护,切实保障高风险行业劳动者的合法权益。
增进安全就业和平等就业。实施工伤预防五年行动计划,建立企业全员安全生产责任制度,压实企业安全生产责任。深入开展安全生产专项整治三年行动。持续加强矿山、冶金、化工等重点行业领域尘毒危害专项治理。坚决遏制重特大事故发生。推动简单重复和“危繁脏重”工作岗位尽快实现自动化智能化替代,加快重大安全危险领域“机器换人”。建立劳动者平等参与就业机制,消除因性别、年龄、户籍、学历、身份、残障等造成的就业壁垒和歧视,增强劳动力市场包容性。保障灵活就业人员基本权益。坚决维护社会治安稳定,为就业工作创造良好的社会环境。


(七)完善服务体系,优化提升就业服务水平。
完善就业服务机制,加强就业服务体系建设,推进公共服务均等化,不断提升就业服务水平,落实就业优先政策。
加强人力资源市场体系建设。推进人力资源市场“放管服”改革,贯彻落实《人力资源市场暂行条例》,营造市场化法制化营商环境。加快建立统一开放、竞争有序、规范灵活的人力资源市场体系。加强诚信体系建设,充分发挥行业协会行业自律作用,进一步规范人力资源市场运行秩序。积极推进人力资源服务业发展,以产业引导、政策扶持和环境营造为重点,规范发展人事代理、人才推荐、人员培训、劳务派遣等人力资源服务。协调发展各类人力资源服务机构,加快人力资源服务创新发展,建设一批有特色、有规模、有活力、有效益的人力资源服务产业园,提高人力资源配置效率。推进人力资源服务标准化建设,探索建立人力资源服务机构等级评价体系,加强人力资源服务从业人员队伍建设,培养人力资源服务业领军人才。推进人力资源服务业信息化建设,积极发展线上人力资源市场。适时开展人力资源市场需求预测和信息发布活动,加快推进流动人员人事档案信息化建设。加大投入力度,对人力资源服务业发展重点领域和薄弱环节给予支持。
提升公共就业服务能力。加大就业服务设施建设力度,推进人力资源市场、公共职业技能实训基地等设施建设。充分利用互联网、大数据等信息技术,不断完善“智慧就业”平台,加快全省就业数据分析、网上预约面试等系统建设,提高劳动力市场资源配置效率。建立就业实名制和跟踪服务机制,加强重点企业跟踪服务和登记失业人员分级分类服务,构建精准识别、精细分类、专业指导的公共就业服务模式。建立健全用工调剂机制,推动企业间用工余缺调剂、跨地区有组织劳务输出、失业人员有组织跨地区转移就业。建设线上线下一体的服务体系,打造现场招聘、网络招聘、直播招聘“三位一体”公共服务平台,促进供需匹配。鼓励公共就业服务、平台建设向基层乡镇(街道)和社区延伸。针对不同劳动者群体,开展各类主题就业服务活动。加强就业管理队伍能力建设,培养专业化服务人员,全方位提升公共就业服务能力。优化服务流程,完善服务功能,推进就业服务项目化,提高就业服务质量和效率。
健全就业失业监测预警机制。健全就业失业统计指标体系,持续抓好就业常规统计,完善劳动力调查,科学分析就业形势。多维度开展重点区域、重点群体、重点行业、重点企业就业失业监测。不断优化调整全省监测企业样本,重点监测企业用工异常、岗位流失和职工下岗失业等情况,确保对规模性失业情况做到早发现、早处置。完善城乡一体的就业和失业登记管理制度,积极为失业人员提供线上线下就业失业登记服务,通过甘肃政务服务网、省人社厅网上办事大厅及全国人社政务服务平台开设的失业登记全国统一服务入口,为失业人员开展线上失业登记。切实增强风险意识和底线思维,根据就业失业重点指标、人力资源市场供求、宏观经济运行等变化,及早发现异常情况和潜在风险,依据失业风险预案,有效降低失业风险。

四、保障措施
(一)加强组织领导。
充分发挥省政府就业工作领导小组对规划实施的领导和组织协调作用,把*党**的组织优势和政府的管理能力转化为促进就业的优势,形成“攻坚克难”的强大合力,协调解决实际困难和问题,为规划实施提供坚强的组织保障。按照职责分工,明确实施主体及责任,加强对各部门目标责任落实和履行情况的监督检查。规划实施中的重大事项和重大调整报省委、省政府审定。
(二)加大扶持力度。
靠实市州政府属地责任和发改、人社、教育、财政、农业农村、退役军人、工会、共青团、妇联等部门和单位促就业责任,加强就业政策与财税、产业、投资、教育等行业政策的统筹协调,形成有利于促进就业的宏观政策体系。按规定统筹各类就业资金,提高使用效率。健全就业领域投融资机制,进一步拓宽资金渠道,引导各类资金在返乡入乡创业、技能培训、职业基础教育、就业服务等方面发挥更大作用。
(三)强化考核评估。
围绕规划提出的目标任务,建立健全规划考核制度。把优化就业环境、落实就业政策、提高就业质量、扩大就业规模作为衡量促进就业工作的主要指标,把考核结果作为政绩考核、奖励惩戒的重要依据之一。强化规划执行动态跟踪分析,实施规划执行情况的中期和最终评估,根据规划实施情况,及时反馈规划实施中存在问题,有针对性地制定措施,确保规划目标任务顺利完成。
(四)加强舆论宣传。
采取政策解读、新闻发布等形式,利用各类媒体媒介多渠道、多方位广泛宣传促进就业政策措施,提高群众知晓度。充分发挥工会、共青团、妇联、残联、工商联以及其他社会组织的作用,选树一批促进就业创业工作典型经验、典型人物,挖掘一批在基层就业创业的先进典型,及时开展表扬激励,主动回应社会关切,稳定社会预期,营造创业带动就业的浓厚氛围。
(来源:中国甘肃网)
西固区融媒体中心
排版:李桐宇