
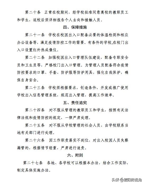
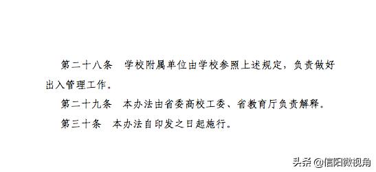
2020年3月6日0-24时,信阳市(含固始县)无新增新型冠状病毒肺炎确诊病例。无危重症、重症患者。新增治愈患者1例(河南省儿童医院1例),新增出院患者1例(河南省儿童医院1例)。无疑似病例。
截至3月6日24时,我市累计报告确诊病例274例(浉河区48例,平桥区42例,罗山县40例,光山县32例,固始县31例,潢川县22例、商城县、息县各21例,新县11例,淮滨县6例);死亡病例2例。累计治愈269例,治愈率98.2%;累计出院患者269例,出院率98.2%;现存住院确诊患者3例(信阳市中心医院2例、郑州大学第一附属医院1例)。
目前累计追踪到密切接触者核准2937人,已解除医学观察2865人。
来源:信阳市卫生健康委员会
信阳学校开学后学生出入办法、啥时能摘掉口罩出去玩耍?河南通知来了!

各省辖市、济源示范区、省直管县(市)教育局,各高等学校、省属中等职业学校,厅直属各单位(学校):
现将《河南省疫情防控期间学校开学后出入管理办法》印发给你们,请认真贯彻执行。各地、各学校要结合本地、本校实际, 进一步细化疫情防控期间学校开学后出入管理规定,严格校园出入管理,确保打赢全省教育系统疫情防控阻击战。
河南省教育厅新型冠状病毒感染的肺炎疫情防控工作领导小组
(河南省教育厅代章)
2020年3月3日





啥时候能出去“逛吃逛玩”?
根据省卫健委最新数据通报,截至3月4日24时,我省累计出院病例1239例,疫情防控形势进一步向好,如何在维护好防控成果的基础上,促进消费?
5日,记者从河南政府网了解到,日前,河南省商务厅印发《关于积极应对新冠肺炎疫情影响做好促消费工作的通知》(以下简称“通知”),提出11项举措,服务保障全省商贸流通企业复工开业,全力以赴做好促消费工作,服务全省经济社会发展大局。
【重点1】电影院、咖啡厅等休闲娱乐相关的商贸流通企业,根据疫情防控提前研判,适时复工
《通知》明确,有序推动商贸流通企业复工开业。将推动符合条件的企业复工开业作为当前重要任务抓紧抓实。组建商贸流通企业复工开业服务专班,摸排梳理企业受疫情影响情况,帮助协调解决企业在防护用品、员工返岗、物流配送、资金保障等方面的困难,推动企业复工开业。要优先支持龙头企业及关键配套企业尽快复工开业,确保产业链顺畅。要在满足基本民生消费需求的基础上,指导与休闲娱乐等升级消费需求关系密切的商贸流通企业,根据当地疫情形势变化及防控要求,进行前瞻研判,适时复工开业,逐步恢复消费信心和市场活力。
【重点2】鼓励饭店设置“移动食堂”,鼓励理发店“线上预约”定制理发
《通知》提出,引导餐饮等生活服务企业转变服务方式。各地商务主管部门要加强对餐饮企业用工、采购、加工、配送等各环节的指导和服务,积极推动农产品产地和批发市场为中央厨房、餐饮企业提供平价肉、菜、粮、油等食材。发挥团餐在疫情期间餐饮服务中的主力军作用,积极组织骨干餐饮企业与机关单位、新开工工地、大型企业等有团餐需求的单位对接,提供团餐配餐服务。推动品牌餐饮企业扩大熟食、点心、速冻菜肴等速食的生产,鼓励开展“线上下单、线下配送”,支持餐饮企业开展外卖服务。鼓励餐饮企业下沉社区,设置“移动食堂”和便民供餐点,为社区居民提供便餐服务。指导美发等行业加强疫情防控,鼓励开展“线上预约、线下定制”服务,保障居民基本生活需要。
【重点3】鼓励快递企业与物业合作,开展末端多人拼购等定制化配送服务
《通知》明确拓宽电商消费渠道。充分发挥电商在疫情期间对促进消费的重要作用。大力发展生活类电商,鼓励电商快递企业与写字楼、小区物业等合作,开展末端多人拼购等定制化配送服务。引导电商企业采取品牌展销和折扣等方式开展网络促销活动,不断激发疫情期间市场消费热情。鼓励采用新媒体直播和名人推介等形式,发展健康“网红经济”。提高农产品可电商化水平,借助社会扶贫网、农产品网上商城、手机农产品产销APP等平台,疏通拓宽农产品上行渠道,扩大农产品网络销售。
【重点4】鼓励“宅经济”发展,提倡小区统一订购、直接配送
《通知》提出,创新消费和经营模式。针对疫情防控期间消费市场新变化,支持服务外包企业研发线上“办公、教育、娱乐”等软件,激发“网上办公、线上教育、网络游戏”等新的消费热点,大力推动“宅经济”发展。鼓励代购集配,提倡小区统一订购、直接配送,支持商超推出“蔬菜包、水果包、粮油包”等套餐包服务,实现无接触购物。组织大型商超、农批市场、农业合作社与社区结对,开展定点直供。支持商超企业增加露天外摆销售点,方便居民购物。鼓励商贸流通企业间建立员工共享机制,加强闲置待岗员工与紧缺岗位对接,满足疫情期间用工需求。
什么时候能“摘口罩”?
3月3日,中央指导组专家组成员、中国工程院院士、天津中医药大学校长张伯礼,在武汉接受了专访。
疫情防控形势接下来会如何发展?大家什么时候才能“摘口罩”?新冠病毒会不会常态化,变成慢性病?看这位已在抗“疫”一线奋战一个多月的老兵怎么说。

新增病例到什么时候才能“清零”?
张伯礼:我们分析了疫情演变数据,目前来看,全国除湖北以外其他地区,2月底新增病例基本“清零”。
湖北省除武汉市以外其他地区,3月中旬估计能基本“清零”;
武汉市有希望到3月底实现基本“清零”。
从疫情整体发展趋势看,是这样的。但是,“清零”也不是绝对的,偶尔还是会出现几个新增病例。
什么时候才能“摘口罩”?
张伯礼:估计4月底除了湖北以外,全国其他省市基本就可以摘口罩恢复正常生活生产秩序。湖北省特别是武汉市,可能要比全国晚1个月左右。但是,我不主张那么着急摘口罩,即使复工复产,恢复正常秩序了,口罩还是慢一点摘比较好。就算全国都“清零”了,少聚集、勤洗手、戴口罩的好习惯,也要保持一段时间。毕竟,现在疫情下半场国外的形势还是很严峻,要防范输入性病例。
我希望,大家不要把注意力过多地放在什么时间摘口罩这个问题上,养成良好的生活习惯才是最重要的。
再次提醒大家
0新增≠0风险!
战疫尚未成功
坚持就是胜利!