为帮助企业减轻防疫体系建设中的物力投入负担,成都市武侯区印发了《关于对安全复工企业防疫体系建设给予补助的申报流程》(以下简称《申报流程》)与企业同舟共济、共渡难关。那么企业需要满足哪些条件?怎样办理申报呢?……小乔马上为大家带来补助申报指南
▼
一
申报对象
1.“四上企业”
——规模以上工业、资质内建筑业、限额以上批零住餐、房地产开发经营业、规模以上服务业独立法人企业,可独立申报。
工商注册、税务解缴关系、统计关系在武侯区范围内,符合防疫条件。
在2020年2月17日及以前实现安全稳定复工复产(含未停工停产)。
2.中小微企业
——以所在的专业楼宇、标准厂房、孵化器、特色街区为单位,在自愿前提下组成联合申报体,委托物业管理方开展防疫体系建设(包括建章立制、防疫物资代购、人员安排等),由物业管理方统一申报。
工商注册、税务解缴关系在三国创意园、华西大健康产业功能区、武侯电商产业功能区范围内,符合防疫条件。
在2020年2月17日及以前实现安全稳定复工复产。
二
补助内容
对上述企业或企业申报联合体在疫情防控期间,基于安全复工复产需要开展防疫体系建设,其所购置体外测温设备、防护口罩、防护衣、消毒药剂四大类防疫物资所花费的费用,按照30%、最高不超过10万元进行财政补助。

三
申报时限
2020年3月1日-2020年3月15日。
逾期未申报视为主动放弃。

四
申报流程
1.四上企业:
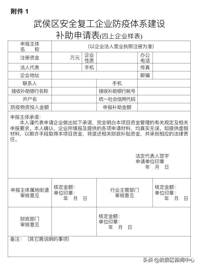
申报企业填写《武侯区安全复工企业防疫体系建设补助的申请表》(详见附件1),会同申报材料报注册地所在街道办事处。武侯电商产业功能区管委会范围内“四上企业”报管委会。
注册地所在街道办事处、武侯电商产业功能区管委会对企业复工复产情况进行确认后,报区级行业主管部门审核。
区级行业主管部门汇总拟补助企业名单,于2020年3月20日前报区政府审议后,由区财政局拨付。


2.产业功能区内中小微企业联合体:
中小微企业联合体填写《武侯区安全复工企业防疫体系建设补助申请表》(详见附件2),会同申报材料报注册地所在产业功能区管委会。
产业功能区管委会在属地街道办事处配合下,对企业复工复产情况进行确认后,报区级行业主管部门审核。
区级行业主管部门汇总拟补助企业名单,于2020年3月20日前报区政府审议后,由区财政局拨付。

五
申报材料
1.武侯区安全复工企业防疫体系建设补助申请表。如为中小微企业联合申报,可由受托物业管理方统一出具一份申请表(加盖受托物业的公章),另附所有申报企业真实性承诺书(加盖公章)、有效委托协议证明材料;
2.申报企业和受托物业均提供具有统一社会信用代码的营业执照(复印件、加盖公章)和法定代表人身份证(复印件、加盖公章);
3.防疫体系建设所购买材料的发票凭证和支付凭证(发票凭证等时间从1月24日四川省启动突发公共卫生事件一级响应时间开始至2月20日);
4.其他证明防疫体系建设真实性、证明稳定安全复工需增补的材料。
申报材料务必真实充分反映相关情况,不得重复申报,若审核发现申报材料存在虚伪伪造的情况,将直接取消申报资格,并计入信用不良记录。

六
其他
1. 关于专业楼宇,由区楼宇办按照市商务局认定的名单确定;
2. 关于标准厂房,由区新经济局按照市经信局认定的名单确定;
3. 关于孵化器,由区新经济局按照市科技局认定的国家、省、市三级名单确定;
4. 关于特色街区,由区商务局按照市商务局认定的国家、省、市三级名单确定。
附件1
武侯区安全复工企业防疫体系建设补助申请表(四上企业样表)


▲
扫码获取附件1表格
附件2
武侯区安全复工企业防疫体系建设补助申请表(中小微联合体样表)


▲
扫码获取附件2表格
@符合条件的武侯复工企业
赶紧申报起来~特殊时期让我们并肩同行、共克时艰