前言
Ruckus,这是一家面向全球移动运营商、宽带服务提供商和企业用户,销售、制造各种室内和室外型“智能Wi-Fi”产品的公司。产品定位电信级,能为企业提供前所未有的性能和可靠性。本次测评的是Ruckus的中端无线接入点—9U1-R610-WW00(官网链接),自带虚拟控制器,节省了硬件AC控制器的成本。该产品可提供快速的 802.11ac 数据传输速率(最高1900Mbps)和 Ruckus 专利型 Wi-Fi 智能技术,可支持几十个用户并保证理想的吞吐量。轻松支持每个教室容纳 30 多名学生的在线数字学习部署、可为数十台设备同时提供高清视频流服务的大学报告厅,在中等密度的场所实现了性能和价格的完美平衡。下面一起来看看它的表现

▲产品技术规格
开箱

▲Ruckus R610包装盒正面。黑色的狗子让我想起了家里的柴

▲Unleashed表明这是一台原生带虚拟控制器的AP

▲抽出内部包装盒。工业风的包装风格挺适合电信级的产品

▲内部的包装盒为牛皮纸盒子。个人猜测普通版本采用上图所示的牛皮纸盒子包装,而Unleashed版本则在上图的牛皮纸盒子外面再套一层白色包装,并标注上Unleashed字样

▲全家福。有说明书,安装支架以及R610一个

▲R610正面,有PWR(电源灯),CTL(代表AP主次的指示灯,如果有多个AP组网,那么主AP的CTL灯会亮起,其他AP的CTL灯熄灭),AIR,2.4G和5G指示灯

▲顶盖是一整面的塑料,壳还有点软

▲使用一块3.5寸硬盘来给大家看下R610的体积

▲底部的贴纸标注了这台AP的型号—9U1-R610-WW00。另外还做了开孔,有利于热量散出

▲底部四周有橡胶脚垫,适合桌面放置使用。AP的底部还有壁挂孔和支架安装槽,适合壁挂或者吊顶安装

▲底部IO接口一栏。Reset按钮,支持PoE+供电的千兆LAN口,千兆LAN口,电源直流插孔。如果你需要使用电源适配器对AP进行供电的话,你只能购买弯头的插头

▲USB2.0接口一个
拆解

▲上拆机工具

▲拆除顶盖。能看到内部的PCB主板了


▲R610的天线较特别,我也是第一次见到这样的天线设计。这就是Ruckus宣传的BeamFlex+自适应天线

▲BeamFlex+ 自适应天线在众多天线模式(最多 512 种可能的组合)中进行实时动态选择,能有效抑制干扰并扩大覆盖区域,以便与每台设备建立最佳连接

▲从底壳中拆出PCB主板

▲PCB主板正面

▲拆除金属屏蔽盖后,PCB主板正面一览

▲PCB主板背面,一整块铝制散热片几乎覆盖了整块主板

▲拆下散热片后就能看到背面的金属屏蔽盖了

▲揭掉金属屏蔽盖后就能看到内部的芯片了

▲只要是涉及到芯片的电路部分,无论PCB的正面还是反面,都做了金属盖屏蔽

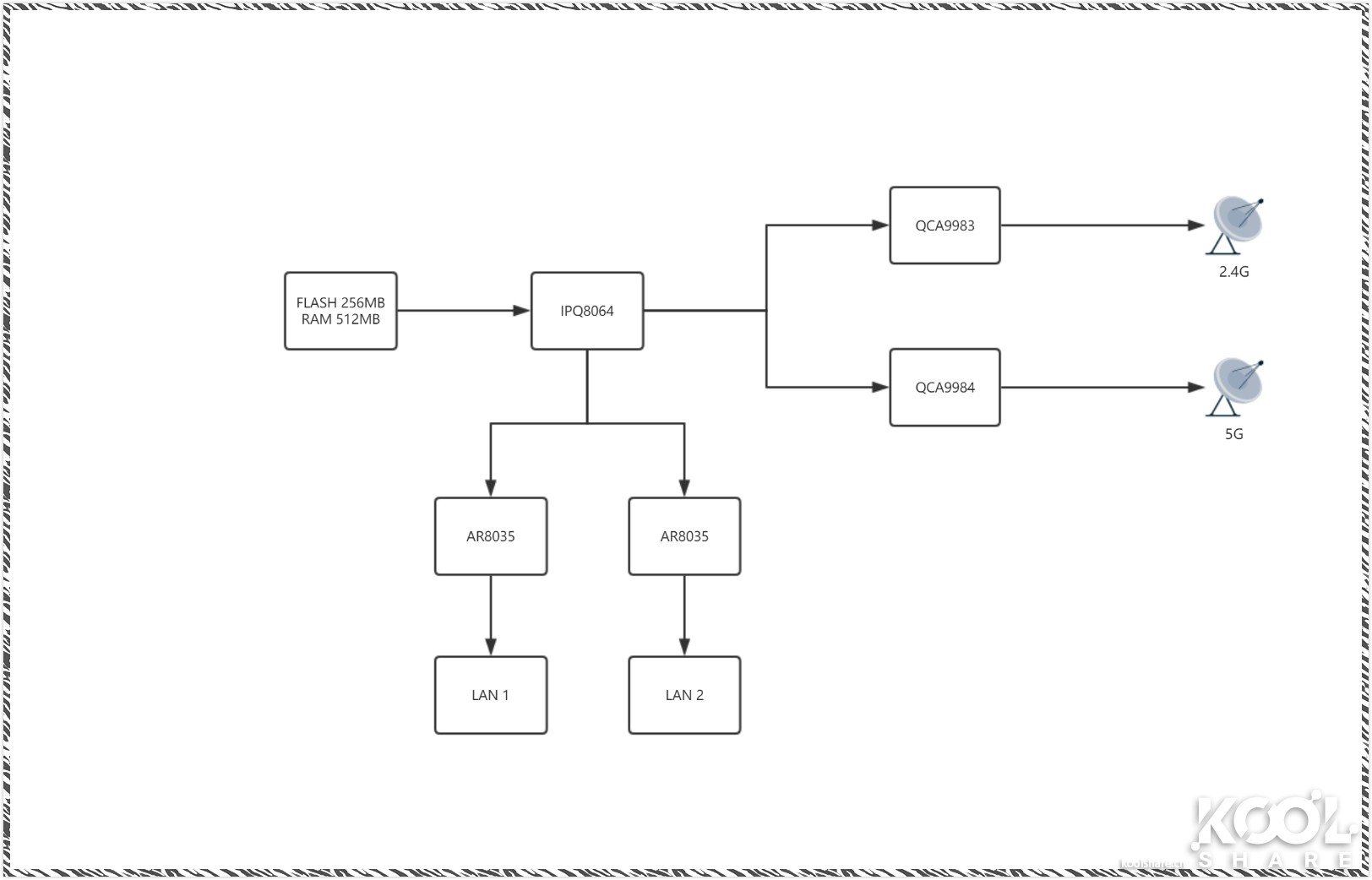
▲QCA9983,2.4G无线芯片,来自高通,支持802.11bgn,支持3x3 MIMO,最高速率为450Mbps。QCA9984,5G无线芯片,来自高通,支持802.11ac,支持3x3 MU-MIMO,最高速率为1300Mbps。无线部分都有独立的外置功放电路PA和低噪声功放接收电路LNA,能够有效提升发射功率和降低噪声干扰

▲AR8035,千兆PHY芯片,来自Atheros。两个AR8035分别给两个RJ45端口提供支持

▲IPQ8064,四核CPU芯片,来自高通。集成了主频1.4GHz的双核Qualcomm Krait CPU,用于控制平面和应用。以及主频730MHz的双核网络子系统(NSS),用于加速数据包处理。K4B2G1646F-BYK0,RAM芯片,来自三星,容量大小为256MB,一共焊了两块,总容量为512MB

▲Flash芯片,来自镁光,容量大小为256MB

▲芯片简要示意图
固件

▲输入AP的IP地址就能进入控制器管理界面了

▲主界面非常简洁,一共有5个大类

▲互联网中可以查看当前的网络状态,查看AP的哪个端口在用

▲WiFi网络中可以查看当前连接到AP SSID的所有客户端。查看客户端数量,连接在哪一个SSID,又或者是当前客户端的工作状况是否良好,使用了多少流量

▲还可以对某个SSID进行单独的设置,我这里启用了两个SSID,分别对应2.4G和5G。上图所示的5G设置里,可以设置WLAN的优先级,如果AP的2.4G和5G频段使用同一个SSID时,可以引导双频客户端优先连接到5GHz频段上,使2.4GHz和5GHz 两个频段负载更均衡,保障网络性能。还可以启用802.11r快速漫游

▲当然了,2.4G频段也是自由配置的

▲客户端中可以对连接到AP的所有客户端进行详细设定。可以重命名,禁止某一台设备访问互联网,又或者测试某一客户端连接到AP的速率

▲在接入点中可以看到当前的AP数量,哪一台AP是主AP,接入到AP组的客户端数量,连接在哪一个SSID,又或者是当前客户端的工作状况是否良好,使用了多少流量

▲可以对AP组的2.4G和5G频段的信道,信道带宽进行自由设定,这里建议信道选择自动就行,如果手动选择固定信道,那么这个AP组内的所有AP都是同一个信道,会产生干扰。还可以设置允许多少客户端接入到AP组,开启或者关闭AP的LED灯,设定AP的供电协议等等

▲如果还要对某台AP进行个性化设置,可以进入这台AP的管理页面进行编辑。因为家中很多智能家居,尤其是扫地机器人,避免其扫地过程中进行漫游,我只给一台AP开放2.4G给智能家居使用,无需要高带宽,2.4G足矣。除此之外,我喜欢给AP设定固定IP地址,这样方便管理,省的每次都要登进路由器查看AP的IP地址

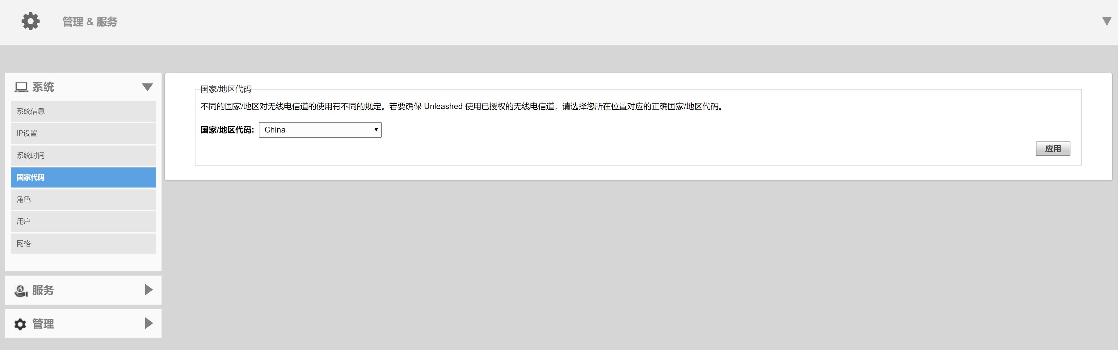
▲建议选择自己当地的国家地区,避免一些老旧设备因为信道不兼容而无法连接到WiFi。和网件华硕之类的不同,这里的地区并不能加强WiFi的发射功率,选择的地区不一样,可用的无线信道不一样而已

▲开启2.4G和5G后台扫描,让AP选择最优的信道。开启自动调整AP功率,以优化两台AP的WiFi覆盖重合区域

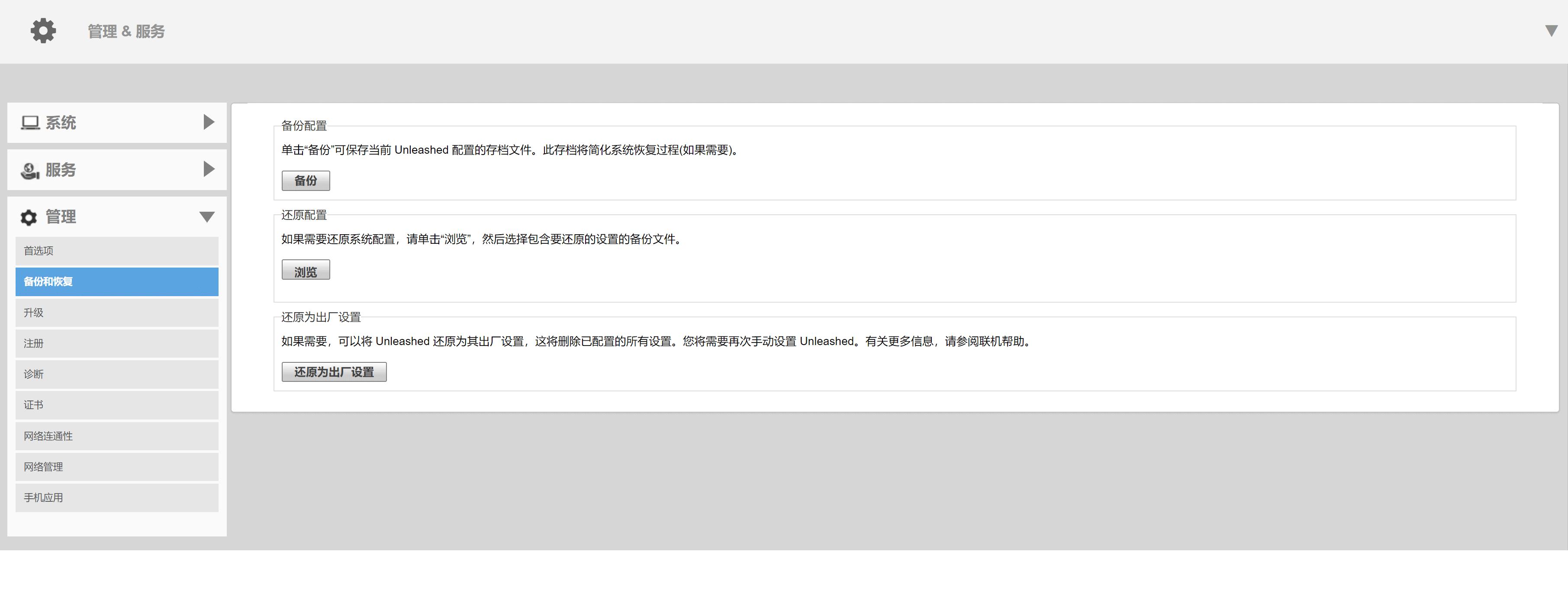
▲无论是升级AP固件,备份AP设置又或是还原出厂设置都很方便
性能测试
测试平台硬件部分:
PC1 网卡:Intel i350t2v2,PCE-AC88
PC2 网卡:Intel i350t2v2,PCE-AC88
软件:
Windows 10 Pro安装所有必选补丁,关系系统防火墙
Endpoint 9.50
IxChariot 6.70
本次测试使用了如下测试脚本:
High_Performance_Throughput.scr。此脚本用于测试最大传输带宽
先来了解下路由测试结果几个相关名词:
Throughput,即路由吞吐量,表示路由每秒能处理的数据量。此数据越高越好
测试环境:
测试选择在家中,模拟大家日常使用的真实情况
说明:
使用200.7.10.102.64固件,AP开启WPA2加密

▲LAN TO LAN单向单线程和十线程

▲LAN TO LAN双向单线程和十线程
5G吞吐量测试。这里使用到的网卡是PCE-AC88和Intel i350t2v2

▲拓扑图

▲5G TO LAN上行单线程和十线程

▲5G TO LAN双向单线程和十线程

▲5G TO LAN下行单线程和十线程

▲5G TO 5G单向单线程和十线程

▲5G TO 5G双向单线程和十线程

▲数据汇总

▲图表汇总
信号测试

▲测试环境为江苏电信百兆宽带,签约下行500M,上行50M

▲Speedtest测试

Ruckus R610位置已在上图标出,各房间大致面积说明
A:11平方米
B:15平方米
C:15平方米
D:40平方米
E:12平方米
F:5平方米(厕所区域,承重墙对信号质量的衰减有点厉害)
G:7.5平方米
测试工具为iPhone7,测试软件为Airport实用工具和Speedtest。测试之前将所有AP重启一遍

▲1号位置处2.4G、5G信号强度以及Speedtest测试

▲2号位置处2.4G、5G信号强度以及Speedtest测试

▲3号位置处2.4G、5G信号强度以及Speedtest测试

▲4号位置处2.4G、5G信号强度以及Speedtest测试

▲5号位置处2.4G、5G信号强度以及Speedtest测试

▲6号位置处2.4G、5G信号强度以及Speedtest测试

▲7号位置处2.4G、5G信号强度以及Speedtest测试

▲数据汇总

▲图表汇总
漫游测试

▲测试工具为S10,iPhone7,测试软件为WiFi魔盒。测试之前将所有设备重启一遍,漫游路线为A-B-D-E来回

▲使用S10 ping网关,漫游路线为A-B-D-E,整个过程丢0个包,漫游1次,漫游切换时掉0个包

▲使用S10 ping网关,漫游路线为E-D-B-A,整个过程丢0个包,漫游1次,漫游切换时掉0个包

▲使用iPhone7 ping网关,漫游路线为A-B-D-E,整个过程丢2个包,漫游1次,漫游切换时掉1个包

▲使用iPhone7 ping网关,漫游路线为E-D-B-A,整个过程丢1个包,漫游1次,漫游切换时掉1个包
总结
Ruckus R610是一款3x3:3射频链和串流的Wave2 AP。采用高通IPQ8064+QCA9983+QCA9984硬件方案,吞吐量良好,做工优秀。漫游结果来看,采用高通硬件的安卓系统表现还是要优于苹果iOS,漫游即玄学,好了我们二手区见