
一、纯电动与传统燃油物流车应用综合对比
电动车的单公里运营成本高于燃油车,盈利能力则弱于燃油车。延长车辆使用年限、提升使用率有助于缩小与燃油车的运营成本及盈利能力差距。具体到不同车型,微面最有可能实现盈亏平衡。
纯电动物流车在城市货运市场应用中的难点。现阶段纯电动物流车的应用,受制于车辆综合性能较弱、充电设施系统不完善、维修保养体系不成熟,同时还遭受社会闲置新能源物流车辆和不合规车辆的低运价冲击。现阶段纯电动与传统燃油车应用对比如下:
现阶段纯电动与传统燃油物流车应用综合对比

资料来源:《新能源物流车运营组织模式及行业发展建议》,华经产业研究院整理
二、新能源物流车行业发展政策背景
1、国家推广政策
近年来,国家部委先后发布了一系列政策以推动新能源汽车在物流领域的渗透率。《新能源汽车产业发展规划(2021-2035年)》提到,2021年起,国家生态文明试验区、大气污染防治重点区域公共领域新增或更新公交、出租、物流配送等车辆中新能源汽车比例不低于80%,从宏观数量角度提出了目标。
我国新能源物流车行业相关政策

资料来源:公开资料整理
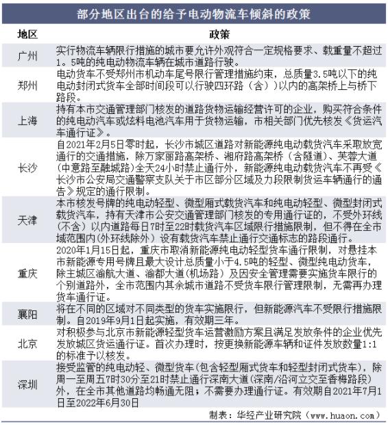
2、路权倾斜政策
由于电动物流车主要购买群体是营运公司及中小企业主,影响其考虑是否购买电动物流车的主要因素就是价格和使用便利度。电动物流车相关政策也着眼于这两点开展,价格上通过补贴和减税降费予以调剂,使用便利度上给予路权倾斜。
部分地区出台的给予电动物流车倾斜的政策

资料来源:公开资料整理
相关报告:华经产业研究院发布的《2022-2027年中国新能源物流车市场竞争格局及未来投资前景预测报告》
三、中国新能源物流车行业市场现状分析
1、产量
据统计,2017年我国新能源物流车产量15.2万辆,为近年来最高,之后由于市场饱和,产量有所下降,随着新能源补贴退坡政策的实施,2020年我国新能源物流车产量为5.8万辆。
2011-2020年我国新能源物流车产量及增速

资料来源:公开资料整理
2、销量
销量方面,我国新能源物流车销量受政策影响较大,受新能源补贴政策大幅退坡外,充电桩布局的不合理、售后不到位、新能源物流车残值不好估算等影响,2019-2020年销量较低迷,2021年“双碳目标”的推出、“国六”排放标准实施,国家和地方政府不断要求加快公共交通领域车辆电动化进程,新能源车企持续发力,销量达到13.12万辆,同比增长126.21%。
2016-2022年2月我国新能源物流车销量及增速

资料来源:公开资料整理
3、销量类型分布
从新能源物流车销售结构来看,面包车占比较大,2021年占比达67.7%;卡车类型占比为32.3%,其中轻卡占比15.3%,微卡占比10.1%,重卡占比5.7%,皮卡占比1.1%,重卡占比0.1%。
2021年我国新能源物流车销量车型分布(单位:%)

资料来源:公开资料整理
4、销量区域分布
从销售区域分布来看,华南、华东地区是我国新能源物流车主要销售地区,销量分别占比28.8%与27.9%,其次是西南、华北、华中、西北与东北地区,销量分别占比19.5%、10.1%、8.4%、4.7%与0.5%。
2021年我国新能源物流车销售区域分布(单位:%)

资料来源:公开资料整理
从各省市销量来看,广东省是我国新能源物流车销量最高的地区,2021年销量为35447辆,占比总销量的25.5%;排第二的是四川省,2021年销量为12658辆,占比9.6%;其次是福建省,2021年产量为10817辆,占比8.2%。
2021年我国新能源物流车销量Top10省市

资料来源:公开资料整理
具体到各城市销量来看,2021年深圳市新能源物流车销量为16800辆,位居全国第一,广州市位居第三,销量为9535辆,销量前十城市中广东省占据2个名额。销量排第二的是成都市,销量为10575辆。
2021年我国新能源物流车销量Top10城市

资料来源:公开资料整理
四、新能源物流车行业发展驱动因素分析
我国物流行业发展快速,2021年我国社会物流总费用达16.7万亿元,同比增长12.1%,占国内生产总值比重为14.6%。
2013-2021年我国社会物流总费用及占比GDP

资料来源:国家统计局,中国物流与采购联合会,华经产业研究院整理
近年来,随着网上购物兴起,快递物流业发展迅速,加之疫情、精准送达等需求影响,衍生了生鲜、代购等新的同城模式,同城货运规模增长迅速,带动新能源物流车需求增长,据统计,2021年中国快递服务企业业务量达1083亿件,同比增长29.9%;同城货运市场规模超1.4万亿元。
2015-2021年我国快递服务企业业务量及增速

资料来源:邮政部,华经产业研究院整理
五、新能源物流车市场趋势分析
1、新能源物流车现阶段的应用市场
新能源物流车现阶段的应用市场主要是城市货运,包含电商物流、快递配送、城市配送等,多家电商、快递、城配企业开始逐步用新能源物流车替代传统燃油车辆。但目前而言,推动电动物流车应用的主要力量仍然是政策导向。
2、新能源物流车的市场发展趋势
一是城市货运应用场景丰富化。新能源物流车的应用场景正在发生多元化改变,由单一的运输向差异化配送场景延伸。其中,零售行业的升级给新能源物流车行业提供了发展机遇。
二是用户市场结构变化。购车的用户群体正在发生变化:未来用户自购车的比例将会增大;小型企业或者个人用户的购车比例将会增大;新能源物流车的应用市场将从大城市进一步扩展到中小城市及偏远地区。
三是应用范围不断拓展,将逐步由短途、普货运输向长途干线、冷链物流等业态延伸。续航里程和充电时间是制约干线物流车辆电动化的关键因素,随着技术突破和商业模式创新,使得干线及冷链物流车辆电动化迎来曙光。固态电池、石墨烯电池等新型电池技术的突破,使得电动汽车续航里程有望翻一番,超过1000km。国务院办公厅发布的《新能源汽车产业发展规划(2021—2035年)》中提出加快充换电基础设施建设,鼓励开展换电模式应用。在服务区或加油站建设充换电站,利用司机休息时间进行充电或换电,换电时间和传统加油时间相当,可有效解决充电时间焦虑。技术的突破将进一步提升新能源物流车的市场渗透率。
华经情报网隶属于华经产业研究院,专注大中华区产业经济情报及研究,目前主要提供的产品和服务包括传统及新兴行业研究、商业计划书、可行性研究、市场调研、专题报告、定制报告等。涵盖文化体育、物流旅游、健康养老、生物医药、能源化工、装备制造、汽车电子、农林牧渔等领域,还深入研究智慧城市、智慧生活、智慧制造、新能源、新材料、新消费、新金融、人工智能、“互联网+”等新兴领域。