一、 桥式整流电路

1、二极管的单向导电性2、桥式整流电流流向过程:输入输出波形3、计算:Vo, Io,二极管反向电压。
二、电源滤波器

1、电源滤波的过程分析:波形形成过程2、计算:滤波电容的容量和耐压值选择。
三、 信号滤波器

1、信号滤波器的作用:与电源滤波器的区别和相同点:2、LC串联和并联电路的阻抗计算,幅频关系和相频关系曲线。3、画出通频带曲线。计算谐振频率。
四、 微分和积分电路
1、电路的作用,与滤波器的区别和相同点。2、微分和积分电路电压变化过程分析,画出电压变化波形图。3、计算:时间常数,电压变化方程,电阻和电容参数的选择。

五、共射极放大电路

1、三极管的结构、三极管各极电流关系、特性曲线、放大条件。2、元器件的作用、电路的用途、电压放大倍数、输入和输出的信号电压相位关系、交流和直流等效电路图。3、静态工作点的计算、电压放大倍数的计算。
六、分压偏置式共射极放大电路

1、元器件的作用、电路的用途、电压放大倍数、输入和输出的信号电压相位关系、交流和直流等效电路图。2、电流串联负反馈过程的分析,负反馈对电路参数的影响。3、静态工作点的计算、电压放大倍数的计算。4、受控源等效电路分析。
七、 共集电极放大电路(射极跟随器)

1、元器件的作用、电路的用途、电压放大倍数、输入和输出的信号电压相位关系、交流和直流等效电路图。电路的输入和输出阻抗特点。2、电流串联负反馈过程的分析,负反馈对电路参数的影响。3、静态工作点的计算、电压放大倍数的计算。
八、电路反馈框图

1、反馈的概念,正负反馈及其判断方法、并联反馈和串联反馈及其判断方法、电流反馈和电压反馈及其判断方法。2、带负反馈电路的放大增益。3、负反馈对电路的放大增益、通频带、增益的稳定性、失真、输入和输出电阻的影响。
九、二极管稳压电路

1、稳压二极管的特性曲线。2、稳压二极管应用注意事项。3、稳压过程分析。
十、串联稳压电源

1、串联稳压电源的组成框图。2、每个元器件的作用;稳压过程分析。3、输出电压计算。
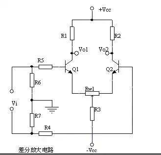
十一、差分放大电路

1、电路各元器件的作用,电路的用途、电路的特点。2、 电路的工作原理分析。如何放大差模信号而抑制共模信号。3、 电路的单端输入和双端输入,单端输出和双端输出工作方式。
十二、场效应管放大电路

1、场效应管的工作特点、场效应放大器的特点。各元器件的作用。2、放大过程分析。3、电压放大增益的计算。
十三、选频(带通)放大电路

1、 每个元器件的作用:选频放大电路的特点,电路的作用.2、特征频率的计算 ,选频元件参数的选择.3、幅频特性曲线:
十四、运算放大电路

十五、差分输入运算放大电路

1、 差分输入运算放大电路的的特点\用途2、输出信号电压与输入信号电压的关系式