请不要再误解我们二次元
“不是很懂你们二次元”。
这句话最早出现在2015年11月B站,是资深御宅族对“萌二”群体搞不清“二次元”概念的调侃回复。由这句话也延伸出很多“不是很懂你们XX”系列流行语,比如“不是很懂你们人类”、“不是很懂你们小学生”...
由此不难看出,二次元世界也存在着很深的理解鸿沟。

上面是三次元,下面是二次元
每个时代都有“年轻人”,每个时代的年轻人,行为习惯都有所差异。
当我们谈到二次元的时候,总是习惯性想到Cosplay、游戏,还有一堆少男少女说着正常人听不明白的特殊字符和语言。在街上,我们偶尔看见穿着Loli裙的小姐姐;在地铁中,也时常有戴着耳机观看动漫视频的年轻人。
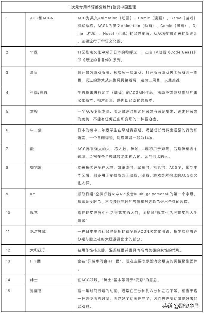
根据ACG wiki,界定“二次元”其实非常简单,只要判断是否符合“日本动画的主流画风”就可以。
而大多数二次元人群,其实都只是把这些看似偏颇的状态,当作自己现实生活的调味剂,给平淡繁琐的日常增加一丝色彩,并不会肆意炫耀,终日幻想。这群青年,尽情地享受着精神世界的欢愉,而融入生活之后,“二次元”又会成为他们独立而个性的人生价值观。
二次元的“根”——Z世代
数据显示,2018年泛二次元用户群体增长至3亿人以上。从年龄分布上看,90后95后和00后占据群体中的主流,其中95后则是整个群体的中坚力量。
8090通常被称为“千禧一代”,而1995年之后出生的新兴人类则被叫做“Z世代”。
“Z世代”受到互联网、即时通讯、短讯、MP3、智能手机和平板电脑等科技产物影响较大,又被称为“网络世代/互联网世代”。根据联合国发布的人口调查统计显示,2019年“Z世代”人口数量将会超过“千禧一代”,占全世界总人口比例的32%。
作为互联网时代的原住民,Z世代们是活跃在各类兴趣文化社区前沿的Online一族,他们向往归属感和认同感,在志同道合的文化圈子里自成一派,他们并非大众眼中的“圈地自闭”人群,反而因特殊的语言体系让他们的社群井然有序。
根据CBNData数据,“Z世代”通常有五大圈层代表:电竞圈、二次元圈、国风圈、模玩手办圈、硬核科技圈。其中“二次元”应该是最早出圈的亚文化之一。
在全球化语境文化传播过程中,日本“御宅族”这一涉指虚拟次元文化爱好者的称号逐渐被中国受众接纳,逐渐衍生出“死宅”“宅男 / 宅女”等称呼,不过,这些词语在被赋予更加本土化意义的同时,也被更多无法融入该次元圈的人贴上了更多贬义色彩。为了避免误解,近年来中国的ACGN爱好者们更多倾向于使用“二次元”来称谓其身份标识。

消费力十足的“消费担当”
Z世代生长于信息爆炸年代,很容易对自我感兴趣的事物进行筛选,因此他们的个人喜好足以决定二次元市场的走向。
《Z世代圈层消费报告》显示,作为二次元消费的主要形式,Cosplay品类中Z世代贡献近四成销售额,其中萌妹子为主力军,购买近七成产品。从2019天猫Cosplay订单量前六名的ACG作品来看,常青树IP和新晋热门均有涉猎。而电竞圈,购买装备的Z世代女性玩家消费增速是男性的2倍;模玩手办圈中,女生和二线城市的消费金额已接近五成占比。
在消费方面,Z世代更注重“精神消费”而这对二次元企业创业者们更是一大启发。
易动娱乐创始人程海明表示“所有的二次元交易,都与内容相关,也都是内容推动的”。
从动漫、电影到爆款游戏,从A站B站到各类二次元音视频,长久以来,“二次元”的生财之道已经逐渐从线下蔓延到线上,从漫展到快闪店再到主题餐厅各类形式花样百出。
2015年11月,在腾讯动漫行业合作大会上,腾讯集团副总裁、腾讯影业CEO程武,首次在业内提出“二次元经济”概念。随后不久,各大互联网巨头纷纷布局,基于互联网及移动互联网,开创培育明星IP成为游戏、影视、文学和各种周边衍生品,并不断投资A站B站等加码影视,构建具备大众影响力的二次元文化内容消费形态。
目前,次元仓、漫骆驼、艾漫等电商平台,专门围绕二次元爱好者打造的独特电商品类,依赖于动漫人物形象的手办、服装、出版物等周边,年营收可实现千万元以上。
资深动漫玩家小佳告诉融中财经,她自己就有10多套Cosplay服装,每套价格在500-1000元不等,此外还有各类手办,初音未来、圣斗士等角色,价格也高达上万元。
另外,她还告诉记者“一个大学舍友是个‘阿宅’,把所有打工赚到的钱都拿来买手办,早些时候御三家(GSC,ALTER,MAX)刚在国内有影响力,手办价格也要在500以上。”
随着文化产业的爆发以及青年亚文化的崛起,二次元用户群体日益扩大,以动画、漫画、游戏、网文为代表的二次元经济形态正逐渐迈入主流社会,二次元与影视、二次元与零售等传统产业的结合,不断衍生出新的粉丝经济、创意经济、体验经济以及IP经济。
Z世代们正在成为当下的消费担当。
颠覆IP,入侵生活
越来越多的年轻人有了自己独特的价值观与理念,越来越多的年轻人热爱二次元文化,渐渐的二次元成为了新时代主流文化之一,“二次元”形象们也越来越多地“入侵”着三次元世界。
2015年,国产动画电影《西游记之大圣归来》暑期上映,票房达到9.56亿元,刷新国内动画电影票房纪录。2016年,国产动画电影《大鱼海棠》上映,再次成为国产二次元电影现象级;12月,二次元电影《你的名字》上映,引爆国内市场。而二次元文化的“破壁”在近期《西游记之大圣归来》、《哪吒之魔童降世》电影中的表现也尤为明显。
与此同时,二次元人群也开始重视漫改影视作品。截至2016年底,各大影视公司漫改真人剧项目达51部,《镇魂街》《南烟斋笔录》《长歌行》《端脑》《全职高手》......大批国产漫改剧纷至沓来。除了《大鱼海棠》时隔多年上映时受到追捧;《镇魂街》、《罗小黑》等国漫强势上线,几乎不用多加宣传,也都好评如潮。
除了漫画和电影外,2016年二次元游戏初露锋芒,《命运冠位指令》、《阴阳师》等发行形成强大吸金效应。截止2018年6月30日,《碧蓝航线》全球注册用户达到1933.42万人,付费用户达到216.81万人。2018年上半年,《阴阳师》收入达到16.7亿元。
事实上,二次元产业链正在以内容创作为核心,内容传播为纽带,结合线下展示以及内容销售为终端用户带来消费体验。

“灵魂”香气与“文化”底蕴
除了在文化意识形态领域全方位发展之外,二次元与实体经济、区域经济的结合也在成为新的趋势。
两点十分动漫CEO王世勇表示,二次元的本质或者动漫的本质,其实也是在用故事讲述一个品牌。比如路人皆知的网红级休闲零食品坚果界“老大”三只松鼠,不仅品牌形象就是可爱的小美、小酷、小贱三只松鼠,就连客服也是以松鼠口吻和顾客对话,撒娇卖萌拉进和顾客的距离,独特的语言更是给顾客留下生动的形象和印象,可以说是赋予了品牌人格化。
在此基础上,三只松鼠进一步成立了松鼠萌工厂动漫文化公司,希望创作出互联网动画片、动漫集、儿童图书,为消费者带来快乐。“为自己的产品赋予更高的精神价值和获得消费者的情感共鸣是现在打造一个品牌的必要手段。”
事实上,二次元形象出现在品牌身上,满足了大多数人各种“秀”的内容。很多女生喜欢拍照,在那些萌新的二次元形象面前,她们甚至会耗费两个多小时去拍各种各样的照片,然后选图、修图、发朋友圈。
简单来讲,二次元形象是天然的传播体,能够快速与人形成情感联系。
除此之外,很多现代城市,尤其三四线城市,也正在采用“二次元”元素与当地原有文化相结合,焕发更多历史的新青春。
最典型的案例就是日本熊本县,原本只是九州岛中西部海岸线上的小县城,经济相对落后。2011年,贯通九州的新干线全线开通,熊本县政府看准机遇,为吸引更多旅客在熊本站下车,有意做特殊推广——打造了“熊本熊”吉祥物形象。
为了突出熊本县特色,熊本熊使用了熊本城的主色调黑色,并在两颊使用了腮红,而红色也蕴含了熊本县“火之国”称号,代表了熊本县的火山地理。随着熊本县借机开展的一系列营销活动,如今,从日本国内的指示牌、自动贩卖机、出租车到各种零食包,甚至出租车司机的领带上,到处都能看到熊本熊的身影,以它为中心的周边产品也不计其数。
根据统计,在“熊本熊”横空出世的5年内,熊本县旅游人数增长近20%。2018年,熊本县发布数据显示,该县吉祥物“熊本熊”的周边产品销售额达到1408.742亿日元。
一个品牌如何快速触达大众,80%是依靠视觉效果。“熊本熊”现象是现代城市发展最好的一种传达精神文明的方式,也是研究城市品牌化运营“供给侧”改革的最佳案例。
写在最后
无论从二次元的消费市场潜力还是创作市场,似乎产业发展都在蒸蒸日上。
然而,2018年,随着国内游戏版号停发、内容审核收紧,加之影视税务地震,金融去杠杆等诸多不利因素影响,国内二次元产业也集中进入了冷静期。
根据靠谱二次元数据显示,以2018年8月为节点,前一年(2017.9-2018.8)及后一年(2018.9-2019.8)连续发生131起动漫领域投融资事件。其中,2017.9-2018.8共有90起投融资事件,2018年9月到2019年8月只有41起,同比下降54%。
更值得注意的,受资本寒冬影响,近一年的投融资事件主要集中在中期项目,早期项目明显减少,C轮及以后项目基本没有。据称,早期项目减少主要原因是创业潮回落,而后期项目减少的最大原因是行业变现途径不清,资方没有足够的资金和信心支撑下一轮烧钱。
融中财经记者也了解到,今年某大型文化基金对于二次元产业的关注也已明显减少。“我们近期基本没在看二次元,对发展情况和趋势不是很清楚”。
两点十分漫画创始人王世勇也告诉融中财经,“二次元市场的机会其实一直很大,不管是日本还是美国,他们都创造了新的盈利模式,而中国本土由于还处于发展阶段,盈利模式并没有非常清晰。从过去的平台付费到现在的内容转化,实现变现还需要一定时间。”
移动互联网时代,人们选择娱乐的方式已经变得极其多元化,短视频、直播、长视频等诸多视听娱乐方式层出不穷,就像罗振宇跨年演讲时曾提到的“用户时间是一定的,市场挤出效应已经十分明显”。谁能抢占社交属性和归属感更强的二次元生态圈,需要内容创作者和背后资本的共同思考。