点击上方的蓝色“医谷”关注我们
“置顶公众号”第一时间获取最有价值行业趋势信息
医谷微信号:yigoonet
研究药物
Taselisib片,是罗氏公司(Roche)的抗癌靶向药——选择性PIK3CA*制剂抑**。
研究适应症
ER阳性/HER2阴性的局部晚期或转移性乳腺癌。
研究标题
评价Taselisib联合氟维司群治疗芳香化酶*制剂抑**治疗期间或治疗后复发或进展的局部晚期或转移性乳腺研究(一项双盲随机、平行分组、III期临床研究)。
研究目的
评价雌激素受体阳性和HER2阴性、局部晚期或转移性乳腺癌以及接受芳香化酶*制剂抑**治疗时或治疗后疾病复发或疾病进展的绝经后女性的疗效、安全性、药理学和患者自报结果(PRO)。
研究范围
本研究为国际多中心研究,本次招募计划,面向全球患者,中国有多家临床机构(医院)参与,目标入组人数:总体600人,中国40人。临床参加机构(医院),参见文末列表。
主要入选标准:
-
诊断为局部晚期或转移性乳腺癌的≥ 18岁患者;
-
ER检测阳性,HER2检测阴性;
-
PIK3CA基因突变检测须明确(突变型或野生型);
-
已处于绝经状态,可获得适当肿瘤标本配合检测;
-
空腹血糖≤ 125 mg/dL(6.94 mmol/L);
-
体能状态ECOG评分0或1分,血液学、器官功能适当。
(详见下文列表,最终由医生评估)
本次临床招募和实施方案,已经在中国国家食品药品监督管理总局登记注册(注册号:CTR20160894)。按照方案规定,入选患者将在术后辅助顺铂为基础化疗之后,随机分配接受:
Taselisib片+Fulvestrant注射液(研究组),或
Taselisib匹配安慰剂片+Fulvestrant注射液(对照组)
考虑参与或有兴趣了解有关研究信息,请访问文末声明网址链接,获得更多详情。符合所有合格性条件(包括入选和排除标准)的患者,在参与临床研究过程中,将可获得免费的研究相关检查和治疗。咨询方式,参见文末的研究人员和医疗机构(医院)信息。

Taselisib作用靶点原理
本次招募的入选标准包括:

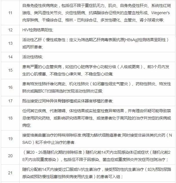
排除标准包括:

主要研究者信息:
负责人:胡夕春 教授
单位名称:复旦大学附属肿瘤医院肿瘤内科
部分临床参加机构(医院)及主要研究者信息:

备注:若有感兴趣的患者,咨询方式,请参见文末的研究人员和医疗机构(医院)信息
文 | e药环球(微信号 ey_global)

国内首个精准医疗EMBA课程诚邀体验,更多详情请点击这里
医谷:拥有最全医学大健康产业信息来源渠道,紧跟政策风向,传播最新行业资讯;聚集国内外知名投资机构投资人,挖掘跟踪创新项目,实现项目资本快速对接;网罗大量会展信息及展后报道,聚焦热门产品技术,阐述专家大咖独到见解。

张江科学城南部核心区,城市副中心——上海国际医学园区期待您的考察莅临,共谋发展,021-68119996。