公司买的猫和猫粮怎么入账 (公司买个猫怎么处理)

公司买了只猫该怎么入账?这个会计人处理的太机智了!

会计实务实操干货来了,面对这种现实问题,该怎么解决呢?

公司养了一只猫怎么记账,公司买的猫怎么入账

公司养了一只猫怎么记账,公司买的猫怎么入账

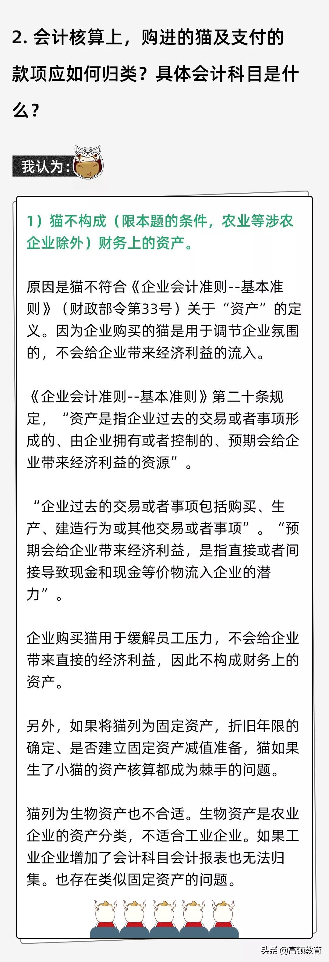
公司养了一只猫怎么记账,公司买的猫怎么入账

公司养了一只猫怎么记账,公司买的猫怎么入账

公司养了一只猫怎么记账,公司买的猫怎么入账

公司养了一只猫怎么记账,公司买的猫怎么入账

公司养了一只猫怎么记账,公司买的猫怎么入账

公司养了一只猫怎么记账,公司买的猫怎么入账

公司养了一只猫怎么记账,公司买的猫怎么入账

公司养了一只猫怎么记账,公司买的猫怎么入账

公司养了一只猫怎么记账,公司买的猫怎么入账

公司养了一只猫怎么记账,公司买的猫怎么入账

公司养了一只猫怎么记账,公司买的猫怎么入账

公司养了一只猫怎么记账,公司买的猫怎么入账

公司养了一只猫怎么记账,公司买的猫怎么入账

公司养了一只猫怎么记账,公司买的猫怎么入账

策划 :高顿新媒体内容中心

设计 :Lina

审稿:kavin老师