河北新闻网12月20日讯(河北日报记者任学光)今天,作为石家庄市十项民生实事之一,公交、地铁正式实现“一卡通行”。市民持“燕赵通”交通卡可享受现行公交、地铁刷卡9折优惠,并可在全国纳入“交通联合”范围内的285个城市使用。同时,市民还可通过*载下**“云闪付”APP,实现公交、地铁“一码通行”。

图为石家庄燕赵通科技有限公司工作人员介绍“燕赵通”交通卡办理流程。
为进一步整合石家庄市公共交通卡应用,解决石家庄公共交通领域存在卡片繁多、携带不便、充值不互通、规则不一致等问题,按照2020年石家庄市推进公交、地铁“一卡通行、一码通行”民生实事的要求,以便民、利民为出发点和落脚点,石家庄市公共交通票务企业聚力推进落实换乘优惠政策,实现公共交通品牌全面升级,为市民提供全国公共交通一卡通行的便利。
今年以来,在石家庄市委、市政府的正确领导下,市国控集团、市公交公司、市轨道集团紧密配合、攻坚克难,出资成立石家庄燕赵通科技有限公司,推动公共交通票务的整合与运营,圆满完成换乘优惠改造工作,于12月20日统一实现实现公共交通“一卡通行、一码通行”。在“一卡通行”方面,由燕赵通公司统一面向市民发行印有“交通联合”标识的“燕赵通”交通卡,全面实现公共交通品牌的升级。
为满足广大用户多样化、个性化需求,燕赵通不断突破卡片外观和材质,同步发行石家庄燕赵通纪念卡。升级后的“燕赵通”交通卡,是依照交通运输部互联互通统一标准建设,通过升级改造,实现了公交、地铁间的换乘优惠,“设计标准更高,优惠力度更大,通用范围更加广泛”。在“一码通行”方面,市民还可通过*载下**云闪付APP,使用燕赵通电子乘车码乘坐公交、地铁。
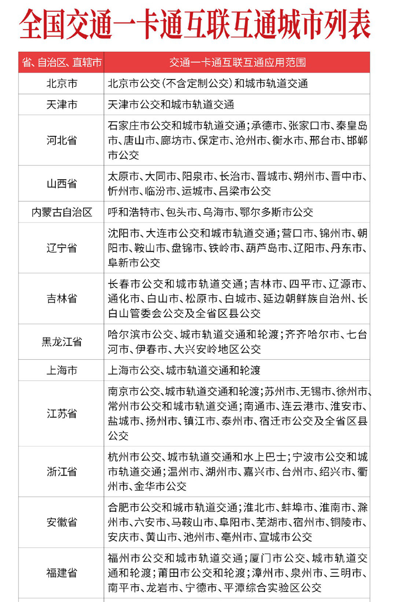
当前,市民持“燕赵通”交通卡、石家庄燕赵通纪念卡、石家庄燕赵通电子交通卡(含苹果、华为、小米、OPPO、vivo、魅族、一加等主流手机品牌),工商银行燕赵通工行一卡通均可在全国互联互通线路(含公交、地铁、轮渡等)使用,在石家庄市区可享受现行公交、地铁刷卡9折优惠,规定时间内换乘公交线路或地铁线路时,在现有9折优惠基础上,还可享受换乘优惠,同时可在全国纳入“交通联合”范围内的285个城市使用。
市民可至燕赵通营业厅、一卡通营业厅、公交服务网点、地铁站内的燕赵通自助终端办理“燕赵通”交通卡售卡充值服务,办理时仅需交纳15元押金及不低于10元的首次充值款。市民可在河北银行ATM、光大银行ATM、招商银行网点进行充值服务,还可借助具备NFC功能的安卓手机进行线上充值,通过搜索微信公众号关注“石家庄燕赵通”或拨打客服热线0311-66777137了解详细开卡信息。公交公司、轨道公司、一卡通公司储值卡不再发售,持有原公交、地铁和一卡通储值卡的用户仍可正常充值使用;公交或地铁发行的学生卡、老年卡、爱心卡等特殊卡种不受影响,仍可照常使用。
附件一:石家庄燕赵通服务网点
●石家庄燕赵通营业厅(石家庄一卡通营业厅)
地址:石家庄市桥西区中山东路158号滨江商务大厦一层
●石家庄公交公司服务网点
总公司IC卡服务大厅
地址:建设南大街88号公交总公司门口
谈固IC卡服务大厅
地址:谈固公交枢纽站(一公司)
西王充值点
地址:西王公交枢纽站(三公司)
6路充值点
地址:东岗路6路始发站
南环充值点
地址:中华南大街500号(公交职教培训中心门口)
赵陵铺充值点
地址:赵佗路68路始发站(二公司)
南焦充值点
地址:公交大修厂门卫室旁
北国商城益元百货
地址:北国商城益元百货一楼
●光大银行
可在光大银行ATM机进行充值业务
●河北银行
可在河北银行ATM机进行充值业务
●招商银行网点
营业部
地址:中华南大街172号泰丰大厦一层
电话:0311-66696020
广安支行
地址:中山东路303号
电话:0311-67802088
裕华支行
地址:裕华东路117号剑桥春雨小区西临
电话:0311-67969177
红旗大街支行
地址:红旗大街134号人防物业综合楼一层
电话:0311-67969111
中华北大街支行
地址:中华北大街221号华林国际一层
电话:0311-67103750
翟营南大街支行
地址:翟营南大街70号(与塔南路交口西南角)
电话:0311-66509500
中山西路支行
地址:中山西路356号(中电信息大厦一楼)
电话:0311-66509733
中粮广场小微支行
地址:友谊北大街345号中粮河北广场商务楼一层
电话:0311-665090700
谈固南大街小微支行
地址:谈固南大街256号(与槐安路交口西南角)
电话:0311-66509553
国际城支行
地址:裕华区槐中路576-9号
电话:0311-66509770
和平西路支行
地址:泰华街366号林荫大院C2号
电话:0311-66509600
体育南支行
地址:体育南大街与塔南路交口
电话:0311-67802088
附件二:交通联合城市名单
