农资在农业整个生产过程中起到决定性因素,市场规模也很大。但看似简单的农资,却也让众多公司碰了壁,那么他们目前的发展状况又如何呢?
农资在农业整个生产过程中起到决定性因素,市场规模也很大。据统计,农资市场每年2万亿的市场规模,其中化肥和饲料各8000亿,农药3000亿,农机1000亿,种子700亿;我国有2000个左右的县城,倘若拿下一个县就是10亿的规模。如此大的市场规模,也难怪受到资本市场的青睐,但看似简单的农资,却也让众多公司碰了壁,那么他们目前的发展状况又如何呢?

传统农资产业中,利益链过长,假货泛滥,赊账常态成为产业发展的几大痛点。在目前的几家农资电商中,有政府支持成立的“云农场”,还有80才子创业成立的“大丰收168”,传统农资公司转型成立的“农一网”、“田田圈”,他们成立初衷无一不是瞄准了这几大痛点,那么时至今*他日**们各自的发展情况如何?

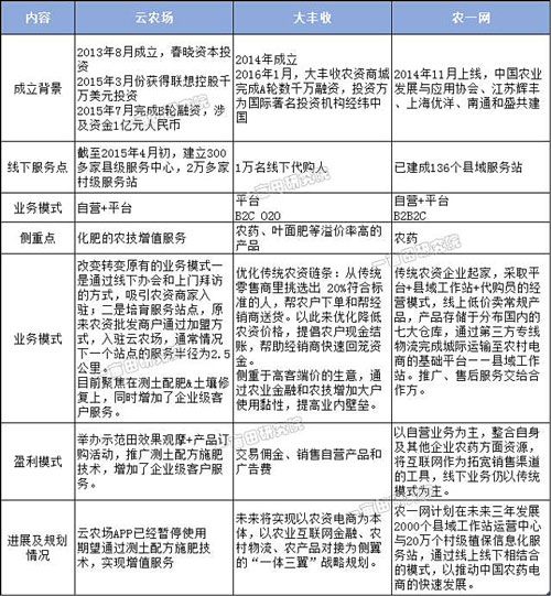
主要农资电商业务模式及规划
1 云农场
先来看前期影响力最大的平台“云农场”,云农场是依托中国农业部老科协,由中国现代农场联盟、北京天辰云农场共同组建的农资交易平台。2015年3月份获得联想控股千万美元投资,2015年7月完成B轮融资,涉及资金1亿元人民币。相对于其他几个农资平台,云农场的业务模式范围最大,涵盖了农资商城、云农宝(金融)、农技通(农技)、丰收汇(农产品B2B),但范围越广,意味着模式越重,投入更多。按照A轮看团队,B轮看用户和规模,C轮看盈利的模式。在下一轮融资之前,如何盈利成为“云农场”的重心。

2016年年初云农场爆出的裁员风波,以及3月21日云农场集团执行总裁田丰女士离职的消息也让人们对云农场的前途感到担忧。
不过从云农场的最新报道来看,近期把工作聚焦在测土配方&土壤修复上,增加企业级客户服务的战略短板,公司已基本实现盈利,八月将进一步开发南方市场。但作为互联网的标准配置,云农场APP已经暂停使用,预计未来时期,基于测土配方的战略布局,云农场更多的是将目标转到线下。
2 大丰收168
大丰收168比云农场成立日期稍晚,2016年1月,经纬中国为大丰收农资商城完成A轮数千万融资,也成为2016年为数不多的成功融资的企业之一。与云农场主攻测土配方施肥技术所不同,大丰收168更侧重于溢价率较高的农药及土壤调节剂等产品。另外,大丰收168从传统零售商里挑选出 20%符合标准的人(截止到2016年7月有1万名线下代购人),帮农户下单和帮经销商送货。他们既可以获得成交之后的返利营收;还可以赚到偏远地区的送货费。
大丰收168还对用户做了进一步分级。在服务点选择方面,大丰收168挑选出来接受程度高的少数门店,在不损坏原有利益的基础上,帮助他们获得更大的市场,可以说是更具有吸引力;在用户选择方面,选择实力和接受度更强的大户。因为大户无论是从采购量上来看,还是从接受程度来看都远高于散户。与其说是看中农村大户,不如说是为了未来更好的介入农村金融市场。
用大丰收168CEO闫子铜的话来说,大丰收168建立以农资电商为本体,以农业互联网金融、农村物流、农产品对接为侧翼的“一体三翼”战略规划。所以从大丰收168的战略规划来说,农资电商只是进入农业领域的一个跳板。
农村金融之后就是农村电商、农产品对接,为了更好的销售农资,传统农资店还要帮助农户卖农产品,基于这样的业务需要,预计2017年,大丰收还将上市“丰收mall”,实现农产品供给需求的对接,实现农产品以期货形式交易,下游商家产前下单,农民再组织生产。
据统计,2015年末大丰收168累计交易规模超过4亿元。覆盖了江西、安徽两省八十多个县,今年将布局江苏、浙江、湖南和湖北。预计2016年将完成交易20亿,*款贷**金额10亿元,支持2万大户的农业生产。

大丰收168的APP端首页
在大丰收168农资商城的APP上,进入首页并没有常规电商平台的产品陈列图片,“点击呼叫代购员”的大按钮直接将线上服务转移到线下。所以今天看来大丰收168不像是一个B2C农资电商平台,O2O的模式更侧重于第二个O,线下成了工作的重心,其实这也与农资本身具有的服务特性密不可分。只不过,现在看来对传统农资的改造还需要相当长的一段摸索时期。
3 农一网
2014年底成立的农一网,在2015年加大了宣传推广的力度,采取电视广告、农村刷墙、微营销、农民会、车体海报等宣传手段,组建营销推广团队,同时开展网上交易促销活动等,去年一年时间内共计投入销售费用3,865.29万元。销售量大幅增加,产品毛利率较低,工作站建设的大量投入,让农一网乃至母公司江苏辉丰农化股份有限公司陷入亏损,股东们意见颇多。但辉丰股份不止一次的在公众场合做出了表态:公司看好农一网的未来。

农一网的APP端首页
按照“农一网”现在的发展模式来看,辉丰股份农药的出身,也让农一网将重点业务放在农药,并且通过整合自身及行业知名企业的农资产品,提前存储于分布国内的七大仓库,通过第三方专线物流完成城际运输至县域工作站。工作站的工作主要是终端配送以及线下本地推广和技术服务。

农一网上的农资实行的是全国统一价格,增强了农资价格的透明度,也为农户提供了更多选择,但对于农户来说,让农民从原有的赊账转为现金结算,教育难度恐怕也不低。
小结
经过一年多的磨合,云农场在调整后,通过测土配方施肥技术和企业级服务等增值农技服务来吸引客流,拓宽肥料销售渠道;大丰收168通过标准度高的农资入手,未来延伸至农业金融、农村物流、农产品对接,目的在于构建完整的生态链;农一网在保护并拓宽自营产品销售渠道之上,整合非自营优质产品,实现原有销售渠道瓶颈的突破。
不过从农资电商当初成立之初所想要解决的痛点来看,农资市场价高更透明无可厚非,但实际价格并没有达到农户所期望的。质量有保障但价格不低,相反赊账也变成了现金结账。而对于农资电商来说,非但没有将农户从线下拉到线上,还要增加线下服务点,并投入人力物力和财力解决售后技术问题。
农业电商刚刚起步,农资电商更是雏形初现,越是深入了解,越会体会其中的困难重重。但市场在,未来发展也是大势所趋,线下到线上,只有两者真正聚合,才能真正实现农资行业互联网的创新,完成量变到质变的变革。
一亩田研究院
一亩田研究院是关注农业政策、农业电商、农产品交易行情的专业研究机构,旨在为三农行业提供专业信息和及时市场信号。如想了解第一手的农业资讯和行情,请关注『一亩田研究院』微信号。
