电源电路,作为项目系统的电压与电流提供者,它的好坏直接影响整个电路工作的稳定性与可靠性,这是一个工程师众所周知的事实;因此,工程师在进行电源电路设计的过程中,就会根据项目系统的功能要求,选择一个合适的匹配方案。
电源电路,按照输出电压的可调性,可以分为两类
一类为固定型:如1117-5.0V电源芯片的电源电路,其输出的电压被固定在5.0V,不具可调性;
一类为可调型:如LM2596电源芯片的电源电路,其输出的电压具有可调性,并非固定值;

电源电路
工程师在设计具体的电源电路
如果是固定型类别,其电路原理图方案较为简单,只需依据电源芯片数据手册规格书提供的参考电路,按照项目的实际需求,对外围器件参数进行稍微的调整,即可完成电源电路的方案设计。
如果是可调性类别,其电路原理图方案的设计,相对于固定型类别,较为复杂一些,除了可以参考电源芯片的数据手册规格书提供的参考电路,还需引入工程师额外的电路设计;原因主要表现在电源芯片的输出电压可调功能,它具有三种实现形式;工程师可以通过这三种不同的可调电源的电路设计,实现电路项目的功能。
电源芯片的可调电压输出,其实现方案具体是包含哪三种电路设计呢?
(1)固定电阻式
(2)可变电阻式
(3)可编程式
01 固定电阻式
为了更形象更具体的描述电源芯片的可变电压输出功能,以LM2596电源芯片为例说明,详细阐述它的固定电阻式电路设计过程。

LM2596电源芯片
查看数据手册规格书,LM2596电源芯片属于带有输出电压可调功能的降压式DC-DC电源芯片,最大输入VIN电压为40V,输出电压范围可以达到1.23V~37V,输出电流能力1A;芯片的引脚定义
- Pin 1引脚VIN :芯片的电源输入引脚;
- Pin 2引脚ON :芯片的使能控制引脚,低电平有效;
- Pin 3引脚GND:芯片的参考地引脚;
- Pin 4引脚FB :芯片的输出反馈引脚,调节输出电压功能;
- Pin 5引脚OUT:芯片的电压输出引脚;
了解完LM2596电源芯片的基本电路功能以及芯片引脚定义,其典型应用电路图

LM2596应用电路图
在LM2596电源芯片应用电路图中,电阻R2与电阻R3的作用就是实现电压输出的可调功能;输出的可调电压与电阻R2和电阻R3的阻值量化关系
Vout = Vref * (1 + R2 / R3)
其中Vref = 1.23V,R3的阻值被限定在1K~5K范围内;
工程师调节电阻R2与电阻R3的阻值比例关系,就可以达到改变电源芯片LM2596电压输出的幅值;举例说明
电阻R2的阻值为3.1K,电阻R3的阻值为1K,电压输出的幅值则是5.0V;
电阻R2的阻值为7.44K,电阻R3的阻值为1K,电压输出的幅值则是12.0V;
电阻R2的阻值为18.6K,电阻R3的阻值为2K,电压输出的幅值则是15.0V;
这就是工程师通过不同阻值的电阻,实现可变电压的输出效果;虽然这种电路设计方案能达到功能,但也存在一些缺陷,具体表现为
在实际项目开发中,电阻R2与电阻R3的阻值一旦被确定下来,LM2596电源芯片的输出电压就被相应的唯一确定,无法调节变更;换言之,LM2596电源芯片的电压输出可调功能,是利用电阻R2与电阻R3的阻值可调关系,假如电阻R2与电阻R3的阻值被固定,电压的输出可调功能也就被固定,不再具有可调功能,失去了可调效果;
这也是为什么此电路设计可以被称之为固定电阻式方案的原因。
02 可变电阻式
相比较固定电阻式方案存在的不足,可变电阻式方案就能克服它的缺点,就能较好地解决这个存在的不足之处。
工程师可能会心存疑问,什么是可变电阻式方案?可变电阻式方案是如何解决固定电阻式这个方案缺陷的呢?仍然以电源芯片LM2596的应用电路图为案例说明
既然LM2596电源芯片的输出电压可调功能,是可以通过调节两个固定电阻R2与电阻R3的阻值实现,那么假如工程师选用滑动变阻器来代替电阻R2呢?效果会是如何呢?
在LM2596电源芯片的应用电路图中,将滑动变阻器取代电阻R2,电阻R2的阻值就可以“自由”地被工程师修改调节,而非像固定电阻式一样,一旦阻值被确定,则不能再修改,被固定在电路中了;

滑动变阻器
一个基本的电路常识,滑动变阻器的阻值,是随着上面的滑动触点位置改变而改变的,触点位置不同,滑动变阻器呈现的阻值也不同。
为了更好的适应小体积尺寸的电路设计要求,工程师可以选择数字电位器芯片TPL0401代替传统体积较大且需要手动调节的滑动变阻器。
喜欢追根溯源的工程师,电路设计水平不会差;在详细向工程师介绍可变电阻式电路方案之前,首先需要对数字电位器芯片TPL0401做个基本的认识。
数字电位器芯片TPL0401是一个具有128位置分辨率的可调电阻器,最大输出阻值为10K,与单片机的通讯接口为IIC方式。
数字电位器芯片TPL0401引脚定义

TPL0401芯片引脚定义图
- Pin 1引脚VDD:芯片的电源输入引脚;
- Pin 2引脚GND:芯片的参考地引脚;
- Pin 3引脚SCL:芯片的IIC串口通信时钟信号引脚,IIC通讯功能;
- Pin 4引脚SDA:芯片的IIC串口通信数据信号引脚;IIC通讯功能;
- Pin 5引脚W :芯片的电阻阻值输出引脚;
- Pin 6引脚H :芯片的电阻工作端引脚;
了解完数字电位器芯片TPL0401的基本功能后,再来看一下它的简化电路应用图,更容易地有效帮助工程师理解

TPL0401芯片简化电路图
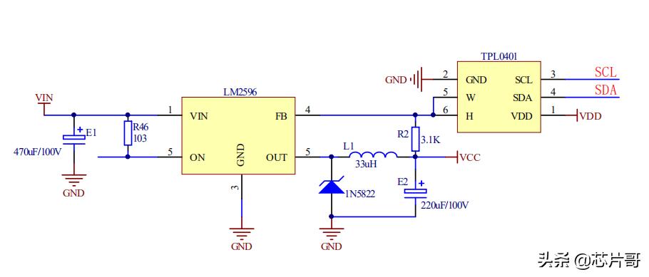
在数字电位器芯片TPL040简化电路图中,左边SCL与SDA直接连接单片机的IIC通讯接口,芯片的W引脚与H引脚短接,直接代替电源芯片LM2596的应用电路图中的电阻R2。
由电源芯片LM2596与数字电位器芯片TPL0401共同组成的电路,就是可变电阻式方案。

可变电阻式方案
工程师可以通过单片机的软件程序,借助IIC通讯,控制并调节数字电位器TPL0401芯片W脚输出的电阻阻值,依据电源芯片LM2596的输出电压关系式
Vout = Vref * (1 + R2 / R3)= Vref * (1 + D / (128 * R3))
其中Vref = 1.23V,R2为数字电位器TPL0401芯片的输出电阻阻值D / 128,受单片机软件程序控制,D为单片机通过IIC控制输出的二进制所对应的数字值,工程师就实现了电源芯片LM2596的输出电压可调功能。
至此,工程师相信理解了可变电阻式的电路设计方案原理和它的详细设计过程。之所以称之为可变电阻式方案,主要是因为数字电位器TPL0401输出的电阻阻值是由单片机控制,属于自由可变更改调节的范畴。
研究可变电阻式电路方案,也并非十全十美,与固定电阻式方案一样,也存在一些遗憾缺陷之处。主要包含两个方面:
其一:数字电位器芯片TPL0401输出的电阻阻值D / 128,为非连续值,属于离散型,原因是D为单片机通信的二进制值,所以输出的电压不具有连续性;
其二:数字电位器芯片TPL0401与单片机的工作电源,需要额外的电源芯片提供,这是因为电源芯片LM2596输出的电压在可调的过程中,可能不适合提供其他芯片供电;
03 可编程式
在综合分析固定电阻式与可变电阻式两个电路方案后,可以得出的基本结论:
电源芯片的可调电压输出功能,其电路的设计方案依据是输出的电压量化关系式,参考为
Vout = Vref * (1 + R2 / R3),其中Vref为电源芯片的参考电压;
固定电阻式方案是通过调节电阻R2与电阻R3阻值的比例关系,实现输出电压的可调功能;可变电阻式方案是单片机通过软件程序控制数字电位器芯片TPL0401输出的电阻阻值,实现输出电压的可调功能;这两种方案均是通过改变电阻的关系,达到电路设计的功能。
除了这种改变电阻的关系,能达到这种输出电压的可调功能之外,是否存在其他的完全不同的方式,也能达到输出电压的可调功能呢?
能回答这种问题的工程师,至少证明离升职加薪又进了一步,恭喜恭喜~~~
可编程式的电路设计方案就能解决与回答这个问题,它的核心设计方案是通过调节电源芯片的参考电压Vref值,实现输出电压的可调功能。
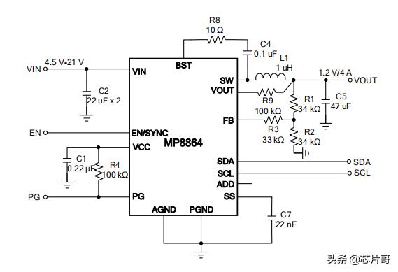
以MPS电源芯片MP8864为案例,进行深入的剖析
3.1 电源芯片MP8864基本特性
电源芯片MP8864,是一个具有IIC通信功能的数字稳压器,也属于降压型的DC-DC电源芯片,最大输入电压为21V,输出电流为4A;电源芯片内部的参考电压Vref,具有软件编程可控性,且Vref参考电压幅值变化范围为0.6V~1.87V,以10mV的步进修改调整;
3.2 电源芯片MP8864应用电路图
在电源芯片MP8864应用电路图中,输出的电压依旧遵从之前的关系式

电源芯片MP8864应用电路图
Vout = Vref * (1 + R1 / R2),Vref为芯片的参考电压值;单片机借助于IIC通信接口,与电源芯片MP8864保持信息数据交换,可以实现控制电源芯片的内部参考电压Vref的幅值,继而达到了输出电压的可调功能效果。
一言以蔽之,工程师利用单片机的软件程序具有可编程性,通过IIC通讯方式,修改调整电源芯片的内部参考电压Vref幅值,实现输出的电压可调功能,这就是可编程式电路设计方案。
可编程式电路方案,同样也存在一些不足缺陷之处
a,电路设计成本,相比较固定电阻式与可变电阻式要高出一些;
b,与可变电阻式类似,单片机需要额外的电源芯片供电;
文末的总结
电源芯片的可调电压输出功能,虽然实现的方式含有三种不同的电路设计方案,但三种不同的电路设计方案可归纳总结为
Vout = Vref * (1 + R1 / R2)
1,固定电阻式
改变调节电阻R1与电阻R2的比例关系,达到电源芯片的可调电压输出功能;
2,可变电阻式
单片机通过IIC接口,控制改变电阻R2的阻值,达到电源芯片的可调电压输出功能;
3,可编程式
单片机通过IIC接口,控制改变芯片的内部参考电压Vref幅值,达到电源芯片的可调电压输出功能;
工程师在实际工作项目开发中,
在面对一些较为简单的电路项目设计需求,优先选用固定电阻式的电路设计方案,设计成本低廉,方案成熟,易于量产,故障率低;
在面对一些较为复杂且功能多样化的电路项目设计需求,输出的电压可调功能具有软件任意修改性,优先选用可编程式的电路设计方案,其次再考虑使用可变电阻式的电路设计方案,理由是设计成本以及电路的稳定可靠性。
本文由【芯片哥】原创撰写,一个只谈电子元器件与芯片的工程师,喜欢就关注芯片哥,和芯片哥一起加油吧!