继上次香港海关加入人脸识别以后,代购圈这次真的要凉了!
最近有一个劲爆的消息,做代购和微商的朋友估计要注意了
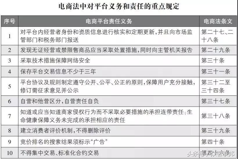
《中华人民共和国电子商务法》
将于明年1月1日正式实施

1
代购“凉凉”
一旦违规将罚款200万
很多小伙伴,平时都会找代购和微商,买各种化妆品、包包、球鞋、数码产品…
当然,每个人的朋友圈,都有不少做代购和微商的小伙伴。

韩国化妆品、澳洲奶粉,日本的马桶盖,还有朋友圈里的欧美、泰国代购,明年起还能照常代购么?
答案是:
以后会受到严格监管,一旦违规
最高罚款200万
▼

有网友更把这个新规称为“代购法”,微博大V@金融段子王,发布了一则《电商法》的解读,引发网友们的热议。

划重点:
1、不管是什么代购,都需要营业执照,还是采购国和中国双方的营业执照
2、需要缴纳税务,*税偷***税漏**需承担刑事责任
3、没有中文标签,不是国家认监委认证工厂生产等奶粉保健品之类不得销售
2
代购和微商不再烂大街
必须营业执照和依法纳税
别以为自己平时,在朋友圈里打打广告就没事,从现在开始多了一个“专业名词称呼”——电子商务经营者

淘宝、京东等电商平台上的代购,微信朋友圈里的微商,在直播平台中卖东西的博主,都属于电子商务经营者。
那么以后怎么管理代购和微商?
1.必须进行登记

如果你卖的是食品,需要申请食品流通许可证;
《电商法》明确规定,没有中文标签、不是国家认监委认证工厂生产、未获取配方注册证的婴幼儿配方奶粉,不得在网络平台销售。
除了法律规定的特殊情况外,都必须依法进行登记办理营业执照,否则将面临最高1万元的罚款。
2.必须依法纳税

《电商法》的出台,并不是*压打**电商平台,而是给消费者带来了更好的消费环境。
3
海关变严、国家降低进口关税
种种措施都在加速代购的“凉”
然而,之前国家出了一个又有一个消息,让代购们大哭!
前不久,香港代购哭晕在朋友圈,因为海关E道升级了,海关已经正式启动了人面识别器,在原有的海关E道基础上,加入了人脸识别功能。

而且功能还十分强大,过机时迅速进行人脸识别,然后就会显示过关时间,过关次数,有无被退过港,有无被打过税。代购圈炸了。

而且机器的功能非常强大,水客和代购们的中奖率直线上升,就连低着头也能查出来...

甚至中国国务院常务会议决定从今年7月1日起,较大范围下调日用消费品进口关税,更好满足群众多样化消费需求。


现在国家现在宣布降低日用品的进口关税,这对于我们每个人的意义就不一样了!这意味着我们再也不用哭天抢地地在朋友圈跪求代购!
服装、鞋帽、化妆品通通降价啦!你们真的可以将想要的MAC、ysl都带回家了。

然而这个消息一放出,不少以代购为生的宝宝们都哭出了声来...

虽然找代购可以买到便宜的商品,但找代购也有风险啊!!!
4
被税影响的代购们
这下真的要凉了
曾几何时,我们的“出国游”变成了“出国抢购”,他们带着国产的快餐面,到日本抢购马桶盖、电饭煲;到韩国抢购护肤、美容、美发等化妆品;到欧洲抢购香水、高压锅、小家电;到美国抢购名牌服装、鞋帽等,因为国内商店进口价太高,出国游被迫变成出国抢购。
之前的关税比较高,加上税费,还有商家的各种费用,加在商品的价格里,最后到消费者手里的购买价格,往往会多了很多的钱。
所以,代购就产生了。
之前,代购确实比较便宜,但是其中的风险也是不言而喻的。
以很多女孩子代购的韩国化妆品为例:
化妆品这个东西,女孩子基本上都要买,所以这个行业的需求量是很大的,关键韩国还是整容大国。

在各大韩剧和广告的影响下,很多女孩就一味跟“韩风”,毕竟韩国的化妆术也是逆天的不得了。

那韩国代购水深在哪呢?因为很多人说韩国本土生产的品牌质检是很严苛的啊,但我要告诉你,有些黑心的商家会自己在国内生产假货,然后运到韩国,再卖到中国这边来卖。
先来看看被警方查获的化妆品大集合:


他们的黑色产业链一般都是在国外购买样品,并生产假冒化妆品的半成品,然后寄往国内加工,完成后就成了韩国代购,最后通过仓库流向全国。

看到这些黑作坊,你还敢把来历不明的口红往嘴上抹吗?
中国电子商务研究中心的数据显示,2013年,内地“海淘族”规模已达到1800万人,预计到2018年这一数字将达到3560万人!中新网最近的一项调查数据也显示,仅仅是代购面膜,就有近半的网友在自己朋友圈碰到过。
不止从何时起,你的朋友圈里被各种微商代购所占满,你也不知道他们什么时候偷偷做了代购!

而这些微商代购们,很多时候只是代理,甚至分不清新西兰在南半球还是北半球!他们热情地跟你谈天说地,关心你,你对他们卖的东西就不心动吗?
代购套路深似海,一不小心就误入陷阱。
现在日用品的关税降低,东西便宜了;代购们国外代购,需要依法纳税,成本高了,价格自然也不会低了。
被税“毁掉”的代购,看来真的要凉凉了。
依法纳税是我国公民应尽的义务!
遵守职业道德是每个代购应履行的责任!
不能为了一点点利益就做损人利己的事!代购们亦如此!