
文| 铅笔道 记者 邵希
►导语
“又有一位小伙伴进来了。我正在荷兰的格尔德兰,为你们购买这款荷兰皇家花园店钙镁片……”
这是一场海淘购物的直播,买手是一位留学荷兰的中国女生。她有20分钟的时间,用镜头与声音展现城市街景、超市状况、商品详情等。
4月22日,刘俊上线了“真真海淘”,主打买手+直播的购物方式(C2C):
买手发布某款商品的直播预告——用户可选择预约直播——临近开始时,平台短信通知用户——直播约20分钟,买手在卖场购物,用户可发送文字(弹幕)与买手实时交流——用户下单购买后,买手将商品带去结账。

◆直播买手海淘
商品定价为店头价(卖场在售价格)+20%代购费。物流由合作的荷兰Fox速递公司负责,用户自行承担运费、税费。
上线的第一站是荷兰,买手主要销售奶粉、巧克力等商品。推广时期,“真真海淘”包邮包税,一罐淘宝代购需200多元的奶粉,用户可按六七十元的实际销售价格购买。
一周以来,刘俊在亲朋好友中小范围推广,产品已有1000注册用户,日均50单,客单价约为500元。

注: 刘俊 已确认文中 数据真实无误,铅笔道愿与他一起为内容真实性背书。
直播买手海淘
八年前,在O2O概念几乎不为人所知时,刘俊在北京北苑家园开起了社区超市“楼下店”,主打生活百货的3公里配送上门。“就和现在的爱鲜蜂一样,只是那时候人们用PC。”
那段摸着石头过河探索社区超市的经历,在刘心中埋下了今天试水电商的种子。2015年底,他与三位奶爸一起创业,引入种子资金200万元,想要打造一个海淘平台。
四位孩子爸爸都经历过海淘奶粉的痛苦,对淘宝完全不放心,微信代购也是鱼龙混杂,唯有麻烦亲朋好友。“大家还是更相信熟人、朋友。”
受此启发,刘俊想用当下大热的视频直播,解决海淘的信任问题。“让消费者看到买手介绍商场、购买商品、收银台刷卡买单的整个过程。”
海淘+视频直播,并非新鲜事物,几乎成为不少电商的标配。但刘俊认为,他的出发点不一样。菠萝蜜等电商采取B2C模式,视频直播类似电视购物的感觉。
但刘认为,B2C模式的商品SKU仍然有限,海淘的海量需求蕴含在C2C模式中。“电商平台在售商品,与整个海外的商品数量相比,仅仅是冰山一角。”
刘俊要用直播的方式来做C2C,当地买手采购商品时,用户可在线观看、下单。“增强用户的参与感,同时也是监控的一种手段。”
全职太太淘货荷兰
四个孩子爸爸凑在一起,他们决定从“海淘最痛的点”母婴品类切入。故荷兰成为“真真海淘”第一站,用奶粉吸引第一批种子用户。
今年年初,刘的第一件事是寻找荷兰买手。在朋友的引荐下,他结识了移民荷兰十多年的一位全职太太,对方也偶尔为家人朋友代购,同意成为全职买手。
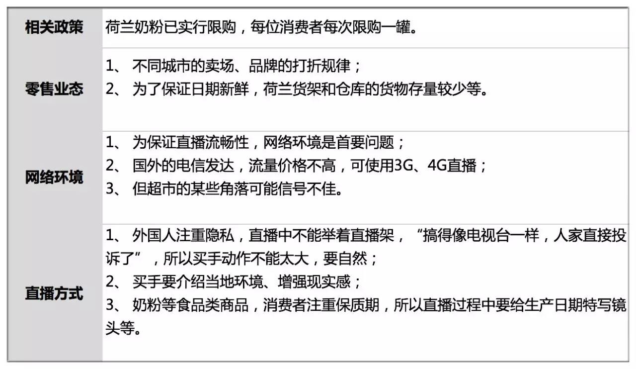
今年春节,她回国省亲,专程和刘俊在北京碰面。他们详细地讨论了海淘与直播的操作可能性。比如,荷兰零售的相关规定、零售业态、网络环境、买手直播的方式等(如下图)。

全职买手返回荷兰之后,相当于当地的分公司负责人。她每天工作四小时,主要负责招募买手、继续调研城市零售业态。
她通过华人论坛、QQ群等渠道发布招募信息,从十多名应征者中筛选出6名兼职买手,主要是华人留学生和移民的全职太太,分布在荷兰的阿姆斯特丹、鹿特丹等城市。
兼职买手的筛选有一定门槛。首先,买手需接受身份审核,提供中国身份证、海外护照、或移民后的绿卡等证明;其次,买手须有代购经历,熟悉代购流程;再次,团队会与买手进行直播测试,了解买手的表达能力等。
让刘俊很满意的是一位大学生帅哥。对方会风趣地介绍城市的街景风情、商场背景和商品属性等。“我们也不要求播音主持的水平,而要自然、真实,说话不要乱七八糟就好。”
买手们调研了所在城市的零售业态。比如,某条街主要卖什么,哪些商店经常打折等。
由于“真真海淘”的商品定价为:商品店头价格+20%代购费用,故刘俊将用买手提供的信息,打造一些营销亮点。“某化妆品超市会在每周五,进行全场7折的促销。团队就借此推广,让用户参与到打折促销中。”
物流交给速递公司
物流环节,刘原本没想过参与。“现在买手代购,都是他们自己打包,再选择物流公司发货。”
但他还是想试试效果。3月初,他在淘宝、微信等渠道代购了奶粉、零食等商品。等商品漂洋过海到他手中时,商品不同程度地受损。薯片爆袋了,碎成了渣渣;奶粉的纸盒外包装也被压坏了。“物流公司打包奶粉会放气柱,普通买手就没那么专业。”
看着不尽人意的物流效果,刘俊让公司运营人员接触荷兰的物流公司,后与Fox速递达成了合作。
现“真真海淘”的发货方式为:
买手购物后,每个购物袋装着相应消费者的商品的个人信息;每周二、周五,物流工作人员上门取货,根据商品特性打包,统一发货。
由于平台合作,“真真海淘”现阶段可获得9折的物流费用。“起量之后,折扣会更低。”
产品开发也在3月开始,历时40多天,“真真海淘”App(iOS版)于4月22日上线。“想用最快的速度上线,让买手与用户对接,完成全流程的测试。”

◆正在直播中麦丽素
原本,刘俊想把直播(使用腾讯开放的直播技术)与电商结合得更复杂一点:买手代替用户逛街,实时创建商品,让用户看到什么买什么。
但团队犹豫了一下,还是决定1.0版本先做单款商品。“一开始就这么复杂,可能出现我们消化不了的状况。”
“真真海淘”1.0的功能表现为:
买手发布某款商品的直播预告——用户可选择预约直播——临近开始时,平台短信通知用户——直播约20分钟,用户可发送文字(弹幕)与买手实时交流——用户下单购买后,买手将商品带去结账。
上线一周日均50单
4月28日晚7时,记者尝试进入“真真海淘”的一个直播间。一位名叫“赖晗”的留学生正在荷兰格尔德兰(Gelderland)逛街,在售商品是一款钙镁片。
交流是实时的,当记者任性地说(文字):宝宝不要钙片,要吃零食。买手姑娘哈哈大笑,接着逛到了隔壁的零食超市,推荐了几款巧克力,承诺周六开一场零食直播。她还碎碎念地说道:“那是卖巧克力,还是卖葡萄干呢?”
这就是刘俊眼中C2C的意义,让买手和消费者共同决定商品品类。
但直播过程中,也出现了刘俊所言,现阶段最大的问题:网络稳定性。由于信号不佳,画面和声音断断续续。
他正在想办法解决该问题。例如,寻求与当地卖场合作,使用店里的Wi-Fi;如公用Wi-Fi效果也不好,请卖场允许他们在店里装一个专用的Wi-Fi。
除了网络支持,刘俊还希望未来与卖场形成深度合作。比如,卖场允许买手支直播架、店员入镜介绍产品等。“让当地人为我们做一个背书。”
现“真真海淘”商品定价为店头价+20%代购费用,运费、税费由消费者自行承担。代购费用由平台与买手三七分成。
产品上线以来,由于平台做包邮、包税的促销活动,一罐淘宝代购需200多元的奶粉,用户可按实际销售价格购买,约六七十元。
刘主要在亲朋好友中小范围推广(半测试状态),现有1000注册用户,每天直播10场左右,销售荷兰的奶粉、巧克力等商品。日均订单约50,客单价为500元左右。
“小零食很受欢迎,最近买手把超市的葡萄干、巧克力买光了。” 按照国际物流的速度,商品通常会在7到14天达到消费者手中。
目前,“真真海淘”已有30多位买手,分别在荷兰、德国、美国、日本、韩国等。五一节后,将陆续上线德国、美国专场。“德国是工业强国,就会卖耳机、五金工具等;美国则卖一些轻奢品牌的包包。”
产品2.0版本的迭代也正在进行中,预计于5月推出。届时可实现边逛边买的功能;且会增加“真真社区”,用户可发起购物心愿单,邀请好友参与,买手可选择接单,多人购买还能得到折扣。
读完文章,有报道需求的创业者请加Pencil-news,可享受铅笔道可爱萌妹纸的热情服务,加好友请注明“求报道”字样。
如需转载、市场合作,请加微信号meera003。
