
11月24日,一则《金立刘立荣承认赌博:输了十几亿吧 国内有几家公司拿的出上百亿?》的报道迅速刷爆全网。
谁也想不到,做手机15年,一度成为国产第一的金立会陷入如今的困境。
金立今天的结局不免令人感到惋惜,曾经的“国产第一”何以沦为如今的下场?必须得从一个人讲起,就是金立创始人刘立荣。
作 者:Diik
图 片:视觉中国
来 源:金错刀
创始人被传沉迷赌博输掉100亿,后自称“输了十几亿”,公司负债281.7亿元,裁员万人!
在它面前,小米、iPhone、OPPO、vivo都是晚辈。
华为刚刚成立手机部门那一年,它的手机年销量已经超过百万台。
小米初创之时,它正在国内市场正面PK诺基亚、三星。
它是金立。
然而,做了15年手机,一度成为国产第一,如今却陷入死亡 旋涡 。
2018年11月28日,上午10时至12时30分,金立与若干家债务在8000万元以上的供应商债权人商谈,初步结果出炉,其中一家供应商代表会后告诉腾讯《一线》,“去了的十几家供应商初步同意重组方案。供应商债权人现在回去商量最终方案,如果同意重组,将在一两周后进一步落实。”
国产手机正在全面赶超外来品牌,而等待金立的很可能是万劫不复。

他曾经有一个霸气的标签:
商界棋王
金立创始人刘立荣,一位70后,名气可能不是很大,但在他并不是很丰富的职业经历中,随便拿出一件都会令人一惊。
1994年,刘立荣从中南大学毕业,被分配到天津市有色金属研究所,但是只干了一年,他就辞职了,因为怎么想都觉得不满足。他说:“我可不想50岁做个小小的所长。”
先是在拉链公司YKK上班,工资是研究所的五六倍,但是很快他又不满足了,因为他看不到升迁机会。
然后他去了小霸王,从流水线实习技术员开始,拿800元的工资。半年,他升到了生产管理部部长。
1997年,还不到25岁的刘立荣担任了金正公司常务副总裁,也算是联合创始人。金正品牌的VCD、DVD当年有多火,这个不用说,想必大家都知道。
2002年,刘立荣自立门户,创立了金立,在他做DVD期间的渠道和供应商们的“怂恿”下,扎进了手机市场。
刘立荣有一个最大也是他最为骄傲的标签,“商界棋王”。超过25年的棋龄,“围棋业余六段”,经常参加比赛,也赞助了围甲联赛,冠名费花了多少连他自己都不知道。
但对刘立荣而言,生意、围棋和高尔夫是他的“人生三件事”,他也更习惯于拿围棋借比企业经营管理。
他说:围棋是看谁围的“地”多,对商人而言,抢占更大的市场才能立于不败之地。
但是他还说:“我下棋不希望通过妙手取胜,我只想通过正常的着法赢得一盘棋。妙手固然能一招制胜,但毕竟可遇不可求,还是按照常规着法,认真下好每盘棋,并努力赢下来才是正道。”
谁都想不到,他会成为一个赌徒。

金立兴衰:
从国产第一干到0.7%
无论是小霸王还是金正,都为日后刘立荣的创业,提供了很多借鉴。比如小霸王的产权问题,金正的股权纠纷,刘立荣开始创办金立就将产权清晰划分,在股权上,刘立荣虽然是最大的股东,但是从来不控股,也不追求控股。
金正缺乏关键技术和生产能力,最终导致涉嫌*私走**,所以刘立荣为金立配备了完整且强大的技术团队,让金立集合研发、生产和销售于一体。
2002年一进入手机市场就快速增长,尽管在2005年之前,金立因为没有手机牌照,只能贴牌生产,但其高品质赢得了市场的认可,在2005年取得手机牌照之后,便正式踏上了自己的征程。
2008年时,金立手机做到了国产第一,行业第三,仅次于当时的诺基亚与三星,还是首批走出国门的手机品牌,2007年的时候已经开始在印度布局。
金立的工业园区曾被称为亚洲最大的单体智能终端生产基地,基地内光工程师就有1500多名。
而尽管国内手机品牌已然不同于10年前,竞争异常激烈,但是金立在2017年之前的状态还是不错的。
2016年,全球智能手机市场出货量环比增幅仅2.3%,而金立出货量达到了4000万部,增幅为21%。
然而,根据赛诺发布的2018年第三季度中国智能手机出货量数据报告显示,第三季度,金立手机在国内的出货量仅71万部,同比降低了82%,金立手机的市场份额已不足1%,仅剩下了0.7%。
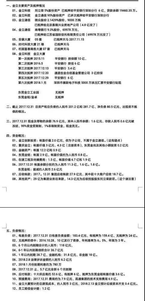
根据一份财务报表显示:截至2017年12月31日,金立总资产为201.2亿元,总负债281.7亿元,净负债80.5亿元,2018年11月25日,一份《金立通信资产一览表》流出,这份文件中显示,金立99%的资金受限制。

图据搜狐财经“科技热点资讯小站”
试想,2017年上半年,金立还盈利7.6亿元。
2018年1月,刘立荣所持41.4%股权及夫妻二人财产,被法院冻结;
3月,金立宣布开始裁员,比例高达50%,超过万人;
6月,印度媒体报道,金立以不超过2.5亿元的报价,出售金立印度公司74%的股份;
9月27日,为讨要欠款,近50家中小供应商,聚集金立总部维权;
9月28日,金立内部又开始了新一*大轮**裁员;
10月26日,刘立荣以及他的同学——金立财务总监何大兵均被深圳市中级人民法院列入失信被执行人名单。
……
11月20日,近20家金立供应商在经过长达几个月的*债讨**无果后,向深圳中院提交对金立进行破产重整的申请。
11月24日,所有与金立有债务关系的银行都同意金立进入破产重组程序。

“人生如棋,落子无悔”
棋王、赌徒一念之隔
据《中国企业家》报道,一位刚从金立离职不久的某员工称,金立内部其实早已默认刘立荣赌博一事。“多方角度估算,真实的赌资应该是100亿的40%-50%。”金立股东的估算是60亿。
虽然刘立荣自己说输了“十几个亿”,但至少目前都无法证实。
刘立荣人设的建立与破碎,是因为棋和赌,金立的兴衰历程,像极了赌桌上的刘立荣。
刘立荣给人留下的印象,就是一个酷爱围棋,没事爱打打高尔夫球,低调内敛,说话慢条斯理的一个翩翩君子,更是一个白手起家的鸡汤励志故事主人公。
他怎么会是“赌徒”?
据“金融紫禁城”文章称,有一次他知道了公司有高管参赌,被他狠狠地批评训斥了一通。但没想到的是,他才是一个更大的赌徒。
有人说,他是在富豪圈的组织下去的塞班岛,并从此爱上了赌博。也有人说,刘立荣一直都爱赌,就连平时打高尔夫、看球都会赌上一赌。
也有知情人称,刘立荣去塞班赌博多次,赌得最大的一次,“就一把牌,一次性输了7亿美金。”(金融紫禁城)
那位从金立离职不久的某员工认为,营销不应该为资金链问题背锅。但事实上,金立在营销上的“撒币”程度,完全不下于赌桌上的刘立荣。
首先,由于刘立荣本人对于围棋的热爱,他除了自己参加比赛,拉上金立连续10年赞助中国围棋甲级联赛。
其次,广告代言狂砸钱。
早些年上央视一套,请冯小刚执导,刘德华代言拍广告。
前些年,金立做过电视购物,“买金立语音王,免费赠送价值超千元大品牌数码摄像机!更能免费得到大品牌多功能电磁炉!手机拿着有面子,摄像机拿着很时尚,电磁炉更实用!”做得挺爆,赚了不少钱。
2010年,与凤凰传奇合作推出“荷塘”系列手机。
而在2016年和2017年,金立在营销上花的钱更多,据说高达60亿元。
尤其在明星代言商十分强势,手笔很大,代言人很吓人,还有:冯小刚、徐帆、余文乐、柯洁、吴刚、刘涛、薛之谦等。
第三,赞助了一打娱乐节目。
2016年和2017年,两年冠名赞助了12档综艺节目,比如《最强大脑》、《笑傲江湖》、湖南卫视《2017跨年演唱会》、《欢乐喜剧人》、《跨界歌王》。
据计算,金立在2016年和2017年用于赞助综艺节目和电视剧的费用超过30亿元。2017年金立曾对外表示,该年度仅用于S和M系列产品的推广费用就有约19亿元。
按照刘立荣自己所称,因为每年的巨额营销费用,金立从2013年开始到2017年底,金立累计亏损约80亿元。
另据报道,在2013年,刘立荣曾放手金立手机业务,去做了一段房地产,2015年12月重新回到金立手机。
2016年成绩还好,金立手机出货量超过4000万台,距离第五名小米很近。而到了2017年,“全面屏”、“双摄”已经出现,金立依然主打续航和安全,推出了一款名为“金立M2017”的高端商务机。
起售价6999元,鳄鱼皮私人订制版16999元!结果,商务人士不买账,老用户也有些懵。
公开数据显示,2017年金立全球出货量只有大约3000万台,比上年减少了1000万台,在国内市场,仅出货1494多万台。到2018年上半年,出货量只剩377万部。
天生爱博弈的人,胆子总是要比一般人大很多。
或许,2017年的动作只是他想快速填补金立账面亏空而耍的“妙手”,只是他押错了大小,没等来豹子,一着错满盘输。
更重要的是,他搭上了金立众多供应商的生死。
“人生如棋,落子无悔”是刘立荣的座右铭。现在,他只能发出这样的忏悔:
“赌这个东西真的不能沾,一失足成千古恨。不光是在于涉及多少钱,它会对你的品行定性,让一个人人格破产。”
人格破产,比人设崩塌来得更加凶猛,是最可怕的一件事,它可以让一家公司瞬间倾塌,让一个人被社会隔离,寸步难行!