高中的学弟学妹们大家好,从今天开始每天分享初高中的学习方法,希望能帮到大家。
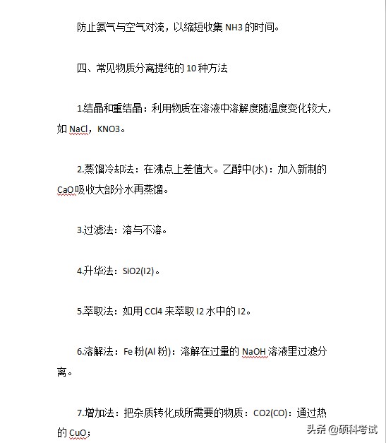
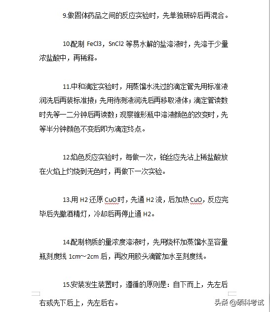
高中化学实验题几乎贯穿了整个高中三年的全部知识,那么对于高考化学的实验题有哪些答题技巧呢?今天给大家整理了高中化学8大实验题的答题技巧大汇总,大家好好看,相信会有帮助的,我们一起来看看。
由于文章太长只能截取部分内容,如需取完整版。
文末有免费领取方式










高中的学弟学妹们大家好,从今天开始每天分享初高中的学习方法,希望能帮到大家。
高中化学实验题几乎贯穿了整个高中三年的全部知识,那么对于高考化学的实验题有哪些答题技巧呢?今天给大家整理了高中化学8大实验题的答题技巧大汇总,大家好好看,相信会有帮助的,我们一起来看看。
由于文章太长只能截取部分内容,如需取完整版。
文末有免费领取方式









