报告摘要
1、有色金属精炼设备制造企业,主打不锈钢阴极板销售
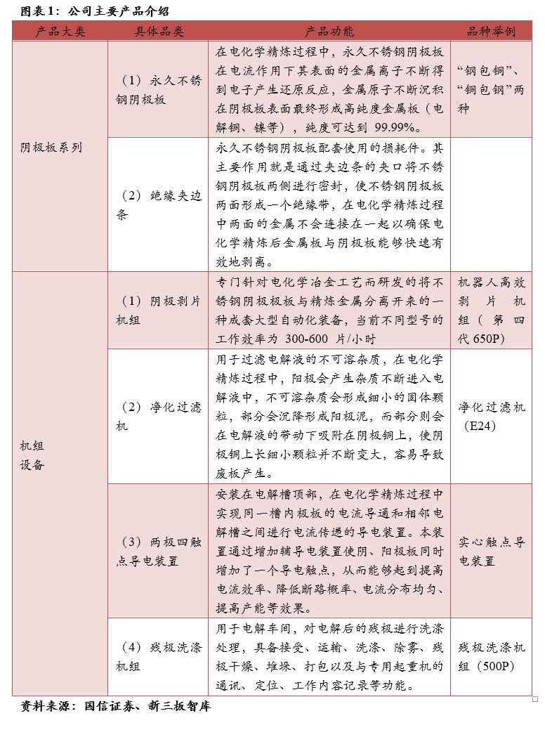
三门(亭旁)三友科技股份有限公司成立于2002年,一直专注于有色金属电化学精炼专用新型电极材料及成套智能装备的研发、生产和销售,公司的主要产品分为阴极板系列和机组设备,阴极板系列包括永久不锈钢阴极板和绝缘夹边条,机组设备包括永久不锈钢阴极板和绝缘夹边条,机组设备产品大类包括阴极剥片机组、净化过滤机、两极四触电导电装置和残极洗涤机组。永久不锈钢阴极板为公司核心产品,近三年销售占比为83.24%,69.95%,86.15%。
2、精炼铜供求增长拉动行业规模增长,未来增长空间较大
冶金专用设备行业快速发展后经历增长瓶颈,近年增长势头复现。下游精炼铜2019年国内产量达到 978.40 万吨,近十年复合增长率为9%,国内消费量为1262.39万吨,5年增长156.56万吨,供求增长稳定,距离平台期仍有较大增长空间。未来新能源领域将是拉动精炼铜消费量增长的有力点。
3、技术领先与优质客户资源造就强大竞争力
技术专利数量领先,荣获多项技术奖项。截至2020年7月17日,公司拥有 42 项专利技术(其中发明专利 16项)、2 项计算机软件著作权。公司研发能力突出,实现多项产品进口替代,并在核心指标领先行业竞争对手,实现产品质量和性能保障。公司的主要客户群体为国内大中型有色金属冶炼企业,公司主要客户群体为国内中大型有色金属冶炼企业包括云南铜业股份有限公司、中国有色矿业集团有限公司、铜陵有色金属集团控股有限公司、中国北方工业有限公司、紫金矿业集团股份有限公司等。凭借公司自身优良的产品质量、性能和及时完善的售后服务,“三友”品牌在有色金属电化学精炼专用新型电极材料及成套智能装备领域已经具有较强的市场影响力和品牌美誉度。
4、营收盈利能力强劲,运行情况良好
2020年上半年,公司实现营业收入1.45亿元,同比下降24.31%,净利润1595.67万元,同比下降19.98%。公司近三年营业收入为1.65亿元、1.83亿元和3.20亿元,年化复合增长率为39.32%。近三年的综合毛利率为27.89%、28.13%和20.97%,高于行业平均水平13.67%、17.74%和17.89%。核心产品阴极板销量远超竞争对手。公司近三年归母净利润为1494.60、2507.50和3232.41万元,增长同样明显。同时近三年公司的流动比率和速动比率分别为:2.16、1.97和2.39以及1.64、1.1、1.531,公司的收益质量较好,运营能力强。
风险提示:宏观经济和下*行游**业下行风险、单一产品依赖的风险、不动产权属风险

1.有色金属精炼设备制造企业,主打不锈钢阴极板销售
1.1 阴极板和机组设备制造,运行状况良好
三门(亭旁)三友科技股份有限公司成立于2002年,一直专注于有色金属电化学精炼专用新型电极材料及成套智能装备的研发、生产和销售,处于行业领先地位,拥有稳定的客户源以及强大的供应商议价能力,财务表现良好,未来旨在开拓海外市场寻求新的增长点,加大研发力度、升级服务模式推动企业升级。
公司产品主要分为阴极板和机组设备两大类。经过多年的研发积累,公司在有色金属电化学精炼专用新型电极材料及成套智能装备领域具有较为深厚的技术沉淀,拥有 42项专利技术(其中 16 项发明专利),2 项计算机软件著作权。公司主营产品先后获得“浙江省科学技术成果”、“浙江省优秀工业新产品新技术”、“浙江省重点技术创新专项”等荣誉奖项。公司先后被认定为浙江省创新型示范中小企业、浙江省商标品牌示范企业、浙江省“隐形冠军”培育企业。经过多年的经营,凭借公司自身优良的产品质量、性能和及时完善的售后服务,“三友”品牌在有色金属电化学精炼专用新型电极材料及成套智能装备领域已经具有较强的市场影响力和品牌美誉度。
近年来,在国家大力推动“一带一路”国家战略及鼓励企业走出去的背景下,公司凭借自身在技术研发、产品质量及售后服务等方面的优势,将公司研发生产的有色金属精炼设备成功出口至“一带一路”沿线国家,如智利、老挝、印尼、缅甸、刚果、赞比亚、哈萨克斯坦等国家,并于 2017 年成为国际矿业巨头必和必拓公司、智利国家铜业公司的合格供应商。
1.2专注优良精炼设备制造,主打不锈钢阴极板销售
公司的主要产品分为阴极板系列和机组设备,阴极板系列包括永久不锈钢阴极板和绝缘夹边条,机组设备包括永久不锈钢阴极板和绝缘夹边条,机组设备产品大类包括阴极剥片机组、净化过滤机、两极四触电导电装置和残极洗涤机组。

主打阴极板产品,各成分营收稳中有进。永久不锈钢阴极板为公司核心产品,近三年销售占比为83.24%,69.95%,86.15%。其他主营产品中,阴极剥片机组和两级四触点导电营收贡献较大,其中阴极剥片机组单价较高,销售数量的变化对其营收的影响大,而两级四触点导电装置在2018年营收增长迅速,近两年成为营收贡献点前三。

四环节经营模式推动公司持续盈利。公司经营模式包括研发、采购、生产和营销四个环节。
研发分为新产品技术的研发和针对订单的方案设计,公司通过市场调研以及与客户的交流沟通,挖掘市场需求,以新产品设计或技术改进的方式进行储备。针对获得的订单,公司成立项目组收集和整理客户需求,制定方案并与客户充分沟通,依据沟通情况调整方案和设计,最终形成技术方案和设计图纸。
采购流程为相关部门提交系统请购单,经审批后从合格供应商名录中选取供应商进行询价,经过比价、议价和定价最终签署采购合同;采购分为大型物料采购和零星物料采购:大型物料采购严格按照公司订单安排采购、核实采购要求并有针对性地询价,零星采购则按需采购。
公司生产采用“以销定产”的生产模式,公司根据中标合同约定的产品性能、质量、数量和交货期等要求,组织产品设计和制造。
在营销方面,公司采用直销模式,阴极板和机组设备主要销售形式为招投标,备件的销售形式为询价报价;主要通过紧密跟踪客户需求,了解招投标动向并参加行业专业性技术论坛,发表论文,提高公司技术影响力和市场地位等进行营销。
公司主要以销售阴极板、机组设备等产品实现盈利。公司具有较强的研发设计和生产管理能力,通过不断的科研投入、工艺改造实现智能化高效生产,以提高产品的性能和质量来保证市场的竞争力,从而实现了持续盈利。
1.3股权分布集中,旗下两家全资子公司
公司控股股东为吴用,实际控制人为吴用、李彩球、吴俊义三人。吴用直接持有公司 45.66%的股份;吴俊义直接持有公司 30.27%的股份;李彩球直接持有公司18.18%的股份,三人合计持有公司发行前股本总额的 94.11%。吴用与李彩球为夫妻关系,吴俊义为吴用与李彩球之子,上述三人为公司的共同实际控制人。公司股权比较集中,股权结构较为稳定,有利于公司决策与发展。

截至2020年7月17日,公司拥有 2 家全资子公司以及1 家参股企业。全资子公司杭州九友科技有限公司成立于2019年4月8日,注册资本4,000万元,主营冶金专用设备销售;全资子公司HONGKONG SANYOU TECHNOLOGY LIMITED成立于2019年2月11日,注册地为香港,注册资本1万港币,主营冶金专用设备销售。公司出资200万元参股嘉兴瀚理跃渊投资合伙企业(有限合伙),出资比例为9.92%,瀚理跃渊为私募投资基金,已依法于2019年11月13日在中国证券投资基金业协会进行了备案,并取得了《私募投资基金备案证明》;其管理人杭州瀚理投资管理有限公司已履行登记备案程序。
2.精炼铜供求增长拉动行业规模增长,未来增长空间较大
2.1冶金专用设备行业再现增长势头,下*行游**业规模稳定增长
公司所属行业为有色金属精炼设备制造业,产业体系完整。
行业上游主要是基础原材料和通用配件行业,包括钢、不锈钢板、无缝管、PPO塑料等原材料供应商,市场供应充足,可替代性强。受大宗商品铜、钢材等影响,有色金属精炼设备制造业利润水平受上游原材料价格波动影响较大。行业内企业通常采用成本加成定价法制定销售价格,同时在采购时提前锁定价格,从而降低上游原材料价格波动对生产成本的影响。
有色金属精炼设备制造业的下*行游**业是有色金属冶炼行业,经过多年的兼并重组和优化整合,有色金属冶炼行业形成了以大型国企为主导的格局。目前在我国已形成七大铜冶炼基地,如江西铜业集团有限公司、铜陵有色金属集团控股有限公司、云南铜业集团有限公司等,皆位于资源和能源较为丰富的区域,而以阳谷祥光铜业有限公司、烟台鹏晖铜业有限公司、东营方圆铜业有限公司为代表的铜冶炼企业,依靠沿海发达的交通运输获得海外原料。

冶金专用设备行业快速发展后经历增长瓶颈,近年增长势头复现。公司所属行业 冶金专用设备制造业,属于国家鼓励类行业。根据国家统计局统计数据,2003-2013年我国冶金专用设备行业呈现高速增长趋势;2013年以来,行业规模处于波动增长过程中,近两年增长态势重新出现。

下游精炼铜国内供求增长稳定。从细分行业上看,公司所属行业为有色金属冶炼设备制造行业,为典型下游需求拉动型行业。公司主要生产永久阴极电解法精炼铜所需设备。
从供给端看,我国是铜冶炼大国,中国每年精炼铜产量将近全球50%,据 Wind数据,2019 年我国精炼铜产量达到 978.40 万吨,较2014年增长182.74万吨,同比增长 8.36%,近十年我国精炼铜产量增长年复合增长率为9%,过去五年复合增速为 4.21%,供给端增长迅速。受益于前几年铜精矿 TC/RC 处于高位的推动及国内提升电解铜端冶炼自给率的需求,近两年中国铜冶炼产能进入投产高峰时期。
需求端而言,铜作为国民经济的重要基础原材料,随着经济的发展和人民生活水平的提高,在电力、信息、交通、机械、建筑等领域的应用持续增长。2014 年以来,我国精炼铜消费量呈持续上升趋势,2019年,我国精炼铜消费量为 1262.39 万吨,较2014年增长了156.56 万吨。未来 5-10 年,我国城镇化仍处在快速发展阶段,国民经济各行业对铜的需求还会进一步增加,未来5-10年精炼铜市场仍有较大增长空间。

2.2下游产品应用空间广泛,新能源活化需求增长
有色金属是我国国家经济、科学技术、国防建设等发展的重要物质基础,是提升国家综合实力和保障国家安全的关键性战略资源,铜、铝、锌、钴等有色金属在“十三五”战略性新兴产业中的应用领域提升,推动了产业快速发展。我国是全球最大的精炼消费国,2018年我国精炼铜消费占全球市场52.5%。目前中国精炼铜的消费主要集中在房地产、电力、家电、汽车等这些行业,大致结构如下:电力53%、电子6%、交通运输9%、建筑2%、空调10%、冰箱2%,其他18%。

我国精炼铜传统消费领域表现略显疲软,近年来电力行业投资建设表现不佳,带动铜材需求增速放缓。但随着电力行业结构性改革继续深化,叠加部分周期性因素,我国电力投资,2019年随着风电投资显著增长影响,电源投资总额出现回升,同比增长12.6%,风电增长81.3%。当前电力消费日趋经济、节能及多元,这使得电力市场发展更具灵活性、经济优质性、开放性和互动性,建设智能电网已成现实之需。随着电气化的进一步推动,拥有良好导电性的铜的需求有望进一步提升。
未来新能源领域是铜消费量有力增长点。据预测,2027年全球电动和混合动力汽车保有量将达到2700万辆,而目前仅有300万辆。电动汽车用铜将从2017的18.5万吨增长到2027年的174万吨。新能源汽车的单车用铜量是传统燃油汽车的2倍左右,将是铜消费增长的一大看点。根据数据,2016年新能源汽车生产51.7万辆,销售50.7万辆,比上年同期分别增长51.7%和53%。根据政府的规划,到2020年新能源汽车产量将达到200万辆,保持近40%的复合增长率,受新冠疫情的影响,2020年新能源汽车产量增速有所下滑,但未来几年新能源汽车发展仍在政府重点规划中,增长确定性高,带来的用精炼铜增长量也是确定的。新能源领域除了汽车及充电基础设施,涉及范围十分广泛,如光伏、风电、太阳能发电、核能发电等领域的应用都能有效拉动精炼铜消费量提升。
3.技术领先与优质客户资源造就强大竞争力
3.1核心技术指标突出、专利数量领先
技术专利数量领先,荣获多项技术奖项。目前公司已拥有多项有色金属电化学精炼中核心关键设备的制造加工技术;作为国家高新技术企业,公司始终将技术创新作为发展驱动力,截至2020年7月17日,公司拥有 42 项专利技术(其中发明专利 16项)、2 项计算机软件著作权。公司取得的创新成果在同行业中名列前茅,整体技术处于国内领先水平。自 2002 年成立以来,公司凭借良好的企业形象、卓越的研发水平、一流的产品质量获得了权威部门颁发的众多奖项。
技术核心指标领先,产品性能质量有保障。公司自成立以来一直坚持以科技创新、品质至上为经营理念,通过多年研发积累和技术创新,收获良好口碑及品牌影响力。主要产品核心指标具有竞争优势,不锈钢阴极板垂直度通过激光检测误差为±5 毫米,高于行业平均标准(±5.5 毫米)且处于国内领先水平、第三代机器人高效剥片机组实际剥片能力达 600 片/小时,其性能在同类设备中处于国际先进水平。据有色行业权威期刊《中国有色冶金》刊登的文章《永久阴极剥片机组工艺装备设计创新及关键技术研究》,“三门三友冶化公司经过对国内外同类进口机组的工艺技术、设备性能等认证与对比,采用奥图泰方式即下部分开型剥离形式,并且针对生产中存在的问题进行了优化及创新,机组的整体性能达到了国际领先水平,能够满足国内外厂家的需求”

研发能力突出,实现多项产品进口替代。2003 年公司开始研制开发永久不锈钢阴极板,2005 年成功制造出合格产品并投入使用。2007年,公司对阳谷祥光铜业有限公司实现了销售,这是国内铜冶炼企业首次购买国产永久不锈钢阴极板。2008 年之前,国内精炼厂均采用进口阴极剥片机组设备。为了满足日益发展的铜电化学精炼需要,公司基于国外机组多年的使用情况和电化学精炼工艺的需求,2007 年研发出国内第一台永久阴极剥片机组,并于 2008 年在浙江华友钴业股份有限公司完成了第一台第一代剥片机组的制作并于当年投入运行,这是国内铜冶炼企业首次购买国产阴极剥片机组。
3.2客户多为大中型有色金属冶炼企业,合作关系稳定
与大型铜冶炼企业合作,客户资源优质。公司十几年来专注于有色金属精炼设备细分行业,凭借过硬的产品质量、高效的生产能力、强大的研发能力及完善的售后服务,积累了丰富的优质客户资源,公司与铜陵有色金属集团股份有限公司、赤峰云铜有色金属有限公司、中国金域黄金物资有限公司、青海铜业有限责任公司、广西金川有色金属有限公司、白银有色集团股份有限公司、南京寒锐钴业股份有限公司等一大批大中型有色金属冶炼企业建立了长期稳定良好的业务合作关系。
公司客户多为有色金属冶炼大型企业,其中铜陵有色金属集团股份有限公司是一家集铜金属采选,冶炼,加工,贸易为一体的上市公司,是中国最早上市发行股票的铜业企业,主营业务为铜、铁、硫金矿采选,有色金属冶炼及压延加工,金、银、稀贵金属冶炼及压延加工等,2005年电解铜产量全国第三位,占全国总产量的10.05%。2019入选《财富》世界500强榜单,位列第461位。赤峰云铜有色金属有限公司是由云南铜业股份有限公司与赤峰金峰铜业有限公司共同投资兴建的有限公司,注册资金4.676亿元人民币,公司位于赤峰市喀喇沁旗锦山工业园区内。公司为国有控股企业,主要从事有色金属、贵金属领域前沿技术和产品的研究、开发、生产销售。云南铜业股份有限公司、铜陵有色金属集团股份有限公司都属于中国七大铜冶炼基地之一。
订单数量稳定,合作关系良好。近三年公司持续与下游大型铜冶炼企业达成良好合作,订单量稳定,2019年与云南铜业旗下云铜有色公司达成大额订单合作,促进公司阴极板产品销售量翻倍。大额的订单数量带来了公司强大的供应商议价能力,同时体现了公司在阴极板和机组设备制造领域的强大竞争力。另外,行业用户对供应商的筛选遵循严格的标准和程序,出于对时间成本、转换成本等因素的考虑,一旦建立起合作关系就不会轻易更换。同时,公司致力维护与优质客户的战略合作关系,进而提升了公司的企业形象、品牌知名度,促进了公司实现长足发展。

4.营收盈利能力强劲,运行情况良好
4.1营收稳步增长,主营产品销量领先
2020年上半年,公司实现营业收入1.45亿元,同比下降24.31%,净利润1595.67万元,同比下降19.98%。上半年,国内经济缓慢复苏,有色金属行业景气度提升,公司订单增加,但由于疫情影响,一季度交货延迟, 收入略有下降。
营收稳步增长,2019年销量翻倍。公司近三年营业收入为1.65亿元、1.83亿元和3.20亿元,年化复合增长率为39.32%。2018年公司,公司中标江西瑞林来料阴极板生产订单,使得公司自采阴极板产能受挤占;同时来料阴极板售价较低,导致2018年公司阴极板销售收入大幅下降。2019年,由于公司于2018年中标的大规模自采阴极板合同陆续交货验收,以及在维持高毛利率的基础上公司适当降价以获得更多订单,公司阴极板较2018年迅速增长,由93,847增加到171,076张。

核心产品销售销售量领先,行业地位明显。对比可比公司的销售数据可知,公司在阴极板领域的销售表现远超竞争企业,处于领先地位。在阴极剥片机组、导电装置等产品的销售方面,公司市场占有率高于奥泰图、ECPM、中国瑞林等国内外竞争对手。从市场表现来看,公司在有色金属精炼设备制造行业领先地位明显。

4.2盈利能力强劲,偿债能力突出
主营产品综合毛利率高,公司盈利能力领先。公司近三年的综合毛利率为27.89%、28.13%和20.97%,销售净利率为10.1%、13.67%和9.07%。2019年由于公司为了维护客户关系对主营产品进行适当降价,综合毛利率有所下降;总体上看,不锈钢阴极板毛利贡献最大,近三年毛利润占比为76.41%、56.48%和71.41%,其毛利率为25.60%、23.95%和17.31%、,绝缘夹边条、两级四触点导电装置和阴极剥片机组毛利润占比和毛利率皆处于高水平,分别以57.44%、42.52%和46.65%的毛利率,占总毛利的6.46%、8.45%和8.51%。近三年同行业综合毛利润为13.67%、17.74%和17.89%,可以发现公司产品毛利率均高于行业水平,盈利能力突出。公司近三年归母净利润为1494.60、2507.50和3232.41万元,增长同样明显。

公司流动比率及速动比率保持在良好水平。近三年,公司的流动比率和速动比率分别为:2.16、1.97和2.39以及1.64、1.1、1.531,皆表现良好,体现公司有较强的短期债务偿还能力。近三年公司的应收账款周转率为2.44、3.76和4.27,专用设备制造行业平均营收账款周转率为1.79,公司的收益质量较好,运营能力强。

5.风险提示
5.1宏观经济和下*行游**业下行的风险
公司的主要产品为阴极板、机组设备等,主要应用于有色金属冶炼行业。报告期内,公司阴极板和机组设备的销售额占同期营业收入的比例分别为 97.44%、96.85%、96.42%,公司对有色金属冶炼行业的依赖程度较高。目前,全球经济仍处于周期性波动当中,尚未出现经济全面复苏趋势,依然面临下行的可能,全球经济放缓及新冠病毒疫情对有色金属冶炼行业带来一定不利影响,进而影响公司业绩。如果未来国内外宏观经济波动较大,影响了下*行游**业的需求,会对公司的经营情况造成不利的影响,进而影响公司的盈利能力。
5.2单一产品依赖的风险
报告期内,阴极板销售收入为 14,572.88 万元、13,692.70 万元、28,043.37 万元,分别占公司当期主营业务收入的 89.98%、75.88%、90.10%。如果未来公司阴极板的生产、销售出现大幅下滑,而其他产品的生产销售未能相应提升,新产品未能研发成功或虽研发成功但未能取得预期收益,将会对公司的经营业绩产生不利影响。
5.3不动产权属风险
截至本公开发行说明书签署之日,公司老厂区位于红线范围外的 2,454.40 平方米土地及其地上房屋建筑物(老厂区 3#厂房、4#厂房、办公楼及门卫室)至今无法取得产权证书。前述土地、房产未取得产权证书系因甬台温铁路建设、土地规划调整等历史原因造成。此外,公司导电棒生产车间占用了老厂区内绿化用地,不符合土地规划,无法办理权属证书。前述瑕疵房产因历史原因或未履行报建手续,亦无法办理消防验收手续。
上述无法办理权属证书的房产账面净值合计 329.52 万元,占公司总资产的比例为1.17%,占固定资产的比例为 12.47%;瑕疵房产的建筑面积占公司建筑物总面积的比例为32.26%,瑕疵土地面积占公司总土地使用面积的比例为 12.35%。
如上述瑕疵房产所在区域内未来发生拆除搬迁,可能对公司生产经营造成一定不利影响。
【重要声明】
本报告信息均来源于公开资料,但新三板智库不对其准确性和完整性做任何保证。本报告所载的观点、意见及推测仅反映新三板智库于发布报告当日的判断。该等观点、意见和推测不需通知即可作出更改。在不同时期,或因使用不同的假设和标准、采用不同分析方法,本公司可发出与本报告所载观点意见及推测不一致的报告。
报告中的内容和意见仅供参考,并不构成新三板智库对所述证券买卖的出价或询价。本报告所载信息不构成个人投资建议,且并未考虑到个别投资者特殊的投资目标、财务状况或需求。不对因使用本报告的内容而引致的损失承担任何责任,除非法律法规有明确规定。客户不应以本报告取代其独立判断或仅根据本报告做出决策。
本报告版权归新三板智库所有,新三板智库对本报告保留一切权利,未经新三板智库事先书面许可,任何机构和个人不得以任何形式翻版、复制、发表或引用本报告的任何部分。如征得新三板智库同意进行引用、刊发的,需在允许的范围内使用,并注明出处为“新三板智库”,且不得对本报告进行任何有悖原意的引用、删节和修改,否则由此造成的一切不良后果及法律责任由私自翻版、复制、刊登、转载和引用者承担。
END
【精选层专题报告】
【专题报告(二十三)】旭杰科技(836149): 装配式建筑成长新星,2020年上半年业绩高速增长
【专题报告(二十二)】建邦股份(837242): 全车型后市场零部件综合解决方案提供商
【专题报告(二十一)】新安洁(831370): 区域性环卫龙头企业,上半年业绩大幅增长
【专题报告(二十)】大唐药业(836433):复方醋酸氟轻松酊领先市场,打造蒙药领先品牌
【专题报告(十九)】龙泰家居(831445): 宜家供应商,*局破**中国竹制品行业
【专题报告(十八)】翰博高新(833994):背光显示模组行业第一梯队,技术加码迎合下游需求增长
【专题报告(十七)】恒拓开源(834415):民航业安全运行核心软件供应商
【专题报告(十六)】同享科技(839167):光伏焊带领军龙头,“规模+技术”优势助力高速增长
【专题报告(十五)】颖泰生物(833819): 注重研发的农药企业,国内出口销售龙头
【专题报告(十四)】凯添燃气(831010):模式创新突破区域限制,公司收购优化营收结构
【专题报告(十三)】连城数控(837747): 光伏设备领先供应商,未来逐步向半导体设备拓展
【专题报告(十二)】生物谷(833266): 专注心脑血管,深耕灯盏花系列产业链
【专题报告(十一)】殷图网联(835508):电网运行智能辅助系统提供商
【专题报告(十)】富士达(835640): 中国射频同轴连接器行业领航企业
【专题报告(九)】观典防务(832317):国内无人机禁毒领先企业,技术与资质优势突出
【专题报告(八)】创远仪器(831961):5G、北斗加持,公司迎来新的增长点
【专题报告(七)】球冠电缆(834682): 加码特种电缆建设,新基建带来新需求
【专题报告(六)】龙泰家居(831445): 竹制品新蓝海领航员,乘风破浪正当时
【专题报告(五)】苏轴股份(430418):滚针轴承细分行业龙头,逆势稳健成长
【专题报告(四)】永顺生物(839729): 猪瘟疫苗行业龙头,核心专利优势突出
【专题报告(三)】艾融软件(830799): 银行业IT解决方案领先供应商
【专题报告(二)】国源科技(835184):建设“3S+ABC”模式,紧抓地理信息产业未来趋势
【专题报告(一)】佳先股份(430489): 抓住塑料改性剂风口,持续盈利有望转板
【寻找新三板精选层标的专题报告】
按住蓝色区域上下滑动可查看更多内容
【专题报告(六十六)】雷神科技(872190):新三板“游戏生态”第一股
【专题报告(六十五)】家电网(836694):政府采购电商化浪潮已来,公司全产业链服务精准切入
【专题报告(六十四)】卡车之家(834063):商用车互联网平台领军势力,数据、咨询、内容开启数字营销新模式
【专题报告(六十三)】国源科技(835184):建设“3S+ABC”模式,紧抓地理信息产业未来趋势
【专题报告(六十二)】德源药业(832735): 国内糖尿病等内分泌领域知名药企
【专题报告(六十一)】高盛生物(872674):专注于生命科学技术和鉴定领域的高新科技企业
【专题报告(六十)】汇洋环保(871660):危废处置顶尖机构,步入企业高速增长期
【专题报告(五十九)】鹿得医疗(832278):家用医疗器械先驱,打造“智慧医疗”一体化平台
【专题报告(五十八)】瑞邦药业(834672):原料药产品远销海外,受疫情影响重要性凸显
【专题报告(五十七)】亿华通(834613):燃料电池领先企业,氢能产业链全面布局
【专题报告(五十六)】艾融软件(830799): 银行业IT解决方案领先供应商
【专题报告(五十五)】荣信教育(833632):图书出版业创新翘楚,引领品牌走向国际
【专题报告(五十四)】成大生物(831550):低估值狂犬疫苗龙头,内研外拓增速可期
【专题报告(五十三)】思迅软件(430208): 领先的零售流通信息化解决方案提供商
【专题报告(五十二)】麦可思(833861):高等教育管理数据与咨询的专业领头羊
【专题报告(五十一)】科列技术(832432): 国内电动汽车BMS“第一股”,专注研发再腾飞
【专题报告(五十)】用友汽车(839951): 专注于汽车营销与后市场,凭实力快速发展
【专题报告(四十九)】华腾教育(834845): 深度布局“网络学习空间人人通”,打造教育信息化龙头
【专题报告(四十八)】达瑞生物(832705): 布局免疫诊断与优生优育,“产品+服务”优势突出
【专题报告(四十七)】粤鹏环保(839461): 环保工程一站式服务商,前瞻布局打造长久竞争力
【专题报告(四十六)】德瑞锂电(833523): 锂一次电池行业先驱,下游产业发展空间巨大
【专题报告(四十五)】优炫软件(430208)国内领先的信息安全服务提供商
【专题报告(四十四)】华强方特(834793): 文化航母持续布局,主题乐园、动画行业齐放光彩
【专题报告(四十三)】佳先股份(430489): 抓住塑料改性剂风口,持续盈利有望转板
【专题报告(四十二)】长江文化(837747): 背靠广电坚守品质,寒冬蓄势逆风翻盘
【专题报告(四十一)】花嫁丽舍(833503): 国内婚庆龙头,个性化服务引领创新
【专题报告(四十)】永顺生物(839729): 猪瘟疫苗行业龙头
【专题报告(三十九)】原子高科(430005): 一枝独秀,中国放射*药性**物生产行业领军企业
【专题报告(三十八)】圣博润(430046): 信息安全细分领域龙头,国产化浪潮助推公司高速发展
【专题报告(三十七)】宝贝格子(834802): 跨境母婴电商线上+线下服务升级
【专题报告(三十六)】天地壹号(832898): 北拓市场,果醋龙头
【专题报告(三十五)】伊赛牛肉(832910): “产品+产业链+销售”,*局破**中国肉牛行业
【专题报告(三十四)】华岭股份(430139): 集成电路第三方测试龙头,测试技术领先发展前景广阔
【专题报告(三十三)】光谷信息(430161): 测绘地理行业区域龙头,行业发展前景良好
【专题报告(三十二)】爱立方(836859): 学前教育全程服务提供商
【专题报告(三十一)】 中建信息(834082): 与华为共同成长,云计算时代大展宏图
【专题报告(三十)】水治理(831511): 国内水生态修复行业领头羊
【专题报告(二十九)】用友汽车(839951): 国内DMS蓝海市场龙头,产品升级更上一层楼
【专题报告(二十八)】伊赛牛肉(832910): 打造中国第一“牛”
【专题报告(二十七)】海颐软件(832327): 行业软件领军者,内生外延双轮驱动未来发展
【专题报告(二十六)】中建信息(834082): 把握云时代机遇,打造ICT分销领先者
【专题报告(二十五)】力源环保(831353): 借海水利用新政东风,水处理龙头再度发力
【专题报告(二十四)】伊禾农品(430225): 农产品全产业链覆盖,生鲜果蔬跨境电商龙头
【专题报告(二十三)】麦可思(833861):中国高教管理数据与咨询产业的领军者
【专题报告(二十二)】瑞德设计(831248):中国设计的领军力量
【专题报告(二十一)】金达莱(830777):政策+技术双驱动,打造分布式污水处理领军者
【专题报告(二十)】超凡股份(833183): 国内领先的一站式全产业链知识产权服务机构
【专题报告(十九)】首都在线(430071): IDC 转型云业务典范,多领域混合云领域先锋
【专题报告(十八)】树业环保(430462): 环保“膜法师”,站上高附加值功能性薄膜风口
【专题报告(十七)】汇元科技(832028): 网络游戏支付龙头多方布局互联网金融
【专题报告(十六)】赛莱拉(831049):成功转型业绩稳健,稳坐新三板干细胞第一股
【专题报告(十五)】永成医美(839816): 名医效应带动高毛利增长
【专题报告(十四)】华韩整形(430335): 医美行业专业品牌,内研外扩助力优异未来
【专题报告(十三)】贝特瑞(835185):锂电池负极材料龙头,正极材料成新爆点
【专题报告(十二)】自在传媒(834476):资源禀赋出众,战略布局领先—强劲生长的影视综营销细分龙头
【专题报告(十一)】星火环境(430405): 废液处置品牌强势,环保整体服务扩张可期