
第四部分 电脑板及故障检测方法
1、新水魔方前控和对应电脑板

6公斤以下变频机型:

6公斤以上变频机型:

2、电脑板的装配位置



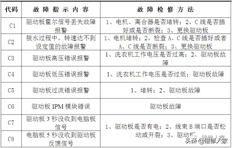
3、电脑板故障代码及排查













4、故障排查
不通电故障排查:

无负载输出故障排查:


E1、E2、F8在电脑板上实际检查方法:


E3、E4在电脑板上实际检查方法;

C7,C8通讯错误检查方法:


第四部分 电脑板及故障检测方法
1、新水魔方前控和对应电脑板

6公斤以下变频机型:

6公斤以上变频机型:

2、电脑板的装配位置



3、电脑板故障代码及排查













4、故障排查
不通电故障排查:

无负载输出故障排查:


E1、E2、F8在电脑板上实际检查方法:


E3、E4在电脑板上实际检查方法;

C7,C8通讯错误检查方法:
