“借哈你车安,我要去相亲!”
“我要带女朋友家人去耍,借哈车安!”
“出门办个事儿,借个车安”
如果有人跟你借车,你是借还是不借?

零距离网友报料:前段时间朋友来借车用,心想是朋友就没多想,就把车借给他了,结果用完回来一看,西脏巴脏的,一车都是泥土,崭新漂亮的车就成了和这个样子,这事把轿车当越野开了吗?以后谁也别问我借车了!这种哪个敢借出去嘛!




确实,在我们身边也不乏有借车用的人,因为有一辆车出行真的要方便许多。虽然现在的车子不如以前那么贵的离谱,几乎已经到了家家普及的状态,但有些家庭还是将这笔钱省下来用于了其他开支,关键时刻,就只有找朋友、亲戚借车了…
因为是朋友、亲戚,所以这个车借起来就较为轻松,不像借钱,借到了可能拖个三五年不还,但借车,还真没听说哪个几个月不还的,一般用了就要还。
网友热议
@JHJ9791:最烦借车的人,不买车又要用车,买不起就租嘛,不想租就不要用。还有更过分的,交费用车主的ETC、不加油、不洗车
@随便走走:现在朋友之间还能借什么?车不能借,老婆与车恕不外借;钱不能借,借了钱,钱和朋友都没有了。
@天佑CC:从来不借,要去那里我接送
@张麻子:上次借给一个朋友,回来他给我摆他差点出事故了,他还淡定的很,我尿都黑出来几滴
但说实话哈,这个车子,不借安,面子上过不去,借出去安,车主就要面临太多问题了…
01
就像前面网友报料的一样,我把车干干净净借出去,还回来的时候咋个就到处都是脏的安?整的车主都不愿意下次再借车了。
其实在借车这个事情上,都有个大家晓得的规则:借了的车,还回来的时候至少该把车洗干净,然后把油加满。
车主的钱又不是天上掉下来的,你借人家的车,人家大大方方借给你,你至少该给人家收拾干净撒!

02
遇到上面的事情,有网友说该感到庆幸了,没出去给你整的一身伤就不错了。
确实,当车借出去后有个擦挂,朋友之间真的不好计较的,但不计较自己心头也不舒服。
有个擦挂也就算了,要是是个事故责任涩…就吃不饱兜着走了!

案例分享
石家庄栾城:一辆宝马x6越野车在空中翻转180°后,直接拍在了对岸的河堤上,车体几乎扁平,车内四人殒命。
驾驶人并非车主,属借用。由于肇事者已经死亡,车主不但要自行承担车辆的损失(基本报废),还需承担4名乘客的死亡赔偿金,借车借出几百万的官司。
03
车借出去了,部分人不能如约归还,导致车主需要用车的时候就恼火了…

其实,如果非要借车,
将车出借之前,一定要确认两件事:
一是确认借车人具有驾驶资格
二是确认自家车的车况没问题
而且
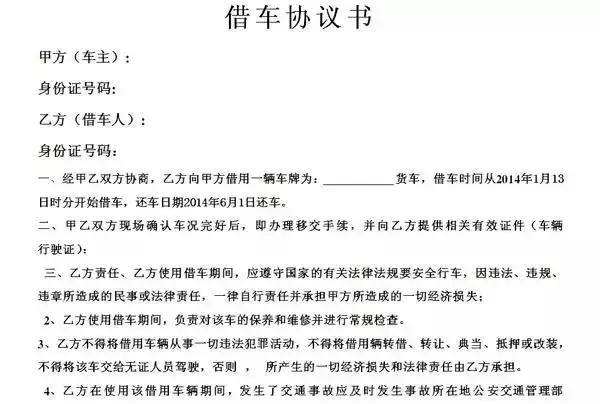
一定要签署借车协议!

不要因为是朋友就不好意思签署协议。签署借车协议能够更好地维护借车双方的相关利益和责任,避免事后扯皮不清。

这里再次提醒大家
车子尽量不外借
特别是喜欢喝酒的朋友!
你遇到过哪些借车的奇葩事
有什么拒借秘籍吗?
到留言区和大家摆一下嘛!