疫情期间,我估计很多网约车司机都跟我一样,收入几乎为0。但是这有什么办法呢?春节的时候管的比较严,有些城市直接就停运网约车,包括公共交通工具也是停运的状态。现在情况稍微好转了一些,但是我上路接单时发现单量确实少得可怜。跑了十几个小时下来,也才两三个订单而已。再加上我的车不是买来的,是以租代购的形式租来跑网约车的,现在我也在考虑把这辆车给退了。

我这几天一直在看新闻,和我有退车想法的司机并不占少数。因为在租车的合同当中有一条。出现不可抗力的情况下,司机可以无责任解除合同,也就是说不需要赔偿违约金。而之前有通知说,疫情就是属于不可抗力。而这次受疫情的影响,我们网约车司机的经营活动也受到了很大的冲击。

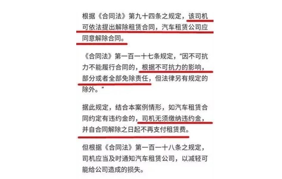
一个上海的律师,也对这个事情做出了解释。按照他的说法,我们可以提出解除合同的申请,而租赁的公司应该同意解除合同。根据不可抗力的影响,我们不需要赔偿违约金,并且在合同解除当天就不需要再支付租金和其他费用了。
我觉得这对我们来说,算是唯一的一个好消息吧。但我最害怕的是,到时候租赁公司又用各种理由来推脱。现在租赁公司暂时也还没有开始办理业务,我也要等到疫情结束之后再到租赁公司的办公地点进行退租的申请。


我觉得司机师傅们也应该拿起法律*器武**捍卫自己的权利,总不可能这两三个月没赚钱,还要照样给租车公司送钱吧。我自己也有家庭,房贷和孩子的学费都是不小的开销。尤其是疫情还没有结束的情况下,都不知道什么时候网约车的订单量能恢复正常。