一 . 房主是谁?
去住建委核实该房屋的产权,确认房主的姓名、面积、产证编号等信息,确认房屋是否存在抵押和查封情况等。当场打电话给房主核实,可以要求房主当面签署《授权委托书》。
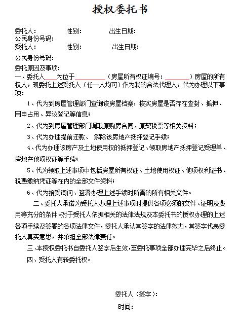
二 . 代理人是谁?
代理人,也就是你所遇到的卖房人,购房者也需要做相应的调查。比如,代理人是否具备交易的资质,是不是真的受房主所托,也就是说要确保委托公证书上指定的代理人(卖房人)与办理交易手续的是同一个人。代理人必须出具真实、有效的《授权委托书》才能签约,这样其代为签署的行为才是合法有效的。如果代理人出具的《授权委托书》是假的,那么即使签订了合同,一旦发生纠纷,法院也会判定合同无效。
除此之外,还需要确认代理人的代理事项,要求在《授权委托书》中列明授权代理的事项,如:代为签署合同、代为收房款等。

三 . 真的委托了吗?
要求卖房人出具房屋委托公证书,并且要去公证处核实公证书的真伪。尤其要核实交易的收款方是卖房人还是房主,这个很重要。
案例:刘先生在2012年在上海买了套400多万的房子,住了两年多,最近房子被限制交易了。他买的房子房主是吴女士,但是卖房人却是张先生,张先生出示的是某公证处的委托公证书,因此办理过户手续和收取房款的都是这位张先生。现在吴女士却称她根本没有委托过张先生出售她的房子,而只是委托他看管,那个委托公证书是假的。如果真像吴女士说的那样,张先生的行为无疑是犯罪,但是由此带来的经济损失该有谁来承担呢?对于作为买方的刘先生来说,如果由他来承担的话,那么400多万的购房款无疑是打了水漂。
四 . 资金监管了吗?
这是最重要的一点,交易中牵涉到的任何资金都应该采取资金监管。资金监管就是买房人把钱放在监管下,过户完成后这笔钱才会解冻给业主,如果过户过程中出现纰漏,不需要担心,钱不会付出去。因此,买卖双方可以在签合同的同时签署资金监管的协议。下图详细介绍了资金监管的作用。

资金监管相当于房产交易的“支付宝”,房屋不过户,房款不解冻。
买二手房遇到卖房人不是房主时,一定要核实以上四件事,不要在不能确认《授权委托书》真实性的情况下支付大额房款。
-
委托公证