
2018年已剩下最后几天了
大多数朋友都在写年终总结、年末爱用
种草穿搭平时说了不少
到了年末速报酱总想说点不一样
毕竟想想2018看过的戏
2019才不容易站错队

今年的美妆护肤圈
好像不那么的“太平”
不仅有主动“送人头”作死标准模板
还有强行“碰瓷”起诉
以及无良媒体称“这个致癌别吃”
然后被拉出来360°打脸
(这种标题8102年了咋还有那么多上当的)

作为从头看到尾的一员
反转又反转,脸打得啪啪响
速报酱回过神来想问问这些“作妖”的人

年末不妨我们从上帝视角
再回过头来看看这些“作妖”事件
都是咋回事?

教科书作死标准模版—NARS
今年的6月末
NARS于中国台湾省的品牌团队
邀请了吸毒艺人柯震东站台
与吸毒艺人相关,标准作死

在柯某微博发布后,许多网友一直认为
“公然无视一线缉毒警察得日夜奋战与牺牲
公然邀请吸毒艺人上台”
“哪怕只是NARS的一个眼影
都有毒贩的提成”
虽然此是湾湾区域行为
实力作死
但却将NARS的品牌形象和销售直接踢入谷底

而国内地区的负责人则面对此事
表示相对重视以及负责
不仅发表了公开声明致歉

还邀请了《湄公河行动》的“缉毒警察”张涵予
参与活动代言
“在纷繁迷离的镜像中,彰显正气自我”
文案十分正气正能量
扑面而来的求生欲

大家来品一品张涵予的代言
“大佬踩场要债恐吓砸店”既视感(凶)

“这个值多少钱够还债吗”

“不是我威胁你再不交钱这个下一秒就会爆炸”
目前看来
虽然大家对张涵予的代言成功与否各执一词
但是起码在频临死亡前努力挣扎
速报酱认为相对于湾湾闯的祸
大陆爸爸已经尽力去挽救在消费者的信心
而NARS想真正重拾消费者信心
则要相对强硬与明确处理湾湾事件的做法
更重要的是品牌的发言与态度
截至目前,总部似乎仍未有官方解释
仍有大部分消费者*制抵**中
因此,NARS的品牌是死是活
还是要看TA的求生欲了

“强行碰瓷起诉一线贵妇”—LAMER
其实关于这个第二件事
以速报酱的态度其实挺怕被人“抬杠”
(我目前还保持中立态度)
因为观察了此事感觉槽点太多
可能会和大家看法不一样
首先来看看这位向某博主投稿的女生

“以为能祛疤”
“以为那么贵肯定有用”
“借了一万多的贷”

小姐妹护肤品不是神丹妙药
答应我,有问题先去看医生好唔好
护肤品那么神奇,皮肤科要倒闭了吧?
皮肤出现任何不适问题速报酱建议
“立马精简护肤,寻找皮肤科医生专业面诊”
以及划重点
“任何超出能力范围的奢品消透支都是不可取”
省吃俭用买贵妇牌
还不如好好养生养好身体
(近两年消费诱惑陷阱太多,各位小仙女一定要稳住心神)

然后某博主就此事起诉LAMER
称LAMER虚假宣传
以及中日美三国宣传唯有针对中国夸大其词
而亦有网友针对此事称
“其实美国官宣吹的也很大
只是博主没有翻译出来”
橙色部分的“皮肤可见地被修复”
(其实国内很多品牌包括某些偏方都是吹捧出来依旧坚挺)

此事引起了不少的风波
占据了热搜几乎一天
却又是来去匆匆无影无踪
唯有博主依旧坚挺转发时间热度低沉
想必大家都在等起诉后的结果
但是年末了还emmmm
大概再大的事放一放年后再说吧

速报酱认为
在某程度上LAMER的品牌故事的确有点“夸大”
但是能否和“功效”对等
这个真的要由消费者去判断
毕竟TA只是护肤品
更何况再好的产品也是因人而异

(以上对比速报酱笑而不语不做表态)
LAMER经常被DISS和妮维雅成分一样
无视产品的工艺和科研技术
单讲成为就是耍流氓
速报酱和新垣结衣还是同样的成分呢

此事小插曲用得起腊梅的还是继续用
倒不知道有没有像速报酱一样
等待降价入手的人

“致癌别吃”年度打假新闻——POLA
下半年真是热闹出了腊梅还有POLA
如果说NARS是作死
LAMER是有"辫子"被抓
那么POLA等一众美白丸
就是原地踩雷,锅从天降
前两天还有小仙女私信问这叫事情真假
官方辟谣都四舍五入大半年了
真是造谣一张嘴,辟谣跑断腿

我们先从谣言的源头再给各位小仙女打个假
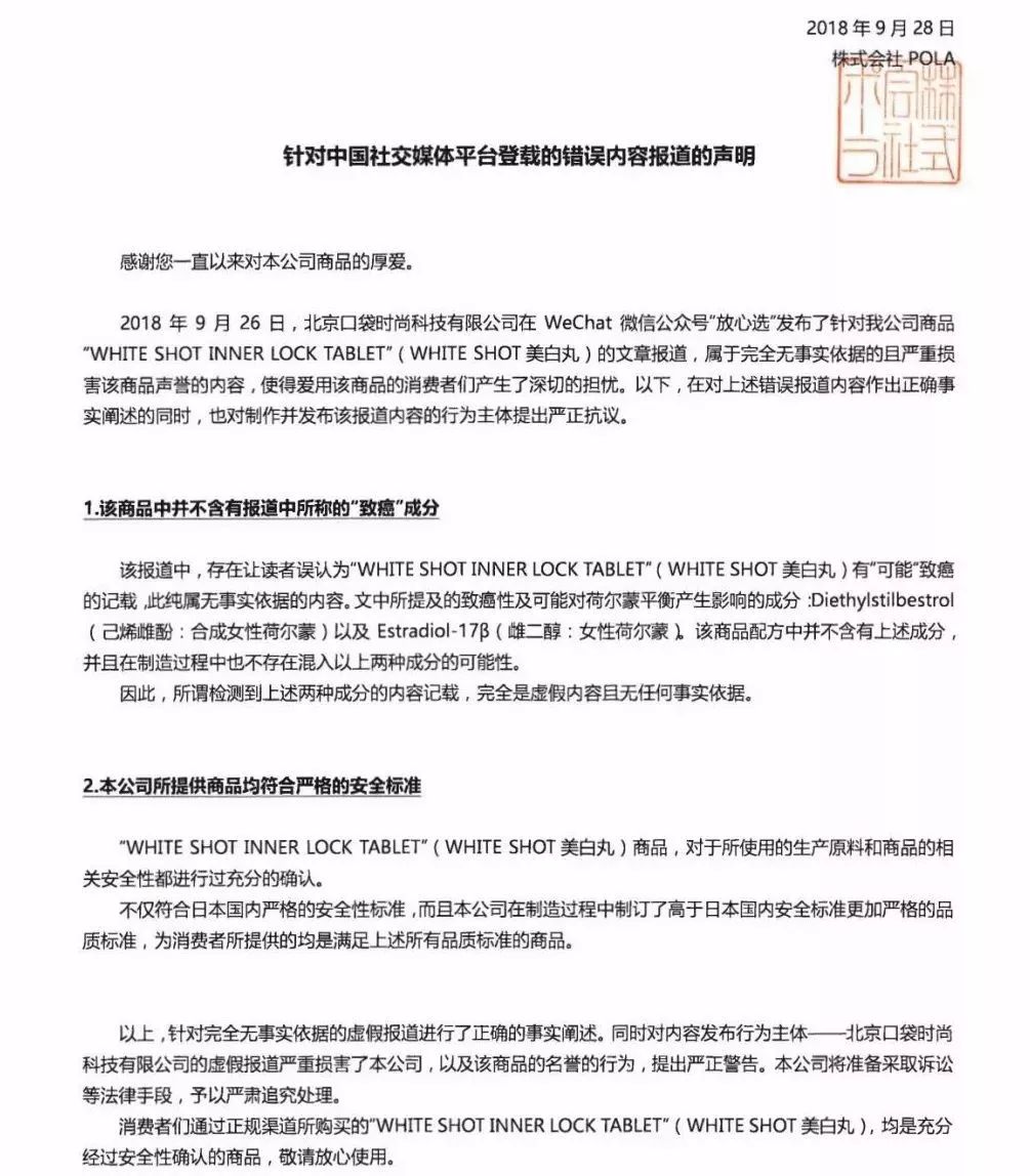
9月26日某测评公众号发布了
《网红美白丸暗含致癌雌激素?揭开POLA、FANCL的“美丽”陷阱》

*此文章目前仍能在公众号中找到
文章上面强调在三个品牌美白丸中测出
致癌成分--己烯雌酚
(人工合成的非甾体雌激素,
2017世界卫生组织国际癌症研究机构列为一级致癌物)

此测评消息一出瞬间引起10万+
幸好三家被点名的公关反应非常迅速
Pola在次日便发布了官方声明
反击子虚乌有的诋毁

简单划一哈重点
1、POLA美白丸不含致癌的两种成分。
2、POLA拥有严格的品控标准,并高于日本国内安全标准。
3、"你所讲的每一句说话都是呈堂证供,对于不诚实污蔑,同时法庭见你别怂"。
4、POLA 海外旗舰店和POLA宝丽官方旗舰店是官方直营的正品,可以放心购买。

随后火眼金睛的网友亦指出了几个疑点
一是“己烯雌酚”成分
在日本于1971年便列入了禁药
使用成本价高风险高的禁药厂商也不是傻子吧?

二是对送检的“北京京畿分析测试中心”进行分析
根据热心网友致电了解
该中心使用的检测报告编码为“ATCCR”开头

同时发现“北京京畿分析测试中心”
于8月21日就被质量技术监督局
公示行政处罚信息
原因是“超范围”

emmmm看来这家机构和公众号
并没有提前协商一致

所以这边文章本来就是充满槽点自己打脸
各位小仙女不用担心美白丸含致癌成分
速报酱现在回顾事情始末
发现这个平台含销售渠道
弄这个风波出来打击一下消费者信心
大概是想在双十一之前冲一冲
旗下三无“安全成分”的销量吧

别的不说
POLA作为拥有独家美白可抗衰老技术
POLA WHITE SHOT IX
作为翘楚怎会被轻易动摇

超过10年的研究经验
美白丸的成分安全可靠兼有效
长期霸占各类美白排名首位获奖无数

其美白成分效果都是有目共睹
而美白丸更是人其中的人气

内含纯天然植物成分
美白+抗糖
主要功能是帮助分解黑色素和抑制黑色素
改善肤色暗淡痘印色板、调整肤色不匀
改善提亮全身肤色,加强皮肤透明度
同时具有高抗氧化力,减缓肌肤的衰老损伤

弥补了化妆品无法覆盖的地区
自然通透亮白而非死白
美白是一场需长期坚持的战斗
各位小仙女一定要坚持坚持
更重要的是要认准官方渠道
POLA 海外旗舰店和POLA宝丽官方旗舰店
是官方直营的正品

POLA在公布的的官方正规销售渠道公示
购买时谨记官方渠道标志

【POLA海外旗舰店】
¥URndbox2mRG¥

今年娱乐圈不少反转事件
怕引战速报酱保命要紧不敢点名
不过2018的确是“瓜农”丰收的一年

经常一秒钟站队下一秒打脸
反转再反转
没想到今年美妆圈也是挺精彩的
不到最后一秒也不要轻易站队

不知道在这年末剩下不到一周时间
有没有哪位勇士能超越之前的瓜
来一个年末彩蛋,真是令人期待呢

✎ 编辑:Eru,图片来源于网络
—— 互动话题 ——
大家直接在下方留言速报酱会精选回复呦!
今年你对什么瓜最印象深刻?