12月1日,《混凝土物理力学性能试验方法标准》(GB/T50081-2019)即将实施,旧标准(GB/T50081-2002)同时废止。新标准对混凝土抗压强度、轴心抗压强度、抗折强度试验等5个试验做了修订,增加了11个新的试验方法。

本标准修订的主要内容是:1.增加了术语和符号:2.増加了基本规定;3.对原标准中混凝土试件的制作和养护、抗压强度试验、轴心抗压强度试验、静力受压弹性模量试验、劈裂抗拉强度试验、抗折强度试验进行了修订和完善;4.增加了泊松比试验方法;5.增加了轴向拉伸试验方法:6.増加了混凝土与钢筋的握裹强度试验方法;7,增加了混凝土粘结强度试验方法;8.増加了耐磨性试验方法;9.增加了导温系数试验方法:10.增加了导热系数试验方法;11.增加丁比热容试验方法;12.增加了线膨胀系数试验方法;13.增加了硬化混凝土密度试验方法;14.增加了吸水率试验方法。
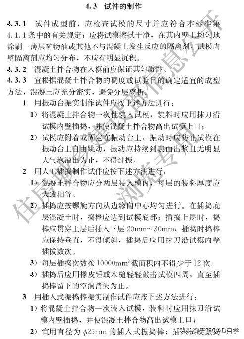
以下为部分文件原文:











